新浪财经

妙可蓝多创始人被免去副董事长等职务!还被提起仲裁,薪酬曾近500万元!

每日经济新闻

关注

每经编辑|黄胜    

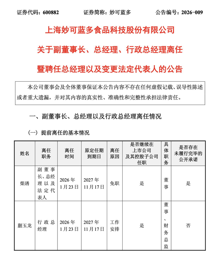
1月25日,妙可蓝多(600882.SH)公告,1月23日,柴琇被免副董事长、总经理及法定代表人职务,但继续担任公司董事。同时,公司聘任蒯玉龙为总经理,法定代表人相应变更为蒯玉龙,其不再兼任公司行政总经理。

1月26日,妙可蓝多股价跌1.77%,报收每股23.33元。

资料显示,柴琇为妙可蓝多创始人,曾任广泽投资控股集团有限公司总裁,广泽国际发展有限公司行政总裁等,2024年年薪为486.63万元。作为创始人,其曾带领妙可蓝多借奶酪棒单品崛起,2018至2021年营收年复合增长率超50%。

蒯玉龙,曾任蒙牛系高管,2021年随蒙牛入股担任妙可蓝多任财务总监,2025年升任行政总经理。作为控股股东,蒙牛目前持股约37%。柴琇目前依旧公司第二大股东,持股14.92%。

值得注意的是,同日,妙可蓝多还发布关于参股并购基金进展及相关风险的提示性公告。

公告显示,妙可蓝多于2018年6月向上海祥民股权投资基金合伙企业(有限合伙)出资1亿元,后于2020年获得1400万元收益分配。截至2024年底,该笔投资在公司账面上作为其他非流动金融资产,价值约为1.29亿元。由于基金底层资产(吉林省耀禾经贸有限公司)债务违约,基金及其下属主体因承担担保责任而无法实现退出,公司预计将对这项资产确认公允价值变动损失,此举将对公司净利润产生重大影响。

鉴于承诺人柴琇未能履行其此前向公司作出足额补偿的承诺,公司就柴琇该项承诺向上海国际经济贸易仲裁委员会(上海国际仲裁中心)提出仲裁申请,并于近日收到《仲裁受理通知》[上国仲(2026)第 175 号]。

在同日发布的《关于拟确认公允价值变动的公告》中,披露了这一事件详情。

公告显示,由于公司参股的上海祥民股权投资基金合伙企业(有限合伙)(简称“并购基金”)及其下属主体担保的吉林省耀禾经贸有限公司(简称“吉林耀禾”)逾期未清偿其对内蒙古蒙牛乳业(集团)股份有限公司(简称“内蒙蒙牛”或“债权人”,为公司控股股东)负有的债务。内蒙蒙牛已在境内对吉林耀禾及相关方提起仲裁,对并购基金的境外底层资产接管程序也已启动,北京仲裁委员会已就该案作出仲裁裁决,裁决吉林耀禾向债权人偿还贷款本金、利息等款项。

内蒙蒙牛所享有的该等债权,在并购基金所持长春市联鑫投资咨询有限公司(简称“长春联鑫”)99.99%股权、长春联鑫所持吉林芝然乳品科技有限公司(简称“吉林芝然”)90%股权经拍卖或变卖后所得价款享有优先受偿权。

内蒙蒙牛后续将根据该仲裁案件的执行情况、接管程序的落实情况,酌情依法申请强制执行,包括但不限于可能通过启动对祥民基金所持长春联鑫99.99%股权、长春联鑫所持吉林芝然90%股权等担保物的拍卖、变卖程序实现债权清偿。

据了解,柴琇曾出具《关于并购基金相关事项的说明》并承诺:

由于并购基金上述担保事项导致公司面临直接或间接损失的(包括但不限于无法在合伙协议约定期限内足额、及时回收在并购基金中的出资及应得收益),其本人承诺将向公司足额补偿,并确保公司不至于因担保事项而出现损失。

但截至公告披露日,柴琇尚未履行上述足额补偿的相关承诺,且未提供履行上述足额补偿承诺的明确方案或预期。自2025年1月以来,公司董事会、董事会基金工作组、董事长及部分高级管理人员多次通过口头沟通、书面函件等形式多次敦促承诺人柴琇履行基金事项相关承诺。

在上述承诺未能得到履行的背景下,根据董事会作出的敦促承诺人履行相关承诺及授权管理层启动相关法律追偿程序的相关决议,公司正式启动了仲裁程序,就柴琇该项承诺向上海国际仲裁中心提出仲裁申请。

另据关于拟确认公允价值变动的公告,公司拟对并购基金出资所形成的其他非流动金融资产截至2024年12月31日的账面价值12,872.43万元,全额确认公允价值变动损失。

此外,吉林芝然股权价值正在估值中,根据估值报告初步结果,吉林芝然10%股权投资所形成的其他非流动金融资产截至2025年12月31日的账面价值预计为4,500万元~5,500万元,相较截至2024年12月31日,经审计的公司对吉林芝然10%股权的投资所形成的其他非流动金融资产账面价值8,509.01万元,拟确认公允价值变动损失3,009.01万元~4,009.01万元。

考虑所得税等影响因素,上述拟确认公允价值变动损失预计减少公司202年度归属于上市公司股东净利润11,911.08万元~12,661.08万元。预计不会导致公司2025年归属上市公司股东的净利润由正转负。

每日经济新闻综合公开消息

免责声明:本文内容与数据仅供参考,不构成投资建议,使用前请核实。据此操作,风险自担。

封面图片来源:图片来源:每日经济新闻 刘国梅 摄

责任编辑:刘万里 SF014

加载中...