1天“吸金”120亿?这家基金紧急回应
中国基金报
【导读】传德邦稳盈增长单日“吸金”超百亿元,公司紧急回应且加码限购
中国基金报记者 曹雯璟
被传单日“吸金”120亿元的德邦稳盈增长,今日(1月13日)接连发布公告加码限购。同时,基金公司方面也紧急作出回应。
对于传闻,德邦基金向中国基金报记者表示,感谢投资者对公司旗下基金的关注。公司并未对外披露旗下基金的盘中规模数据。公募基金产品当日规模数据要等日终清算后方能确认,且相关数据属于非公开信息。公募基金产品的规模信息,敬请以基金定期报告及官方指定渠道发布的内容为准。
传德邦稳盈增长单日“吸金”超百亿元
公司紧急回应且加码限购
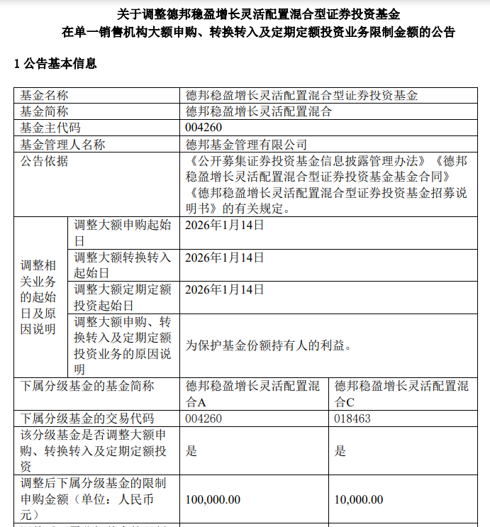
1月13日下午,德邦基金发布公告称,感谢对公司旗下基金的持续关注。考虑到基金申购的资金流入可能对基金的收益率产生稀释效应,基于“持有人利益优先”的核心原则,为切实保护全体基金份额持有人的合法权益,维护基金资产的稳健运作,公司审慎研究后决定,自1月14日起进一步下调该基金A类、C类份额的申购限额,将原单日申购上限1000万元、100万元,分别调整为10万元、1万元。
德邦基金还表示,后续,公司将持续密切关注基金规模变化与市场波动情况,根据实际运作需求动态优化相关安排,全力保障基金的平稳运作与持有人的长期利益,更好地实现基金资产的长期稳健增值。衷心感谢广大投资者的理解与支持。
就在1月13日早间,德邦基金发布公告称,德邦稳盈增长自1月13日起,对单一销售机构的大额申购(含转换转入及定期定额投资)业务限额进行调整,A份额基金单渠道单日限购1000万元,C份额单渠道单日限购100万元。
德邦稳盈增长由基金经理雷涛和陆阳共管,该基金成立于2017年3月。根据去年三季报,该基金规模为7.24亿元,主要聚焦人工智能应用细分赛道。前十大重仓股中,易点天下、万兴科技、卓易信息、光云科技1月12日均20%涨停,还有多只重仓股涨幅超10%。
1月12日,德邦稳盈增长基金单位净值录得较大涨幅。截至1月12日,开年以来,仅6个交易日,该基金单位净值增长率高达29.42%。拉长时间来看,该基金近一年单位净值涨幅为52.12%,在同类排名前30%分位。同样由雷涛、陆阳共同管理德邦鑫星价值灵活配置混合近一年单位净值涨幅为126.96%。
切忌“追涨杀跌”
合理配置、做好风险分散
昨日,伴随传媒、软件、航天军工等板块全线飙升,带动一批主动权益基金业绩拉升。比如,西部利得科技创新A单日单位净值涨幅达14.17%,永赢信息产业智选A、长城产业优选A、融通互联网传媒、广发沪港深精选A等15只产品单日业绩均超10%,还有20多只主动权益基金单日业绩超8%。
业内人士建议,开年来,市场热度不断攀升,而越是这种时候,越是要做好投资适当性的管理,理性决策。
第一,投资之前,做好风险控制。90%的风险控制都在投资动作之前,风险敞口在买入瞬间已被锁定,后续操作(如止损)仅是补救,无法改变初始决策的缺陷。通过了解基金所投行业及相关行业所处阶段,预估未来可能面对的波动幅度,从而判断产品是否适合自己。
第二,合理配置,做好风险分散。工具型产品不可避免具有高弹性特征,需要适当分散投资,不要把资金全部押注到单一产品,从更理性、更长期的角度做好资产配置。
第三,不试图预测市场短期的涨跌。影响市场短期走势的因素比较复杂,市场也充满了不确定性,试图精准预测的难度不亚于大海捞针。短期择时往往会对账户造成负收益,对于看好的行业不妨给它更长时间,不折腾才能提高真实收益。
校对:纪元
编辑:舰长
审核:许闻