新浪财经

深圳大学教授自曝工资收入!工资只是零花钱……

市场资讯 01.03 12:01

(来源:兴园化工园区研究院)

最近,许多网友纷纷私信我,探询大学教授的工资究竟有多少?是不是如传闻那般神秘又诱人?今天,我就为大家揭开大学教授收入的神秘面纱。

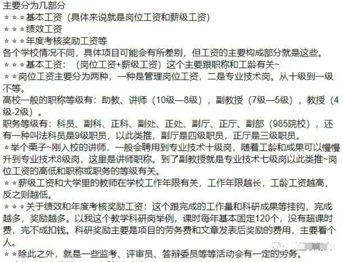
总的来说,大学教授的收入普遍较高,但同样的职位却有着千差万别的收入。这是因为教授的收入并非由单一因素决定,而是受到所在城市、所在高校的声誉以及专业领域等多重因素的影响。首先,我们谈谈所在城市

以一线城市和二线城市为例,生活成本相差较大,导致教授们的实际收入感受有所差异。其次,所在高校的声誉也不容忽视。一所威名远扬的高校往往能提供更多的资源和机会,为教授们创造更好的工作环境,从而影响他们的收入水平。最后,专业领域也是决定教授收入的关键因素。不同的学科领域有着各自独特的市场需求和发展空间,这也会对教授的收入产生积极或消极的影响。综上所述,大学教授的工资虽然普遍较高,但具体的收入水平还要受到所在城市、所在高校的声誉以及专业领域等多重因素的影响。

另外,教授们是否有副业,也是影响其收入的重要因素。一些教授可能会在商业项目或科研合作中参与其中,从而获得额外的收入。尽管教授的收入在整体上相对较高,但在个体层面仍存在一定的差异。对于是否羡慕教授的收入,这主要取决于每个人的价值观和职业选择。有些人可能更看重高校的学术氛围和自由度,而将薪酬视为次要因素;而有些人则可能更加注重薪酬和职业发展的平衡。毕竟,不同的人有着不同的职业追求和价值观。

那么,让我们深入了解一下一线城市——深圳市的大学教授们的具体情况吧!据统计,深圳大学的大学教授的平均工资待遇为23978元/月。其中,有33%的教授收入位于20000-25000元/月的区间,另外33%的教授收入位于30000-35000元/月的区间。而且,根据分享的数据,深圳大学的大学教授平均年终奖为45000-49000元。下面两张统计图可以让你更直观地了解这些信息:

"有些朋友可能会想,那他们的其他福利待遇是否与我们相同呢?其实,教授的薪酬结构远不止我们表面看到的那些。除了基本工资,还有公积金和其他各种福利。工资结构就像一座金字塔,由各种元素构建而成,如岗位工资、绩效奖金、交通费、住房补贴等。这些元素共同构成了教授的薪酬体系。发展潜力就像一个不断上涨的曲线,随着个人表现的上升,绩效奖金也会随之增加,这意味着如果你表现得足够出色,收入也会水涨船高。而且,不要忽略公积金、医疗保险等其他福利,它们在总体收入中也占据了重要的地位。所以,不要小看这些福利,它们在总收入中也有着举足轻重的地位哦!"

其实有很多教授都有自己的副业,他们不仅教书育人,还通过各种方式赚取更多的财富。项目合作、科研项目等方式,都让他们开启了轻松赚钱的模式。有名的教授更是能够参与各种商业项目,获得丰厚的经济回报。一些教授通过积极参与科研项目,获取了额外的资金支持。甚至有些教授还自己创业,成立自己的公司,通过创业获得了财富。而且,高校教授和企业技术骨干有些相似,名气越大赚钱的机会就越多!教授们在学术圈的名声带来了商业价值,这又为他们打开了更多赚钱的通道。

有名的教授更容易获得项目合作、科研资助等机会。有些教授不仅在学术上有建树,还能通过商业合作增加收入。另外,不同城市的生活成本和经济水平差异,也直接影响着教授的实际收入。顶尖高校的教授收入自然会更高,而职级越高,相应的薪资待遇也就越好。别被表面数字蒙蔽,职场永远是多元的,每个人的经历都是独一无二的。关键在于我们如何通过不懈的努力,开启更多可能性。聊聊你的想法,教授的收入是不是超出了你的预期?你会不会考虑进入高校从事教育工作?留言告诉我你的想法吧!”

加载中...