中国国航拟购买60架空客A320NEO系列飞机 目录价格合计约95.3亿美元
(来源:财闻)
飞机将于2028年至2032年分批交付。
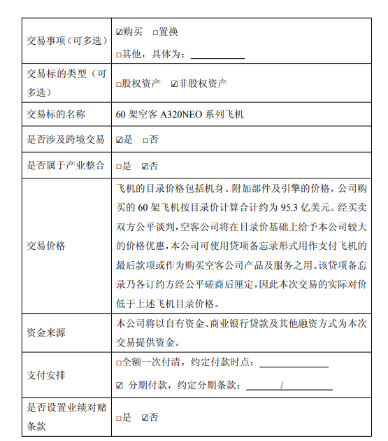
12月30日晚间,中国国航(601111.SH)发布公告称,公司及全资子公司国航进出口有限公司与空中客车公司签订协议,向空客公司购买60架空客A320NEO系列飞机,目录价格合计约为95.3亿美元。飞机将于2028年至2032年分批交付。本次交易不构成关联交易,不构成重大资产重组。本次交易尚须公司股东会审议通过及国家批准认可。
(来源:财闻)
飞机将于2028年至2032年分批交付。
12月30日晚间,中国国航(601111.SH)发布公告称,公司及全资子公司国航进出口有限公司与空中客车公司签订协议,向空客公司购买60架空客A320NEO系列飞机,目录价格合计约为95.3亿美元。飞机将于2028年至2032年分批交付。本次交易不构成关联交易,不构成重大资产重组。本次交易尚须公司股东会审议通过及国家批准认可。