新浪财经

万科直线涨停,行业大为震惊

首席财经观察

关注

柳暗花明又一村。

出品 | 首席财经观察 作者 | 松涛

在泥潭中挣扎许久的万科,随股价强势反弹,终于打破了长期的低迷,望见新的曙光。

然而,市场众说纷纭,万科又一次站了在命运的十字路口。

万科股票涨停

12月10日,万科A股强势封于涨停板,成交额激增,收盘封单金额高达27亿元。

与此同时,H股万科企业盘中一度暴涨超15%,多只境内债券价格也大幅回升,“23万科01”等债券涨幅均超过20%。

此次涨停是万科近期处于“股债双杀”风波以来,难得出现的积极信号。

万科此次罕见的涨停现象,也引发了大众对万科现状的议论和猜测,表示“这是有重大利好出现”

此前,万科一直深陷债务危机,而一项债券展期计划更是将其推至市场质疑的风口浪尖。

11月26日,相关消息称,万科将于12月10日召开债权人会议,审议一笔名为“22万科MTN004”、金额20亿元的中期票据展期事项。

这是万科债券兑付首次出现“展期”说法,消息一出,公司股债价格应声下跌,市场质疑声四起:万科是否已无力偿债?

12月2日,有消息透露,万科向“22万科MTN004”中期票据持有人提交了初步展期议案:原定于2025年12月15日到期的本息,拟整体展期12个月,调整至2026年12月15日偿付全部本金;对于展期前已产生的利息,将从原付息日起延期12个月支付,同样于2026年12月15日结清,且延期期间不计复利;展期期间,债券票面利率维持3%不变,新增利息将与本金一同兑付。

这意味着,在展期的一年里,持有人不会有任何现金支付,且期间所遇到的风险和损失,也没有任何补偿。

对于这一方案,持有人自然不会就此答应。12月3日,有相关人士透露,至少已有三位持有人表示反对债券展期计划。

12月5日,浦发银行作为召集人披露了“22万科MTN004”展期的“最终议案”。相较此前流传于市场的“初步议案”,“最终议案”新增两个选项。

也就是说,目前一共有三个议案。其中,议案一为万科最初提出的方案。

议案二由持有人提出,要求按期支付已产生的利息,并要求追加由深铁集团或其他深圳国企提供的全额担保等强增信措施。

议案三同样由持有人提出,要求正常付息,但对增信措施的要求相对灵活。

显然,持有人提出新议案的核心在于对万科未来兑付能力的不信任,他们希望通过获取当期利息增加担保来保障自身权益。

此次投票结果至关重要。据了解,该笔票据的兑付日为12月15日,而投票截止日为12月12日。如果议案未能通过且时间不足以重新组织投票,万科将面临违约风险。

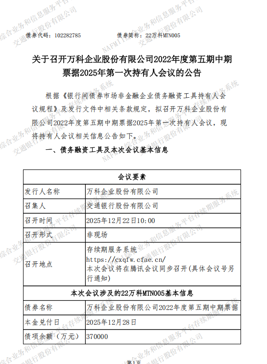
值得一提的是,同样在12月5日,万科企业股份有限公司拟召开“22万科MTN005”中期票据持有人会议,审议本金兑付日为2025年12月28日、余额37亿元的债券展期事项。

同日,万科公告放弃行使“21万科02”公司债券的赎回选择权。该债券发行于2021年1月22日,余额11亿元,票面利率3.98%,原定在第5年末即2026年1月22日行使赎回权。万科表示基于当前市场环境和自身实际情况决定不赎回,债券将继续存续至第6、7年。

这一系列动作清晰表明,万科正面临严峻的流动性挑战。

与此同时,万科宣布终止联合资信和中诚信对其主体及多项债券的信用评级。联合资信将不再对万科主体及“21万科04”“21万科06”等债项进行评级更新。

相关人士指出,终止信用评级,于万科而言,有助于减少相关费用支出,同时避免未来评级下调引发市场负面反应。此前,多家评级机构下调万科评级。

综合来看,万科此次债券展期是其流动性危机下的被迫之举,也是与债权人、大股东之间的一场艰难博弈。尽管股价出现强势反弹,但公司仍处于化解债务风险的关键十字路口。

万科的艰难之路:输血-造血-回血

与万科的沉重债务形成鲜明对照的,是同样严峻的经营情况,两者相互交织,共同揭示了这家房地产龙头当前面临的生存危机。

根据万科最新公布的第三季度财报,其经营困境得到了量化呈现:第三季度单季营收为560.65亿元,但净亏损高达160.69亿元;前三季度集团累计实现营业收入1613.88亿元,同比大幅下降26.61%,归属于上市公司股东的净亏损280.16亿元,同比扩大56.14%,基本每股收益为-2.36元。

更为关键的是,经营活动所产生的现金流量净额为-58.89亿元,这意味着其核心主营业务不仅无法带来利润,甚至已无法产生正向的现金流,自身“造血”机能正严重衰竭。

这一判断在销售数据上得到直接印证:前三季度合同销售金额仅为1004.6亿元,同比暴跌44.6%,堪称腰斩。销售市场的冰冻直接切断了最主要的现金回笼渠道。

与经营端“失血”形成照应的,是资产负债表另一端高悬的债务压力。

截至2025年9月30日,集团总资产为1.1366万亿元,较上年末下降11.64%,归属于上市公司股东的所有者权益为1757.56亿元,下降13.28%,资产与净资产同步缩水。

然而,有息负债总额却高达3629.3亿元,资产负债率为73.5%。

尤为严峻的是流动性结构:货币资金仅余656.8亿元,较年初大幅减少。巨大的偿债缺口构成了最迫在眉睫的威胁。

为了应对这场生死存亡的考验,万科正展开一场多维度、与时间赛跑的自救行动。

首先是依赖外部“输血”以争取关键的缓冲时间。这包括了股东借款和启动债券展期程序。

其次是内部挖潜“回血”,即不惜代价加速资产变现以换取现金流。最为明显的举措就是积极进行大宗资产交易。

同时,为了获得借款,万科已将优质的资产进行质押,例如其旗下核心平台万物云部分股权已被质押。

这种“典当”式融资虽能解一时之急,却大幅压缩了公司未来的财务弹性与融资空间。

值得注意的是,作为“输血”主力的深铁集团,其支持模式在近期发生了标志性的深刻转变。

2025年11月,双方签署了《关于股东借款及资产担保的框架协议》,约定深铁在2025年初至2026年6月期间提供总额不超过220亿元的股东借款额度。

这份协议的意义远不止于资金额度:其一,它实质上是对已发生及少量新增借款的事后追认与总额封顶,暗示大规模无条件的纯信用“输血”阶段已近尾声;其二,协议强制要求万科必须为每笔借款提供足额的资产抵押或股权质押担保,这标志着支持方式彻底转向“市场化、法治化”原则,深铁的风险管控加强,而万科的剩余优质资产将被进一步冻结,财务灵活性降低。

这份协议犹如一份清晰的“边界声明”,表明未来的生存将更依赖于万科自身的努力。

因此,所有短期举措最终都指向那个最根本的目标:恢复自身的“造血”功能,即业务转型与优化。

这包括努力稳住开发业务基本盘,通过产品创新和聚焦核心城市以尽可能维持销售回款,为“止血”创造条件;更包括坚定地向“开发与经营服务并重”转型,大力发展物业、物流、商业、长租公寓等业务,这些业务不仅是当前财报中的亮点,更是构建未来稳定现金流基底、平滑行业周期冲击的核心;此外,组织架构的“瘦身”与降本增效,亦是应对行业低迷期的必要调整。

如今的万科,正站在一个极其关键的十字路口。12月10日股价与债券价格的强势反弹,反映了市场对危机可能迎来转机的一丝乐观预期。然而,这更像是在一系列极端负面信息出尽后的情绪修复,而非基本面已然逆转的信号。真正的考验在于,上述“输血-回血-造血”的链条能否在时间窗口关闭前顺利衔接。

加载中...