新浪财经

2026债市,或比预期好一点

郁言债市

关注

来源:郁言债市

2025,跌宕起伏

不同于2023-2024年的一帆风顺,2025年的债市可谓是极具挑战。长端利率的下行趋势早在年初便被打断,之后种种事件接力成为债市定价主线,多空双方频繁上演“你方唱罢我登台”的戏码,激烈博弈之间,利率走势大起大落。

2025年同样是债市投资的变革之年,利率行情从“牛长熊短”切换至“牛短熊长”,获取收益的难度呈指数级上升。一方面,上一年末的抢跑行情,透支了来年的收益空间;另一方面,传统的定价框架遭遇挑战,货币政策对“弱现实”不再敏感,风险资产沉寂多年之后觉醒,成为影响利率定价的关键变量。

这些变化的背后,宽财政、稳货币、强风偏、严监管、弱现实,成为关键词。宽财政和稳货币,奠定了债市震荡的格局;强风偏和严监管,营造了牛短熊长的氛围;弱现实,成为被市场忽视的变量。这些变量在2026是否会延续,未来的行情又会如何演绎? 

2026主线一:“宽财政”延续,实质或以稳为主

2025年,财政挑起稳增长的大梁,“加力”与“提速”成为关键词。总量上大幅加力,广义赤字水平较2024年同比提升2.9万亿元,刷新2021年以来的同比之最;节奏上也明显提速,国债与地方债发行双双前置;财政的加力与提速。

2026年“宽财政”主线,大概率不变,赤字率可能会随经济目标调整而小幅下降,但特别国债与新增专项债规模或继续稳中带升,综合来看,2026年广义赤字规模或将落在15.1-15.9万亿元区间,绝对规模较为可观,不过从同比变化视角来看,宽财政对于26年经济增幅的贡献或明显收敛,更多是以稳为主。节奏上,财政或在一、二季度等经济高基数期着重发力,维持财政前置的趋势。

2026主线二:“宽货币”,可能超预期

与财政不同,2025年货币政策更多扮演了“配角”,发力低于市场预期,呈现“慢发力”的特征,强效政策往往出现在风险之后。宽货币的背后,实则是稳货币,其在力度和节奏、数量与价格、总量与结构等三大维度发生了转变。

对于2026年的货币政策,市场普遍预期可能是当前“稳货币”状态的延续。不过没有期待,往往意味着容易超预期,即宽货币可能成为26年超预期的来源。2024年以来,货币强发力(降准降息)的诱因已经从稳增长过渡为应对风险,因而2026年,依然关注是否会出现可能引发宽货币的宏观事件。25年末万科债券展期兑付,背后折射出地产领域的问题与风险,均需持续关注。如果这类事件进一步发酵,引发宽货币加力,从配合财政走向前台“挑大梁”,则降息的幅度可能超过今年的10bp。同时,为了维护银行息差,央行公开市场投放长钱的结构也可能发生转变,如从MLF和买断式回购转为更多买卖国债,因为其对银行的成本更低。

2026主线三:“严监管”下的机构行为

2025,也是机构“严监管”大年,理财完成了净值化整改的最后一环,基金的赎回费率新规也相应落地。展望2026年,机构行为可能依然是影响债市表现的关键。

资管机构,全面净值化下,理财可能更多通过存款稳净值,通过权益波段博收益,债券配置占比或维持低位,理财规模变化对于信用市场的影响力可能不及2023-2024年。基金则面临分红免税、定制债基等领域的后续监管收紧,缺乏增量资金的状态或延续,债基或难重演2023-2024年的债牛旗手角色,同时之前受债基青睐的资产品种,利差中枢可能抬升。

配置机构,保险方面,两个变化可能会抑制超长端增量资金,一是保费增长或后继乏力,二是股债配比将继续调节,保险配置债券绝对规模可能持平或下降,使得超长端的各类利差难以显著压缩,不过对于利率方向选择扰动不大。银行方面,年初大小行行为或有分化,大行在一级市场被动配置,中小行恢复交易活力,继续扮演调整市中的“稳定器”角色。此外,银行收益考核压力缓释、债基负债回流银行,均利好“银行品种”。

2026主线四:基本面与通胀预期

2025年部分宏观指标从年初开始边际弱化但是始终没能成为资产定价的主线。背后逻辑并不复杂,权益资产的上涨,主要由新动能带来的风险偏好提升驱动,而债市又随股市定价,也没能反映基本面变化。

2026年宏观经济变量对资产定价的影响可能加大。一方面,权益指数的进一步抬升,有赖于与基本面密切相关的顺周期行业补短板,否则可能进入震荡阶段;另一方面,偏弱的居民预期,以及受此拖累的地产板块,可能继续发酵,由此引发政策,尤其是货币政策的变化。此外,通胀预期,也可能从底部爬升,对资产定价的影响变得显著。

2026或比预期好一点,行情节奏可能靠后

如果将2025年的财政与货币政策节奏线性外推,债市内部或难形成明确的共识方向,市场对通胀回升的担忧和“严监管”的推进,2026年债市可能延续25年偏弱的震荡格局,这也是当前市场较为一致的预期。

然而,一致性预期总是容易被打破。2026年可能变化的方向:一是宽财政向稳财政的转变,如果经济增速目标下降,对应的财政赤字率也可能同步回落,由此对债券市场来说,政府债的供给压力减轻;二是稳货币能否过渡为宽货币,进而推动债市表现超出预期。货币政策主动发力,可能需要一些自下而上的风险事件发酵,如果没有外部因素的刺激,货币政策可能还是以稳为主。

因而2026全年债市行情的关键,是等待货币政策的实质性变化。从节奏上看,或是“前慢后快”,一季度(或春节前)蛰伏,等待货币政策的变化,及消化潜在的通胀担忧,、三季度出击,进而容易形成全年低点。

风险提示:国内财政、货币政策出现超预期调整。流动性出现超预期变化。

01

  2025,跌宕起伏

不同于2023-2024年的一帆风顺,2025年的债市可谓是极具挑战。长端利率的下行趋势早在年初便被打断,之后种种事件接力成为债市定价主线,多空双方频繁上演“你方唱罢我登台”的戏码,激烈博弈之间,利率走势大起大落。全年来看,10年国债收益率起步于1.61%的低点,年末攀升至1.80%(截止128日,不含税)的高位,同时中间的过程跌宕起伏,3月、9月两次触碰1.90%的高点水平,4月尾声也曾一度回落至1.62%的年内次低。复盘来看,2025年的债市大体可分为六个阶段。

阶段一(20251月):岁末年初,债市超预期抢跑

202412月初,存款自律新规落地,市场对于来年潜在“收益荒”存在担忧,提前抢配债券资产,期间海内外机构对2025年国内降息形成较强的一致预期,成为推动利率下行的第二股动力,10年国债收益率历史性下破2.0%

然而,破位仅仅是年末行情的开端。12月中上旬,中央政治局会议、中央经济工作会议相继召开,货币政策由“稳健”转为“适度宽松”,市场普遍预期央行“宽货币”力度即将加码,降息博弈愈演愈烈。尽管在利率下行过程中,央行曾约谈部分交易过于激进的机构,提示市场重视利率风险,但在宽货币预期放大的背景下,买盘力量推动10年国债收益率先后下破1.70%1.60%,并于202513日最低达到1.58%,刷新历史最低水平。

极致低位后,利率的合理性受到质疑。2025年初,利率下行行情的阻力显著提升,在新一轮降息并未实质落地的背景下,1.60%10年国债收益率与1.50%的央行7天公开市场操作利率形成极低利差,市场对长端利率开始变得谨慎,17日起10年国债收益率出现拐头上行的迹象。

阶段二(20251-3月):市场利率极致低位,央行货币态度反转

开年利率过低的副作用开始显现。2024年四季度,中美货币政策的节奏错位,在岸人民币相对美元维持贬值趋势,且随着国内市场利率快速下行,截至20241219日,在岸人民币汇率已贬至7.30的关键点位。202513日,随着特朗普就任时点临近,关税冲击预期促使部分非美经济体币值走低,在岸人民币汇率进一步快贬至7.33,稳外汇的压力加剧。

为抑制利率无序下行,央行货币态度反转。1月中旬,资金面迎来大考,一方面,作为季初缴税大月,1月缴款规模多在1万亿元以上;另一方面,春节前居民取现需求大体在1.5万亿元水平;叠加9950亿元的MLF天然大额到期,累计资金缺口达到3.5万亿元之上。然而,不同于此前跨年的呵护态度,面对1月税期和跨春节,央行仅通过逆回购、买断式回购、MLF等方式累计净投放3.5万亿元,同时宣布暂停国债买卖操作,缺乏超额及低成本投放,1月中旬之后资金价格开始大幅飙升,R001R007加权利率一度达到4%附近,日内波动高达10%

长端利率不调,资金价格难下。1月在资金收敛的背景下,短端率先完成定价修正,截止126日,1年国债收益率已反弹至1.35%,较月初低点大幅上行33bp。不过,长端定价维持观望态度,10年国债收益率中枢仅较低点上行约5bp1月下旬在1.65%附近波动。因此,进入2月央行的“严厉态度”似乎并未发生转变,春节后跨节资金被快速回笼,资金面仅获得短时喘息,R001R007月均值虽由12.08%2.30%的极端状态降至2月的1.97%2.08%,但接近2.0%的隔夜利率也难言宽松,这意味着绝大部分个券正面临着负息差的挑战,随着负息差持续时间拉长,“长端抱团”出现明显松动,截止224日,10年国债收益率上行至1.75%,并于2月末形成“M顶”形态。

3月,转机出现在“崩溃”边缘。其实自2月末10年国债收益率达到1.75%后,央行对于收紧资金的态度明显缓和,3月初资金利率开始回归平稳状态,R001R007均稳定在1.80%附近水平,10年国债收益率也自发向1.70%修复。然而,34-6日科技股的连续超预期上涨打断了债市的修复节奏,10年国债收益率迅速上破1.80%311日,部分“久期坚守盘”迫于负债端的赎回压力,无奈大幅抛售长债。随后的317日,央行几乎等额填补当日MLF与逆回购到期缺口,不过债市在悲观情绪的作用下,将央行行为解读成税期谨慎投放,进而诱发了新一轮大幅调整。至此,10年国债收益率在市场自发交易下,上行至1.90%,明显处于超调状态。3月中上旬的债市跌幅可能同样超出了监管预期,因此18-20日,央行果断转向呵护,连续三日维持逆回购大额净投放,以缓释潜在的负反馈压力。

阶段三(20254月):关税冲击超预期落地,债市行情先快后慢

全年来看,4月或是债市难得的多头时段。尽管利率债自3月中旬开始修复,但在前期的疤痕效应下,市场并未获得足够的勇气放手做多,1.80%成为了10年国债收益率关键的下行阻力位。

变数出现在4月初。42日美国面向世界各地的对等关税如期落地,不过幅度远超投资者预期,对华综合关税幅度达到54%,资本市场风险偏好的一致性下降,推动债牛重启,43-710年国债收益率迅速由1.81%下行至1.63%,两个交易日便完成了对外需新格局的定价。同时,关税交易带来的利率下行,也几乎有效抹平了机构一季度的账户浮亏。

48日起,多空力量进入相对平衡状态,利率难上但也难下。对于债市空头而言,经历了将近20bp的大幅下行之后,10年国债(1.63%)与7OMO1.5%)的利差已经压缩至13bp,降息落地之前,长端利率继续下行的空间不大。对于债市多头来说,外贸冲击之下,“宽货币”缺席的可能性不大,且在经济由外需向内需转型的过程中,降准降息或不止一次,债市的胜率仍较高。伴随多空力量的对峙,10年国债定价也进入纠结期,收益率在1.62-1.67%区间箱体运动。

57日,双降落地,关税风险定价进入尾声。假期归来后央行、金监总局、证监会再度联合召开发布会,会上央行宣布推出一揽子货币政策措施,降准、降息终落地,降准幅度为50bp,符合市场预期,但降息幅度仅为10bp,与市场所期待的20-30bp存在差距。随后两日中,短端利率快速下行近5bp,长端降幅则仅在2bp以内。值得留意的是,自本次会议起,央行的货币政策重心也开始有意调整,由此前降准、降息等全面型工具,向再贷款、定向贴息等结构化手段偏移。

阶段四(20255-6月):关税压力缓和,债市获得短时平静

特朗普政府主导的中美关税闹剧,终于在5月上旬画上句点。512日中美关税谈判迎来重要进展,日内瓦经贸会谈联合声明发布,90天内中美之间关税税率大幅下降,双方重回“可贸易”状态。债市随之以42日美方对等关税落地前的资产状态为基准,快速完成重定价,51310年、30年国债收益率分别回到1.70%1.90%附近水平,随后长端利率便开始进入箱体震荡状态。

债市的震荡格局,在5月下旬被短暂打破。519日午后,债市提前交易新一轮大行存款降息的预期,20日存款降息确认执行,短期利多一一兑现,长端利率进入“阴跌状态”。月末关税问题再起波澜,529日美国联邦法院裁定总统特朗普越权,阻止“解放日”所有关税政策生效,这也意味着2-3月美方对华加征的20%芬太尼关税可能被取消,股涨债跌,10年国债活跃券快速上行至1.73%

插曲过后,债市获得短时平静,长端利率回归缓慢下行区间。这一阶段市场主要定价两个逻辑,一是6月中上旬,中美元首完成重要通话,定调未来合作方向,随后的高层经贸团队谈判又将元首谈话内容落到实处,大国间的关税博弈或暂告一段落。二是6月中下旬,央行再一次提前公告6个月买断式回购计划,市场猜测监管对资金的呵护意愿较强,开始期待“央行买债”与“国债缴准”等强政策出台。528日至78日,忽略活跃券换券因素,10年国债收益率由1.68%一路震荡下行至1.64%

尽管利率波动不大,但在震荡行情之中,券商自营、基金等交易盘积极博弈利差机会,6月长端新老券利差,利率债品种利差,信用利差纷纷被压缩至低点。与此同时,从基金久期维度观察,截止上半年末,利率债基、信用债基敏感性久期中枢分别达到4.85年、2.41年,相比之前的历史高点(利率债基3.90年,信用债基1.99年)再上台阶,这也意味着市场对于久期风险的容忍度进一步上升。

阶段五(20257-9月):债市利空接踵而至

7月中旬,原本平静的债市,暗流涌动。7月初中央财经委再度强调“反内卷”问题,市场也顺着这一思路,对供给侧改革带来的涨价预期展开讨论。起初“反内卷”对债市的影响,仅仅停留在通胀预期扰动层面,然而7月中旬大税期带来的资金超预期收敛,无形之中放大了债市的担忧情绪,债市内部的分歧开始加大。

7月下旬,利空释放,债市超跌。719日,耗资万亿的雅江水电站项目官宣开工,基建扩张预期叠加如火如荼的“反内卷”交易,使得风险资产做多情绪被彻底点燃,部分重点商品期货价格在投机交易的推动下,接连演绎高位涨停行情,资本市场对于通胀迅速反弹的期待推升至极,债市相应进入防御状态。在商品价格大涨的同时,上证指数也于7月末顺利突破3600点,风险偏好走强带来存款搬家(预期),对固收资管负债形成二重打击。多项利空汇集,债市情绪一度悲观到极点,进入非理性下跌状态,10年国债收益率由月初的1.64%拔升至月末的1.75%。直至月末政治局会议落地,通稿对“反内卷”的表述相对温和,且各商品交易所追加开仓限制,平抑投机交易,债市方才获得喘息的机会。

8月,一波刚平,一波新起。8月上旬,随着商品期货定价回归理性,跨月后隔夜利率如期回到1.35%低位,债市多头情绪稍有巩固,10年国债收益率短暂向1.68%回归。然而,好景往往不长,811日股市再现变数,宁德时代确认下窝矿区停产后,锂矿概念展现出极大的博弈空间,创业50指数连续大涨,其带来的财富效应,将国内风险偏好再度推升至峰值。

从后验视角来看,“看股做债”成为8月债市交易的唯一法则。在“九三共识”的底层逻辑支撑下,股市资金久久不愿离场,并且开始在科技龙头、芯片概念、新能源概念、“反内卷”等各大“可涨板块”间轮动。而轮动的最终结果,是上证指数持续上涨,先是突破10年新高,之后接连超越38003900等关键点位。随着股市重回震荡市的预期被一次次证伪,10年国债收益率开始加速上行,并在910日年内第二次触碰1.90%。这一过程中,即便资金面在大部分时间维持宽松,且出炉的7月各类宏观数据普遍不算乐观,货币与财政政策方向未改,利率上行趋势也丝毫未受动摇,债市传统的“三碗面”阶段性失效。

9月,是高点,也是拐点。九三阅兵圆满结束后,股市止盈离场的动机明显增强,上证指数的上涨斜率开始趋平。随着股市从全面行情向结构性行情演化,风险偏好对债市的影响边际减弱,月初权益表现或仍是债市运行的主要决定变量,而自月中起,则退化为日内影响因素。债市定价开始由内生变量主导,“央行重启买债”猜想成为做多情绪复苏的重要支撑,而95日出炉的债基赎回费率新规征求意见稿则演变为债市担忧的风险变量。9月中下旬,多空双方交替驱动行情的发展,10年国债收益率低可下至1.83%,但高也可重返1.90%。从乐观的角度看,债市终于摆脱了单边下跌的窘境,过渡至多空博弈状态,长端利率的顶部也变得清晰。

阶段六(202510-11月):短暂修复之后,风波再起

10月初,美方超预期的关税表态,又为债市创造修复契机。1011日凌晨,美国总统突然发文称,将自111日起对中国额外征收100%关税,并对“全部关键软件”实施出口管制。关税2.0交易就此开启,利率加速下行,11日当天10年国债收益率便由1.86%快速下行至1.82%。然而,美方的强硬并未持续太久,13日起随着特朗普团队对于关税问题的态度迅速软化,债市重回主线不明朗的状态,多空双方难分胜负。

整个10月中旬,债市处于高波状态。期间市场关于债基赎回费新规的讨论热度不断升温,普遍预期监管对于提前赎回的惩罚尺度或有回撤,这也成为利率下行的主要推力。不过,20日三季度GDP数据出炉,4.8%的同比增幅(全年5%GDP基本可以实现)一定程度上使得短期降准降息预期降温。与此同时,临近“十五五”规划建议纲要出炉时点,股市情绪高涨,压制债市多头情绪。10年国债收益率,在1.82-1.85%区间反复徘徊。

10月末,央行买债一锤定音,关税2.0博弈终结。1027日,央行官宣国债买卖操作重启,债市预期明显改善,机构开始愿意为短端品种提供更优报价,长端品种虽面临止盈行为带来的阻力,但其收益率仍在积极情绪中呈现下行趋势。1031日,中美元首韩国会晤圆满收官,双方经贸磋商取得积极成果,债市相应定价中美博弈叙事告一段落。纵观整个10月,在一头一尾两端行情的加持下,10年国债收益率由1.86%下行至1.80%,终结了连续三个月的行情颓势。

11月,债市修复。114日,央行公布10月各项工具流动性投放情况,其中公开市场国债买卖操作为净买入200亿元,宽松方向得到确认,不过规模不算显著,市场做多情绪相应降温。9-14日,四季度第一批基本面数据落地,除了通胀超预期修复以外,其余数据表现普遍低于预期,四季度完成经济增长目标的压力随之加剧。不过在基本面数据走弱的同时,央行先后通过三季度货政报告、金融时报文章等途径,向市场传递偏谨慎的“宽货币”信号。一方面弱化金融总量的重要性,另一方面则提示 “宽货币”的边际效力已明显下降。货币慢发力的背景下,“弱现实”始终无法成为债市做多的依据,利率定价开始陷入纠结状态,10年国债收益率围绕1.80%超低波震荡,继续等待下一个关键变量出现。

11月末,消息面冲击打破了债市的宁静。债基赎回新规、12月央行买债规模等主题,再度成为市场博弈的重心,1125日起债市在震荡中上行。122日,央行公告11月购债规模为500亿元,量级依旧不及市场预期,塑造了鹰派央行形象;124日,市场在重要会议前夕进入提前博弈,机构似乎更倾向于押注次年增长指标边际放缓,由此猜想宽货币必要性进一步下降。双重压力之下,长债品种在12月初开始放量下跌,10年国债收益率一度于124日上行至1.87%

2025,可谓是债市投资的变革之年,利率行情从“牛长熊短”切换至“牛短熊长”,获取收益的难度呈指数级上升。一方面,上一年末的抢跑行情,透支了来年的收益空间;另一方面,传统的定价框架遭遇挑战,货币政策对“弱现实”不再敏感,风险资产沉寂多年之后觉醒,成为影响利率定价的关键变量。

这些变化的背后,宽财政、稳货币、强风偏、严监管、弱现实,成为关键词。宽财政和稳货币,奠定了债市震荡的格局;强风偏和严监管,营造了牛短熊长的氛围;弱现实,成为被市场忽视的变量。这些变量在2026是否会延续,未来的行情又会如何演绎?我们的结论是,2026年的债市,或比预期好一点。

02

2026主线一:“宽财政”延续,实质或以稳为主

2025年,财政挑起稳增长的大梁,“加力”与“提速”成为关键词。总量上大幅加力。2025年的广义赤字水平较2024年同比提升29000亿元,刷新2021年以来的同比之最,增幅与2020年抗疫期间的35220亿元绝对高点已较为相近。

分项上,财政扩张在方方面面均倾尽全力。财政赤字维度,2025年两会将目标赤字率定为4.0%,这一比例较2024年水平直接提升一个百分点,超过2023年的3.8%,刷新历史新高水平。特别国债维度,2024年安排了1万亿元特别国债,用于两重、两新安排,2025年将此规模追加至1.3万亿元,同时新增安排5000亿元特别国债额度用于补充大行资本。地方政府支持维度,新增专项债获批额度达到44000亿元,较2024年额度同比多增5000亿元,单年增幅同为2021年以来的最大值;此外,年末财政部再度批复5000亿元地方债结存限额,以支持地方政府有效推进年末工作。

节奏上明显提速。受经济稳增长与“十四五”收官项目资金接续的双重驱动,国债净发行节奏较往年显著提前,“前慢后快”季节性规律被明显打破,一、二季度国债分别净发行1.45、1.91万亿元,远超2023-2024年均值0.39、0.87万亿元。若从进度视角来看,以中央赤字规模及特别国债限额之和作为全年国债净发行总量的参照,5月初、7月初国债净发行进度分别达到26%、51%,而过往五年同期进度普遍在12%、36%之下。

地方债新增供给同样前置,全年地方债净融资节奏呈现一季度达峰,二、三季度保持较快进度,四季度回落的特征,各季度占比分别为36%、24%、24%、17%。其中,即便在4、7月等历史上典型的“弱财政”月份,地方债仍维持较大的净融资规模,分别净发行5281、8124亿元(2020-24年均值分别为2128、1470亿元)。

具体来看,地方债发行靠前主要来自置换债的拉动。延续2024年末2万亿化债专项债额度密集落地的特征,2025开年后置换债便提速紧凑发行,一季度发行规模达到13373亿元,占2万亿元额度的67%,二季度就完成了全年90%的进度,三季度基本发行完毕。化债专项债的快速落地,一定程度上挤占了新增债的发行空间,一、二季度新增债发行节奏偏慢,规模分别为1239413733亿元,上半年发行进度为48.4%,仅快于过去五年中发行节奏显著后置的20212024年。不过随着置换债发行高峰已过,下半年新增债发行节奏逐步提速,并在三季度达到17363亿元的全年发行高峰,前三季度发行进度达到81%

从效果来看,财政的加力与提速,的确在前三个季度对生产端与需求端起到了显著的支撑作用。生产端,3-9月期间工业增加值同比增速普遍维持在5.5%之上,大多高于过去三年同期水平,10月随着政府债供给减速,下滑至4.9%需求端,政府债成为了新增社融最关键的同比拉动,今年以来社融口径下累计新增政府债规模在累计新增社融中占比为38.7%,从存量视角来看,最近一年,包含、不含政府债的存量社融同比走出了截然不同的路径,前者由202411月的7.8%反弹至202579.0%高位,而后者则基本在5.9%-6.1%区间窄幅波动。

2026年“宽财政”主线,大概率不变。2025年末的政治局会议通稿内容,高层对于2026年的总体定调,由2025年的“以进促稳”转为“提质增效”,叠加《党的二十届四中全会<建议>学习辅导百问》中提及,“十五五”和“十六五”时期GDP需年均增长4.17%。由此推算,“十五五”期间年均增长4.4-4.5%,“十六五”期间年均增长3.9-4.0%,即可完成目标。这意味着“十五五”期间保5%的必要性或降低,2026年的经济增长目标可能继续设定在5%,但也可能回落至4.5-5%区间。

从广义财政逐个分项出发,判断2026年“宽财政”有哪些发力点?首先在财政赤字维度,近十年赤字率整体维持合理上升趋势,在2016年、2020年等存在短时经济冲击的年份,赤字率可在当年显著提升,而次年的赤字率往往会维持不变,亦或是小幅下降。考虑到关税问题的潜在影响,2025年国内采用大幅提升赤字率予以对冲,随着外部压力阶段性缓和,以及国内“提质增效”的战略调整,2026年赤字率可能将定于3.8%-4.0%区间,由此预计赤字规模大体在5.64-5.94万亿元。

其次特别国债方面,预计财政对“两重两新”项目的支持或继续加力。参考2024-2025年特别国债资金安排变化,保守预期下,“两重两新”项目资金或再增3000亿元至1.6万亿元,而补充大行资金的资金安排则维持5000亿元水平,特别国债整体发行规模为2.1万亿元;积极预期下,财政额外加力,特别国债整体发行规模或可达2.3万亿元。

再者是地方新增专项债,过往市场倾向于使用地方政府债务率指标(地方政府债务余额/地方综合财力),作为新增地方债发行约束的依据,国际货币基金组织(IMF)给出的债务率标准值参考在90%-150%区间。不过,随着2024年末化债额度的下达,2024年末地方政府债务率已超过200%。高债务率并未成为地方新增专项债的发行约束,2025年额度依旧提升5000亿元至4.4万亿元,这也意味着化债与经济修复均是当下更为重要的目标。因此,对于2026年,我们倾向于地方新增专项债发行规模或在2025年的基础上维持稳步提升趋势,如再追加5000-8000亿元,对应发行总量为4.9-5.2万亿元,以提振地方政府财力与积极性。

最后在其他方面202511月地方债完成5000亿元结转限额后,当前结转空间仍有约7500亿元,化债推进的大背景下,2026年末财政依旧可能继续批复5000结转额度。

综合来看,2026年广义赤字规模或将落在15.1-15.9万亿元区间,绝对规模较为可观,对应的广义赤字率为10.2%-10.7%。然而,从同比变化视角来看,2026年相对2025年的广义财政增幅仅为0.8-1.6万亿元。这也意味着从同比视角来看,宽财政对于26年经济增幅的贡献或明显收敛,更多是以稳为主。而节奏上,由于基数效应的存在,财政或在一、二季度等经济高基数期着重发力,维持财政前置的趋势。

03

2026主线二:“宽货币”,可能超预期

财政不同,2025年货币政策更多扮演了“配角”。2025年,货币政策时隔14年再次定调“适度宽松”。不过,不同于2008年“波澜壮阔”的货币政策组合拳,2025年的货币政策发力低于市场预期,呈现“慢发力”的特征,强效政策往往出现在风险之后。宽货币的背后,实则是稳货币,其在力度和节奏、数量与价格、总量与结构等三大维度发生了转变。

转变一:宏观调控更加灵活,短期资金供给更为精准

首先在货币方向上,央行根据实际经济环境,更加灵活地调整政策的松紧程度,而非长期营造单边宽松环境。例如在年初,当长端利率出现无序下行的苗头之后,央行货币态度迅速反转,暂停国债买卖操作之余,适当引导资金面边际收敛。而当二季度利率回归合理区间,且外部地缘压力加大时,央行货币方向又快速由紧转松,通过降准降息推动资金价格回归中性偏低水平。四季度,当债市收益率因风险偏好影响出现过度调整,且年末经济面临增速放缓之时,央行又及时宣布重启国债买卖操作,稳市场、提信心。

其次资金投放层面,央行对于多重工具的应用更加娴熟。今年以来,央行逐渐形成了每月5号前后开展3M买断式逆回购、15号左右续作6M买断式逆回购、25日进行MLF的“三段式”中长期流动性投放模式。这一操作模式的转变,有效提高了常规调控政策的透明度,便于银行和非银机构及时通过央行投放规模调整资金安排,有利于熨平由税期、跨月跨季以及大额政府债供给所带来的季节性资金波动。

精准投放之下,短期资金波动往往被迅速平抑。随着二季度央行态度转松,隔夜利率回归OMO利率以下,1.35%便逐步成为其隐含锚定价格。当隔夜利率(R001)向上偏离1.35%时,央行随即开启净投放予以支撑,而当隔夜利率回归或下破1.35%时,央行便适时缩量续作,净回笼前期投放资金,以维护资金利率整体平稳。

这一系列变化最终达到的效果是,央行有效回收了对利率水平的调控权。短端利率、资金利率与政策利率的一致性进一步强化,而在长端方面,市场也修正了抢跑定价的习惯,即便四季度初基本面数据大面积不及预期,在货币政策表态未变的背景下,长端利率也不再抢跑定价降准降息。

转变二:货币操作重心向“数量”倾斜,政策利率“价格”维稳

今年央行虽明确“适度宽松”的政策定调,但其实际操作却略显克制实际上,随着近年来降准降息的剩余空间被逐渐压缩,央行对货币的态度或已从“先发制人”转向“后发制人”。事后来看,20222023年内的两轮降息均领先于市场预期,而2024年以来,货币操作开始与需求变化脱敏,逐渐成为兜底市场风险的变量,降准、降息等强力政策往往出现在风险发酵之后。

202511个月,降息的幅度与节奏均弱于往年同期,只在5月降息一次(2022-24年每年两次),OMOLPR仅下调10bp(不及之前的20-30bp),目的是为了对冲美国对等关税所带来冲击。且从近期表现来看,尽管前三季度经济数据普遍偏弱,宽货币的必要性上升,但央行在货币政策上依然保持谨慎,并未立即采取强刺激。相反央行先后通过《三季度货币政策执行报告》、金融时报署名文章等渠道,向市场传递了偏审慎的宽货币信号,强调工具的精准与节奏的把握,引导市场保持理性预期。

不过,央行在严格控制利率价格的同时,资金量的供给却相对充足。除一季度货币政策态度收敛以外,二季度以来,每月累计净投放中长期资金规模均在3200亿元以上。年初至今(11月末),央行买断式逆回购、MLF分别累计净投放3.61.1万亿元,买卖国债净投放700亿元,加之5月降准释放约1万亿元资金,年内共计净投放5.7万亿元中长期资金,为2018年以来最高点,超出前高近1.7万亿元。

随着货币操作重心的转移,市场上也出现两个变化,一是不仅只有债券收益率下行斜率放缓,全年贷款利率也同样处于横盘波动的状态。截止20259月末,一般贷款加权利率为3.67%,仅较2024年末下行15bp,其中个人住房贷款利率在3.06%-3.13%间窄幅波动,企业贷款加权利率由3.34%降至3.14%,降幅相对大一点。贷款成本变化不大,可能没有对信贷需求起到显著的正向刺激作用。

二是曲线斜率逐渐趋平,由于短端利率的下限被政策利率锁定,今年二季度以来1年期国债收益率中枢较难向下突破1.30%,与此同时,实际信贷需求一般,央行的超额投放理论上可能转化为银行在一二级市场的配债资金,相应压平利率曲线长端。因此,我们也可观察到,尽管7-9月债市调整幅度较为显著,但国债10-1年的月均利差最高达到9月的47bp,距离2020-2024年期间常见的60-80bp仍有一定距离。

转变三:更加重视结构性工具的使用

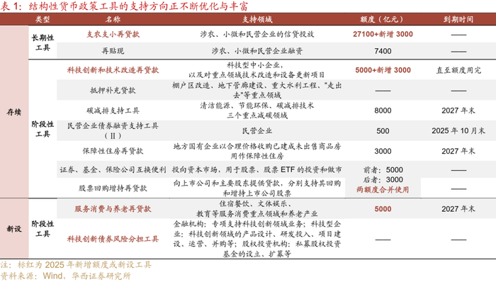
除了总量性政策以外,2025年结构性货币政策工具的支持方向也在不断优化与丰富。在传统支持领域增加支农支小再贷款额度3000亿元,助力涉农、小微和民营企业融资。重点领域上,今年着重加大对科技创新、提振消费等方面的支持力度。其中,科技创新方面新设“科技创新债券风险分担工具”,并继续扩容存续的科技创新与技术改造再贷款额度提振消费方面新设立服务消费与养老再贷款工具,额度为5000亿元。此外,为配合资本市场平稳健康发展,今年还将证券、基金、保险公司互换便利与股票回购增持再贷款两项工具额度合并使用,提升政策协同性与操作灵活性。

不过从结果来看,结构性政策投放力度或仍显不足。今年二季度开始,央行停止披露结构性工具的总余额,我们利用PSL和其他结构性工具每月净投放进行粗略估算,截至10月,这一余额已从去年末的6.3万亿元下降至5.1万亿元,反映出部分再贷款额度使用率依然偏低。往后看,结构工具可能仍是接下来货币发力的重点,但倘若政策效力持续有限,全面型政策回归的迫切性将明显提升。

对于2026年的货币政策,市场普遍预期可能是当前“稳货币”状态的延续。不过没有期待,往往意味着容易超预期,即宽货币可能成为26年超预期的来源。2024年之前,央行总是在比较弱的经济数据出炉之前,提前降准降息,以对冲弱数据对社会预期的扰动。而2024年以来,货币强发力(降准降息)的诱因已经从稳增长过渡为应对风险,即出现风险事件的时候,降准降息可能落地。因为央行不断强调不要过分关注经济总量,在经济高质量发展阶段,总量会自然下滑。比如20248月和9月的连续两次降息,主要是为应对地方政府债务风险,20255月降息,是为防范中美关系不确定性带来的风险。

因而2026年,依然关注是否会出现可能引发宽货币的宏观事件。最近万科债券展期兑付,背后折射出地产领域的问题与风险,均需持续关注。如果这些事件进一步发酵,引发宽货币加力,从配合财政走向前台“挑大梁”,则降息的幅度可能超过今年的10bp。同时,为了维护银行的净息差,央行公开市场投放长钱的结构也可能发生转变,比如从MLF和买断式回购转为更多买卖国债,因为其对银行的成本更低。

04

2026主线三:“严监管”下的机构行为

2025,也是机构“严监管”大年。首先是理财端,2024年初,随着保险存款主体身份审核趋严,银行理财正式进入了“去平滑”的整改周期;2024年中,相关部门先后对理财保险委外、信托平滑机制等SPV通道提出限制,集中清理附带“小金库”的可平滑产品;其后12月初,“收盘价估值”、“自建估值”等平滑机制均被叫停,去平滑监管再度收紧。2025年监管继续加码,针对“收盘价估值”问题,理财行业需在一季度末、上半年末、年底以前分别将存在估值问题的资产规模整改至年初的20-30%50%100%。随着2025年尾声,理财的“魔法低波”时代将终结。

其次在基金端,近年来随着债基规模的快速扩容,基金管理人为匹配客群诉求,逐渐推出各类流动性管理的工具性产品,其中“持有7日后免赎回费”成为这类债基的关键特征。不过,面对潜在的债市调整,流动性管理型债基往往首当其冲,遭遇赎回冲击,资金回款压力之下,债基不得不折价转让债券,进而成为市场波动的放大器。因此,202595日盘后,证监会发布《公开募集证券投资基金销售费用管理规定(征求意见稿)》,新规对公募债基的申购费率、赎回费率均给出了更明确的指引,旨在通过“宽进严出”,即“降低认购费率,抬升提前赎回成本”的方式,引导资金树立长期投资观念,并降低耐心资本的综合投资成本。

展望2026年,机构行为可能依然是影响债市表现的关键。银行理财,再次面临全面“净值化”的挑战,净值低波动与收益高要求的矛盾,容易让人联想到2022年的负反馈风险。公募基金,正处于规范发展的聚光灯之下,容易受到各种监管政策变化的影响,规模增长面临挑战,从而带来品种定价的结构性变化。保险机构,其预定利率进入2%的较低水平,投资者的接受度还有限,因而其规模增速可能下降,超长端品种的利差或难显著压缩。银行自营,大行配债或与政府债发行节奏一致,2026年政府债规模依旧不小(或仍在15万亿元左右),且节奏可能继续前置,都会限制其在二级市场的买债意愿;中小行,或继续承担债市稳定器的职能,不过在25年的疤痕效应之下,或对久期也变得谨慎,需要外力转变。

理财:低波动与高收益之间的平衡,可能加大市场调整

2026年,银行理财将再度面临“净值化”元年的两重挑战。一是理财需要重新在稳定净值与足额收益之间做出抉择。观察2025年银行业绩基准下限中枢变化,9月末至11月下旬,随着行业内规模竞争加剧,不少理财产品选择维持基准不变亦或是重新抬升基准水平,定开型、封闭型理财业绩基准下限中枢分别从2.50%、2.52%,微降至2.45%、2.50%,日开型持稳于1.70%,最小持有期型由2.05%小幅增至2.10%。期间信用债的票息集中在2.2%以下,其中收益率2%以下的余额占比在40%-55%,收益率2%-2.2%的余额占比仅为17%-20%,这意味理财较难实现业绩基准下限。

然而,为了稳定净值,理财更多配置存款类资产。截至20259月末,理财投资资产合计34.33万亿元,环比增1.36万亿元。增量主要由现金及存款、拆放同业及买入返售资产两类资产贡献,或反映在估值整改压力下,理财配置风格进一步趋于谨慎,稳定净值表现是当下首选。具体来看,理财现金存款类资产仓位升至历史最高点,达27.5%,较2024年末占比提升3.6pct;拆放同业及买入返售资产占比为6.9%,较2024年末占比提升0.5pct;存单占比稳定在为13-14%区间。相比之下,理财对债券的持仓占比已下降至40.4%,较2024年末降幅达到3.1pct。这一变化指向,2026年理财对于债券资产的偏好,可能会继续下滑或是维持当前的低位水平。

二是银行理财可能再一次面临与投资者偏好(低波动&高收益)之间的磨合。为了实现收益目标,理财加大了含权类基金的投资。由于理财产品并不披露基金持仓明细,我们可以通过理财前十大持仓中,对于不同种类基金的投资情况进行大致分析。2025年三季度期间,随着权益资产的赚钱效应大幅提升,理财重仓基金中,权益类、混合类占比,分别由二季度末的1%1%提升至3%2%。这一趋势或延续至2026年,权益类资产可能会成为理财增厚收益的重要收益来源,但也会加大理财的波动。

从投资者的视角来看,低波动与高收益很难兼得,这意味着居民与企业资金不得不被动接受更高的波动或更低的潜在收益。然而,在上演新一轮投资者教育的过程中,理财规模可能会面临流失的风险,从而加大各类资产的波动。相似案例曾出现在理财净值化元年2022年四季度,11月骤然而起的“强风偏”使债券市场风云突变,估值方式整改后的理财产品,首度迎来回撤考验,也让理财背后的风险厌恶型投资者措手不及。随着全市场理财产品区间回撤中枢先后达到0.3%0.5%,居民端两度加速赎回,2022年四季度理财规模累计跌幅达到3.0万亿元,2023年一季度,理财规模延续下滑2.6万亿元。

对于债券市场的影响来看,全面净值化要求下,理财行业规模变化对于信用市场的影响力可能不及2023-2024年。因此即便其规模在2026年仍可取得一定增长,信用利差或难因此而大幅压缩,理财行为与利率的联动,或更多地通过其申赎委外产品途径体现。

债券基金:严监管趋势延续,规模增长或面临挑战

债基赎回费率调整叙事,大概率会在2025年末以及2026年初完结,不过公募基金“严监管”的整体趋势可能会在2026年延续。2025年资管行业的监管,主要沿着两个方面展开,一方面是预先释放可能会造成市场波动的风险,另一方面则是将不同机构间的经营优势拉齐,创造更加公平的投资环境。基于此,当前市场讨论热度较高的两大主题,公募基金逐步取消分红免税优势,以及单一机构定制化债基的整改,均可能在2026年被提上议程或实际落地。

倘若公募债基监管收紧,新规落地对债市的短时影响或相对有限。我们在《买在市场纠结时》中,曾对公募债基取消分红免税、单一机构定制化债基整改等问题进行过讨论,从结论上来看,一是2023-2024年期间,债基产品的分红率整体呈现下降趋势,基金销售对于分红免税的依赖度边际降低,机构配置基金产品的理由,除了避税以外,更多地可能是为了拓宽策略容量以及维护同业关系,因此取消债基分红免税可能也不会带来大面积的短期赎回。二是按照松、紧口径统计,目前市场上存续的定制债基占比大体在15%-45%,并非小数字,不过如果整改周期可拉长至3年时间或以上,压力平摊过后,可能不会对债市产生明显冲击。

公募“严监管”对债市影响,或更多通过债基的规模变化体现。以协会口径数据作为参考,20251-10月债基规模累计增幅仅为2561亿元,同比少增2465亿元,刷新2021年以来新低水平,过去四年间,债基规模同期增幅均值为6623亿元。这其中,1-2月多源于债市大幅下行之后的止盈操作,而公募基金销售新规征求意见稿落地之后的10月,成为继1-2月之后,基金规模下降比较多的月份,或与监管因素相关。

这一规模变动体现在债券市场上,或是基金对利率债定价的影响力下降。我们将7-10年国债、10年以上国债、7-10年政金债等三类品种合并为中长久期利率债大类,可以发现,在2024年的牛市行情中,基金年内累计净买入中长久期利率债规模与10年国债收益率的相关系数高达-0.87,二者之间存在极强的负关联性。其背后是牛市中基金负债往往较为稳定,且存在增长预期,而市场的变化也会通过“相对排名机制”路径,反身影响基金的买债行为,二者之间的关联性得到双向强化。然而,2025年二者的相关系数仅为-0.20,处于极弱的负相关状态,市场频繁调整之下,基金的负债规模难增,并对利率债定价的影响下降。

如果2026年公募“严监管”趋势延续,债基可能同样会面临缺乏增量资金的挑战。债基规模可能会因部分新规实施,维持横盘或略微下降的状态,在这样的背景下,基金可能难如2023-2024年一般继续扮演债牛旗手角色,同时之前受债基青睐的资产品种,利差中枢可能抬升。

保险:增量规模或下降,影响超长端的利差

对于保险机构,两个变化可能会抑制超长端的增量资金。一是2026年保费增长或后继乏力。20251-10月保费累计收入规模为5.48万亿元,同比多增4059亿元,其中3-8月对增幅的贡献达到4393亿元,保险收入提速的增长的原因多于预定利率即将下调相关;9-10月,随着保险预定利率进入2.0%时代,保险产品开始面临销售困局,保费收入同比下滑0.35%4.99%。往后看,由于2025年市场利率中枢下行速率大幅放缓,保险预定利率研究值虽仍下行,且低于实际预定利率水平,但研究值逐季的下行幅度明显收窄。这意味着预定利率进入2.0%之后,继续下降的速度变慢,不过投资者可能也需要时间适应更低的利率水平。因而在这一阶段,保费收入增速或难显著提升。

二是随着股市赚钱效应提升,险资或在配置层面调节股债比重。这已经体现在2025年保险的配置行为之中,据金监总局数据,截止2025年三季度末,财产险与人身险累计投资债权18.2万亿元,占资金运用余额比重为50.3%,较2025年二季度末下滑0.8pct,这也是自20226月数据统计以来,债券占比首次下滑,取而代之的则是股票投资,其占比提升1.2pct10.0%。临近年末,保险即将迎来2026全年战略资产配置规模(SAA),在资产配比上可能会略微倾向于权益资产。不过,债市可能也不必担心保险是否会大幅卖债的问题,作为长期主义投资者,保险往往不会在某一时点因短期行情而大刀阔斧地调整资产摆布。

总结而言,保险行为更多影响超长债,尤其是超长国债。其配置债券绝对规模可能持平或下降,使得超长端的各类利差难以显著压缩,不过对于利率方向选择扰动不大。

银行:政府债一级发行,仍构成压力

银行方面,年初大小行行为或有分化,大行被动,中小行主动。结合金融机构信贷收支表统计数据,20251-10月,大行、中小行(以2万亿元规模上下划分)分别增持7.025.81万亿元债券资产。其中,大行配债节奏基本与政府债发行同步,5-9月密集增持,10月放缓。如果2026年财政延续靠前发力特征,年初乃至上半年,银行金市资金或主要用于一级政府债发行承接,二级买债意愿将相应被限制。

中小行配置节奏则与债市表现关联性更强,1月、2月、5月、7月、8月等典型债市调整期,均为中小行的集中买债时点。不过,由于2025年债市迟迟未回归牛市,中小行始终未能等到出券窗口,1-8月累计增持债券规模达到5.67万亿元,超过往年全年额度,这也导致其在9-11月继续增持债券的能力明显受限,如在承接长债的同时需要大额卖出存单与短债。随着2026年投资周期开启,新一轮买债额度下放后,中小行或将恢复交易活力,调整市中的“稳定器”作用得到强化。然而在前车之鉴下, 2026年中小行可能也会更加注重上半年的买债节奏把控。

2026年银行的收益考核压力或迎缓释。以中债国债财富指数作为参考,2023-2025年期间(2025年为1-11月),5-7年指数全年收益分别为4.40%8.11%1.11%7-10年期指数全年收益分别为4.96%9.65%1.05%。考虑到银行债券投资组合久期往往落于5-10年区间,忽略老券浮盈兑现的背景下,银行实际投资收益水平可能介于1%-2%,与年初目标或有不小差距。低利率困局下,2026年各银行可能会阶段性压降对于金市部门的收益考核目标,机构对静态票息的接受度或有放松。

此外,伴随对公募债基的监管趋严,公募债基的资金可能回流银行体系,即银行可配资金的增加,因而银行偏好的品种,会相对受益。2025年已经出现端倪,年初以来1-3年、3-5年、5-7年、7-10年、10年以上分段指数收益分别为1.00%0.97%1.13%0.98%-3.84%5-7年表现相对占优。利差维度验证,30年国债与10年国债、10年国开与10年国债利差下半年持续扩张,由上半年低点15bp-3bp抬升至44bp18bp,“基金品种”表现明显偏弱;10年国债与7年国债、10年国债与5年国债利差年内同样呈现递增趋势,5年、7年期地方债与国债利差自9月发行高峰后快速压缩,基金规模增幅不足的背景下,“银行品种”在买盘力量支撑下,表现更为亮眼。

05

2026主线四:基本面与通胀预期

2025年的增长与通胀,对各类资产定价,缺乏影响力。部分宏观指标从年初开始边际弱化,但是始终没能成为资产定价的主线。因为权益资产的上涨,主要由新动能带来的风险偏好提升驱动,而债市又随股市定价,也没能反映基本面变化。

不过2026年宏观经济变量对资产定价的影响可能加大,因为一方面,权益指数的进一步抬升,有赖于与基本面密切相关的顺周期行业补短板,否则可能进入震荡阶段;另一方面,偏弱的居民预期,以及受此拖累的地产板块,可能继续发酵,由此引发政策,尤其是货币政策的变化。此外,通胀预期,也可能从底部爬升,对资产定价的影响变得显著。

首先是基建与地产维度,5-10月国内固定资产投资完成额同比数据出现了较为明显的下滑,增速由4月的4.0%幅度回落至10月的-1.7%,这也是20208月以来,固定资产投资首次出现负增长情形。其中基建投资(固投扣除地产)、地产投资分项同比分别由8.0%-10.3%下滑至1.7%-14.7%。固定资产投资整体走弱,也使得建筑业对GDP累计同比的作用,从2024年的拉动0.26pct,转为2025年前三季度的拖累0.03pct

基建与地产对于经济的拖累效应或将延续至2026年。基建方面,当前行业痛点在于缺乏优质项目,我们可以关注两组数据,一是固投新开工项目计划总投资额连续三年同比下滑,2023-2024年分别下滑17.6%2.9%20251-10月同比下滑5.8%;二是在新增地方债发行额逐年增长的背景下,投向化债、土储、化解中小行银行风险等非基建用途的资金占比不断提升,2023-2025年分别为13.6%20.9%36.9%。这也意味着即使2026年财政额度大概率依旧充足,但缺乏优质项目的问题或使得财政在基建端缺乏抓手,进而削弱财政对于固定资产投资的支持作用。

地产方面,2024年政府土地出让金规模为3.76万亿元,同比下滑21%20251-10月,在低基数的基础上,土地出让金同比再降2%2.15万亿元,且8月后同比下滑速度再度加剧。考虑到地产商拿地到实际投资往往存在1-2年的滞后效果,2024-2025年土地销售数据不算乐观,或影响2026年的地产投资。

其次在消费与需求维度,当前居民消费对于政策的依赖度相对较强,20251-5月,在国补政策前置落地的背景下,社零总额逐月同比持续走高,5月达到6.4%。然而,6月起部分地区首轮补贴资金使用完毕,随着国补政策进入阶段性的暂停期,消费数据随之下滑,6-10月社零同比缓慢回落至2.9%。放眼整体的需求数据,居民信贷持续偏弱,1-10月新增居民短贷罕见转负,为-5170亿元;新增中长贷12600亿元,同为过去十年最低值。新增居民贷款合计7430亿元,约为2024年同期水平的三分之一。

居民需求难起,就业与收入问题或是本因。从央行的储户调查问卷情况来看,就业方面, 2023年以来居民端对于当期就业的感受持续大幅走弱,2025年三季度调查指数仅为25.8%,是“收入-就业-物价”调查中的最弱分项。同时居民端对于未来的就业预期同样不强,2025年三季度调查指数为42.1%,年内维持在40%-43%的中低位区间。收入方面,居民收入预期同样不算乐观,储户当期、未来收入预期指数已长期维持在45%-46%区间。这意味着如果没有强有力的外力,改善居民的就业和收入预期,与居民相关的需求可能维持低位。

增长之外,市场可能同样关心2026年的通胀数据,是否会成为打破债市平静的超预期冲击变量。重点关注内外部的综合影响。外部扰动方面,近两年全球大宗商品价格接近停滞,表现明显落后于美股。高利率环境下,商品补库存机会成本较高,且高利率环境抑制投资,商品需求相应下降。这一状态已从2022下半年开始持续到2025年末,如果20266月美联储政策利率可降至3%左右,大宗商品价格或迎来利好。由于国内进口价格指数与PPI同比的相关系数较高,倘若明年CRB涨幅可达到5%以上,预计可拉动PPI同比增幅约0.5%。不过,由于油价受到供给端拖累,易跌难涨,外部输入型通胀最终实现风险不大。

国内“反内卷”维度,反内卷过程大体可分成“去贷款-去投资-去产能-去库存”四个阶段。逐一盘点,首先“去贷款”环节已经完成,制造业中长期贷款在2023年一季度见顶于41.2%,其后开始迅速回落,2025年一季度降至9.3%,二季度至8.7%。其次,“去投资”环节处于进行时,2025上半年,制造业投资累计同比增长7.5%8月回落到5.1%7-9月单月同比增速分别是-0.3%-1.3%-1.9%,投资同比放缓,意味着新增产能减少。2026年“反内卷”流程有可能进入“去产能”、“去库存”阶段,需要重点观察3月春季开工情况。

乐观情景下,如果2026年春季开工后工业品价格明显修复,PPI同比二季度转正的概率将明显增加。不过,若从中性视角预判,预计2026全年PPI同比-0.9%,一季度-1.7%,二季度-0.8%,三季度-0.4%,四季度-0.6%CPI同比0.6%,一季度0.5%,二季度0.5%,三季度0.7%,四季度0.7%综合来看,通胀并不会改变货币政策的取向,因而持续冲击债市的概率不高。不过由于市场都担心通胀回升的影响,所以26年的某个阶段(一二季度之间),通胀成为可能成为引发债市调整的短时因素。

06

2026或比预期好一点,行情节奏可能靠后 

如果将2025年的财政与货币政策节奏线性外推,债市内部或难形成明确的共识方向,叠加市场对通胀回升的担忧和“严监管”的推进,2026年债市可能延续25年偏弱的震荡格局,这也是当前市场较为一致的预期。

然而,一致性预期总是容易被打破。2026年可能变化的方向:一是宽财政向稳财政的转变,如果经济增速目标下降,对应的财政赤字率也可能同步回落,由此对债券市场来说,政府债的供给压力减轻;二是稳货币能否过渡为宽货币,进而推动债市表现超出预期。货币政策主动发力,可能需要一些自下而上的风险事件发酵,如果没有外部因素的刺激,货币政策可能还是以稳为主。

因而2026全年债市行情的关键,是等待货币政策的实质性变化。从节奏上看,或是“前慢后快”,一季度(或春节前)蛰伏,等待货币政策的变化,及消化潜在的通胀担忧,二、三季度出击,进而容易形成全年低点。

开年政策的惯性,可能延续。财政大概率靠前发力,国债与地方债发行双双前置,经济“开门红”预期下,股市上涨的潜在动能较强,限制债市行情的发展。不过,随着下半年债市逐步弱化对强风偏的利空定价,以10年国债为例,利率即便调整,幅度大概率有限,常规高点或在1.85%附近,如市场负面情绪较为极端,10年国债收益率可能会短暂触碰1.90%。一季度靠后时段(春节之后),财政即将面临政府债净发行的高基数时段,货币政策加力的可能性上升。这期间,债市可能还会为潜在的通胀担忧定价,由此形成的高点,也是年初比较好的配置时点。全年来看,预计一至三季度的降息幅度或在20bp,10年期国债收益率低点或可触及1.50-1.55%区间。

风险提示:

国内货币政策出现超预期调整。假设国内货币政策维持当前力度,但假如国内经济超预期放缓,国内货币政策相应可能出现超预期调整。

流动性出现超预期变化。本文假设流动性维持近期的充裕状态,但假如国内经济数据持续超预期,流动性相应可能出现超预期变化。

分析师:刘郁

分析师执业编号:S1120524030003

分析师:谢瑞鸿

分析师执业编号:S1120525020005

联系人:刘谊

证券研究报告:《2026债市,或比预期好一点

报告发布日期:2025年12月10日

加载中...