新浪财经

罕见!IPO企业上市费用近4.5亿元!其中保荐承销费近4亿元!

企业上市

关注

摩尔线程智能科技(北京)股份有限公司首次公开发行股票并在科创板上市招股说明书

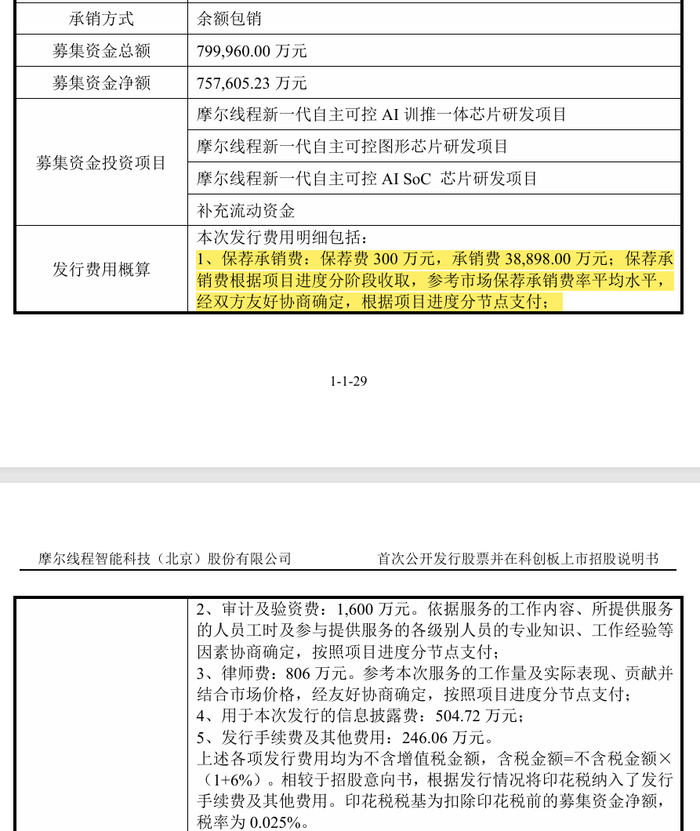
发行费用概算

本次发行费用明细包括:

1、保荐承销费:保荐费300万元,承销费38,898.00万元;保荐承销费根据项目进度分阶段收取,参考市场保荐承销费率平均水平,经双方友好协商确定,根据项目进度分节点支付; 

2、审计及验资费:1,600万元。依据服务的工作内容、所提供服务的人员工时及参与提供服务的各级别人员的专业知识、工作经验等因素协商确定,按照项目进度分节点支付;

3、律师费:806万元。参考本次服务的工作量及实际表现、贡献并结合市场价格,经友好协商确定,按照项目进度分节点支付; 

4、用于本次发行的信息披露费:504.72万元;

5、发行手续费及其他费用:246.06万元。

上述各项发行费用均为不含增值税金额,含税金额=不含税金额×(1+6%)。相较于招股意向书,根据发行情况将印花税纳入了发行手续费及其他费用。印花税税基为扣除印花税前的募集资金净额,税率为0.025%

发行股票类型:人民币普通股(A股)

发行股数:本次公开发行股票总数为 7,000.0000 万股,占发行后总股本的比例为14.89%。本次发行全部为新股发行,原股东不公开发售股份

每股面值:人民币1.00元 

每股发行价格:114.28 /股 

发行日期:2025 11 24

拟上市的证券交易所和板块: 上海证券交易所科创板 

发行后总股本:47,002.8217 万股 

保荐人(主承销商):中信证券股份有限公司

招股说明书签署日期:2025 11 28

张建中先生,摩尔线程创始人、董事长、总经理,中国国籍,硕士研究生学历,高级工程师。19905月至19923月,于冶金自动化研究设计院国家计算机实验室部门任高级研究员;19924月至20015月,于中国惠普有限公司任产品总经理;20016月至20063月,于戴尔(中国)有限公司全球客户部任总经理;20064月至20209月,于英伟达任全球副总裁,大中华区总经理;2020  10 月摩尔线程开始运营后,以实控人身份参与公司经营管理,2023 11 月至今任摩尔线程总经理,202312月至今任摩尔线程董事长。

加载中...