新浪财经

浙江富豪“分家产”!80后儿子楼城、女儿楼静静将获赠34亿元股票

每日经济新闻

关注
听新闻

每经编辑|程鹏    

宁波富豪楼国强家族对其内部资产进行了再分配,价值34亿元的股票完成代际传承。

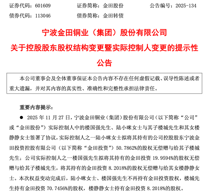
11月29日,金田股份(601609)披露,公司控股股东宁波金田投资控股有限公司(下称“金田投资”)的股权结构将发生变更。据悉,公司实际控制人中的楼国强、陆小咪夫妇与其子楼城和其女楼静静签署了协议,陆小咪、楼国强拟分别将其持有的金田投资50.7862%、19.9594%的股权无偿赠与给楼城;同时,楼国强拟将其持有的金田投资8.2018%的股权无偿赠与给楼静静。

上述权益变动完后,陆小咪、楼国强将不再持有金田投资股权,楼城持有金田投资70.7456%的股权,楼静静持有金田投资8.2018%的股权。

金田投资持有金田股份4.23亿股股份,占上市公司股份总数的24.49%,市值约43.19亿元。根据上述分配方案,楼城、楼静静获赠的股权间接持有的上市公司股份市值分别为30.55亿元、3.54亿元,合计约34亿元。

据橙柿互动报道,楼国强出生于1957年,浙江宁波人。目前,担任金田股份名誉董事长。据公开报道,楼国强带领一度濒临倒闭的妙山砂轮厂(金田股份前身)逐步成长为中国民营企业500强。

楼国强1973年参加工作,1985年1月任宁波市妙山乡工业办公室副主任,1986年接手管理濒临倒闭、几成废墟的妙山砂轮厂。当时厂里仅7名职工、12万元固定资产,还负债累累。临危受命,楼国强带着创业团队一路跑遍东部沿海,做了广泛的市场调查,掌握了大量一手经济数据。

楼国强

放弃砂轮业务,改做材加工!楼国强刚一提出这个想法,就遭到了不少人的反对。激烈交锋没有绊住楼国强的脚步,他是一个认准一条道就一直走到底的人,妙山铜材厂就这样起步了。

1987年,楼国强带领团队成功开发出H59、H62铜棒。1991年,企业产值突破2000万元。1993年,他敏锐地看到了无氧线的市场前景,当机立断引进生产线,当年企业总产值达到1.2亿元。2008年开始,楼国强加快了金田集团进军国际市场的步伐,目前企业在美国、德国、日本、韩国、泰国、越南、中国香港等地均有布局。

2020年,63岁的楼国强带领宁波金田铜业(集团)股份有限公司在上交所主板上市。

现在金田集团已从一家以铜冶炼加工为主的企业,升级成为国内产业链最完整、品类最多、规模最大的铜及铜合金材料生产企业之一,也是国内稀土磁材行业中技术较高、产品体系完善的企业之一。是拥有宁波本部、宁波杭州湾、江苏、重庆、广东、包头以及越南、泰国等国内外生产基地的中国500强企业。员工数量达8000余名。楼国强也因此被称为“宁波铜王”。

在2025年胡润百富榜上,楼国强家族以90亿元的财富值排名807位。其核心资产为旗下A股上市公司金田股份。

据公开资料显示,2021—2024年,金田股份铜材产量年复合增长率为8%。2024年,公司实现铜及铜合金材料总产量191.62万吨,铜材总产量位居全球第一。2025年上半年,金田股份实现铜及铜合金材料总产量91.98万吨,继续保持行业龙头地位。今年前三季度,公司实现营业收入917.65亿元;净利润为5.88亿元,同比增长104.37%。

陆小咪出生于1959年。1988年7月至2007年9月,陆小咪在金田股份及其前身任车间操作工、总务采购、采购科科长、采购部顾问;2007年9月至2009年2月,在金田投资任执行董事、总经理;2009年2月退休。

楼城、楼静静均为“80后”。楼城自2011年7月进入金田股份工作,历任公司秘书、总裁助理等职,2017年12月起担任公司总经理,2023年4月以来担任公司董事长和总经理职务。2023年5月起,开始担任金田投资董事长。

楼城

楼静静2007年12月至2017年3月历任金田股份人力资源部副经理、总裁助理等职务。

上市公司表示,此次权益变动系公司实际控制人家族内部的股权结构调整行为,不涉及金田投资所持公司股份的变动,不触及要约收购。权益变动后,公司控股股东仍为金田投资,实际控制人成员由楼国强、陆小咪、楼城调整为楼国强(其仍直接持有金田股份18.63%的股份)、楼城。公司控股股东、实际控制人及一致行动人的合计持有公司股份数量和比例没有发生变化。

二级市场上,金田股份股价12月1日涨1.67%,报10.38元,最新市值为179亿元。

(免责声明:文章内容和数据仅供参考,不构成投资建议。投资者据此操作,风险自担。)

编辑|||程鹏 杜恒峰

责任编辑:石秀珍 SF183

加载中...