新浪财经

大金重工拟43.80亿元投建950MW风电项目

市场资讯 2025.11.24 19:08

(来源:风电之音)

「风电之音」获悉,11月22日,大金重工发布关于投资建设河北唐山95万千瓦陆上风力发电项目的公告。

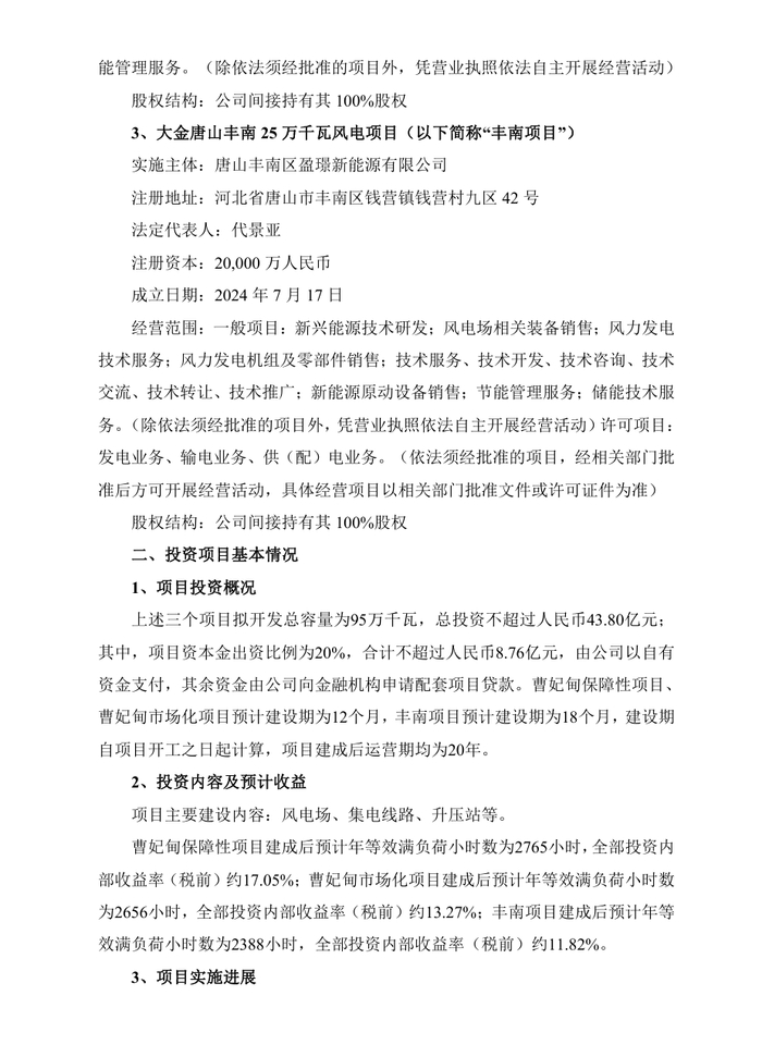
根据公告,为落实国家“双碳”战略,进一步扩大公司新能源投资开发规模,大金重工拟通过下属控股子公司投资建设大金重工曹妃甸区70万千瓦陆上风力发电项目(包含35万千瓦保障性项目和35万千瓦市场化两个子项目) 和大金唐山丰南25万千瓦风电项目。上述项目已被河北省发展和改革委员会列入2024年风电、光伏发电开发建设方案,并完成投资项目核准。

三个项目拟开发总容量为95万千瓦,总投资不超过43.80亿元。曹妃甸保障性项目、曹妃甸市场化项目预计建设期为12个月,丰南项目预计建设期为18个月,建设期自项目开工之日起计算,项目建成后运营期均为20年。

2025年11月21日,大金重工召开了第五届董事会第二十三次会议审议,通过了《关于投资建设河北唐山95万千瓦陆上风力发电项目的议案》。

上述项目已完成核准手续并取得相关批复文件,环评、电网接入等手续已经 办理完毕,土地等审批手续正在办理中。

大金重工表示,新能源开发与运营是公司的核心业务之一,公司目前已持有多个新能源发电项目,具备稳定的开发建设和持续运营能力。此次新建的三个风电项目均位于河北省唐山地区,该区域风能资源丰富,消纳条件良好。上述项目建成后,将对公司经营业绩带来积极影响;同时,公司将积极助力当地绿色能源转型与可持续发展,实现经济与环境效益的协同共赢。

项目具体投资金额、经济效益指标等为可研阶段估算值,部分审批手续尚在办理中,可能存在电价下调、并网容量不及预期导致投资收益下降等风险。如因 政策调整、项目审批等发生变化,项目的实施可能存在顺延、变更、中止或终止的风险。

详情如下:

加载中...