新浪财经

金龙鱼深陷国企50亿融资性贸易最新进展:一审判决子公司原总经理19年有期徒刑

大宗传媒

关注

2024年1月12日,上市公司金龙鱼(300999.SZ)发布公告,称下属子公司益海(广州)粮油工业有限公司于2024年1月11日收到淮北市人民检察院淮检刑诉〔2023〕16号《起诉书》。这则公告,揭露了金龙鱼被牵扯进的一起离奇诈骗案。

该公告显示,2008年到2014年期间,金龙鱼的下属公司广州益海作为中转仓储方,负责储存安徽华文国际经贸股份有限公司代理云南惠嘉进出口有限公司进口的棕榈油。其中,安徽华文是一家国企,安徽出版集团直接间接合计持有其超过80%的股权。

《起诉书》称,在此期间,云南惠嘉负责人张利华通过行贿时任安徽华文董事长王民等人,将交易方式变更为“先货后款”,又伪造货权转让通知书获取货权,在未足额向安徽华文支付款项的情况下,先行提走货物,造成安徽华文直接经济损失32.3亿元,间接损失20.15亿元。

《起诉书》同时认为,金龙鱼下属的广州益海及其原总经理柳德刚亦接受了行贿,配合云南惠嘉、张利华等人实施合同诈骗犯罪,构成合同诈骗罪的帮助犯。

不过,金龙鱼方面并不认可《起诉书》中的说法。金龙鱼在公告中称,广州益海不构成单位犯罪,同时指出,安徽华文与云南惠嘉之间的交易实质是融资性的贸易行为,安徽华文人员对于棕榈油货物在未付款的情况下被云南惠嘉占有、支配始终明知,根本未陷入任何错误认识。

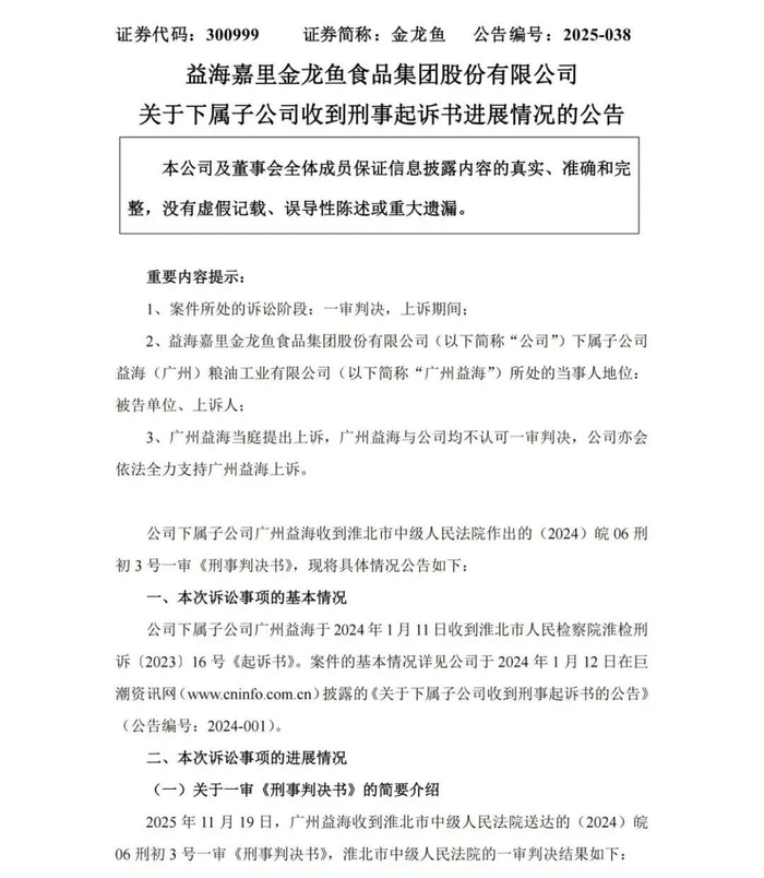
2025年11月19日晚间,益海嘉里金龙鱼食品集团股份有限公司发布关于下属子公司收到刑事起诉书进展情况的公告。公告显示,金龙鱼下属子公司益海(广州)粮油工业有限公司被刑事起诉迎来一审判决。

一审判决结果显示,广州益海构成合同诈骗罪,系从犯,判处罚金100万元。对安徽华文国际经贸股份有限公司的经济损失18.81亿元,广州益海与云南惠嘉进出口有限公司承担共同退赔责任。

被告人广州益海原总经理德刚构成合同诈骗罪、非国家工作人员受贿罪,决定执行有期徒刑 19 年,并处罚金人民币 280 万元;

对于一审判决结果,广州益海当庭提出上诉,广州益海与金龙鱼均不认可一审判决,金龙鱼表示,公司亦会依法全力支持广州益海上诉。

加载中...