新浪财经

半导体龙头 第一大股东拟变更

中国基金报

关注

【导读】复旦微电第一大股东拟变更为国盛投资

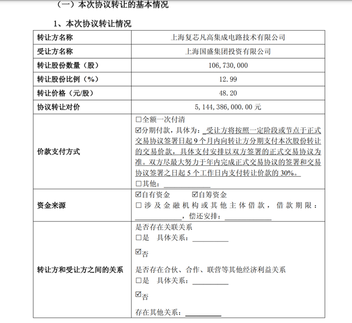
11月16日晚间,市值超400亿元的国产FPGA龙头复旦微电公告称,第一大股东上海复芯凡高集成电路技术有限公司(以下简称复芯凡高)和上海国盛集团投资有限公司(以下简称国盛投资)近日签署了股份转让框架协议,国盛投资拟以协议转让方式受让复芯凡高持有的复旦微电1.0673亿股A股股份,占公司股份总数的12.99%。本次转让完成后,国盛投资将成为公司第一大股东。

本次交易完成后,复旦微电仍保持无控股股东和实际控制人状态。复旦微电称,这不会对公司的经营管理构成重大影响,不涉及要约收购。

作价51.44亿元

复旦微电第一大股东拟变更

根据公告,本次股份转让涉及1.0673亿股复旦微电A股股份,转让价格为每股48.20元,较上一交易日收盘价56.71元折价约15%,交易总价款达51.44亿元。

复芯凡高唯一股东为上海复旦资产经营有限公司,由复旦大学100%持股。此次转让完成后,复芯凡高将不再持有复旦微电任何股份。而国盛投资是上海国盛(集团)有限公司(以下简称国盛集团)的全资子公司,实际控制人为上海市国有资产监督管理委员会。

公开资料显示,国盛集团是上海三大国资平台之一,聚焦“存量运营、产业直投”平台的功能定位,持有隧道股份华建集团等十几家国资上市公司股权,并已经在集成电路领域多有布局,投资了沪硅产业上海临港、紫光展锐等集成电路及科技企业。

同日晚间披露的详式权益变动报告书显示,截至2025年9月30日,上海国盛(集团)有限公司在境内外持有超过5%股权的上市公司有9家。其中,持有沪硅产业19.87%股份。

本次股权转让的大背景之一是校企改革的延续,被定性为“国有资产管理改革的需要”。

复旦微电在公告中强调,本次股份转让完成后,复旦大学将继续支持和保持与公司之间的战略合作关系与产学研协同合作等,支持公司与复旦大学继续深化合作机制,共同建设创新中心相关实体运行科研平台。

国产FPGA龙头

第三季度业绩大增

复旦微电成立于1998年,是一家从事超大规模集成电路设计、开发、测试,并为客户提供系统解决方案的专业公司。公司于2000年在香港创业板上市,2014年转至香港主板,并于2021年在上交所科创板上市,形成了“A+H”股的资本格局。

目前,复旦微电产品线涵盖安全与识别芯片、非挥发存储器、智能电表芯片、FPGA芯片等。其中,FPGA芯片作为公司的重要产品线,在通信、工控、高可靠等领域具有广泛应用。

财务数据显示,2025年前三季度,复旦微电实现营收30.24亿元,同比增长12.70%;归母净利润3.30亿元,同比下降22.69%。其中,第三季度营收同比增长33.28%至11.86亿元,归母净利润同比增长72.69%至1.37亿元。

复旦微电一直保持着较高的研发投入。2025年半年报显示,公司研发投入占营业收入的比例高达28.99%,正积极推进基于1xnm FinFET 先进制程、2.5D先进封装的超大规模FPGA、RF-FPGA以及 RFSoC 产品客户导入和量产工作。

业内认为,随着AI技术的迅猛发展,FPGA芯片因在功耗方面相对于GPU有更好的表现,正成为“CPU+FPGA+GPU”新架构的重要组成部分,这为复旦微电带来了新的市场机遇。

截至11月14日,复旦微电报56.71元/股,总市值超400亿元。

加载中...