新浪财经

2025年这一行业人才需求爆发,有岗位年薪最高可达80万元

第一财经

关注

2025.11.12

作者 | 一财产经

国内人力资源服务商前程无忧51job今日发布《2025中国进出口贸易人才需求与薪酬趋势洞察》,通过对进出口企业定向调研发现:在贸易高质量发展进程中,数字技术深度渗透与绿色加速转型推进,共同催生了企业对专项复合型人才的迫切需求。

数字技术赋能下,进出口贸易全链条加速数字化重构,政策支持与市场增长共同催生多元化人才需求。国务院2025年新增15个跨境电商综试区并完善政策体系,海关总署深化智慧海关建设与跨境贸易便利化行动,形成全方位支撑。跨境电商新业态成为拉动贸易增长的重要引擎。据海关统计,我国跨境电商进出口额从2021年的1.92万亿元增长至2024年的2.38万亿元,年均增速超过7%,2025年上半年进一步实现10.3%的同比增长。

人才需求上,企业迫切需要兼具平台运营AI工具应用数据分析与合规把控的复合型人才。随着智慧海关数据系统对接和国际物流数据互通推进,跨境数据分析师成为企业争抢的核心稀缺人才,薪资较传统岗位溢价显著。

此外,全球绿色贸易规则进入收紧期,绿色合规成为企业进入国际市场大门的“硬门槛”,绿色合规人才也成为企业构筑竞争力的核心刚需。国际层面,欧盟绿色壁垒全面升级至2.0时代,碳边境调节机制(CBAM)将于2026年正式实施,要求企业精准核算全产业链碳足迹并申报缴税,合规压力持续加码。国内层面,《企业可持续披露准则》施行,要求企业建立覆盖价值链的ESG治理架构,实现合规要求与国际接轨。基于此,企业需加快构建全生命周期碳管理体系与数字化监测机制,尤其对于新能源汽车、光伏、动力电池等出口重点企业,亟需既精通国际规则又掌握碳核算工具与供应链管控能力的复合型人才,将合规成本转化为绿色溢价与融资优势,最终在国际市场中建立差异化竞争壁垒。

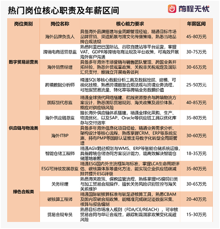
在薪酬上,报告显示,数字贸易运营类岗位中,海外品牌负责人需兼具全周期品牌管理、跨文化营销与合规把控能力,年薪达45万-80万元;供应链与物流类岗位中,海外ITBP凭借业务与技术融合能力,年薪为30万-60万元;绿色合规类岗位中,新兴需求驱动部分岗位实现高薪,ESG可持续发展总监年薪达35万-80万元,碳核算工程师年薪区间为20万-40万元。

加载中...