新浪财经

“95后”女董秘拟被罚90万元,去年年薪46万元

红星资本局

关注

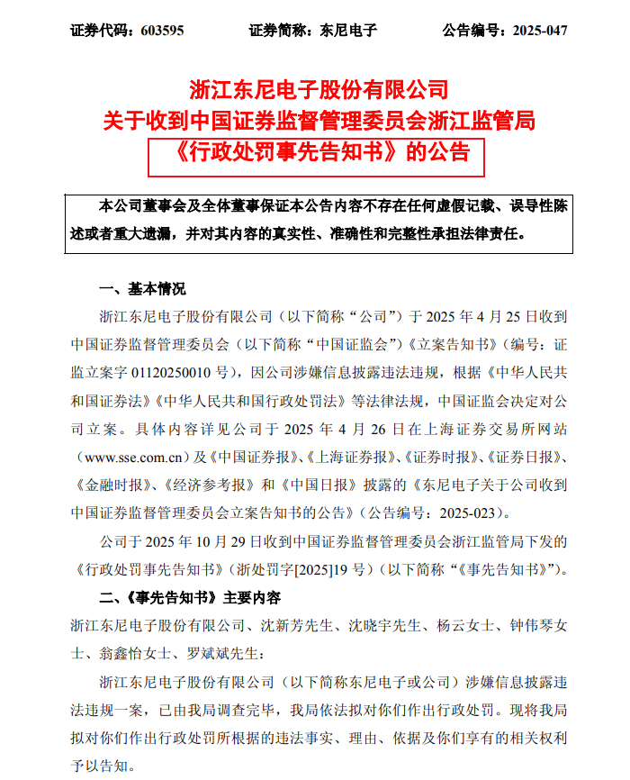
近日,上市公司东尼电子发布公告称,公司于2025年10月29日收到中国证券监督管理委员会浙江监管局下发的《行政处罚事先告知书》(浙处罚字[2025]19号)(以下简称“《先告知书》”)。 

根据《告知书》载明的事实,公司存在重大合同进展披露不及时以及年报存在虚假记载两个事项。

根据相关规定,公司股票将被实施其他风险警示,A股股票简称将变更为“ST东尼”。公司股票将于10月30日停牌1天,10月31日起实施其他风险警示,股票价格的日涨跌幅限制为5%。

根据《告知书》,除公司股票将被“ST”外,东尼电子及6名时任高管拟合计被罚款1570万元。其中一位“95后”董秘拟被罚90万元

《告知书》披露,东尼电子涉嫌的第一项违法事项是重大合同进展披露不及时

经查明,2023年1月9日,东尼电子控股子公司湖州东尼半导体科技有限公司(以下简称“东尼半导体”)与广东天域半导体股份有限公司(以下简称“广东天域”)签订《采购合同》,约定东尼半导体于2023年5-12月期间按月向广东天域交付13.5万片6英寸碳化硅衬底,合同金额6.75亿元,占公司最近一期经审计主营业务收入的51.84%。同月10日,公司《关于签订重大合同的公告》进行了披露。

合同履行期间,东尼半导体与广东天域的每月实际交付数量均未达到合同约定交付计划数量。截至2023年10月末,东尼半导体仅完成前述合同交付进度的6.74%,已可以预见合同约定的交付计划无法按期完成。公司未及时披露重大合同无法按期完成的事项,迟至2024年1月6日才在《关于重大合同的进展公告》中披露该事项

东尼电子涉嫌的第二项违法事实是2022年年度报告、2023年半年度报告存在虚假记载,该事项也与前述事项涉及的两家公司有关。

《告知书》显示,2022年至2023年期间,东尼半导体在履行与广东天域签订的相关合同过程中,东尼电子通过将应确认为研发费用的不良晶体确认为存货(少确认研发费用)、未将关联方代垫资金采购的原材料入账(少确认研发费用和营业成本)和未充分计提存货跌价准备(少确认资产减值损失跌价准备)三种方式,虚增了2022年年报和2023年半年报利润总额。

具体来看,公司2022年年报、2023年半年报利润总额分别虚增3877.59万元、7227.79万元(总计约1.11亿元),分别占当期披露金额绝对值的38.63%、70.95%。2024年4月,公司披露《关于前期会计差错更正的公告》《关于前期会计差错更正的补充公告》,对前述事项进行追溯调整。

因此,浙江证监局拟决定:对浙江东尼电子股份有限公司给予警告,并处以700万元罚款;对沈新芳给予警告,并处以350万元罚款;对沈晓宇给予警告,并处以170万元罚款;对杨云给予警告,并处以100万元罚款;对钟伟琴给予警告,并处以100万元罚款;对翁鑫怡给予警告,并处以90万元罚款;对罗斌斌给予警告,并处以60万元罚款。  

《告知书》称,东尼电子时任董事长沈新芳、时任总经理沈晓宇、时任财务总监杨云和钟伟琴、时任董秘翁鑫怡和时任副总经理、董秘罗斌斌均是事项一和/或事项二的直接责任人员。

东尼电子官网显示,翁鑫怡目前仍担任公司董事会秘书,公司2024年年报显示,其年薪为46.07万元

资料显示,翁鑫怡,1995年12月出生,研究生学历。其于2022年11月至今任湖州东尼新能源有限公司董事,2020年9月至今历任公司总经办助理、董事会秘书。 

东尼电子官网

加载中...