新浪财经

青羊、成华最新招聘!一大波岗位来了

成都发布

关注

转自:成都发布

找工作的小伙伴看过来!

11月14日

“立园满园·聚才强企”

2025年青羊经开区开放日暨专场招聘会

将举行

此外

农业农村部成都沼气科学研究所

成都嘉祥龙潭新城学校(暂命名)

成都理工大学

面向社会公开招聘

具体来看

👇

2025年青羊经开区开放日

暨专场招聘会

“立园满园·聚才强企”2025年青羊经开区开放日暨专场招聘会将于2025年11月14日(星期五)13:00-17:00在青羊区政务服务中心南侧举行。

青羊区航空航天、智能制造、电子信息等领域约30家重点产业及新兴产业企业悉数集结(含上市、规上、专精特新、高新技术企业等),近170个优质岗位,覆盖技术研发、软硬件开发、质量管控、生产运营、市场销售等方向,最高年薪达百万

成都智明达电子股份有限公司

重试

成都麟通科技有限公司

重试

成都未尔科技有限公司

重试

成都主导科技有限责任公司

重试

成都成达鸿业科技有限公司

重试

成都瑞联电气股份有限公司

重试

成都科奈尔科技有限公司

重试

明瑞电子(成都)有限公司

重试

四川金析科技有限公司

重试

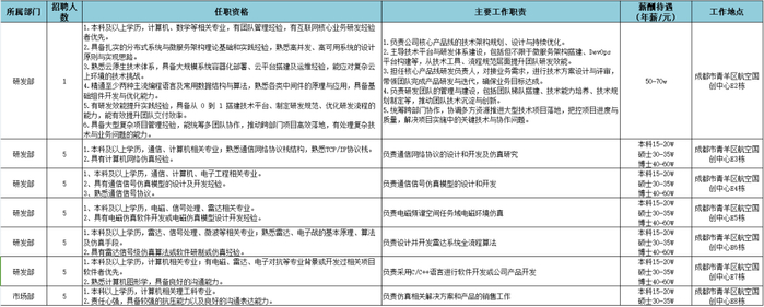
农业农村部成都沼气科学研究所

岗位信息

重试

重试

报名方式及报名时间

自公告发布之日起至2025年11月16日,将相关报名材料,电子版打包发送至biomahr@caas.cn,报送材料以姓名-岗位名称-XX大学-XX专业命名,如“张某-科研岗2-四川大学-化学(0703)”。    

成都理工大学

招聘岗位和名额

本次招聘均在事业单位经批准设置的岗位内招聘,招聘名额为37名。具体岗位及条件见《岗位和条件要求一览表》。

重试

重试

重试

重试

重试

重试

报名方式、时间和要求

报考者登录成都理工大学人才招聘网(http://hr.cdut.edu.cn,下同)后,请认真阅读本公告,详细了解招聘对象、范围、条件以及有关政策规定和注意事项等内容,根据自身情况选择符合招聘条件和要求的岗位报名。

报考者在报名前对本公告内容有不清楚的,可拨打本公告后所列“咨询电话”进行咨询。报考者最终是否符合所报岗位条件要求由学校负责的面试资格审查、考察中的复核和审核确认的结果最终确定。

自本公告发布之日起即可报名。学校根据报考者提供的应聘材料进行资格审查,并组织相关考核,择优录用。

在招聘过程的任何环节中发现报考者不符合报考条件、弄虚作假或违反回避制度的,报考或聘用资格一律无效,责任由报考者自负。

成都嘉祥龙潭新城学校(暂命名)

招聘岗位

学校拟对外公开储备2026届优秀毕业生及优秀在职教师。具体如下:

小学:语文、数学、英语、道德与法治

初中:语文、数学、英语、历史、生物、地理、政治

中小学:艺术(音乐、美术、舞蹈、戏剧、音乐剧)、体育、心理健康、科学、信息技术

教辅:行政、教务、校医、财务

报名

(一)网上申报

简历请投递至:

1918238344@qq.com

(二)考核流程

网上申报—简历筛选—线下考核—跟岗学习—体检公示—政审聘用(约定试用期)

(三)简历筛选

学校将对收到的材料进行审查,如发现有弄虚作假的情况立即取消其应聘资格。材料审查贯穿于整个招聘考核过程。

温馨提示:简历筛选后,将在第一时间联系,请保持通信畅通。

转发给身边有需要的小伙伴

重试

加载中...