蓝纳成连年亏损依赖融资,东诚药业面临11亿回购压力
财中社
A股企业分拆子公司赴港IPO再添一例。
近日,烟台蓝纳成生物技术股份有限公司(下称“蓝纳成”)向港交所主板提交上市申请书,中金公司(601995)为独家保荐人。
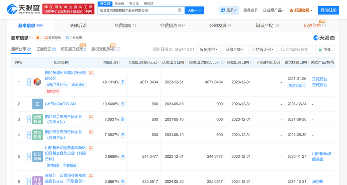
招股书显示,蓝纳成成立于2021年1月,控股股东为深交所上市公司东诚药业(002675)。天眼查显示,东诚药业直接持有蓝纳成48.13%股份,系蓝纳成的控股股东,实际控制人为自然人由守谊。
《财中社》注意到,蓝纳成至今仍未有产品商业化上市,业绩连年亏损,账面现金仅够支撑未来一年运营。与此同时,东诚药业作为其控股股东,与外部投资人签署了对赌协议。如果蓝纳成IPO失败,东诚药业将面临超过11亿元的回购压力,而其目前账面上资金不足以覆盖回购成本。
没有产品商业化上市,业绩连年亏损
蓝纳成作为一家生物科技公司,致力于肿瘤诊疗放射性药物的发现、开发及商业化。截至目前,公司已建立由13款候选药物组成的管线,包括7款诊断放射性药物及6款治疗放射性药物。公司有3款核心产品,包括:18F-LNC1001、18F-LNC1005、177LuLNC1011。
公司首席科学家陈小元教授为全球分子影像及纳米医学领域的"开拓者",其团队拥有"全球领先的放射性药物设计能力",能精准靶向肿瘤等病变组织。
招股书引用弗若斯特沙利文数据,称中国核药市场规模2023年约60亿元,2028年将突破300亿元,CAGR 38%,但当前供给严重不足,仅有东诚药业、中国同辐等少数玩家,蓝纳成有望成为"国产替代先锋"。
招股书显示,2023年至今,蓝纳成没有任何的主营业务收入,只有为数不多的其他收入及收益,金额最高的2024年也仅有1128万元。报告期内业绩全是亏损的,2023年和2024年净利润分别亏损1.12亿元、1.19亿元。
2025年上半年,蓝纳成继续亏损6516万元,亏损额相比上年同期(-5643万元)继续扩大。
审计报告显示,蓝纳成经营活动现金流连续为负,2023年至今累计流出3.56亿元,其中2024年和2025年上半年分别流出1.32亿元、6828万元。截至2025年中期,其货币资金仅剩下1.71亿元。按照目前的亏钱速度,现金储备仅够支撑未来一年时间的运营。
蓝纳成持续亏损的核心原因是,其业务仍处研发攻坚期,尚未有药品商业化上市。根据招股书披露,其13款候选药物均未完成上市审批,其中7款诊断药物与6款治疗药物仍在临床推进中。
在没有产品商业化的背景下,蓝纳成又必须每年投入大量资金用于研发,其2023年和2024年及2025年上半年研发费用分别为1.09亿元、1.15亿元、5550万元。此外,其还需要维持日常的管理开支,所以导致业绩连年亏损。
蓝纳成未来能够扭亏吗?这要看研发管线何时能够获批上市,以及上市后的前景。
放射性药物需经过漫长的靶点验证、临床试验及监管审批流程。公司研发进度最快的是核心产品18F-LNC1001,目前仅进入III期临床,预计2026年才提交上市申请,尚未达到销售变现阶段。
药品最终能否成功获得监管批准上市,仍然存在不确定性。即使18F-LNC1001成功获批,作为一家尚未有商业化经验的临床阶段公司,蓝纳成能否成功组建销售团队、有效进行市场推广并获取份额,仍有待市场验证。
不过,蓝纳成招股书强调其13款在研产品覆盖前列腺癌、乳腺癌等大病种,其中18F-LNC1001(诊断药)和177Lu-LNC1011(治疗药)被列为"核心重磅品种",前者已进入III期临床,后者被寄望成为"Best-in-Class(同类最优)"的核素治疗药物。
东诚药业的11亿元对赌
连续亏损的蓝纳成,只能依赖外部融资维持运营。
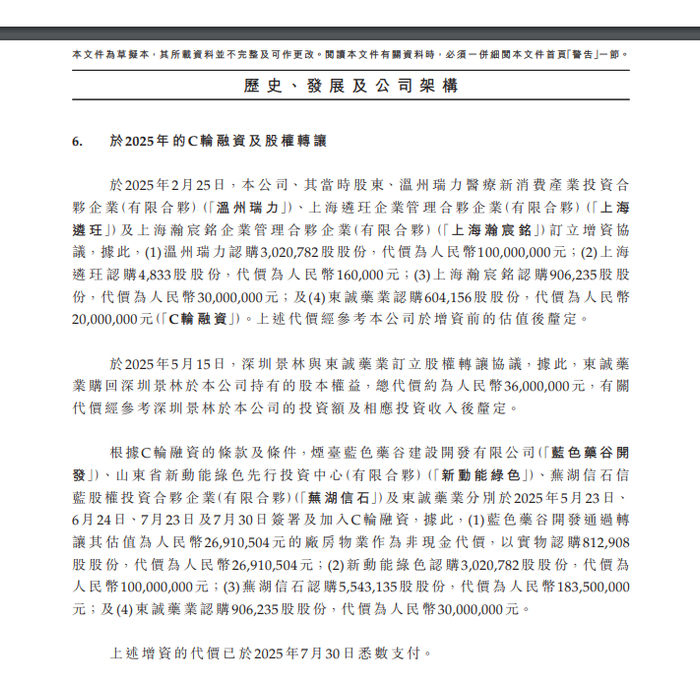
招股书显示,蓝纳成自2021年成立以来,已完成多轮融资。2022年完成A轮融资4000万元,2023年B轮融资2亿元,2024年B+轮融资3亿元,2025年C轮融资达1.5亿元,同年7月又完成C+轮融资超3.4亿元,累计融资额超10.3亿元。
其中,最近的C+轮融资由东诚药业联合烟台蓝色药谷建设开发有限公司、山东省新动能绿色先行投资中心(有限合伙)、芜湖信石信蓝股权投资合伙企业(有限合伙),以33.1元/注册资本增资,推动注册资本增至9940万元。
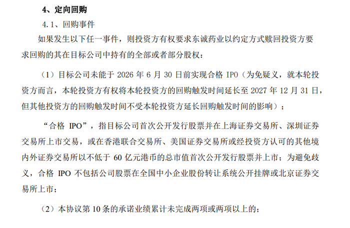
不过,这些融资是有条件的。根据东诚药业2025年2月发布的蓝纳成C轮融资公告,蓝纳成需在2026年6月30日前实现合格 IPO,要求上市地为港交所等主流市场且市值不低于60亿港元,否则投资方有权要求东诚药业回购股权。回购对价按“投资成本 ×(1+10%× 投资天数 / 365)”计算。
更罕见的是,对赌条款将核心科学家陈小元教授的去留与回购挂钩,若其终止合作即触发赎回机制。
资料显示,蓝纳成由东诚药业与陈小元于2021年联合创立,陈小元是国际顶级的分子影像及纳米医学领域专家,并已于2024年当选为欧洲科学院院士。作为公司的首席科学家,他的科研方向为蓝纳成的创新药物研发提供了核心技术支持。
上面的刚性对赌条款已反映在东诚药业报表中,其2025年6月末“长期应付款-回购投资成本”增至11.12亿元。而其目前账面上的货币资金和交易性金融资产两项仅有9.44亿元,尚不足以覆盖回购成本。此外,东诚药业目前还有大约7亿元的有息负债。
截至2025年6月末,东诚药业资产负债率为39.08%。值得关注的是,其89.56亿元的总资产中有商誉24.99亿元,商誉占比27.9%。如果没有商誉撑着,东诚药业真实的资产负债率并不乐观。
此外,东诚药业的业绩也不乐观。营收自2022年以来一直处于下降通道,最近的2024年和2025年上半年营收分别下降12.42%、2.6%;扣非净利润则是从2023年开始进入下降通道,当年降幅26.17%,2024年和2025年上半年继续下降62.69%、23.9%。
所以,在对赌和资金业绩压力下,东诚药业紧锣密鼓的启动分拆蓝纳成上市,高管团队也向蓝纳成倾斜。不过,这场资本豪赌的结局仍充满变数。万一蓝纳成上市折戟,东诚药业将面临十亿级以上的赎回压力,届时的财务压力将不言而喻。
不过,东诚药业的前景被券商看好。东吴证券研报称,公司核药研发平台拥有多款全球自主知识产权的核药靶向药,包括PSMA、FAP、αvβ3等多个靶点,均为治疗和诊断配套的一体化精准治疗。公司目前有多个管线进度领先,今明年将步入公司管线收获期;伴随新药品种的销售放量,协同利用公司成熟的核药网络体系,公司将打开更大市场空间。