新特电气·深度|高频变压器卡位AIDC-SST,打开新增量可期【天风电新】
(来源:新能源前沿战队)
本文数据和模型请联系:孙潇雅/吴佩琳
摘要
公司基本情况:公司成立于1985年,主要产品包括以变频用变压器为核心的各式特种变压器、电力变压器、电抗器、储能系列产品。变频器客户包括1)国际:施耐德(利德华福)、ABB、西门子等;2)国内:卧龙电驱、英威腾、新风光、汇川技术等。
2022年-2025H1公司分别实现收入4.52/4.48/3.77/1.93亿元,yoy+10.75%/-0.81%/-15.88%/+16.10%。
公司2024年业绩承压,主要系部分在手订单因客户需求调整而延迟履行,同时受市场竞争加剧、行业政策等影响,公司业务规模及在手订单价格出现一定程度下滑;2025H1公司收入回升,变压器及储能业务收入增加带动业绩重回增长态势。
主业方面:变频用变压器龙头,高压变频器带动需求稳步增长
变频用变压器是高压变频器的核心部件,成本构成约占高压变频器的29%。我们预计高压变频器需求的持续稳步增长、叠加高效节能需求及政策驱动,将带动变频用变压器需求向上。
公司是国内最早研发、生产与高压变频器配套的变频用变压器制造商,变频领域产品布局齐全,行业覆盖较广,根据公司2022年发布的招股说明书口径,公司市占率超过25%。
增量业务-数据中心:移相变压器可应用于巴拿马电源,研发中高频变压器有望切入固态变压器
以中低压配电、工频或高频变压器和不间断电源融合为特征的数据中心一体化电源模块系统成为重要方向,包括:
1)中压直接输入的一体化工频DC不间断电源—巴拿马;
2)中压直接输入的一体化高频DC不间断电源-固态变压器。
其中固态变压器采用全SiC半导体器件,提高了开关频率、降低开关损耗和导通损耗,整体峰值效率为98.3%。公司目前已有的、可应用于数据中心领域的产品为多绕组干式变频变压器(移相变压器,主要应用于巴拿马电源),在研固态变压器(SST)配套用变压器。
我们看好公司变压器产品切入数据中心领域、跟随行业一体化电源模块系统发展趋势、获得未来业绩增量的可能性。
盈利预测
我们预计公司25-27年营收分别达4.78/6.23/8.33亿元,yoy+26.9%/+30.3%/+33.6%,归母净利润分别为0.42/0.82/1.30亿元,25年同比扭亏、26-27年yoy+93.6%/+57.9%。
我们选取麦格米特、欧陆通、上海电气作为可比公司,考虑公司在新产品、新市场上的第二成长曲线可能性,我们选取PEG估值法。
结合2025-2027年可比公司EPS复合增速,我们计算得2025年可比公司预期PEG为1.92,给予公司2025年PEG=1.92,对应目标价16.43元,首次覆盖,给予“买入”评级。
风险提示:宏观经济和市场波动风险;原材料价格波动风险;产品价格波动风险;数据中心市场开拓不及预期风险;公司近三月出现交易异动风险;文中测算具有一定的主观性,仅供参考。
资料来源:wind,天风证券研究所
1.公司基本情况:40余年专注生产特种变压器,覆盖国内外头部变频器客户
公司成立于1985年,2022年4月19日在深交所创业板上市,专注于以变频用变压器为核心的各式特种变压器、电力变压器、电抗器、储能系列产品的研发、生产及销售。
公司股权结构集中,实际控制人为谭勇和宗丽丽夫妇、合计持有公司56.75%股权。下属子公司包括:
1)北京新特电气(100%股权):以变频用变压器为核心的各式特种变压器、电抗器的研发、生产与销售;
2)苏州华储电气科技(95%股权):储能系列产品的研发、生产和销售;
3)深圳华易数字能源(51%股权):数字能源销售、运维及提供解决方案。
图1:公司股权结构示意图(截至2025年半年报)
资料来源:公司公告,Wind,天风证券研究所
公司的核心成员均在行业及公司深耕多年。董事长谭勇先生1995年至2001年担任北京新华都电抗器厂销售部经理,2001年05月至2010年04月间任新特有限董事长、总经理;2011年08月至今任北京新特董事长。公司技术负责人宗宝峰为全国专业标准化技术委员会委员,具有20年的设计研发经验。
表 1:公司部分高管及核心成员背景
资料来源:Wind,天风证券研究所公司主营业务为以变
公司主营业务为以变频用变压器为核心的各式特种变压器、电抗器的研发、生产与销售及配套产品的销售,同时公司也布局储能业务,研发、生产及销售储能系列产品,是施耐德(利德华福)、ABB、西门子、富士电机、日立、罗克韦尔等国际知名变频器制造商及卧龙电驱、英威腾、新风光、汇川技术、科陆电子、合康新能等国内大型变频器制造商的认证供应商。
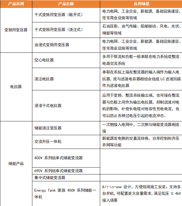
公司主要产品包括:
1)变频用变压器:具备电压变换、隔离及移相的功能,通过将国家电网标准电压变换为变频电气系统适用电压,满足不同使用场景下用电设备的差异化需求;通过隔离变频电气系统及电网,实现对电网、变频器及用电设备的保护;通过移相有效消减网侧谐波、提高系统功率因数、减少无功补偿设备投入,减少电网污染并实现变频电气系统运行效率的提升,是高压变频器必不可少的重要组成部分。
2)电抗器:电力系统中用于限制电流变化的电气设备,主要用于限制电流变化、滤波和无功补偿,常与变频器配套使用,提升系统稳定性并减少谐波干扰,实现对电网的保护、减少对电网的污染。
3)储能产品:包括但不限于 PCS、DC/AC 逆变器、光储一体机、储能系统集成等。
表2:公司业务及产品情况
公司24年收入增速承压,25年上半年重回增长态势。公司2022-2024年分别实现收入4.52/4.48/3.77亿元,yoy+10.75%/-0.81%/-15.88%。公司2024年收入承压,主要由于公司部分在手订单因客户需求调整而延迟履行,同时受市场竞争加剧、行业政策等影响,公司业务规模及在手订单价格出现一定程度下滑。2025年上半年公司收入重回增长态势,实现收入1.93亿元,yoy+16.1%。
图2:公司2022年-2025年上半年营业收入及同比增速(单位:亿元,%)
2022年-2025H1公司毛利率分别为36.97%/33.45%/22.98%/24.14%,2024年市场竞争加剧、行业政策等影响,公司业务规模及在手订单价格出现一定程度下滑,使得变压器产品毛利率略下降,同时储能业务仍在拓展中,相关运营成本较高,导致整体毛利率下降。25上半年公司毛利率24.14%,较2024年全年水平有所提升。
图3:公司2022年-2025H1毛利率(单位:%)
资料来源:公司公告,天风证券研究所
图4:公司2022-2025H1年收入结构拆分
资料来源:公司公告,天风证券研究所
图5:公司2022年-2025H1变压器业务营业收入、毛利率(单位:亿元,%)
资料来源:公司公告,天风证券研究所
图6:公司2022年-2025H1电抗器业务营业收入、毛利率(单位:亿元,%)
资料来源:公司公告,天风证券研究所
分地区看,公司2022-2025上半年收入主要来自国内市场,而2025上半年海外市场收入同比上升较快、海外业务毛利率整体高于国内。2025上半年公司海外收入达到0.17亿元,同比增长63.85%,毛利率37.23%、大幅高于国内毛利率22.90%。
图7:公司2022-2025H1年国内业务收入及毛利率(单位:亿元,%)
资料来源:公司公告,天风证券研究所
公司近年研发投入处于较高水平。2024年公司研发支出3871万元,同比增长8.89%,研发费用率10.27%。2024年内公司自主研发的船用变压器等产品成功通过 DNV(挪威船级社)、BV(法国船级社)、LR(英国劳氏船级社)、CCS(中国船级社)等国际船级社认证,公司在船舶电力配套领域的市场竞争力与产品适配性均获得进展。同时公司储能变流器、工商业储能一体机等通过第三方认证机构认证;并重点开发了环氧浇注变压器、高效油浸式变压器、固态变压器(SST)等产品。
图9:公司2022年-2025H1期间费用率(单位:%)
资料来源:公司公告,天风证券研究所
图10:公司2022年-2025H1各费用率(单位:%)
资料来源:公司公告,天风证券研究所
公司2022-2024年分别实现归母净利润0.98/0.69/-0.49亿元,净利率分别为21.59%/14.97%/-15.80%。2024年公司亏损,主要原因除部分在手订单因客户需求调整被延迟履行、市场竞争加剧和行业政策变化等影响外,还包括公司积极拓展储能等新能源市场,加快新客户开发,带来研发、人工与管理费用的上升,以及基于谨慎性原则,公司对各类资产进行全面检查并计提减值准备共计约6425万元。
公司2025H1实现归母净利润533万元,同比扭亏为盈。拆分看,我们预计储能、钠离子电池业务对公司净利润产生一定负面影响:1)公司持股比例95.0%的子公司苏州华储电气2025H1净利润-1112.81万元;2)公司持股比例9.09%的参股公司深圳为方能源2025H1净利润-2204.88万元。
图11:公司2022年-2025H1归母净利润及同比增速(单位:亿元,%)
资料来源:公司公告,天风证券研究所
图12:公司2022年-2025H1净利率(单位:%)
资料来源:公司公告,天风证券研究所
2.主业情况:变频用变压器龙头,高压变频器带动需求稳步增长
2.1.变频用变压器:高压变频器的核心部件,受益于高效节能需求及政策驱动
变频器通过改变电机工作电源的频率和幅度控制交流电动机的转速,应用可大幅降低电机能耗、提高电气系统的运行效率。以变频器为载体,变频调速技术因其高效率、高功率因数、优异的调速及启制动性能,具有显著的节电及改进工艺控制水平的效果,是国内外公认的、最有发展前途的调速方式。目前,变频调速技术主要用于节约电能、优化生产工艺与流程、提高产品质量及改善运行环境。
变频器产品属节能型电力电子设备,为国家重点支持发展的高新技术产品,长期以来一直获得国家产业政策的鼓励和支持。国家关于变频器的“十二五”计划(2011-2015年)至“十四五”计划(2021-2025年)过程中,变频器在国家的节能减排规划中一直扮演着重要的角色。变频器在节能减排方面有很大的促进作用,符合国家节能减排和工业绿色化的规划安排,因此与低压变频器相关规划政策与国家节能工业节能减排密不可分。除此之外,“十四五”规划在节能减排的要求之上,还对变频器的转型升级提出了更高的要求,持续为行业发展提供支持。
根据工作电压,变频器可分为中低压与高压变频器,低于3KV的为中低压变频器,高于3KV的为高压变频器。高压变频器主要用于冶金、暖通、化工、有色、建材、煤矿、市政、电力、橡塑、造纸、测试台设备、石油等领域的风机水泵节能应用;同时也用于压缩机、搅拌机、皮带机、提升机、破碎机、辊压机、球磨机、挤出机、密炼机等负载的驱动。
下游应用需求增长、叠加高效节能需求及政策驱动,我国高压变频器在变频器中占比由2020年的26%提升至2023年的35.02%,2023年市场规模达160亿元以上。受政策驱动,具高效节能功能的高压变频器市场持续增长,根据智研咨询,2023年我国变频器市场规模已增至467.53亿元。其中,2023年高压变频器市场规模达160亿元以上,占比由2020年的26%提升至2023年的35.02%。
图13:2017-2023年中国高压变频器行业规模(单位:亿元)
资料来源:智研咨询,天风证券研究所
变频用变压器是高压变频器的核心部件,在变频电气系统中起到电气隔离、减少谐波污染等核心作用,成本构成约占高压变频器的29%。高压变频器主要由IGBT、电阻电容、散热器等电力电子器件及变压器构成,产品成本构成中,各类电力电子器件约占52%(其中IGBT约占10%)、 主变压器(指变频用变压器)占29%。
变频用变压器是高压变频器的核心部件,是高压变频器构成中单一类型占比较高的部件。高压变频器需配套变频用变压器使用,因为终端使用环境、用户存在差异化需求,均具备较高的定制化程度。因此,变频用变压器、高压变频器在产品与技术发展方面关系密切。往后续看,我们预计高压变频器需求的持续稳步增长,对应将带动变频用变压器需求向上。
图14:高压变频器的主要结构
资料来源:公司招股说明书,天风证券研究所
图15:高压变频器产品成本构成
资料来源:公司招股说明书,天风证券研究所
2.2.公司业务:国内最早的变频用变压器制造商,22年市占率超过25%
公司是国内最早研发、生产与高压变频器配套的变频用变压器制造商。1997年公司按照西门子、ABB等用户的要求开始定制生产了少量变频用变压器;2004年公司成功研制了高绝缘等级(H级)的变频用变压器,打破了国外同类产品的垄断,实现了进口替代。公司在变频用变压器行业深耕20多年,已在变频用变压器设计的自动与高效、产品制造的精细化与智能化等方面具备较强的技术领先优势,且技术优势已转化为公司产品在性能、质量、成本等多个方面的综合优势。
公司在高效节能(变频)领域已完成完整的产品布局,行业覆盖较广,并已形成具有较强背书效应的品牌。在终端用户工程项目投标过程中,供应商的品牌、信誉及经验是其确定投标资格、决定中标结果的重要依据。同样,中标的高压变频器制造商也会对其关键部件即变频用变压器供应商的品牌、信誉、经验、实力进行认真细致的考察。业务发展至今,公司品牌已成为下游客户及终端用户认可度较高、具有较强背书效应的品牌。
1、产品层面:公司在变频领域产品包括多绕组干式变频变压器、6-36脉干式变压器、6-36脉油浸变压器、多绕组油浸变频变压器、非包封三角形变压器、6-36脉干式浇注变压器等;并在新能源领域(风电、光伏、储能)、海洋工程领域(船舶、岸电、海上平台)等其他领域有所覆盖。
2、下游应用层面:公司产品主要用于采矿、钢铁、煤炭、电力、冶金、水泥、石油石化、化工、市政等领域的生产系统中,终端用户对产品长期、不间断且稳定可靠运行的要求极高。
变频用变压器行业竞争格局相对稳定,根据公司2022年发布的招股说明书口径,公司市占率超过25%。变频用变压器设计复杂、生产工艺较难掌握,质量控制要求较高,且产品具备定制化属性,不同行业、用户、使用条件、高压变频器制造商对变频用变压器产品的性能参数、指标、结构的要求均不相同。因而供应商在原有企业的市场口碑建立之后,新进入者面临较高的市场壁垒,使新进入者难以进入该市场。目前变频用变压器市场中形成较大规模的企业数量有限,行业集中度较高,形成了较为稳定的竞争格局。
3.增量业务-AIDC:移相变压器可应用于巴拿马电源,研发中高频变压器有望切入固态变压器
现代超大规模数据中心对变压器性能要求进一步提升,需要一个现场变电站将高压从HV(138kV、230kV或345kV)变压到MV,数据中心供电架构的基本演进路线为UPS到HVDC再到巴拿马电源最后到固态变压器(SST)。基于数据中心对低碳、低Capex、高可用性等需求的不断增加,以中低压配电、工频或高频变压器和不间断电源融合为特征的一体化电源模块系统正成为行业发展的重要方向,包括1)中压直接输入的一体化工频DC不间断电源—巴拿马;2)中压直接输入的一体化高频DC不间断电源-固态变压器。
公司目前已有的、可应用于数据中心领域的产品为多绕组干式变频
变压器(移相变压器,主要应用于巴拿马电源),固态变压器(SST)配套用变压器处于技术研发阶段。我们看好公司变压器产品切入数据中心领域、跟随行业一体化电源模块系统发展趋势、获得未来业绩增量的可能性。
3.1.巴拿马电源:已有成熟应用、系统效率明显提升
巴拿马电源的优势包括系统效率提升、数据中心中的占地面积缩小,目前国内阿里云全国数据中心已有批量应用。2020年4月ODCC发布了《巴拿马供电技术白皮书》,而后已全面部署到阿里云新增的自建数据中心,截至2023年3月31日,阿里云全国数据中心已应用366套高性能电源,容量超800MW。
巴拿马电源由10kV中压开关柜,移相变压器柜,整流输出柜,交流分配柜组成。通过整合10kV中压变压器与HVDC技术,将前端的工频变压器改成移相变压器并集成至电源内部,柔性集成了交流10kV配电,工频变压器,模块化整流器和输出配电等设备,并对交流10kV到直流240V整个供电链路做到了优化整合。移相变压器在二次侧通常有多组绕组,通过副边匝数和相位差控制输出电压的幅值和相位,10kV经移相变压器降压和移相后通过各输出绕组进入相互隔离的AC/DC整流单元,整流模块将输入的交流电转换成直流电输出240VDC,蓄电池的接入采用和传统240Vdc系统一致的直挂输出DC母线的方式。
图16:巴拿马电源原理图(前端工频变压器改为移相变压器)
资料来源:《大型数据中心交/直流不间断电源系统发展》伊顿电源曾显达、王伟、封小云,《数智元》杂志,天风证券研究所
巴拿马电源把10kV高压深入到负荷中心,将传统低压配电线路变成了设备内部线路,不用单独设置SVG、APF等环节,缩短了传统供电中从变压器输出到ACUPS或240V/336VHVDC柜间的漫长链路,简化了此链路中的多级配电,节省了占地面积。变压器层面,巴拿马电源由传统变压器改为移相变压器,省掉功率因数调节环节,移相变压器的效率为99%,整流调压部分的峰值效率为98.5%,整体峰值效率可达到97.5%,提高系统效率。
3.2. 固态变压器:进一步提升效率,目前仍处早期研发阶段
固态变压器(Solid-State Transformer,SST)也称电力电子变压器,以电力电子技术和高频磁性材料为载体,通过半导体开关器件以高频替代的方式舍弃了传统供电中必备的工频变压器(移相),且可根据需求调高输出电压。
图17:固态变压器原理图(以伊顿固态变压器为例)
资料来源:《大型数据中心交/直流不间断电源系统发展》伊顿电源曾显达、王伟、封小云,《数智元》杂志,天风证券研究所
功能上看,固态变压器有望进一步减小体积和重量,以及进一步提升了系统功率密度:
固态变压器精简了从中压交流输入到低压直流输出全配电及功率转换链路环节,利用宽禁带半导体材料模块化级联拓扑解决了系统耐压的问题、消除了传统配电系统工频变压器单点故障点;通过高频变压器解决了隔离的问题、减小了体积和重量,提升了系统功率密度。
采用全SiC半导体器件,提高了开关频率,降低开关损耗和导通损耗,中压功率单元峰值效率为可达99.5%,高频变压器峰值效率可达99.7%,低压功率单元峰值效率可达99.8%,考虑到控制及散热损耗,整体峰值效率为98.3%,满载效率可达98%,高于巴拿马电源。
针对输入端串联系统可用性问题,采用了模块并联旁路及模块数量N+2冗余设计,当每相某个或某两个功率模块出现故障时,可旁路掉故障功率模块,实现不降额运行。只有在某相三个及以上功率模块出现故障时,才会降额运行。
表3:巴拿马电源和固态变压器(以伊顿SST为例)对比
资料来源:《大型数据中心交/直流不间断电源系统发展》伊顿电源曾显达、王伟、封小云,《数智元》杂志,天风证券研究所
当前固态变压器在数据中心领域未有成熟应用,但部分海外知名企业已在推进研发布局,我们预计随着研发推进,固态变压器技术路线未来有望实现数据中心领域的量产推广。包括:
台达:22年12月于美国底特律发表搭载第三代半导体SiC MOSFET为基础之固态变压器的新一代400kW极高速电动车充电设备;25年3月在APEC2025大会上发布固态变压器在数据中心应用的主题演讲。
伊顿:24年12月与世纪互联联合发布10kV 中压能源路由器解决方案,通过融合中压、低压、固态变压器和基于能源互联网的智能管控技术,在实现高密、高效能源变换的同时,可以为数据中心提供智能化的多能源综合接入服务。
4.盈利预测与估值
公司为最早研发、生产与高压变频器配套的变频用变压器制造商,客户包括施耐德(利德华福)、ABB、西门子、富士电机、日立、罗克韦尔等国际知名变频器制造商及卧龙电驱、英威腾、新风光、汇川技术、科陆电子、合康新能等国内大型变频器制造商。公司在高效节能(变频)领域已完成完整的产品布局,行业覆盖较广,并已形成具有较强背书效应的品牌。
新业务方面,公司目前已有的、可应用于数据中心领域的产品为多绕组干式变频变压器(移相变压器,主要应用于巴拿马电源),在研固态变压器(SST)配套用变压器,未来有望切入数据中心用固态变压器。
基于公司主业变频用变压器的竞争优势及下游行业增速,以及AIDC行业相关产品的积极开拓,我们预计公司25-27年营收分别达4.78/6.23/8.33亿元,yoy+26.9%/+30.3%/+33.6%,归母净利润分别为0.42/0.82/1.30亿元,25年同比扭亏、26-27年yoy+93.6%/+57.9%。
盈利预测的主要假设如下:
变压器:公司在变频用变压器行业竞争优势明显,积极拓展新能源、海洋工程、数据中心、岸电、核电等潜在市场,我们预计公司变压器业务在主业稳健发展的同时,新领域、新市场的持续开拓(尤其是公司24年内已完成认证的船用变压器产品,以及已有应用于巴拿马电源的移相变压器)有望带来增量。我们预计25-27年公司业务营收分别为4.01、5.42、7.46亿元,yoy+15.4%/+34.9%/+37.7%,毛利率分别为31.0%/31.5%/32.0%。
电抗器:我们预计公司业务保相对平稳、略有下滑。我们预计25-27年公司业务营收分别为0.14、0.12、0.11亿元,yoy-10.0%/-10.0%/-10.0%,毛利率为38.0%/37.5%/37.0%。
其他服务:公司储能业务收入规模增长带来整体业务收入高增。我们预计25-27年公司业务营收分别为0.60、0.66、0.73亿元,yoy+445.5%/+10.0%/+10.0%,收入规模扩大带来规模效应,预计业务盈利能力有所好转,毛利率为5.0%/10.0%/12.0%。
表4:公司2025-2027年盈利预测
资料来源:天风证券研究所
我们选取电气设备相关、并在拓展数据中心领域的公司麦格米特、欧陆通,及主营业务同样包括相关电力设备及储能的上海电气作为可比公司,根据WIND一致预期,可比公司2025年平均PE 83.84X;考虑公司在新产品、新市场上的第二成长曲线可能性,我们选取PEG估值法。结合2025-2027年可比公司EPS复合增速,我们计算得2025年可比公司预期PEG为1.92,给予公司2025年PEG=1.92,对应目标价16.43元,首次覆盖,给予“买入”评级。
表5:可比公司EPS、PE及对应PEG(2025年9月26日,可比公司数据来自WIND一致预期)
资料来源:Wind,天风证券研究所
5.风险提示
宏观经济和市场波动风险:公司目前核心产品变频用变压器是高压变频器的重要部件,产品终端用户主要为工业、制造业领域客户,其生产经营受宏观经济因素的影响较大。国家宏观政策变化、宏观经济风险加剧、产业及行业结构调整等因素都可能造成公司业绩变动。
原材料价格波动风险:公司产品主要原材料包括硅钢片及铜、铝有色金属,价格波动存在不确定性,未来若大宗商品市场价格大幅波动,可能对公司经营产生不利影响。
产品价格波动风险:若未来变频用变压器行业竞争加剧,可能造成公司产品销售价格下降。
数据中心市场开拓不及预期风险:公司数据中心用移相变压器、高频变压器尚处于较早期阶段,存在市场及客户开拓不及预期风险。
公司近三月出现交易异动风险:公司股票于2025年7月7日、2025年7月8日、2025年7月9日连续三个交易日收盘价格涨幅偏离值累计超过30%,存在股票交易异常波动情况。
文中测算具有一定的主观性,仅供参考。
证券研究报告《新特电气(301120)|前瞻布局数据中心等新行业,打开新增量可期》
对外发布时间:2025年09月28日
报告发布机构:天风证券股份有限公司(已获中国证监会许可的证券投资咨询业务资格)
本报告分析师:
孙潇雅 SAC执业证书编号:S1110520080009
吴佩琳 SAC执业证书编号:S1110525070006