新浪财经

更新换代 退隐江湖丨万亿建筑央企副董事长兼总经理:辞职(退休)!

市场资讯 2025.09.25 22:08

(来源:建材大数据)

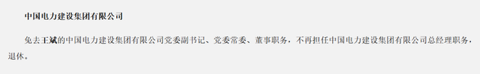
9月5日,国务院国资委网站发布8户中央企业11名领导人员职务任免信息。

  • 免去王斌中国电力建设集团有限公司党委副书记、党委常委、董事职务,不再担任中国电力建设集团有限公司总经理职务,退休。

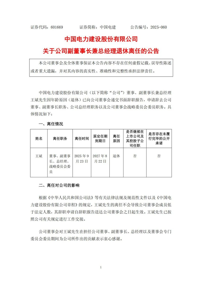
9月24日,中国电建晚间发布公告称,公司董事、副董事长兼总经理王斌因年龄原因(退休)已向公司董事会递交书面辞职报告,请辞去公司董事、副董事长职务、公司总经理职务以及公司董事会战略委员会委员职务。王斌离任时间为2025年9月23日,原定离任时间为2027年8月22日。

公开信息显示,王斌,男,1965年5月生,中共党员,硕士研究生学历,教授级高级工程师。

王斌历任中国水电顾问有限公司计划经营部主任,水电规划总院计划经营处处长,中国水电工程顾问集团公司副总经理、党组成员,水电规划总院副院长,工程咨询公司副总经理。2018年4月至2021年9月任中国电力建设集团有限公司党委副书记,2021年9月晋升为党委副书记、董事、总经理。2024年8月24日任中国电力建设股份有限公司第四届董事会副董事长,同年8月29日被聘任为总经理,并继续担任党委副书记、董事职务。

中国电建集团最新领导团队名单:

管理团队:

丁焰章:党委书记、董事长

丁焰章,男,1964年1月出生,硕士学历,现任中国电力建设集团有限公司党委书记、董事长(法定代表人),中国电力建设集团有限公司党委书记、董事长(法定代表人)。

历任中国葛洲坝集团党委书记,中国葛洲坝集团股份有限公司党委书记、董事、总经理,中国能源建设集团有限公司董事、总经理、临时党委委员、党委副书记、党委书记,中国能源建设集团有限公司副董事长、总经理、党委副书记,中国电力建设集团有限公司党委副书记、董事、总经理,中国电力建设股份有限公司党委副书记、副董事长、总经理等职务。

姚焕:党委副书记

姚焕,男,1967年11月出生,博士研究生。现任中国电力建设集团有限公司党委副书记,中国电力建设股份有限公司党委副书记。

历任中国石油天然气集团公司政治思想工作部、直属机关党委办公室副主任;中央企业纪工委办公室副处级纪律检查员、监察员;国务院国资委党建工作局(党委组织部)干部;国务院国资委党建工作局(党委组织部)调研员;重庆市纪委研究室副主任;中国核工业集团公司新闻宣传中心期刊部主任;国务院国资委党建工作局(党委组织部)党建处处长;国务院国资委党建工作局(党委组织部)副巡视员;国务院国资委党建工作局(党委组织部)副局长(副部长);国务院国资委党建工作局(党委组织部)副局长(副部长)(主持工作);国务院国资委党建工作局(党委组织部、党委统战部)局长(部长);国务院国资委党建工作局(党委组织部、党委统战部)局长(部长)兼中央企业团工委书记等职务。

杨良:党委常委、总会计师

杨良,男,1969年6月出生,工商管理硕士。现任中国电力建设集团有限公司党委常委,中国电力建设股份有限公司党委常委、总会计师。

历任中国铁路工程总公司财务部副部长(副处级)、财务部副部长兼任资本监管分部经理;陕西中铁工程高速公路有限公司财务总监兼财务部长;中国铁路工程总公司财务部副部长兼北京程诚源财务服务中心总经理;中国铁路工程总公司财务部部长兼北京程诚源财务服务中心总经理;中国中铁股份有限公司财务部部长兼北京程诚源财务服务;中国中铁股份有限公司财务部部长;中国中铁股份有限公司总会计师、党委常委;中国铁路工程总公司党委常委,中国中铁股份有限公司总会计师、党委常委;中国铁路工程集团有限公司党委常委,中国中铁股份有限公司党委常委、总会计师;中国电力建设集团有限公司党委常委,中国电力建设股份有限公司党委常委、总会计师等职务。

侯钦学:党委常委、纪委书记

侯钦学,男,曾任中央纪委国家监委第十四审查调查室副主任。

2025年9月,任中国电力建设集团有限公司党委常委、纪委书记。

徐鹏程:党委常委、副总经理

徐鹏程,男,1974年8月出生,工学博士。现任中国电力建设集团有限公司党委常委,中国电力建设股份有限公司党委常委、副总经理。

历任水电八局三峡施工局副局长、总工程师;水电八局水布垭施工局副局长;水电八局贵州构皮滩大坝工程八九联营体常务副总经理;水电八局总经理助理、市场开发部总经理;中国水利水电建设股份有限公司市场经营部处长、副主任;中国电力建设股份有限公司基础设施事业部副总经理;水电九局常务副总经理(主持工作)、党委副书记;水电九局执行董事、总经理、党委副书记;水电九局党委书记、董事长、总经理;水电九局党委书记、董事长(执行董事);中国电力建设集团有限公司党委常委,中国电力建设股份有限公司党委常委、副总经理等职务。

王小军:党委常委、副总经理

王小军,男,1971年8月出生,大学工学学士。中国电力建设集团有限公司党委常委,中国电力建设股份有限公司党委常委、副总经理。

历任华东院工程设计院设计副总工程师、设代处副处长,机械师项目副总工程师;华东院水电与新能源事业管理部综合办公室副主任、设计一党总支经济风电海河联合党支部书记,水力机械工程设计所所长、设备成套项目部副主任;华东院海外事业发展部副主任、采购与现场管理业务部经理,海外事业管理部副主任,土耳其Bure、Feke1、Feke2设备成套项目经理、总工程师;华东院办公室主任;华东院副总经理;华东院党委书记、副总经理;华东院党委副书记、董事、总经理;中国电力建设集团华东区域总部总经理、党工委副书记;中国电力建设集团有限公司党委常委,中国电力建设股份有限公司党委常委、副总经理等职务。

陈观福:党委常委、副总经理

陈观福,男,1974年1月出生,现任中国电力建设集团有限公司党委常委,中国电力建设股份有限公司党委常委、副总经理。

历任中国电力建设股份有限公司海外事业部副总经理,中国电建集团国际工程有限公司党委委员、副总经理,中国水电顾问集团国际工程有限公司总经理,中国电力建设股份有限公司海外事业部常务副总经理,中国电建集团国际工程有限公司党委副书记、董事、总经理,中国电力建设股份有限公司外事管理办公室常务副主任,中国电力建设股份有限公司海外事业部党工委副书记、副总经理(正职级),外事管理办公室副主任(正职级),中国电建集团国际工程有限公司党委副书记、董事、总经理、法定代表人,中国电力建设股份有限公司海外事业部党工委书记、执行副总经理(正职级),外事管理办公室副主任(正职级),中国电建集团国际工程有限公司党委书记、董事长等职务。

何彦锋:党委常委、副总经理

何彦锋,男,1979年9月出生,现任中国电力建设集团有限公司党委常委,中国电力建设股份有限公司党委常委、副总经理。

历任中国电建集团成都勘测设计研究院有限公司团委书记(正处级)、院长工作部副主任、战略发展部主任、总经理工作部主任、华东分公司总经理,中国电建集团成都勘测设计研究院有限公司党委委员、副总经理,中国电建集团成都勘测设计研究院有限公司党委副书记、工会主席,中国电建集团成都勘测设计研究院有限公司党委副书记、董事、总经理,中国电建集团成都勘测设计研究院有限公司党委副书记、董事、总经理、法定代表人,主持全面工作,中国电建集团成都勘测设计研究院有限公司党委书记、董事长。等职务。

加载中...