新浪财经

一文读懂火热的H股上市系列问题(上市条件、流程梳理、特殊法律问题及监管关注要点等)

市场资讯 2025.09.07 18:00

(来源:F金融)

目录

一、H股上市优势

二、核心上市条件梳理

三、股公司发行H股基本流程

四、A股上市公司H股发行上市特殊法律问题及监管关注要点

前言

2025年以来,随着港股市场整体回暖,不少内地企业纷纷披露赴港上市计划,呈现A to H上市加速的势头。近期国内新能源龙头宁德时代H股上市更是将这一热潮推向高潮,不仅创下年内全球市场IPO融资之最,上市后大涨更是使H股出现比A股还贵的“罕见”现象。

一、H股上市优势

一是目前境外上市实施备案制,港股通常能在6-8个月内完成上市流程,流程时效集中且可预期性强,审批效率较高,能够为企业提供更清晰的上市时间规划,减少不确定性。

二是香港资本市场为上市公司提供了多样化的再融资工具,包括配股、增发等,且审批备案流程优化,再融资速度快,企业可以根据自身需求灵活选择再融资方式。港股上市公司发行人董事会可以根据股东一般性授权进行配售,发行股数不超过发行人在一般性授权的决议获通过当日已发行股份的20%,无需事前审批。

二、核心上市条件梳理

(一)核心指标

(1)主板(适合成熟大企业):

符合3个测试(最低要求)之一:

①市值+盈利测试:最近3年累计盈利≥8000万港元,且最近一年盈利3500万港币,上市时市值≥5亿港元;

②市值+收入测试:上市时市值≥40亿港元;最近1年收入≥5亿港元;

③市值+收入+现金流测试:上市时市值≥20亿港元;最近1年收入≥5亿港元;最近三年经营现金流≥1亿港元。

运营要求:至少三个完整会计年度的营业记录(特殊行业可豁免);管理层3年稳定、公众持股≥25%(市值超100亿可降至15%)。

(2)创业板(GEM,适合中小企业):

两年营业记录,且累计盈利≥2000万港元;上市时市值≥1.5亿港元;过去两年业务净现金流入≥3000万港元;两年内管理层及控制权无重大变动;公众持股≥25%;

研发企业要求更高:市值≥2.5亿港元+收入≥1亿港元+研发开支≥15%。

对于A+H股公司,市值指上市后A股和H股市值的合计。

(3)特殊行业豁免政策

港交所为创新型企业提供灵活上市通道,主要针对以下两类企业:

1.生物科技公司(适用第18A章)  

市值≥15亿港元;核心产品通过临床Ⅰ期试验;无需盈利或收入要求。 

2.特专科技公司(适用第18C章) 

商业化阶段:市值≥100亿港元,收入≥2.5亿港元;

非商业化阶段:市值≥150亿港元,研发投入占比≥15%

(二)上市架构及行业限制

接受境内公司H 股直接上市,间接上市需证明外资准入限制必要性;偏好消费、生物医药、互联网等行业

(三)上市时间及估值水平

香港联交所审批流程优化,预计可在申请递交后6 个月有效期内完成;估值水平在接纳生物科技、同股不同权以及第二上市后有所改善。

总体来看,A股主板上市申请人必须具备不少于最近3个会计年度的营业记录,并可选择采用下表所列三组测试(盈利测试、市值/收益/现金流测试、市值/收益测试)之一的指标条件(三选一):

三、A股公司发行H股基本流程

(一)项目执行流程

A股上市公司发行H股需要适用《境内企业境外发行证券和上市管理试行办法》及其配套指引等境内公司在境外上市的相关规则,与境内非上市企业申请H股上市所适用的规则并无本质差异,而且二者在项目执行流程上亦基本相同,主要包括:

1、尽职调查及问题规范、上市文件准备、重大问题沟通。主要事项包括项目启动会,业务、财务、法务等条线的尽职调查,第三方和内控尽职调查,开具合规证明,合规问题规范,上市前融资,上市文件准备,董事及高管上市前培训等。如果公司存在重大问题,需要确定是否影响上市,并在递交A1申请前提前与香港联交所沟通。

2、中国证监会备案、香港联交所审批。上市申请人向香港联交所递交A1申请后,应在3个工作日内向中国证监会提交备案文件。上市申请人向香港联交所提交聆讯安排申请、聆讯前的相关文件,香港联交所确定聆讯时间并审阅上市申请。在预计的聆讯审批日期至少4个营业日之前,上市申请人需要向香港联交所提交由中国证监会发出的备案办结通知书。在备案办结及聆讯前,中国证监会及香港联交所均会对上市申请人提出相关反馈问题。

3、推介、定价、上市。在递交A1申请后,上市申请人及承销商即可开始路演、确定战略/基石投资者、印刷红鲱鱼招股书等工作,在成功定价及分配股份给机构投资者和散户后,进行股份上市及买卖。

(二)审批流程

在具体审批流程上,如上文所述,香港证监会、香港联交所作出联合声明,宣布如A股上市公司:(1)预计市值至少达100亿港元;及(2)在具有法律意见支持的基础上,确认在递交新上市申请前的两个完整财政年度已在所有重大方面遵守与A股上市相关的法律及法规,则香港证监会及香港联交所分别只会发出一轮监管意见,两家监管机构各自的监管评估将在不多于30个营业日内完成。审批流程的示意图如下:

四、A股上市公司H股发行上市特殊法律问题及监管关注要点

(一)信息披露

A股公司赴港上市时需特别关注A股财务信息在H股招股书中的披露情况,尤其是A股对季度报告的披露要求,在安排整体上市时间表的时候需要将此纳入考虑范畴。如果季度报告在H股招股书刊发前已发布,则通常公司需将相关财务数据纳入H股招股书(需经审计师审阅),以确保信息披露的公平性。如果A股半年报或年报的披露时间与H股招股书的刊发时间接近,公司需统筹规划,协调两者的发布时间顺序,确保信息披露的及时性和一致性。同时,由于H股招股书中的财务数据通常遵循国际财务报告准则(IFRS)或香港财务报告准则(HKFRS),公司需提前与审计师沟通,做好两套会计准则下财务数据的转换和核对工作,以确保财务信息披露的准确性和可比性,并就重大差异部分进行披露。

相较于一般的H股上市公司,A股公司在申请H股上市时需要关注一种额外的合规风险,即发行人或其董事、高管在A股上市期间曾受到证券监管机构的措施或行政处罚(包括但不限于董事、高管收到警示函,或大股东存在违规行为等)。这不仅可能影响发行人是否符合前述的快速审批资格,还可能影响其任职董事的合适性。因此,在A股公司申请H股上市前,必须对自身的法律合规情况进行全面自查,确保所有重大法律合规事项均已充分披露。在H股招股书中,应尽量详细说明相关合规事件,包括事件背景、处罚情况、整改措施及其可能带来的未来影响,以确保信息披露的完整性。

(二)公司治理结构

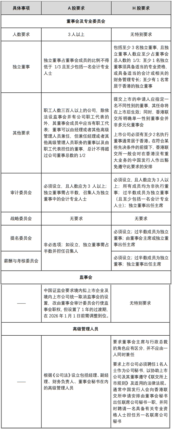
A股上市公司赴港上市需同时满足A股与H股公司治理规则,差异主要体现在董事会结构、管理层驻留及专门委员会设置上,具体如下:

(1)人数要求:A股要求董事会人数在3人以上,H股对董事会规模没有上下限规定;

(2)独立董事:A股仅要求独立董事占比不低于董事会成员的1/3且必须包含1名会计专业人士,H股除同样要求占比1/3外,还要求至少有一名常驻于香港的独立董事;

(3)多元化要求:H股要求董事会性别多元化,禁止董事均为单一性别,而A股对此尚无限制性规定;

(4)专门委员会的设置和职能划分:如H股审核委员会需全部由非执行董事组成,且主席须为独立董事,而A股要求审计委员会中独董占半数,且召集人为会计专业人士。

因此,A股上市公司启动H股上市进程后,应尽快通过调整董事会人员构成、修订章程等方式实现公司治理合规,并同步披露两地治理结构的衔接机制。

(三)估值问题

通常情况下,对于同一家公司,其发行的每一股股份的价格应当是一致的,例如一家A股公司发行的A股及H股,其价格应一致。但受到行业差异、股息率、投资者结构差异、流动性溢价、衍生品工具差异、市场制度与监管差异、汇率波动等诸多因素影响,同一公司发行的A股和H股价格一直存在较大差异。一般情况下,“A+H”模式的H 股股价相对A 股股价普遍存在折价。

在跨境资本运作的情境下,当拟赴港上市的A股企业出现H股发行价显著低于境内股价时,可能引发双重市场博弈:一方面,A股投资者出于股权稀释及估值下行的担忧,易对发行方案产生抵触;另一方面,价差压力可能传导至公司治理层面,导致决策层在方案审议时陷入两难困境。实务操作中,企业通常采取小规模首发与定价提升的策略,即通过控制H股发行规模,降低稀释效应;同时优化定价模型缩小境内外价差,以此增强方案的市场接受度。

需要提示的是,如果A股上市公司根据其A股发行价格确定其H股发行价格,或H股发行价格与A股价格趋近,则香港市场和投资者接受其发行H股可能也会面临一定阻力。

如何理解AH溢价?

整体看,AH溢价存在是市场和投资者结构差异所导致的结果。虽然同一公司的A股和港股“同股同权”,但A股和港股两地市场在1)投资者结构、2)交易、3)流动性、4)再融资、以及5)汇率等方面都存在诸多差异,再加上不同投资者对同一家公司有不同观点,因此存在价差也属自然。但之所以AH价差长期存在,根本原因是二者之间不能自由兑换,且缺乏套利机制。作为对比,港股与美股之间由于可以自由兑换,即便存在短暂价差,也会迅速被套利者抹平。

正因为港股占多数的海外投资者投资中国公司需要比国内投资者更多的风险补偿,A股流动性整体好于港股、港股的再融资制度更灵活(如闪电配售)等因素,H股一般都比A股存在一定折价,例如恒生沪深港通AH股溢价指数目前交易在133%的水平,过去五年历史均值为140%左右,即便2014年底沪港通开通后,AH溢价不降反升,反而不断扩大。

(四)锁定期安排

A股与H股在股份锁定期要求上存在差异,根据香港交易所《主板上市规则》第10.07条规定,发行人控股股东的股份锁定期为上市后6个月,并在后续6个月内不得因减持导致丧失控股股东身份。对于特专科技公司,已商业化公司控股股东的锁定期为12个月,未商业化公司控股股东的锁定期为24个月。除了需要遵守A股本身的锁定期限制,还需要符合香港交易所的相关规则和要求,在两地锁定期发生冲突时,上市申请人需与控股股东、董监高进行沟通,通过设置严格的期限,确保锁定期安排的合规性。

(五)A股不合规事件

香港联交所发布的《有关在上市文件内披露不合规事件的指引信》(HKEX-GL63-13),根据事件严重程度的不同,将不合规事件分为三类,即:

1、重大不合规事件,指个别或合计对新申请人已产生或很有可能产生重大财务或营运影响的不合规事件,譬如招致严厉财务处分或可能导致重要营运设施关闭的不合规事件。重大不合规事件可能会引起就上市合适性及符合上市资格的关注,除了需要在招股说明书中进行披露外,香港联交所在一般情况下会要求申请人在上市前修正所有具重大影响的不合规事件;

2、系统性不合规事件,指并非重大不合规事件,但一再发生反映新申请人或其董事/高级管理人员欠缺以合规方式营运的能力或意欲。香港联交所不要求修正任何系统性不合规事件,修正与否由申请人董事及其保荐人决定;

3、非重要的不合规事件,指既非重大不合规事件,亦非系统性不合规事件的不合规事件。香港联交所不要求披露任何非重要的不合规事件,也不要求修正任何此等不合规事件,修正与否由申请人董事及其保荐人决定。

在项目执行过程中,具体事件属于重大不合规、系统性不合规亦或非重大不合规,通常由保荐人及香港律师根据《香港上市规则》等规定进行综合判断。基于上述,于H股上市过程中,中介机构需要重点尽调并甄别上市申请人是否涉及相关不合规事件,如涉及,需结合香港联交所的披露要求谨慎对待,商榷妥善的披露口径并相应完成整改,以避免和A股公司已披露的信息产生冲突。

加载中...