新浪财经

贵州茅台连发公告

北京日报

关注

转自:北京日报客户端

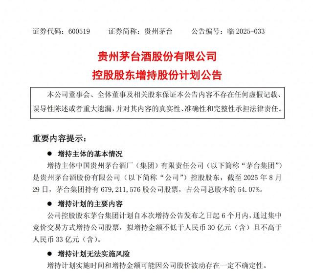
8月29日晚,贵州茅台酒股份有限公司(贵州茅台,600519.SH)连续发布关于回购股份实施结果暨股份变动的公告、控股股东增持股份计划公告。

此前,长期占据A股“股王”宝座的贵州茅台受到挑战,寒武纪与贵州茅台之间的“股王”之争引发广泛关注。

贵州茅台控股股东增持股份计划公告称,公司控股股东茅台集团计划自本次增持公告发布之日起6个月内,通过集中竞价交易方式增持公司股票,拟增持金额不低于30亿元(含)且不高于33亿元(含)。

公告称,本次增持主要基于对公司长期价值的认可和未来发展的信心,以进一步支持公司高质量可持续发展。本次不设增持价格区间,茅台集团根据股票市场以及公司股价等情况择机实施增持计划。

据公告,截至8月29日,茅台集团持有6.79亿股公司股票,占公司总股本的54.07%。

同日发布的关于回购股份实施结果暨股份变动的公告称,8月29日,公司回购股份实施完成,实际回购公司股份392.76万股,占公司总股本的0.3127%,回购最高价格1639.99元/股,回购最低价格1408.29元/股,回购均价1527.65元/股,使用资金总额60亿元(不含交易费用)。

据报道,这是贵州茅台上市以来实施首次注销式回购。根据回购股份方案,公司本次回购股份392.76万股将全部用于注销并减少公司注册资本。公告称,此次回购目的是为维护公司及广大投资者的利益,增强投资信心。

此前,贵州茅台于8月12日晚披露2025年半年度报告,报告期内,公司营业总收入910.94亿元,同比增长9.16%;归母净利润454.03亿元,同比增长8.89%。半年报指出,主要指标稳定向好,为完成全年工作任务奠定了坚实基础。

近日,贵州茅台的“股王”地位受到寒武纪挑战。长安街知事(微信ID:Capitalnews)此前报道,8月28日,寒武纪股价大涨15.73%,收盘价为1587.91元/股,市值约为6643亿元。当天,寒武纪股价超过贵州茅台的1446.1元/股,收盘价首次位居A股第一。

28日晚,寒武纪发布股票交易风险提示公告表示,股票价格存在脱离当前基本面的风险,投资者参与交易可能面临较大风险。敬请广大投资者务必充分了解二级市场交易风险,切实提高风险意识,理性投资并注意投资风险。

来源:长安街知事微信公众号

加载中...