负鼠、袋鼠、昆虫……小众猫粮肉源大PK!铲屎官:都没吃过,咋选?
时代周报猛犸工作室
猫咪是天生的肉食动物,身体构造决定了它们必须从肉类中获取关键营养:从肉中摄取动物性蛋白、脂肪,从内脏中摄取维生素、矿物质,从骨头中摄取钙质等。
因此,以肉类成分为主要配方的优质猫粮,成为铲屎官们在鲜肉以外为猫咪补充高蛋白的重要选择。然而,市面上的猫粮配方种类繁多,除了常见的鸡肉、鱼肉外,近年来还出现了兔肉、袋鼠肉、鹿肉乃至“昆虫蛋白”等小众成分。
这让不少铲屎官陷入选择困难:含有不常见肉类成分的小众猫粮到底值不值得尝试?如何为猫咪量身定制最适合的肉源方案?
猫粮中的小众肉源
在宠物食品行业高速发展的今天,猫粮市场正经历一场小众肉源从边缘走向大众视野的深刻变革。
根据Grand View Research发布的《2023-2030年全球宠物食品市场分析报告》,小众肉源猫粮市场规模在2022年已达到24.8亿美元,预计到2030年将突破50亿美元,年复合增长率为9.3%。这一增速显著高于传统肉类猫粮市场5.1%的增长率。
这一趋势背后,是宠物消费的不断升级。随着养宠理念的转变,越来越多的铲屎官愿意为“更接近自然猎物”的猫粮配方买单。据《消费者报道》记者不完全统计,曾经鲜少被提及的袋鼠肉、鹿肉、昆虫蛋白等小众肉源,如今已成为宠粮商家的热门选择。
《消费者报道》记者发现,对于鸡肉、鱼肉等传统配方同质化严重的问题,国产猫粮品牌更青睐于使用兔肉、乳鸽肉、鹌鹑肉等供应链相对稳定的小众肉源。
以乳鸽为例,蓝氏推出的“猎鸟乳鸽”系列强调“整只乳鸽添加”,主粮、冻干产品都加入了鲜乳鸽肉,并宣称“每袋约含2只完整乳鸽”;诚实一口则推出鸽血冻干,称有助于提高猫咪的免疫力。
乳鸽配方猫粮强调“真鸽子”添加 | 电商平台截图
更有趣的是,曾经的玩笑“吃虫子补充蛋白质”,如今也在猫咪的餐桌上变成了现实。2024年底,农业农村部将黑水虻、黄粉虫正式纳入《饲料原料目录》,昆虫蛋白完成了从猎奇概念到合规猫粮原料的蜕变。尽管昆虫猫粮在欧美市场已应用多年,但在国内仍属小众赛道。
《消费者报道》记者发现,目前国产昆虫猫粮多采用“传统肉源+昆虫粉”的复合蛋白模式,即将虫体研磨成粉末,再与其他原料混合加工,因此铲屎官们无需担忧“开袋见虫”的视觉冲击。
商家罗列“昆虫猫粮”的各种优点 | 电商平台截图
此外,袋鼠肉在澳洲、新西兰等国家和地区的宠物食品中较为常见,国内部分进口品牌也有含袋鼠肉的猫粮。作为非传统养殖肉类,添加袋鼠肉的猫粮主打“低敏、天然”。
同样主打低致敏、天然性的还有负鼠肉,该肉源在新西兰猫粮中比较常见。新西兰的骨刷尾负鼠是外来入侵物种,将其作为肉源用于宠物食品,一定程度上是对生态资源的合理利用。
在诸多小众肉源中,乌鸡肉是让铲屎官既熟悉又陌生的一种。其众所周知的“补气益血”功效,大幅降低了消费者的教育成本。京东推出的全价双拼猫粮以乌鸡肉为基础,搭配党参、白术、茯苓、甘草4种药食同源成分,强调“养脾胃”;比乐乌鸡红参全家鲜肉猫粮则以“一乌胜白鸡,长肉不长膘”为卖点,切中“增肥发腮”的养宠需求。
乌鸡VS普通鸡的营养成分对比 | 电商平台截图
当小众肉源成为新风口,“成分党”与“经验派”的养宠理念差异愈发鲜明。传统经验与科学分析的分野,正将猫粮消费引向不同的方向。
家有一只养了十多年的中华田园猫“咪咪”的陈阿姨,就直言不敢尝试“虫子做的猫粮”。“平时买猫粮也没仔细看过成分表,主要就认几个老牌子,吃了这么多年没出过问题,咪咪也习惯这个口味了。只要它爱吃,排便正常,毛色光亮,我就觉得是好粮。”
养了一只英短蓝猫“土豆”的程序员张伟(化名)则对《消费者报道》记者表示,“我买过兔肉粮,不是因为它‘小众’或‘新奇’,而是看中了它的功能性。因为土豆有一阵子肠胃不好,兔肉低敏、好消化,确实有效果。”
鸡肉,猫粮中的“C位”肉源
《消费者报道》记者查阅淘宝、京东两个电商平台上销量排名前15的成猫猫粮配方发现,其中9款主打鸡肉口味,更有13款猫粮的主要原料是鸡肉。这表明,虽然部分猫粮以其他肉类作为口味卖点,但其最主要的肉源仍然是鸡肉。
此外,鱼肉也是猫粮中使用频率较高的肉源,如三文鱼、鳕鱼、鳀鱼等,多用于美毛等功能性需求。
那么,为什么鸡肉如此普遍?小众肉源是否值得购买?
在宠物诊所从医多年的谢医生对《消费者报道》记者称:“鸡肉是一种优质蛋白来源,其氨基酸组成均衡,营养结构与猫咪的需求高度匹配。与大多数人‘猫咪天生爱吃鱼’的刻板印象不同,猫咪其实更喜欢鸡肉的香气与口感。此外,鸡肉的致敏率相对较低,消化适应性好,是一种比较理想的基础肉源。”
“同时,由于肉鸡养殖技术非常成熟,对猫粮厂商而言,鸡肉能在保证营养的前提下降低生产成本,更适合大众市场。”谢医生补充道。
但他并不认为“小众肉源就是‘智商税’”。“从免疫学角度看,猫咪对小众肉源的过敏率低,主要是因为其免疫系统此前未接触过这类蛋白质,所以不会引发过度免疫反应,可作为‘低敏替代’。如果猫咪饮食长期单一,偶尔搭配小众肉源可补充特定营养素。”
没有“最好”的猫粮,只有“最适合”的选择
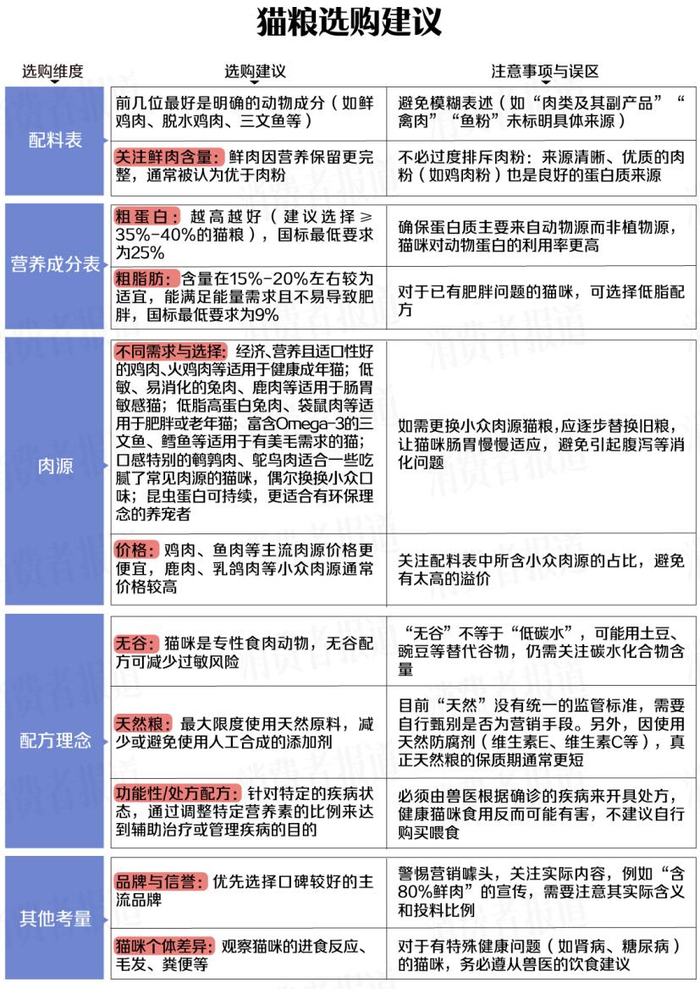
关于如何挑选猫粮,消道长总结了以下实用建议:
总而言之,读懂配料表胜过看商家天花乱坠的宣传。
首先,配料表是按含量降序排列的,排在首位的应当是明确的动物性原料。同时,配方中动物蛋白的比例越高越好,这更符合猫咪的食肉天性。
其次,以鸡肉为主的猫粮,由于供应链成熟、营养均衡、高消化率和低敏性,对于大多数健康猫咪来说是一个可靠的选择。但在猫咪对常见肉源过敏或需要饮食多样化时,小众肉源猫粮则是一个有价值的补充选项。
对于初次尝试小众肉源的猫咪,谢医生提醒:“小众肉源的气味、口感与主流的鸡肉、鱼肉等差异较大,部分猫咪可能会拒食。建议消费者先购买小包装给猫咪试吃,观察一周。如果猫咪无食欲或出现呕吐等不适,需及时更换。”
“无论鸡肉还是小众肉源,谈不上哪一种最好。肉源种类其实没有那么重要,‘最适合’你家猫咪的猫粮才是最好的。”谢医生道。