新浪财经

2025年中国农业机械行业政策、发展现状及未来前景分析:国家政策持续利好产业,行业加速向高端化、智能化、绿色化升级

智研咨询

关注

行业概况

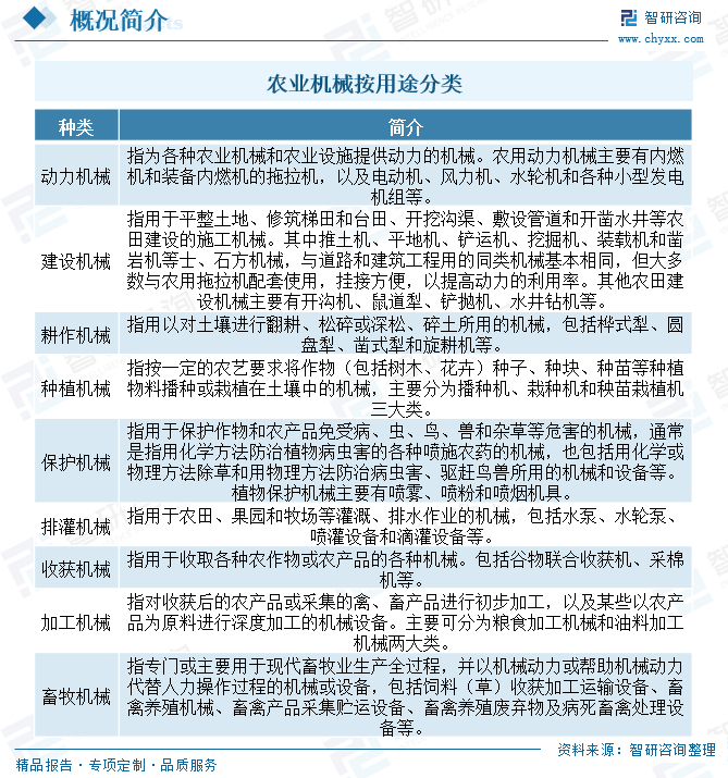
农业机械是指在作物种植业和畜牧业生产过程中,以及农、畜产品初加工和处理过程中所使用的各种机械的总称。其按用途主要可分为农用动力机械、农田建设机械、土壤耕作机械、种植和施肥机械、植物保护机械、农田排灌机械、作物收获机械、农产品加工机械、畜牧业机械和农业运输机械等。

农业机械行业产业链上游为原材料及零部件供应环节,主要包括钢材、橡胶、铝材等原材料,以及发动机、液压系统、传动系统、雷达等零部件产品。产业链中游为农业机械整机制造与组装环节,代表厂商有花溪科技、一拖股份、中联重科吉峰科技、林海股份等。产业链下游为农业机械应用需求方,主要包括种植业、林业、畜牧业、渔业等农业领域。

产业现状

近年来,我国农业机械行业发展受到中央及各级政府的高度重视,在《加快建设农业强国规划(2024-2035年)》《关于加大工作力度持续实施好农业机械报废更新补贴政策的补充通知》《2024—2026年农机购置与应用补贴实施意见》等一系列政策中,均重点提出,要推动农机向高端化、智能化、绿色化升级,大力实施农机装备补短板行动,完善农机购置与应用补贴政策,鼓励以旧换新,加速老旧高耗能设备退出市场,不断推进农机行业向新质生产力转型。这为我国农业机械行业发展提供了明确、广阔的市场前景,为企业提供了良好的生产经营环境,持续利好产业发展升级。

农业机械总动力指主要用于农、林、牧、渔业的各种动力机械的动力总和。近年来,在政策支持下,我国农机报废更新补贴与农机购置补贴协同发力,国内农机结构加速调整,同时市场持续聚焦农机装备智能化发展方向,使得全国农业机械总动力呈现不断增长态势。数据显示,2024年我国农业机械总动力已从2020年的105622.15万千瓦增长至116230万千瓦左右,国内农机行业正加速向新质生产力转型。

从农机补贴方面来看,2024年全国农机补贴消费规模,在2023年的基础上再次下跌,截至2025年1月10日的农机购置补贴公示数据显示,2024年补贴公示销售各类农机具270.77万台套,预计实现农机补贴消费665.78亿元。其中,公示销量较2023年低了9.31%,销售额低了19.26%;销量较2022年低了16.99%,销售额低了45.61%。

从农机具大类的补贴消费额来看,年补贴销售额超过100亿元的只有动力机械与收获机械,这两大类。其次是种植施肥机械与耕整地机械,近五年的补贴消费额都超过了50亿元,但未能突破90亿元。

从销售额占比来看,2024年动力机械目前已实现补贴销售243.47亿元,占了农机补贴消费市场的36.57%,高出2023年5个百分点,但2023和2024年的占比均低于 2020、2021和2022年的市场占比。2024年收获机械实现补贴销售额207.65亿元,占了农机补贴消费市场的31.19%,较2023年低了3个百分点。

企业格局

从市场竞争情况看,全球范围内,当前农业机械行业已经形成了以约翰迪尔公司、凯斯纽荷兰全球、爱科集团、克拉斯农机公司和久保田株式会社为首的五大农机巨头企业,各大企业不仅产品种类齐全,而且建立了覆盖全球的销售网络和生产基地。而从国内市场来看,尽管近年来我国农业机械行业发展迅猛,一拖股份、潍柴雷沃、沃得农机等龙头企业凭借技术积累、品牌影响力和全产业链布局,在大马力拖拉机、联合收割机等高端产品领域占据主导地位,市场份额集中度持续提升,更是在大型智能农机和新能源装备领域形成技术壁垒,但我国仍然缺少具有一定国际影响力的大型农机制造企业,未来,随着国内产业整合加速、智能化与绿色化转型深化,市场竞争将进一步向技术创新能力、服务网络覆盖和全球化布局倾斜。

中联重科股份有限公司创立于1992年,于2000年在深交所上市,股票简称“中联重科”。中联重科主要从事工程机械、矿山机械、农业机械等高新技术装备的研发制造。在农业机械领域,中联重科主营产品包括耕作机械、收获机械、烘干机械、农业机具等,可为农业生产提供育种、整地、播种、田间管理、收割和烘干储存等生产全过程服务。数据显示,2024年中联重科农业机械销售收入为46.5亿元,同比增长122.29%,占公司总营业收入的比例由上年的4.44%提升至10.22%。

林海股份有限公司是由独家发起人中国福马机械集团有限公司在对其全资所属企业泰州林业机械厂改制的基础上,以泰州林业机械厂的主要生产经营性资产为投入,通过募集设立方式设立的股份有限公司,成立于1997年,同年7月正式在上海证券交易所挂牌上市,股票简称“林海股份”。林海股份主营业务是消防机械、农业机械、特种车辆(全地形车)、摩托车等及以上产品配件的制造和销售,公司主要产品有ATV全地形车、摩托车及其发动机、插秧机等农业机械、通用发动机及小型发电机组、泵、油锯、风力灭火机、割灌机等小动力配套机械(含消防机械、林业机械、园林机械)。数据显示,2024年,林海股份营业总收入为10.51亿元,同比增长51.23%;其中,农业机械业务收入为2.24亿元,同比增长42.93%。

发展趋势

1、智能化与数字化转型加速

随着人工智能、5G、北斗导航等技术的深度融合,农业机械正从传统机械化向智能化、数字化方向跃迁。无人驾驶拖拉机、自动导航插秧机、无人机植保系统等智能装备已实现精准播种、变量施肥和实时监测功能,作业效率较传统模式提升60%,人工成本降低75%。大疆农业T50无人机搭载多光谱传感器与AI算法,变量施肥精度达95%,每亩节本增效120元。未来,智能农机将通过数据分析和算法优化作业路径,减少资源浪费,同时构建从田间到餐桌的信任体系,推动农业生产向精准化、自动化升级。政策层面,2025年中央一号文件明确支持智慧农业发展,补贴政策向智能装备倾斜,单台设备补贴上限提升至40%,进一步加速技术渗透。

2、绿色化与新能源技术突破

在“双碳”目标驱动下,农业机械行业正加速绿色转型。新能源农机如电动拖拉机、氢燃料电池收割机等成为研发重点,潍柴动力氢燃料电池拖拉机续航突破8小时,充电时间缩短至30分钟,破解续航焦虑;电动微耕机在丘陵山区渗透率达28%,填补市场空白。此外,轻量化设计与材料创新(如复合材料机身)减少农机作业对土壤的压实损害,保护耕地生态。政策层面,碳交易市场向农业领域延伸,采用新能源农机的企业可获碳积分收益,推动行业绿色升级。未来,新能源农机将与智能技术结合,形成低排放、高效率的绿色生产体系。

3、国际化与全球竞争力提升

我国农机企业正加速布局海外市场,例如,沃得农机、中联重科等企业在东南亚、非洲等地区建立分支机构,参与国际项目招标。政策层面,政府通过税收优惠、金融支持等措施鼓励企业“走出去”,同时加强与国际农机机构的合作。未来,随着“一带一路”倡议的深化,中国农机将凭借性价比优势和技术创新,在发展中国家市场占据更大份额。此外,行业整合与并购活动将更加频繁,头部企业通过并购中小型企业扩大市场份额,形成完整的产业链体系,提升全球竞争力。

以上数据及信息可参考智研咨询(www.chyxx.com)发布的《中国农业机械行业发展动态及投资规划分析报告》。

加载中...