新浪财经

王兴兴一鸣惊人,宇树机器人拿下世界第一

市场资讯 2025.08.15 19:23

(来源:新行情)

王兴兴:机器人的ChatGPT时刻即将到来。

出品 | 新行情    作者 | 宋辉

世界机器人大会,春晚扭秧歌机器人拿下首金

中国的人形机器人奔向未来的速度,比想象中要快得多。

近日,2025世界人形机器人运动会中,宇树的两台机器人包揽了1500米项目的第一、第三名,第二名的“天骄”机器人来自北京人形机器人创新中心有限公司。

其中,第一的灵翌科技是宇树科技的全资子公司,以6分34秒的成绩摘得金牌。

图源:微博

赛后,宇树科技创始人王兴兴接受媒体采访时表示,夺冠的1500米田径比赛机器人就是春晚登场的机器人,也是宇树科技成立后制作的第一款机器人。他认为这一巧合是非常有意义的。

H1 1500米比赛现场  图源:第一财经

在比赛前,H1在跑道上进行100米冲刺热身的视频还在网上流传,不少网友表示“这速度感觉能跑赢博尔特”。

据在场的宇树科技队操控手介绍,这次参赛的机器人并没有经过特殊的改动和升级,展现其本身除了会跳舞、运动性能也很好的一面。对于之所以选择这款机器人、没有选择个头稍微小一点的G1,是因为H1个头更大,电机力度大,步幅更大,速度也就能更快。

此外,还有多款身形非常小巧、憨态可掬的机器人出现在比赛现场。

当然,还有一些机器人给观众贡献了“笑点”。

其实,这并非宇树科技机器人第一次征战田径赛场。

今年4月,北京亦庄“全球首届人形机器人半程马拉松”比赛上,来自宇树科技的G1机器人在起跑瞬间就摔倒在地,在网络上引发不少讨论。

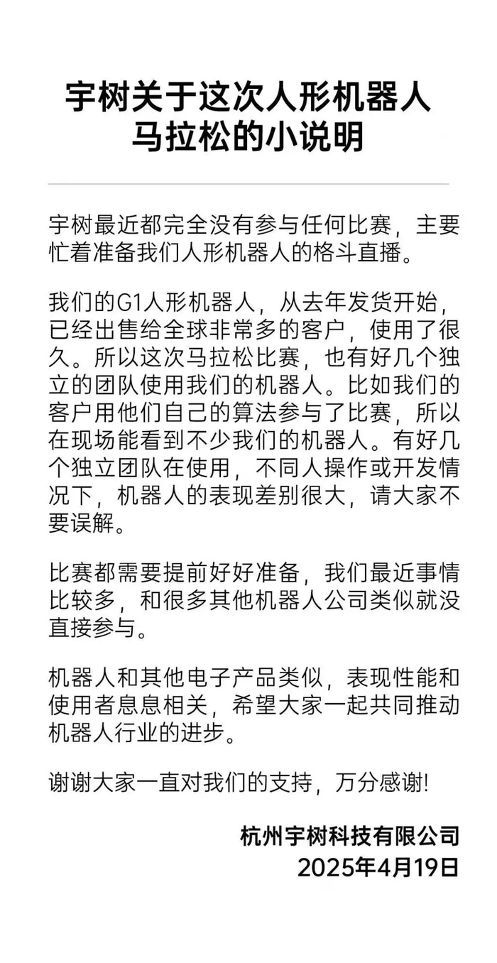
面对突发情况,宇树科技迅速发布了声明。声明中指出,宇树最近都完全没有参与任何比赛,主要忙着准备人形机器人的格斗直播。

“我们的G1人形机器人,从去年发货开始,已经出售给全球非常多的客户,使用了很久。所以这次马拉松比赛,也有好几个独立的团队使用我们的机器人。比如我们的客户用他们自己的算法参与了比赛,所以在现场能看到不少我们的机器人。有好几个独立团队在使用,不同人操作或开发情况下,机器人的表现差别很大,请大家不要误解。“

换句话说,参赛的某支队伍使用了宇树科技的G1机器人,并对其进行了自研算法的优化和控制。这种算法与宇树科技的原生算法不同,因此不能简单地将摔倒归咎于宇树科技的产品本身。

值得一提的是,1500米作为中距离跑步项目,与此前的马拉松这种项目相比,对人形机器人的要求有所不同。

1500米更注重人形机器人的爆发力、速度优化以及关节传动效率,而半马则侧重续航能力、能量管理、稳定性与耐久性。

H1作为宇树旗下最高的人形机器人,身高约1.8米,凭借身高优势,H1能够以更大的步幅进行奔跑,奔跑速度相对于普通体型的人形机器人更快。

当然,外界不少人看来,目前机器人的发展离人类的日常生活太远,质疑其使用价值。

对此,王兴兴表示:我们最大的愿望以及当下正在做的事情,还是希望机器人去干活。它可以做各种动作、去帮助人干各种活。但是,现在想要在家里或工厂里大规模应用,技术水平都不太够。慢慢地每年有进步,我觉得是好事,可以让大家对行业有更多理解和包容。

或许,每个足够“燎原”的技术,在初生之时都只是一束火苗,正如曾经的互联网。

宇树科技冲击“人形机器人第一股”

谈到具身智能,宇树科技无疑是当前国内人形机器人领域最受关注的其中一员。

外界对其的关注,一方面来自销量,另一方面在于上市的进展。

销量方面,第三方平台透露,2024年宇树科技机器狗年销量高达2.37万台,约占全球市场69.75%的份额;在人形机器人领域,2024年宇树科技交付量突破了1500台。

时间来到2025年,王兴兴对外表示:宇树科技的G1差不多是今年全球出货量最高的人形机器人,Go2则是过去几年以及今年全球范围内出货量最多的一款四足机器人。

G1 图源:微博

上市方面,宇树科技计划于2025年10月递交上市申请文件,拟登陆科创板,若进展顺利,有望成为A股“人形机器人第一股”。

宇树科技的上市之路为何如此吸引外界目光,是因为其不仅对公司本身,更对具身智能行业颇有影响。

一方面,对于宇树甚至任何一个公司而言,登录科创板是为后续的融资和市场开辟更广阔的道路。

对此,王兴兴直言:“公司已经成立9年,我把上市当作高考,上市意味着企业迈向更成熟的管理和运营阶段。”

此外,上市之前,宇树科技已完成10轮融资今年6月宇树科技完成C轮融资,获得了腾讯投资、锦秋基金、阿里巴巴、蚂蚁集团和吉利资本等一众商业巨头的青睐,无疑是目前人形机器人产业资本中的“弄潮儿”。

另一方面,若一举成功登录科创板,对于国内人形机器人领域的意义不言而喻。

值得一提的是,宇树科技还是业内为数不多已实现持续盈利的企业之一。

王兴兴在2025年夏季达沃斯论坛上曾透露,宇树科技2024年度营收已突破10亿元,并自2020年以来连续五年实现盈利,毛利率稳定在50%以上。

反观业内,大多数玩家还处于“烧钱”阶段,由此宇树科技的成绩更显突出。

当然,以上结论得出“人形机器人行业已经走上正轨”这个结论还稍显急躁。

与硬件相比,更大的挑战是大模型方面的短板。对此,王兴兴就直言:“最大的问题是具身智能AI不够用。”

传统大模型依赖海量互联网文本数据训练,而具身智能需物理世界交互数据,数据更少量且获得难度更高。

王兴兴还指出,“在大语言模型领域,当有了足够多的好数据时,就能把模型训练得越来越好。但是在具身智能领域,会发现在很多情况下,数据采了却用不起来。大家对模型的关注目前是相对有点少,反而对数据关注有点太高了。”

或许,这也是人形机器人目前没有实现大规模应用的原因。

当然,业内也有值得参考的案例。

今年3月,智元机器人发布了首个通用具身基座模型——智元启元大模型,开创性地提出了Vision-Language-Latent-Action(ViLLA)架构,该架构由VLM(多模态大模型)+MoE(混合专家)组成,可以利用人类视频学习,完成小样本快速泛化。

未来,随着仿真训练、端侧轻量化模型等技术的突破,我们无法否认具身智能的潜力,其有可能成为继大模型后的下一代AI基础设施

或许,机器人的ChatGPT时刻,在不远的将来就要来到,让我们拭目以待。

加载中...