通用设备行业深度:核电拐点已至,景气度有望持续
(来源:财信证券研究)
连续核准超预期,在建和核准待建项目足够支撑核电迎来持续性增长。2021—2024年,我国核电核准分别为5/10/10/11台;2025年4月,国常会新核准5个核电项目共10台机组。截至目前,“十四五”期间我国已经累计核准46台核电机组,核电开始迎来持续的高景气度。根据《中国核能发展报告 2025》显示,2024 年核电工程建设投资完成额 1469 亿元,较上年增长 520 亿元,创历史新高。
核电产业链较长,且需求偏内需、有助于确保能源安全、核心设备也在陆续国产替代,多个环节均具备配置价值。目前主流的三代核电,单台机组投资约200亿元,按照单个核电站8台机组计算,一个核电站投资额高达1600亿元。从核电产业的上中下游来看,上游的铀矿、中游的核心设备国产替代、下游的核电运维和乏燃料处理等均具有投资机会。比如中游的设备环节,以压水堆主泵、核电阀门、蒸汽发生器、反应堆压力容器等核心装备为代表的国产替代正在逐步加快;下游方面,乏燃料处理机器人、乏燃料组件运输容器等国产设备的应用也在逐步推进。2025年6月初,美国开始限制对我国的核电设备出口,部分基于AP1000技术的相关核电站存在设备维护、系统升级和产品交付的影响。我们认为,在当前全球政治经济形势动荡、各国关税冲突不断的背景下,核电需求偏内需、对能源安全又具有重要意义,且核电本身的持续高景气度,叠加相关设备的国产替代渗透率提升,有望为产业链相关企业带来更大的投资机会。
核电产业既有当下的业绩兑现,四代核电、小型堆(SMR)和核聚变等也具有巨大的发展潜力。目前以华龙一号为代表的三代核电技术日益成熟,也成为当下我国核电建设应用的主流,考虑到核电站的建设周期和“十四五”的核准情况,我们认为核电产业相关企业的业绩兑现有望从当下持续到“十五五”期间,而非短期的一次性脉冲式兑现。除了业绩兑现以外,我们认为四代核电、小型先进模块化多用途反应堆(SMR)和核聚变技术的发展,将为核电产业带来更为广阔的发展前景。四代核电技术方面,中国华能石岛湾高温气冷堆示范工程是全球首座投入商业运行的第四代核电站;福建霞浦600MW钠冷快堆示范项目预计2026年并网发电。SMR方面,2016年,中核集团自主研发并具有自主知识产权的多功能模块化小型压水堆堆型玲龙一号(ACP100),成为全球首个通过国际原子能机构安全审查的小型堆。2023年8月,玲龙一号全球首堆核心模块吊装成功,并于11月实现内部结构全面封顶,预计将于2026年投运。核聚变方面,以中核集团和中科院为代表的国家队正在推进核聚变从实验堆到工程堆/示范堆的进度,中国环流三号、EAST、BEST、东方超环、洪荒70等聚变装置不断取得实验新突破。
投资建议。我们认为核电设备的交付有望从今年开始迎来持续的高峰期,首次覆盖给予行业“领先大市”评级,建议重点关注深耕核电阀门领域的江苏神通。其他方面,建议关注崇德科技、中核科技、崇德科技等在核电各个细分领域已经有交付资质和历史业绩的公司;乏燃料方面建议关注景业智能、日月股份和科新机电;核聚变方面建议密切跟踪核电各大重点科研项目的中标情况,关注在现有重大项目中有产品交付的企业,比如合锻智能、永鼎股份、国光电气、宝胜股份、东方电气、西部超导等。
风险提示:核电安全事故,四代核电技术进展不及预期,可控核聚变进展不及预期,铀矿价格大幅波动。
1
连续核准超预期,核电增长潜力巨大
1.1 态度转变,核电发展进入快车道
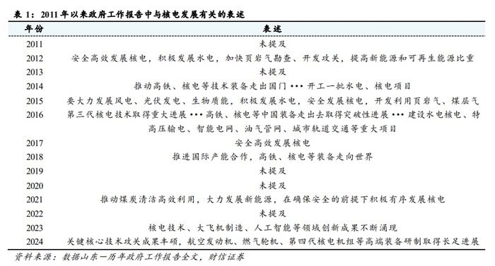
受日本福岛核泄漏事故等影响,“十三五”期间核电规划目标并未完成。《能源发展“十三五”规划》中,规划2020年核电在运行装机容量5800万kw;2015年我国核电装机容量2717万kw,这意味着“十三五”期间核电装机规划新增约3100万kw。根据中国核能行业协会发布的《中国核能发展报告2021》,2020年我国商运核电机组总装机容量为4988万千瓦,相较规划目标的缺口约800万kw。“十三五”期间核电装机未达预期的主要原因是2011年日本福岛核泄漏事故造成的严重后果,导致我国对于核电行业安全性的考量更为严谨慎重,政策导向也以重点强调“安全发展”为主。“十四五”时期,核电进入加速发展阶段。随着2020年“3060碳中和”目标的提出,我国的能源供需形势发生了根本性的变化,风电和光伏等新能源开始呈现爆发式增长,随着新能源并网比例的迅速提升,对稳定供应电能又清洁无污染的核电也开始日益重视。2021年政府工作报告中明确提出“在确保安全的前提下积极有序发展核电”,这是近十年来政府工作报告在提及发展核电时首次用“积极”一词来表述。
1.2 不同时间维度看,核电装机的增长潜力巨大
从量的角度来看,核电发展空间巨大。1)短期来看,规划2025年核电装机达到7000万kw。根据国家核安全局数据,截至2024年底我国在运核电机组达到57台,额定装机容量5943万千瓦。根据国家发展改革委、国家能源局《“十四五”现代能源体系规划》,到2025年,核电运行装机容量达到7000万kw左右。考虑到核电的建设周期,我们认为“十四五”期间核电的主要亮点集中在连续超预期核准,但新增装机预计难以达到此前的“十四五”规划目标。2)中期来看,2030和2035年装机预计达到1亿kw和1.5亿kw。综合多方权威机构的判断,我们预计2030年和2035年,我国核电装机容量将分别达到1亿kw和1.5亿kw。2024年我国核电装机为6083万kw,按照单机120万kw计算,未来11年需要年均新增装机接近7台才能完成2035年核电装机达到1.5亿kw的目标。3)远期来看,核电有望进入持续稳定的发展新周期。根据《人民日报》2024年5月6日的报道,据核能行业协会预测,为达成碳中和,2060年核电领域将达到4亿kw、约400台百万kw级机组。如以2024年装机为基础、按照2060年的规划目标测算,未来36年内年均新增核电装机约940万kw,按照单机120万kw计算,年均需要新投产约8台机组。
1.3 多个视角来看,核电即将进入持续投产高峰期
从多个视角来看,我国核电即将迎来持续的投产高峰期。核电项目投资规模大、建设周期长,一般要经历核准-审批-开工建设-投产等节点。从核准、开工、在建、投产和投资完成额等节点来看,我们判断国内核电发展即将迎来持续的投产高峰期。
核准方面,2021—2025年核准分别为5/10/10/11/10台,“十四五”截至目前累计核准46台。核电项目一般需要国常会的核准才能开工建设,从近些年的核准情况来看,2012和2015年均有项目核准,但时间上并不连续。2019年重新恢复核准后至今再无间断,2021年我国核电核准5台,超过“十三五”末期2019和2020年的4台。2022和2023年,我国核电连续两年核准均为10台,不仅远远超出前三年的核准数量,也超过了此前市场对“十四五”期间每年核准6~8台的预期。2024年8月19日,国常会核准5个核电项目共计11台机组。2025年4月27日,国务院常务会议决定核准浙江三门三期工程等5个核电项目,共计10台机组。
核准后一般0.5-1.5年内开工。核电项目经过国常会核准后就可以进行开工前的准备工作,主要包括办理用地、用海、用水手续,开展征地、征海等工作,包括项目的“四通一平”;同时还可以开展部分长周期设备的招投标工作,在国家核安全局审查通过并颁发建造许可证后可以正式开工。不同项目从核准到开工的时间间隔不同,但一般在0.5~1.5年之间。我们认为随着华龙一号的批量化建设经验不断成熟,后续核准到开工的时间间隔有望进一步缩短。每年新开工机组数量有望进一步提速。2019年后,由于核准逐步恢复且“华龙一号”开始批量化建设,每年的核电新开工机组数稳定在4~6台。我们梳理了最近几年的核电项目开工情况,可以看到2019年以后核准的项目基本上已经陆续开工。考虑到这几年还可能存在疫情影响施工进度,因此我们认为后续每年新开工机组有望进一步提速。
在建机组2018年触底回升后不断累积,未来几年将陆续转化为投产商运机组。我国核电在建机组在2018年降低至11台,但随着2019年核准重启,在建机组的数量也开始不断回升,截至2024年年底,我国核电在建机组已经升至28台,装机容量接近35GW;在运机组57台,装机容量约60GW。不管是从机组数量还是装机容量来看,在建部分均已经接近我国在运核电机组和核电装机容量的50%。
投产视角来看,未来每年新投产机组有望重回6~7台/年。从近些年的核电投产情况来看,2016和2018年新投产机组均为7台,但2019年至今基本维持在每年新增2台左右。从前面的核准、开工和在建节点分析情况来看,我们认为后续将迎来开工和投产的持续高峰期,目前接近35GW体量的在建机组有望在“十五五”期间内陆续投产。
核电投资明显提速。“十三五”期间,核电工程投资完成额基本呈现逐年下降的趋势,但随着2019年核电核准重启,投资完成额也开始触底回升,2020—2023年投资完成额分别为379/538/677/949亿元,增速分别为+13%/+42%/+26%/+40%。整个“十三五”期间,核电投资完成额接近2100亿,但“十四五”期间的2021—2023年,三年核电投资完成额就已经超过2100亿元。2024年核电工程建设投资完成额1469亿元,较上年增长520亿元,增速高达54.79%,投资完成额进一步创历史新高。
从上市公司的角度来看,中国核电(601985.SH)投资计划从2022年开始提速,连续三年增速接近或超过50%。中国核电2021—2023年计划资本开支分别为339、506、800亿元,增速分别为9.71%、49.26%和58.10%,资本开支从2022年开始提速。根据公司发展规划和2024年经营计划,中国核电2024年投资计划总额为1215.53亿元,同比52%,继续保持较高增速。
2
核电景气度有望持续,多条投资逻辑均可受益
2.1 “华龙一号”技术成熟度提高,核电设备国产化进程加快
历经数十年,由中核集团和中广核集团联合研发的“华龙一号”成功问世。1)1999年7月,中核集团启动了百万千瓦级压水堆核电厂概念设计。历经十余年的艰辛努力,研发出了具有完整自主知识产权的三代压水堆核电品牌——ACP1000。2)中广核集团在30余年引进、消化、吸收国外压水堆技术基础上,充分考虑我国装备制造业的现实基础,按照最新安全标准HAF102的要求以及URD、EUR的相关要求,同时借鉴日本福岛核事故的经验反馈以及AP1000、EPR等先进设计理念,自主创新研发了三代核电品牌ACRP1000+。3)2013年4月25日,中国国家能源局主持召开了自主创新三代核电技术合作协调会,中广核和中核同意在前期两集团分别研发的ACPR1000+和ACP1000的基础上,联合开发“华龙一号”。2014年8月22日,“华龙一号”总体技术方案通过国家能源局和国家核安全局联合组织的专家评审。
2015年,国家开始核准“华龙一号”三代核电技术示范机组。2015年4月,国务院核准中核集团“华龙一号”落地项目福清5、6号机组。2015年12月16日,国务院常务会议决定对已列入国家相关规划、具备建设条件的广西防城港红沙核电二期工程(3、4号机组)“华龙一号”三代核电技术示范机组等项目予以核准。2015年5月7日,“华龙一号”首堆示范工程——中核集团福清核电站5号机组正式开工建设。2020年11月27日,福清5号机组首次并网成功;2021年1月30日,福清5号完成满功率连续运行考核后正式投入商运。
福建漳州是“华龙一号”规模化建设的首个核电基地。漳州核电基地规划建设6台百万千瓦级“华龙一号”核电机组,其中4台机组已开工建设。漳州核电1号机组于2019年10月16日开工建设,也是中核集团投资建设的第五台“华龙一号”核电机组。2024年11月28日,全球最大“华龙一号”核电基地——福建漳州核电1号机组首次并网成功,开始向电网送电;2025年1月1日凌晨,漳州核电1号机组正式投入商业运行。此外,漳州核电2号机组于2020年9月4日开工,目前正处于调试阶段,计划2025年内投入商运;二期工程的3、4号机组也已于2024年开工建设。
从联合研发到示范机组,再到核电基地规模化建设,“华龙一号”技术成熟度逐步提高。从国内来看,采用“华龙一号”技术的核电机组数量在不断增加。2025年4月27日,我国新增核准的10台核电机组中有8台机组采用“华龙一号”技术。从国外看,在阿根廷,“华龙一号”技术已进入项目前期工作阶段;在巴基斯坦卡拉奇核电站,“华龙一号”海外首个工程两台机组(K-2/K-3机组)交付完成,恰希玛核电站5号机组已开工建造;在英国,“华龙一号”核电技术通过了英国通用设计审查,并被授予了设计认可确认和设计可接受性声明证书。
美国不断限制对我国的核电设备出口。我国核电技术此前主要依赖与法国、俄罗斯、美国的合作,目前在建核电的主流技术路线是自主可控的“华龙一号”。与美国的合作主要是从西屋公司引进的AP1000核电技术,以及在AP1000基础上自主开发的CAP1000和CAP1400。但美国在近十年来不断加大对我国核电关键设备的出口。此前,美国发布《美国对中国民用核能项目合作政策框架》,对出口中国核能技术、装备、材料进行严格限制。2025年6月,美国商务部发出禁令,暂停核电站零部件和设备的出口许可。此次受限制的美国核设备供应商主要包括西屋电气和艾默生,西屋电气出口的产品主要是反应堆核心设备和主循环系统等,艾默生出口的产品主要是核级精密计量仪表和关键阀门。核电设备迎来国产替代良机。根据经济观察网在2023年年底的报道,“华龙一号”项目产业链中包含 5400 多家企业,这些企业共同开发新技术、研制新装备、持续突破关键设备核心技术。目前,“华龙一号”已经全面实现核岛主设备、核二三级泵、电气设备、核级仪控系统等400多项关键设备国产化。据《中国核能发展报告(2025)》显示,我国已实现核电关键主设备100%国产化以及关键零部件技术的自主可控,2024年国内核电主设备累计交付114套,较2023年增长一倍。从技术层面看,我国已出口7台采用自主可控的“华龙一号”技术的核电机组,在建核电机组中绝大部分也采用“华龙一号”技术;我国在从西屋公司引进的AP1000核电技术的基础上自主研发的CAP1400,设备国产化率均在85%以上。从企业层面看,中核科技核级阀门产品覆盖“华龙一号”“玲珑一号”等四代堆型,中核集团研发的数字化控制系统“龙鳞”让中国核电中枢彻底摆脱了国外技术依赖、“龙鳍”则让中国核电站数字化控制系统达到国际先进水平,类似可替代的国内供应商企业还包括崇德科技(主泵滑轴)、江苏神通(阀门)、久立特材(U型管)、景业智能(乏燃料处理机器人)等。
2.2 乏燃料处理需求刚需,处理能力亟待加强
乏燃料不“乏”,具备重复利用价值。乏燃料是在核反应堆或核电站中,经过中子轰击发生核反应后,经过一段时间(12-18个月)从堆内卸出的核燃料,因燃料的铀含量降低,无法继续维持核反应,所以叫乏燃料。以一台百万千瓦级的压水堆核电站为例,每年产生的乏燃料为20~25吨左右。例如,铀-235的纯度为3.6%的新燃料(铀-238占96.4%)在反应堆中燃烧后,卸出的乏燃料中仍含有96.2%的有用核材料(其中铀-238占94.5%,铀-235占0.8%,钚-239、钚-240合计占0.9%),铀和钚可以分离出来并返回反应堆,作为燃料循环使用。真正的放射性废物主要是裂变产物和锶-90、铯-137等次锕系元素,占比仅为4%左右。
乏燃料处理的技术路线有两种。一种是“一次通过”循环方式,即将乏燃料(反应堆中使用过一次的燃料)作为“废物”,经过储存和适当包装后,直接进行最终地质处置,即将废物埋藏在500~1000米深的地质层中,使之与周围的生物圈隔离,主要以美国、芬兰、瑞典为代表。另一种是“闭式”循环方式,即将乏燃料视为资源,经过后处理分离出铀和钚等有用的核材料,回到热中子或快中子反应堆循环使用。后处理产生的高放废液经过玻璃固化之后,再进行最终地质处置,主要以中国、英国、法国为代表。乏燃料后处理可提高铀资源利用率。对于“闭式”循环方式,如后处理分离出的铀和钚等核材料在压水堆中再循环使用,则铀资源的利用率从0.6%提高到0.8%以上,天然铀节省35%~40%,产生的高放废物体积将减少到乏燃料的四分之一。如在快中子堆(快堆)中再循环使用(需要多次循环),则铀资源的利用率可提高50倍以上,产生的高放废物的体积可以降低1~2个数量级。根据峰众的《浅谈世界后处理现状和发展趋势》,压水堆核电站乏燃料中铀-235为0.8%~1.3%,比天然铀中的铀-235的含量0.71%还高。另外还有新生的可裂变物质钚-239。通过后处理可从乏燃料中回收有用的铀和钚,再制成 UO2或MOX燃料返回热堆或快堆使用,大大提高铀资源的利用率。据专家测算,将后处理得到的铀和钚返回压水堆中使用可节省天然铀30%左右。如果能实现快堆和后处理的核燃料闭式循环,铀资源利用率可提高60倍左右。
我国采取闭式核燃料循环模式。我国很早就确定了“核能发展必须相应发展后处理”的技术路线,在乏燃料处理上选择了闭式核燃料循环模式。乏燃料从反应堆中更换出来后,一般先暂存在核电厂内部自建的硼水池内吸收其大量的残余热量,大约贮存10年后,再运送至后处理厂进行后处理。核燃料循环产业是整个核工业产业链的一环,是核能发展的大动脉,包括铀矿开采、冶炼、转化纯化、同位素分离、燃料元件制造、乏燃料后处理、放射性废物处理处置、核电站反应堆等多个环节,其中,乏燃料后处理处于核燃料循环的后段,是整个核燃料循环产业中的关键环节。
我国铀矿资源相对贫乏,后续供需偏紧。我国的铀资源相对贫乏、分布不均衡,且主要以中低品位铀矿为主,开采成本高。结合周思聪的《核能发展新形势下我国铀资源保障研究》,随着我国未来核电装机规模的扩大,按1台百万千瓦机组一年需要200吨天然铀计算,2030年我国天然铀年需求量将增长至2.2万吨左右。
在运机组不断累积,现有乏燃料贮存能力也难以满足需求。根据国家核安全局披露的最新数据,截至2024年12月31日,大陆并网运行的核电机组58台,总装机容量6088万千瓦,机组数量仅次于美国的94台,位居世界第二位;并网机组总装机容量仅次于美国9695.2万千瓦和法国6302万千瓦,位居世界第三位。截至2024年底,我国在建核电机组27台,总装机容量3230.9万kw,连续第18年位居全球第一位。而一座百万千瓦核电机组,每年卸出乏燃料20~25吨,随着核电机组的陆续建成和投运,中国乏燃料的产生量和累积量将呈逐年上升趋势,核电站的在堆贮存水池容量将不再满足临时存储需求,核电站建设与后处理发展之间的脱钩问题将日益突出,发展和推进乏燃料后处理技术和规模迫在眉睫。
我国乏燃料处理能力不足,与核电发展不匹配。位于我国甘肃的中核404乏燃料后处理中间试验厂从2010后仅具备50吨/年的乏燃料处理能力;除此之外,目前我国主要有两个乏燃料后处理厂的建设项目,一是建设2个年处理能力200吨的大型商用乏燃料后处理厂,第一个乏燃料处理厂于2019年开始建设,目前已经进入交付调试阶段,预计2025年运行,第二个200吨乏燃料处理厂项目已经完成招投标,在2020年底开始建设;二是中核集团与法国阿海珐集团此前签署的大型商业后处理-再循环工程项目,建成后将具备800吨的乏燃料年处理能力,但因为种种原因暂被搁置。乏燃料逐年增长,建设乏燃料后处理厂迫在眉睫。基于核电运行装机容量和乏燃料产量的历史数据,上市公司和研究机构对未来乏燃料的新增产出量和累积卸出量做出了不同的预测。比如,根据景业智能《招股说明书》,谨慎预计2035年的乏燃料年产出约为2450吨。根据宋晓鹏的《我国乏燃料离堆贮存需求分析及技术路线选择》,预计到2030年,我国压水堆核电站预计累积产生乏燃料约16000tHM;2040年,我国压水堆核电站预计累计产生乏燃料约54000tHM;2050年,我国压水堆核电站预计累计产生乏燃料约100000tHM。根据观研报告网发布的《中国燃料行业现状深度研究与未来投资调研报告(2023—2029年)》,预计到2025、2030、2035年,乏燃料年产量将分别达到1470吨、1876吨、2394吨,累计产量将分别达到1.52万吨、2.37万吨、3.46万吨。因此,即便假设目前在建和暂停的乏燃料后处理项目在未来全部顺利投产使用,乏燃料后处理能力也难以满足未来乏燃料后处理能力的最低需求。
考虑每年新增的乏燃料,以及现有存储能力的不断消耗,测算到2030年前后开始出现乏燃料处理能力的缺口。我们对乏燃料的后处理需求进行了测算,预计在2030年开始出现乏燃料处理能力的缺口,随着投产与运行核电机组规模的扩大,2035年缺口超过4000吨,2050年缺口超过4万吨,2060年这一缺口扩大到接近10万吨。由于后处理厂的投资建设时间跨度较大,一般从开工建设到完工至少需要10年的时间,随着未来乏燃料产生量与处理能力的缺口逐步增大,当下投资建厂需求迫在眉睫。
2.3 核聚变:未来星辰大海,产业化进程明显加速
核聚变是两个轻原子核结合形成一个较重原子核,同时释放大量能量的过程。可控核聚变有三种技术路线(引力约束、惯性约束与磁约束),磁约束和惯性约束是目前最为成熟和广泛研究的两种方法。托卡马克装置是磁约束核聚变的典型代表,其核心原理是通过外部线圈产生环形磁场,结合等离子体电流形成螺旋磁场,将等离子体约束在真空室中心。托卡马克装置因其技术成熟度高、等离子体约束性能好,成为目前最有可能实现商业化的核聚变装置。全球范围内,托卡马克装置的研究和实验已经取得了显著进展,例如欧盟的JET、美国的TFTR和日本的JT-60等装置,均实现了高温等离子体的长时间约束和聚变反应的初步验证。
中国的核聚变研究取得显著进展。中国是全球核聚变技术的重要参与者,主要由中核集团、中科院等央企和科研院所负责,近年来在核聚变领域也取得了显著进展。中核集团的核聚变研究主要包括“中国环流三号”和“星火一号”聚变-裂变混合实验堆。环流三号(HL-3)是核工业西南物理研究院自主设计、建造的中国新一代人造太阳,采用磁约束托卡马克路线。中国环流三号的目标是验证聚变堆物理与工程相关技术的可行性,核心任务是实现“聚变点火”。星火一号由联创光电超导和中核聚变(成都)联合建设,项目总投资预计超过200亿元,技术目标Q值大于30,建成后可实现连续发电功率100MW。中科院的核聚变研究则包括紧凑型聚变能实验装置(BEST)和中国聚变工程实验堆(CFETR)。BEST是在第一代EAST装置基础上,首次演示聚变能发电,引领燃烧等离子物理研究,为中国聚变能的发展做出前瞻性和开创性贡献,项目预计2027年建成。CFETR则是中国自主设计和研制并联合国际合作的重大科学工程,采用全超导托卡马克技术,聚变堆主机关键系统综合研究设施(CRAFT)是为CFETR研究关键技术及搭建综合性研究平台。CRAFT项目目标2025年底完全建成。截至2024年5月,CRAFT项目总体进度已达70%,主体工程已完成116项关键里程碑当中的76项,项目从子系统的实验室研发测试阶段进入关键部件的研制和现场集成及调试阶段。项目计划于2035年建成,调试运行并进行试验;2050年开始建设商业示范电站。
我国可控核聚变的产业化进程逐步加快。我们从两个方面来看待核聚变的产业化进程,1)一级市场融资。根据前瞻经济学人消息,据IT桔子统计,2015年及之前国内尚无融资事件,2016年,中科海奥B轮融资开行业先河,2022—2024年行业投融资规模不大,但整体明显上涨,投资数量从2022年的2起增长至2024年的6起;融资金额三年累计突破30亿元。2025年截至3月20日,我国可控核聚变行业融资数量已有2起,金额累计已达17.6亿元。从单笔融资金额来看,除2024年平均规模较小外,近年来整体呈升高趋势,平均单笔融资金额达数亿元人民币,反映出行业对资金需求较高。2)部分设备企业获得工程订单,同步完成设备的长周期验证。现有成熟的三代核电技术路线上,国产替代的设备一般都需要较长时期的验证,比如核电阀门、主泵滑轴等。我们认为,虽然目前核聚变产业链的设备企业更多的是依靠BEST、CFETR等项目的订单,单个项目的规模不大,但我国的核聚变基本与世界先进水平保持一致,设备的国产化与核聚变的实验室研究和工程应用同步进行,后续随着BEST、CFETR等项目陆续启动招标,有望推动设备订单放量。
产业链有望充分受益,关键部件国产化发力国际领先。根据目前主流的托卡马克装置的配置,可以将可控核聚变产业链划分为上游原料供应、中游技术研发与设备制造以及下游整机建设和运营等环节。其中上游原材料,主要包括钨、铜等有色金属、超导材料以及氘氚燃料等;中游的技术研发与设备制造环节是整个产业链的核心部分,包括偏滤器、高温超导磁体等关键组件,这些设备的设计与制造需要极高的精度与可靠性,以确保核聚变装置能够安全、稳定地运行;下游的整机建设和运营环节主要包括可控核聚变发电的商运主体,运营商还有望逐步探索可控核聚变在医疗和科研等领域的应用。
3
相关公司
3.1 中核科技:中核集团旗下阀门龙头,重大资产重组推进
公司是国内阀门行业上市企业中的龙头。中核科技是中国阀门行业和中核集团旗下首家上市公司;公司主要产品种类包括闸阀、截止阀、止回阀、球阀、蝶阀、调节阀等,产品主要应用于核工程、石油石化、公用工程、火电等市场领域。
核电业务发展强劲,拥有多项核电业绩。公司具备二代、三代核电机组阀门成套供货能力、四代核电机组关键阀门供货能力,核燃料真空阀及浓缩铀生产四大类国产化关键阀门总体性能已达到或优于进口产品水平,广泛参与了AP1000、EPR、VVER、CAP1400、华龙一号等多种型号的核电站建设工作。2023年公司核工程阀门产品实现收入6.19 亿元,营收占比34.2%;2024年核工程阀门产品收入进一步增长至8.39 亿元,同比+35.50%,营收占比提升至45.5%。
研发实力领先,具有较强的竞争优势。公司在关键阀门国产化方面取得一系列重要成果,其中“华龙一号”核一级稳压器快速卸压阀达到国际领先水平,核二级主蒸汽隔离阀、CAP1400系列关键阀门和安全壳延伸功能地坑阀等达到国际先进水平,DN800主蒸汽隔离阀获江苏省首台(套)重大装备产品认定;国家重点研发计划“某蒸汽隔离阀关键技术”成功获批,标志着中核集团在国家重大科研项目申报方面实现“从0到1”的突破。
3.2 江苏神通:聚焦核电阀门,定增扩产彰显信心
公司是我国核电阀门的主要供应商,产品丰富、覆盖面广。2010年6月23日,公司在深圳证券交易所成功挂牌上市,成为江苏省启东市首家A股上市公司。自2008年以来,公司持续深耕核电阀门领域,已成为国内核级蝶阀、核级球阀的核心供应商,累计获得相关招标项目90%以上的订单,目前已有超15万台各类核电阀门产品在线使用。公司具备面向第三代、第四代核电技术的产品研发与供货能力,产品覆盖AP1000、华龙一号、CAP1400、快堆及高温气冷堆等主力堆型;在既有优势产品基础上,公司不断拓展产品品类,现已具备核级蝶阀、球阀、闸阀、截止阀、调节阀、隔膜阀、仪表阀、地坑过滤器等多个产品的供货能力。
核电业务表现亮眼。近五年来,公司营收呈现不断增长趋势,2025Q1公司营收达5.77亿元,同比增长1.21%。从盈利能力来看,自2019年来公司净利率均稳定保持在12%~14%的区间。分行业来看,自2020年起核电业务占比开始逐年上升,并于2022年首次超越能源装备和冶金业务,成为公司营收贡献最高的板块;2024年核电行业营收占比35%,依然是公司营收占比最高的业务。从订单来看,2024年核电新增订单11.02亿元,同比+37.24%,增速为2021年以来新高,充分彰显核电高景气度。
向实控人定增、提高核电产能,充分说明公司对核电未来前景的看好。2025年1月4日最新发布的股票募集说明书显示,公司本次募集资金总额不超过27,500.00万元,扣除发行费用后将全部用于“高端阀门智能制造项目”;此次定向增发的发行对象为公司实际控制人、董事长韩力;定增项目设计新增4台核电机组服务能力,将目前核级阀门的年产能从服务8台机组提高到服务12台机组。我们认为,实控人全额认购以及新产能的募投时点均充分说明公司对未来核电高景气度的认可。
3.3 科新机电:聚焦乏燃料运输容器,受益国产化需求
作为专业的压力容器过程装备供应商,公司在关键设备的国产化方面取得了重要突破。目前,公司已经取得包括A1、A2级压力容器制造许可,核2、3级民用核安全机械设备制造许可,以及核级一类放射性物品及新燃料运输容器制造许可等在内的多项核心资质;公司与中广核联合研制的ANT-12A新燃料运输容器,成功打破技术壁垒、实现高端设备的国产化替代。在业务发展方面,公司营收增速和盈利能力稳中有升;2019至2025年,公司营收维持良好的增长态势,2025Q1营收同比+18.96%,归母净利润同比+1.42%。公司毛利率近五年内稳定维持在20%~30%的区间,净利率呈现稳步上升趋势。
公司拥有多项核电设备,未来在核电市场的拓展潜力显著。自2011年取得民用核安全机械设备制造许可证以来,公司积极布局核电业务,成为少数拥有核电资质的民营制造企业之一;公司现有华龙一号一体化堆顶结构、核电堆芯模拟体、第四代核电高温气冷堆—热气导管、ANT-12A型新燃料运输容器等多项核电军工类设备,并先后参与了高温气冷堆、华龙一号等多个国家重大专项的关键设备制造任务;在乏燃料运输容器的国产化进程中,公司承接了乏燃料运输容器研发试验及制造的订单,未来有望获取该类项目的正式订单,持续拓展在乏燃料处理设备领域的市场份额。
3.4 景业智能:聚焦核工业机器人,受益乏燃料处理刚需
公司聚焦核工业机器人领域。公司主要产品包括特种机器人、核工业智能装备系统、非核专用智能装备系统3大品类,产品在核燃料循环产业链中应用广泛,在同位素分离、燃料元件制造、乏燃料后处理、放射性废物处理处置等环节发挥重要作用。自上市以来,核工业领域相关产品持续为公司贡献50%以上的营收,是公司的主要收入来源。与中核集团深度合作,核工业未来前景广阔。公司于2016年获得中核集团合格供应商认证,2017年开始与中核集团下属单位建立直接合作关系;在业务合作上,2020-2023年度,公司向中核集团下属单位的销售金额合计分别占营业收入的46.44%、18.76%、41.30%、76.55%。此外,中核集团的全资专业化投资运营子公司中核浦原是公司的第二大股东,截至2024年末直接持有公司9.07%的股份。
公司专注于研发领域投入,提高核工业竞争壁垒。公司在核工业机器人及智能装备领域拥有多项核心技术和专利,先后获得“浙江省高新技术企业研发中心”、工信部第四批专精特新“小巨人”企业称号;随着我国掌握以“华龙一号”为代表的第三代核电技术,未来进一步研发和推进小型模块化反应堆(SMR)、高温气冷堆、快中子堆等第四代核能系统关键技术,公司在提高产品国产化率、优化数字化和算法运用,以及为核工业、军工等战略产业提供整体智能解决方案上的积极布局,将为其带来持续的竞争优势。
3.5 崇德科技:聚焦动压油膜滑轴,核电主泵成功实现国产替代
公司是国内动压油膜滑动轴承的龙头企业。公司成立于2003年,并于2023年9月深交所创业板上市。公司是国家工信部授予的专精特新重点“小巨人”企业,主要产品为动压油膜滑动轴承,主要应用于能源发电、工业驱动、石油化工及船舶等关键领域的高端设备。营收和利润双增长,净利率稳中有升。2019-2023年度,公司营业收入和归母净利润均实现了不同程度的显著增长,2024营收为5.18亿元,同比下滑1.08%,但归母净利润达1.15亿元,增速14.07%,毛利率近五年来稳定在30%~40%之间,净利率呈现稳步上升趋势。2025Q1营收为1.20亿元,同比增长4.68%,归母净利润达0.28亿元,同比下降3.42%,毛利率为36.46%、净利率为23.02%,盈利能力稳步向好。
公司自主研发能力较强,核电主泵成功实现国产替代。公司承担了包括“第四代核电重大装备”在内的多个国家重大装备项目所需高端精密滑动轴承的研发,完成了中国第三代核电岛内、外关键设备的滑动轴承研发。在核主泵轴承的应用方面,公司国内首次研制并交付的四台套轴承在恰希玛核电站成功应用,自2016年并网发电以来,安全运行至今。公司从2015年就开始参与第三代核电“华龙一号”主泵轴承和第四代核电快堆钠泵滑动轴承的研发,自主研制的“华龙一号”第三代核电高温重载滑动轴承,顺利通过了中国机械联合会的鉴定,主要性能达到国际同类产品先进水平,部分指标优于国外同类产品。2025年初,“百万千瓦级核电站轴封型反应堆冷却剂泵(华泵一号)样机鉴定会”在沈鼓集团召开,由公司参与研制的“华泵一号”达到国际先进水平,顺利通过行业鉴定。
公司拓展欧洲市场迈出重要一步,加速全球化战略布局。公司在积极拓展境外市场,2019-2023年度境外收入不断增长,2024年境外收入占比15.59%,为近五年来最高。2024年10月10日,公司发布公告称拟通过注册于香港的全资孙公司崇德工业有限公司与德国合作伙伴共同在德国设立合资公司,此次对外投资将加速国际市场的拓展,进一步提升公司品牌和产品在欧洲市场的知名度和市场占有率。2024年10月31日,公司公布了对德国Levicron公司的收购意向书,拟以收购标的公司100%的股权。随着Levicron的加入,公司的产线将进一步扩充,由目前的油润滑轴承产品扩展到无油润滑轴承产品及气浮主轴产品。
3.6 佳电股份:核电电机龙头,收购哈电动装提升核心竞争力
公司历史悠久,深度参与多套关键核电设备的研发与供应。作为中央管理的重要国有骨干企业哈尔滨电气集团有限公司的控股子公司,公司有着80余年电动机生产历史,是中国共产党的第一座电机厂,并于1999年深交所上市。在核电领域,公司产品涵盖包括屏蔽式核主泵电机和轴封式核主泵,均为压水堆核电站一回路关键设备,完成了包括“华龙一号”核级电机、“国和一号”示范工程屏蔽主泵电机在内的多个国内首台套产品的研发制造任务,成为我国核电设备的重要供应商。
核主泵产品交付能力有望提升。根据公司2025年1月11日发布的投资计划,2025年度公司计划总投资4.87亿元,其中固定资产投资计划3.94亿元,占年度计划的80.86%。2025年1月10日,公司发布公告,子公司哈尔滨电气动力装备有限公司拟投资3.81亿元建设新型多功能高温高压核主泵全流量试验台项目,项目投产后可实现核主泵机组10台套/年的试验能力,将有效改善产品出厂测试周期长、核主泵出厂试验产能不足的问题,若投资计划顺利实施,将提升公司的核主泵产品交付能力,助力未来核电项目的发展。收购哈电动装,进一步提升核电业务竞争力。公司于2023年11月27日完成对哈尔滨电气动力装备有限公司(以下简称“哈电动装”)51%股权的收购,哈电动装是国内唯一同时具有轴封型核主泵及其主泵电机、三代AP1000核电屏蔽型主泵电机设计及生产制造能力的企业。
3.7 日月股份:铸造装备龙头,乏燃料储运容器实现国产替代
公司主营各类重工装备铸件,处于行业领先地位。公司是专业从事金属材料研发创新、应用生产、销售服务于一体的铸造及机加工上市企业,致力于大型重工装备铸件的研发、生产及销售,产品主要用于装配能源、通用机械、海洋工程等领域的重工装备。截至2024年底,公司已形成70万吨铸造、42万吨精加工的产能规模,以及最大重量250吨的大型球墨铸铁件铸造能力。业绩受风电影响暂时承压,未来有望回暖。2019—2020年,受益于补贴政策到期、风电迎来第二轮抢装潮,公司营收和归母净利润呈现大幅增长态势,但随着抢装潮的结束、风电进入平价阶段,公司营收增长开始放缓。但随着2024年风电的巨量招标有望在2025年逐步装机并网,以及公司在核电行业的布局进程加快,公司的经营业绩有望回暖。
乏燃料贮运容器有望实现进口替代。公司在深耕风电行业铸件的基础上,也在积极推进球墨铸铁厚大断面技术在核电装备上的运用。公司成立了宁波子公司,专注于核电装备及其零部件的研发、生产加工及销售;公司乏燃料运输容器用厚大断面球墨铸铁件的研制成功,填补了国内空白,即将形成批量生产能力,完成进口替代,有望成为公司极具增长潜力的优势业务。
4
投资建议
我们认为核电设备的交付有望从今年开始迎来持续的高峰期,首次覆盖给予行业“领先大市”评级,建议重点关注深耕核电阀门领域的江苏神通。此外,建议关注崇德科技、中核科技、崇德科技等在核电各个细分领域已经有交付资质和历史业绩的公司;乏燃料方面建议关注景业智能、日月股份和科新机电;核聚变方面建议密切跟踪核电各大重点科研项目的中标情况,关注在现有重大项目中有产品交付的企业,比如合锻智能、永鼎股份、国光电气、宝胜股份、东方电气、西部超导等。
5
核电安全事故,四代核电技术进展不及预期,可控核聚变进展不及预期,铀矿价格大幅波动。
本订阅号不是财信证券研究报告的发布平台,所载内容均来自财信证券已正式发布的研究报告或对报告进行的跟踪与解读,订阅者若使用所载资料,有可能会因缺乏对完整报告的了解而对其中关键假设、评级、目标价等内容产生误解。提请订阅者参阅财信证券已发布的完整证券研究报告,仔细阅读其所附各项声明、信息披露事项及风险提示,关注相关的分析、预测能够成立的关键假设条件,关注投资评级和证券目标价格的预测时间周期,并准确理解投资评级的含义。
通过本订阅号发布的内容仅供财信证券股份有限公司(下称“财信证券”)研究服务客户参考,因本订阅号暂时无法设置访问限制,根据《证券期货投资者适当性管理办法》的要求,若您并非财信证券的研究服务客户,为控制投资风险,应首先联系财信证券研究发展中心,完成投资者适当性匹配,并充分了解该项服务的性质、特点、使用的注意事项以及若不当使用可能会带来的风险或损失,在此之前,请您请取消关注,请勿订阅、接收或使用本订阅号中的任何信息。对由此给您造成的不便表示诚挚歉意,感谢您的理解与配合!
财信证券研究发展中心分为宏观策略、综合金融、大制造、大消费、大周期和TMT等研究团队,研究领域涵盖市场策略、行业研究、公司研究,以及基金、债券研究等,已基本完成A股主要行业及重点上市公司的全覆盖。研究报告除自有研究业务平台及微信公众号外,授权同花顺、Wind、东方财富、证券时报、湖南日报、潇湘晨报、中国证券报、红网、Alpha派和朝阳永续刊载或转发。未经授权刊载或转载的,财信证券将追究其相应的法律责任。
网址:stock.hnchasing.com
地址:湖南省长沙市芙蓉中路二段80号顺天国际财富中心28层
邮编:410005
电话:0731-84403360
传真:0731-84403438