时隔四年,葛兰再限购
财联社APP
财联社8月9日讯(记者 闫军)基金“限购潮”不断,中欧基金多只产品加入。
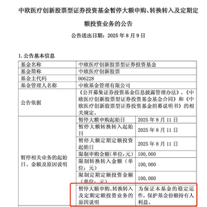
8月9日,中欧基金称,为进一步保证基金稳定运作,保护基金份额持有人利益,葛兰管理的中欧医疗创新单日单账户限购10万元;同日,邵洁管理的中欧科创主题也进行了100万元的限购。
上述两只基金限购自8月11日起生效。在此之前,中欧数字经济已于8月6日起暂停100万元以上的大额申购。
据不完全统计,7月以来已有近50只主动权益基金发布限购公告,面对火热的行情,不断有绩优产品开启限购,限购原因也相对一致,即保证基金的稳定运作,保护基金份额持有人利益。在业内看来,在当前市场高位限购,为基金公司拉好感,一方面有利于保护存量持有人的利益,防范短期资金大量流入而摊薄持有人收益,另一方面也体现了基金公司愈发对规模保持克制。
市场也有观点将限购解读为对市场高位的担忧,对此,多家基金公司表示,限购更多是从基金运作角度出发,希望投资者逆势布局,并不代表对市场悲观。当前市场情绪处于近年来高位水平,建议在不确定性环境中继续以均衡配置应对潜在波动和快速轮动。
时隔四年,葛兰再有产品限购
8月9日,中欧基金称,为进一步保证基金稳定运作,保护基金份额持有人利益,葛兰管理的中欧医疗创新单日单账户限购10万元。
时隔四年,葛兰再有产品限购。早在2021年1月,医药行情逐渐走高时,葛兰管理的中欧医疗健康也曾宣布在代销渠道限购10万元,并延续至今。
葛兰在今年的二季报中表达了对创新药板块发展前景的长期看好。
她表示,将保持对创新药械产业链的重点配置。理由是,一方面国内企业在ADC、双抗、多肽等领域的竞争力逐步获得全球认可,已成为跨国药企管线布局的重要伙伴,后续仍有多个品种存在海外授权预期;另一方面,国内政策层面也在持续优化,支持研发效率与质量提升,完善多元化支付机制,以及投融资渠道进一步疏通,这些都有望持续支持创新药企业的发展。
另一只限购产品中欧科创主题由邵洁管理,聚焦科技创新产业。今年以来,随着国产AI大模型的工程化创新,科技板块迎来爆发式增长,科技主题的权益基金受市场热捧,邵洁管理的另一只产品中欧智能制造已于今年3月3日起单日单账户限购10万元。
邵洁是“中欧科技战队”的成员之一,这只战队在今年业绩表现不俗。基金经理面对火热的行情,也保持了一定的冷静。在今年一季度和二季度的定期报告中,邵洁均提示了市场短期热炒的风险。
她表示,后续仍需观测推理落地的速度和力度,若推理应用或者训练大模型的进展不达预期,科技股票也或将随之波动。“科技投资的情绪更像是多巴胺,短期波动大,且每一轮催化超预期的要求都会越来越高,如果沉迷于追寻催化和情绪变化,容易让自己迷失在一个个辩证真伪的单体事件里,而忽略产业趋势和公司价值。”
下半年约50只主动权益基金限购
A股站在3600点,限购成了主动权益基金的高频词。
据不完全统计,截至8月9日,7月以来已有近50只主动权益基金进行了限购,其中不乏最近一年涨幅居前的绩优产品。除了中欧数字经济、中欧精选,还有包括高楠管理的永赢睿信、吴远怡管理的广发成长领航一年持有、江峰管理的中信保诚多策略灵活配置等产品。
在限购金额上,不少基金也采取了较为“严苛”的单日申购上限,比如中信保诚多策略限购金额仅1000元,广发成长领航一年持有单日申购金额则不超过5万元,此次中欧医疗创新限购10万元,同样处于较低的额度。
业内人士分析,在公募行业高质量发展的时代要求下,基金公司在行情较好阶段主动限购,通过科学控制规模,一定程度上能保证投资策略的有效性,让基金运作更加稳定,有助于切实保护持有人利益。
此外,多家基金公司强调,限购并不意味着对后市的不看好。多家基金公司对下半年长期走势保持乐观。
金鹰基金权益研究部策略研究员金达莱表示,7月A股大幅放量冲关9.24以来高点,多行业轮动扩大赚钱效应。当前市场情绪处于近年来高位水平,建议在不确定性环境中继续以均衡配置应对潜在波动和快速轮动,当前可重点关注红利、低位科技、反内卷等相关方向。
创金合信基金首席经济学家魏凤春在今年下半年一直给出的观点是股票好于债券,黄金和美元弱势。他表示,七月翻身的目标已经完成,下一步必然要越过山丘。投资者需要关注的是权益结构和风格的变化,建议采用一体两翼的策略。一体——红利低波是主阵地,这是由宏观经济五低一高的特征所决定的,主阵地不可轻易改变。两翼主要指游击战的两大主力,即周期和科技的轮动。