新浪财经

东海研究 | 美容护理深度:胶原蛋白:成分崛起,美丽新生

市场资讯 2025.08.07 16:09

(来源:东海研究)

证券分析师:

任晓帆,执业证书编号:S0630522070001

邮箱:rxf@longone.com.cn

// 报告摘要 //

胶原蛋白作为人体的“生命之架”,广泛存在于人体中,是人体不可缺少的成分。胶原蛋白广泛分布于软组织以及硬结缔组织中,为皮肤、骨骼、肌腱、韧带和其他组织提供强度、柔韧性和结构支持,在人体中起到免疫原性低、可生物降解性、生物相容性、促进细胞生长、止血性等功能,发挥多种重要的生物学功能。

国内重组胶原蛋白技术领先。1)相较于动物源胶原蛋白,重组胶原蛋白自身具备无病毒隐患、低排异反应、生物相容性好、质量可控、可加工等优势,且国内技术领先,国内重组胶原蛋白技术较海外起步较早,技术处于全球领先水平,目前已形成了完整的产业链,从原料研发到终端应用均处于快速发展阶段。2)国内配套政策完善。国家高度重视胶原蛋白行业发展,从命名、分类界定、行业标准等多个方面出台政策支持行业合规化前进。

国内重组胶原蛋白规模增速远高于动物源胶原蛋白,呈赶超动物胶原蛋白之势。据弗若斯特沙利文数据,2023年国内重组胶原蛋白产品规模市场达286.3亿元,略低于动物源胶原蛋白297.9亿元的规模,后续重组胶原蛋白在2023-2027年CAGR有望达到41.4%,远高于动物源胶原蛋白27.7%的增速水平,市场空间广。

胶原蛋白下游应用领域广。1)医美:国内轻医美市场不断发展,重组胶原蛋白在轻医美中占比不断提升,重组胶原蛋白规模有望从2023年43亿元提升至2027年143亿元, CAGR达35.4%,远超整体医美注射剂增速。目前国内胶原蛋白医美市场合规产品少,先发企业具备优势。2)护肤:重组胶原蛋白主要应用于功效性护肤以及医药敷料等领域,国内外美妆品牌积极布局,功效性护肤领域市场规模有望从2023年的115亿元提升至2027年的665亿元,CAGR达54.9%。医用敷料方面,敷尔佳、可复美等推出新品,预计2027年规模有望达346亿元,2023-2027年CARG达25.5%。3)私密健康:重组胶原蛋白在私密抗衰领域不断发展突破,锦波生物的兰蜜品牌推出了重组人源胶原蛋白阴道敷料,该产品采用第三代重组人源化胶原蛋白技术,生物相容性好,可有效改善阴道萎缩和干涩症状。4)头发健康:重组XVII型胶原蛋白具有减缓头发数量减少、增加局部毛发密度、提升头发直径的功效。

投资建议:国内美容护理市场更新换代较快,消费者对于新产品、新概念接受度高,对于功效性、产品核心成分的关注和专业度日渐提升。胶原蛋白作为国内新成分,效果佳、消费者认可度持续提升,行业进入快速发展期,规模有望逐步扩大。

建议关注:锦波生物:拥有唯一三类械重组胶原蛋白医美产品的重组胶原龙头厂商;巨子生物:拥有可复美、可丽金两大重组胶原美妆龙头品牌并积极布局医美管线;丸美生物:加速布局胶原蛋白研究,胶原蛋白面霜大单品“胶原小金针”放量。

风险提示:技术更新换代风险、市场竞争加剧风险、政策变动风险、研发不及预期风险、消费者消费不及预期风险。

// 正文 //

1.胶原蛋白是人体“生命之架”

1.1胶原蛋白是不可缺少的部分

胶原蛋白广泛存在于人体中,是人体不可缺少的成分。胶原蛋白也被称为胶原(collagen),目前国际上被普遍接受的胶原定义为“胶原是细胞外基质的结构蛋白,含有一个或多个具有三螺旋的结构域”。人体成分有16%左右是蛋白质,而蛋白质中有30%-40%属于胶原蛋白,胶原蛋白为人体不能缺少的一个成分。胶原蛋白广泛分布于软组织以及硬结缔组织中,为皮肤、骨骼、肌腱、韧带和其他组织提供强度、柔韧性和结构支持,在人体中起到免疫原性低、可生物降解性、生物相容性、促进细胞生长、止血性等功能,发挥多种重要的生物学功能,是人体“生命之架”。

目前已经从人体内发现了至少29种不同类型胶原,其中皮肤中最常见的是I、Ⅲ型,其中I型胶原蛋白胶原结构较为强韧,主要起到支撑提升的作用,同时促进上皮细胞生长;Ⅲ型可促成纤维细胞生长及成纤维细胞分泌胶原蛋白,维持和改善皮肤弹性,让皮肤紧致饱满。

胶原蛋白三螺旋结构使其具备良好的强度和稳定性,推动其应用于多个领域。胶原蛋白的三螺旋结构是指三条左旋ɑ-链相互缠绕构成胶原的右手复合螺旋结构,是其理化特性和生物学活性的基础,使其具备高拉伸强度、生物降解性能、低抗原活性、低刺激性、低细胞毒性,具备止血、促进组织生长、修护损伤、保湿锁水等多种功效。

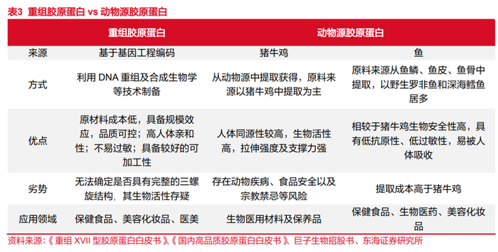
1.2生产:重组胶原蛋白vs动物源胶原蛋白

目前胶原蛋白生产可分为动物源胶原蛋白以及重组胶原蛋白两类。

第一阶段:动物源胶原蛋白。人类最早从牛身上提取出胶原蛋白,并且第一款以牛为原料的胶原蛋白植入剂ZydermⅠ于1981年经美国FDA批准上市。随着20世纪90年代欧洲疯牛病的爆发,消费者对于牛胶原蛋白自身的安全性产生担忧。在此背景下,胶原蛋白厂商开始不断发掘新的技术突破,从猪皮、鱼皮中开始提取胶原蛋白并开始实现商业化生产。但由于动物源胶原蛋白在实际应用中会因生物相容性低受到制约,同时存在传染以及排异相关风险,原料成本价格较高,人们不断发展自身技术,提出创新理念并发掘了重组胶原蛋白。

第二阶段:重组胶原蛋白。20世纪末,随着基因重组技术的发展,新型功能化胶原及活性胶原多肽的开发和制备成为可能。1997年,研究人员在毕赤酵母中表达出Ⅲ型胶原蛋白;2000年,中国科学家范代娣博士成功突破技术难题,通过高密度发酵培养生产出了重组人源化胶原蛋白,开启重组胶原蛋白新纪元。2005年,范代娣博士及巨子生物获得了中国首个关于重组胶原蛋白的中国发明专利授权。随后,国内开始构建适合重组胶原蛋白商业化生产的工艺,锦波生物、创健医疗等机构积极研发,重组胶原蛋白技术不断创新,2017年,聚源生物实现了重组胶原蛋白发酵规模吨级突破,2021年锦波生物首个三类医疗器械产品 “重组Ⅲ型人源化胶原蛋白冻干纤维”获国家药品监督管理局批准上市,市场进入规模化应用与扩张期。未来随着技术的进一步突破和市场的不断拓展,重组胶原蛋白有望在更多领域发挥重要作用。

重组胶原蛋白主要利用基因工程等技术,以人特定类型的胶原蛋白功能区基因编码为模板,通过筛选、制备,最终获得人胶原蛋白特定型别基因编码的全长或部分氨基酸序列片段。目前重组胶原蛋白可分为三类,其中重组人胶原蛋白是重组胶原蛋白的最高一级,明文要求须同时具备“全长氨基酸序列”和“三螺旋结构”两大核心要素。

动物源胶原蛋白具备天然的三螺旋结构,但存在一定的安全隐患问题。动物源胶原蛋白通常由猪牛鸡以及鱼中进行一个提取,整体具备完整的三螺旋结构,支撑性好,但是存在一定的病毒隐患。创尔生物通过生物医用级活性胶原大规模无菌提取制备技术,解决了动物源性胶原提取过程中病毒灭活和免疫原性控制两大行业技术痛点,同时取得了液态胶原在有效保持天然构象和生物活性的前提下进行大规模无菌生产的技术突破。

重组胶原蛋白相较于传统动物源胶原蛋白有以下几个优势:①无病毒隐患。重组胶原蛋白由于通过微生物高密度发酵技术生产,因此从源头上避免了病毒隐患。②低排异反应,生物相容性佳。重组胶原蛋白的基因序列与人体胶原蛋白基因序列一致,因此有着优异的生物相容性。③质量可控,具备较好的可加工性。由于通过合成生物学等技术进行制备,产物的分子量均一性以及质量稳定性相较于动物源更高。④提取物成分明确。重组方法制备的胶原蛋白序列单一,相较于动物提取的多种型别混合的胶原蛋白型别明确,纯度高。⑤数据公开,技术可查。比如重组Ⅲ型人源化胶原蛋白核心区结构数据已经被国际蛋白结构数据库(PDB)收录。

重组胶原蛋白规模增速远高于动物源胶原蛋白,呈赶超动物胶原蛋白之势。根据弗若斯特沙利文数据显示,2023年国内重组胶原蛋白产品规模市场达286.3亿元,略低于动物源胶原蛋白297.9亿元的规模,后续重组胶原蛋白在2023-2027年CAGR有望达到41.4%,远高于动物源胶原蛋白27.7%的增速水平。

1.3政策端加码推动市场发展

近年来,随着重组胶原蛋白行业的不断发展,政策端对于行业的标准制定也逐步完善。2021年以来,国家药监局等持续颁布相关法则,从命名、分类界定、行业标准等多个方面加速行业合规化前进。

2.重组胶原蛋白下游应用场景丰富多元

产业链一体化趋势不断发展。胶原蛋白产业链可分为上游原材料供应、中游制备加工以及下游的产品应用。目前随着国内产业一体化趋势发展,产业协同效率快速提升,行业进入快速发展期。从不同公司布局来看,我们大致分为原料及OEM商(创健医疗、聚源生物等)、原料及终端一体商(巨子生物、锦波生物等)及化妆品/医美产品商(敷尔佳、丸美股份、珀莱雅等)。

2.1医美领域:聚焦轻医美浅层注射

轻医美(非手术类)项目自身创伤小、恢复快、便捷性高,更易获得消费者的认可青睐,非手术类医美市场快速增长。从德勤公布的数据看,2024年非手术类中注射类医美占比达55%,注射类作为轻医美主要项目,未来5年CARG有望保持20%-30%,高速增长。

胶原蛋白占比在注射类医美市场中不断上行。从国内市场来看,整体胶原蛋白注射市场规模有望从2023年的66.6亿元提升至2027年的167.7亿元,其中重组胶原蛋白医美注射市场有望从43亿元提升至143亿元,在注射类医美中的渗透率从2023年的6.4%有望提升至2027年的9.8%,且重组胶原蛋白在2023-2027年CAGR有望保持35.4%,远超整体医美注射剂增速。

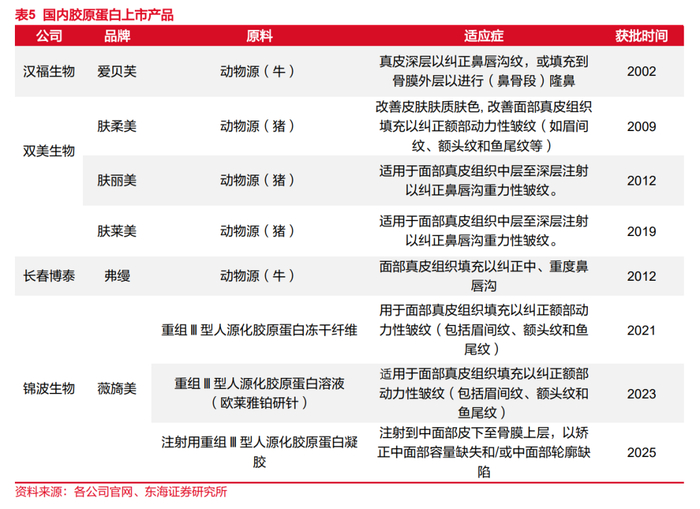
国内竞争格局良好,合规产品少,多家企业布局,市场前景阔。当前国内获批三类械产品少,市场格局好,且仅4家公司产品获批,其中仅有锦波生物3款(分别于2021/2023/2025年拿证)为重组胶原蛋白产品,产品取证周期长,获证企业具备先发优势。

后续在研企业多,多家龙头积极布局。巨子生物即将推出胶原蛋白医美产品,2024年末旗下“注射用重组胶原蛋白填充剂”被“列入国家重点研发计划的医疗器械”项目,符合优先审批条件,相关部门给予优先审批待遇。

2.2护肤:胶原蛋白关注度不断提升,头部企业布局赛道

目前随着重组胶原蛋白技术的成熟,护肤品中添加重组胶原蛋白成为一种主流趋势。重组胶原蛋白借助自身的细胞活性渗透到人体表皮组织,促进人体细胞的生长,起到补水、保湿、抗衰老等一系列功效。

目前重组胶原蛋白主要应用于功效性护肤以及医药敷料等领域,其中2023年重组胶原蛋白在功效性护肤以及医药敷料领域的市场规模分别为115.4亿元、110.4亿元,预计2027年两者规模有望达到664.6亿元、346.1亿元,CAGR在2023-2027年达54.9%、25.5%。

功效性护肤:欧莱雅、珀莱雅等大型美妆企业积极布局

随着胶原蛋白的普及度越来越高,各大化妆品企业积极投入推出胶原蛋白产品。2024年年初,欧莱雅升级推出了小蜜罐2.0面霜,并将原先的单一胜肽升级为四大胜肽,玻色因升级为最新的玻色因PRO专利,麦卢卡花蜜升级为瑰蜜精粹,构建「重组胶原蛋白+玻色因PRO+四大胜肽+瑰蜜精粹」的抗老体系。2024年2月,国货龙头珀莱雅上新源力面霜2.0,重点新增独家核心成分为XVII型重组胶原蛋白。丸美生物升级推出重组双胶原成分2.0及胶原小金针精华2.0,抗老和修护能力显著提升。

医用敷料:轻医美的流行也推动了术后医用敷料市场不断扩容。医用敷料作为辅助治疗用品,结合了医疗与美容的双重优势,主要针对医疗手术、医美治疗、损伤、过敏等多种皮肤修复场景。敷尔佳、福瑞达、巨子生物、华熙生物、丸美股份等头部美妆企业均推出了医用修复贴或修复液等系列产品。巨子生物于2011年推出可复美品牌,从最初的面向医疗机构客户的皮肤科级别专业皮肤护理品牌逐步扩展至大众消费领域。敷尔佳于2022年7月推出医用重组Ⅲ型人源化胶原蛋白贴;丸美股份于2023年9月推出医用重组胶原蛋白贴敷料和医用重组胶原蛋白液体敷料,华熙生物旗下夸迪针对不同创面护理需求的消费者,推出了包括“绿十字”、“红十字”、“蓝十字”在内的不同系列产品。

2.3私密健康领域:女性意识的不断崛起

胶原蛋白在女性私密部位起到了不可替代的作用。女性私密部位胶原蛋白层是由胶原蛋白、弹力蛋白和粘多糖等组成的,随着女性的年龄增长、激素内分泌、炎症和性生活损伤,这一系列相关因素都会导致胶原蛋白大量流失,从而破坏其平衡,引起一系列阴道粘膜萎缩等相关问题。

随着女性意识的崛起,私密养护赛道成长空间大。女性消费能力上行,私护观念的提升。一方面,女性受教育程度不断增加,高等教育女性比例逐年上升,文化水平的提升使得女性在消费观念上得到新的突破,也促进了女性经济能力的大幅提升。另一方面,女性经济实力不断上行,根据智联招聘统计,2023年女性职场月平均薪酬达8689元,和男性之间的差距大幅缩小,同时较2019年提高了19.93%。精神和经济的提升共同推动女性消费市场的发展。从市场规模来看,女性私密美容与整形市场有望从2024年的346.1亿元提升至2030年的888.6亿元。

重组Ⅲ型胶原蛋白在治疗私密健康领域安全性高、效果佳。一方面胶原蛋白的打入能够促进生长因子和胶原蛋白的再生,增加阴道弹性;同时能够在阴道壁形成一种保护性凝胶膜,使阴道壁与外界细菌物理隔离,从而阻止病原微生物定植,可用于缓解阴道干涩及对阴道炎具有辅助治疗与护理作用。随着女性年龄的扩大,胶原蛋白的及时补充能够充分帮助女性生殖健康以及生活品质的提升。

锦波生物推出兰蜜品牌,产品以重组Ⅲ型人源化胶原蛋白为主要成分,该成分与人体胶原蛋白氨基酸序列100%相同,具有高生物活性和水溶性,可有效改善阴道萎缩和干涩症状。

2.4头发健康:重组XVII型胶原蛋白打开新领域

我国头脱发群体人数多,未来仍存增长空间。随着当代社会节奏的变快,年轻人的压力增大,以及不良饮食/作息习惯影响导致脱发问题越发成为一个普遍问题。中国脱发症治疗及护理产品市场规模有望从2017年762亿元提升至2024年的1341亿元。

重组XVII型胶原蛋白具有减缓头发数量减少、增加局部毛发密度、提升头发直径的功效。头皮皮下组织的营养成分是头发健康的重要影响因素之一,而胶原蛋白又在头发真皮层中为头发提供了营养。头发最外层是毛鳞片,中间的皮质层富含胶原蛋白,最中心的则为发髓。一般情况下,头发干枯分叉主要就是由于胶原蛋白的缺失,因此为头发补充胶原蛋白可以促进头发的柔顺与光泽。同时研究已经表明,XVII型胶原蛋白与毛囊干细胞(HFSC)和黑色素细胞干细胞(MSC)的生态位密切相关,可参与调控毛囊周期和头发生长,与治疗白发、脱发密切相关。

3.代表公司

3.1锦波生物:重组胶原蛋白三类械先行者

锦波生物成立于2008年3月,是一家国内领先的、具有代表性的、已实现重组人源化胶原蛋白产业化的企业,公司于2021年6月获批三类重组Ⅲ型胶原蛋白为国内第一款重组胶原蛋白注射剂,具备市场稀缺性和先发优势。公司深耕重组胶原蛋白产品和抗HPV生物蛋白产品两大领域,以各类医疗器械、功能性护肤品的研发、生产及销售为主,且具备完善的全产业链体系。

公司近年来业绩表现亮眼,营收净利润持续高增。公司实现营收/归母净利润从2020年的1.61/0.32亿元快速提升至2024年的14.43/7.32亿元,5年CAGR分别达73.03%/118.70%,公司盈利能力优异。2025 Q1,公司业绩表现优异,持续快速增长,营收/归母净利润分别达3.66/1.69亿元,同比增长62.51%/66.25%。

公司产品管线丰富,核心产品竞争力强,具有先发优势。公司已建立了从上游功能蛋白核心原料到医疗器械、功能性护肤品等终端产品的全产业链业务体系,产品可应用在妇科、皮肤科、外科、五官/口腔科、肛肠科、护肤等不同应用场景中。1)重组胶原蛋白产品:重组胶原蛋白包含了医疗器械及功能性护肤两个领域。其中医疗器械以三类械医美植入剂、二类械皮肤修复敷料和二类械妇科黏膜修复敷料等为主,拥有薇旖美、薇芙美、薇润、媤润、初蓉等多个品牌;功能性护肤产品包含精华原液、面膜、膏霜水乳等多个类型,主要用于皮肤的日常养护,拥有肌频、重源、ProtYouth?等品牌。2)抗HPV生物蛋白产品:公司的抗HPV生物蛋白产品主要是抗HPV生物蛋白敷料,含有核心成分酸酐化牛β-乳球蛋白,其能够有效阻断HPV感染。公司产品为大分子蛋白作抑制剂,不进入人体血液循环,安全性较高。

薇旖美为国内首个获批的三类械重组III型人源化胶原蛋白植入剂。公司“重组III型人源化胶原蛋白冻干纤维”于2021年6月获国家药品监督管理局批准上市,是我国首个采用重组人源化胶原蛋白制备的医疗器械,产品在行业内具有领先优势。2023、2025年公司陆续获批注射用重组III型人源化胶原蛋白溶液、注射用重组Ⅲ型人源化胶原蛋白凝胶,目前拥有三款三类械产品。国内医美合规化趋严,三类医疗械的申请流程时间长、要求高,公司产品作为业内仅有的合规产品,具有先发优势。

多规模、多集合共同促进公司产品升级拓展客群。薇旖美目前推出了不同极纯、至真等多个型号,极纯(4mg)主要以眼周基础需求为主,上市以来快速放量,目前仍是主要增长动力;至真(10mg)针对面部多层次注射,实现全面抗衰逆龄;ColNet胶原网(12mg)是全球首款基于“自组装根技术”的眼周抗衰再生材料,覆盖高单价客群,有望提升客单价。

研发实力方面,1)公司以自主研发为主,同时结合产学研合作开发,建立了六大核心技术平台。公司与高校、医院等长期保持合作,建设有山西省功能蛋白技术中心、复旦-锦波功能蛋白联合研究中心、功能蛋白山西省重点实验室、川大-锦波功能蛋白联合实验室、重医二院-锦波功能蛋白临床转化研究中心等多个科研机构,涉及基础研究、临床研究、产业化研究等多个领域,推进不同类型胶原蛋白的空间结构及功能位点解析,为后续产品研发及产业化生产等奠定基础。2)研发团队专业。截至2024年底,公司研发团队人数达212人,占总员工人数的25.76%,硕士及以上学历占比达40%。同时,公司聘请四川大学张兴栋院士为生物材料首席科学顾问、聘请复旦大学姜世勃教授为首席科学家,带领公司团队创新研发。公司研发团队及外聘专家为公司的研发工作带来了良好的理论与实践基础。截至2024年底,公司拥有104项专利,其中发明专利70项。

3.2巨子生物:重组胶原蛋白领军者,可复美、可丽金持续向上

全球首家实现量产重组胶原蛋白护肤产品的公司。巨子生物创立于2000年,深耕重组胶原蛋白行业20余年,是一家立足科技美学的高科技企业,是中国基于生物活性成分的专业皮肤护理行业的先行者及领军者。公司聚焦功效性护肤品、医疗器械、功能性食品及特殊医学用途配方食品三大产业方向,旗下拥有8大品牌,超100个SKU。

受益于可复美、可丽金品牌高速增长,公司业绩表现亮眼。公司营收/归母净利润从2019年的9.57/5.52亿元快速提升至2024年的55.39/20.62亿元,2019-2024年CAGR分别达42.07%/30.16%。

公司旗下覆盖多品牌,聚焦不同领域。目前公司旗下拥有8大品牌,其中核心品牌为可复美、可丽金,分别定位胶原修护及中高端胶原抗衰,两者2024贡献销售收入占比超97%。

可复美品牌于2011年成立,2015年正式入驻天猫、京东等线上电商平台,2021年入驻屈臣氏、妍丽等线下及OTC药房渠道,推出首款重组胶原蛋白修护次抛精华“胶原棒”,目前已成为公司明星品牌。可复美占总营收比重不断提升,2024年达82%,远超2020年的35.4%。

可复美旗下大单品敷料、胶原棒持续增长,具备持续向上空间,且2024年推出新品焦点系列打开新增长空间。①医用敷料:明星单品可复美重组胶原蛋白敷料自2011年上市以来畅销十余年, 2024年双十一蝉联天猫伤口辅料、京东医用美护等TOP1。②胶原棒:可复美大单品“胶原棒”凭借优异品质和广泛营销持续实现人群破圈,口碑和销量稳步提升,已成长为公司第一大明星单品。2024年双十一,“胶原棒”蝉联天猫面部精华和液态精华类目TOP1,并荣登抖音液态精华类目TOP1。③焦点面霜:公司2024年4月推出新品焦点面霜,产品上市表现超预期,双十一荣登天猫修复面霜热卖榜国货、抖音品牌胶原蛋白霜人气榜TOP2。

医美后续成长空间大。目前公司储备有四款医美产品,分别为重组胶原蛋白液体制剂、重组胶原蛋白固体制剂、重组胶原蛋白凝胶和交联重组胶原蛋白凝胶,应用于水光类、眉间和鱼尾纹、鼻唇沟和法令纹及颈纹等领域。 

公司三类械产品进入优先审批列表。2024年12月,国家药品监督管理局医疗器械技术审评中心(CMDE)公示了医疗器械优先审核结果,巨子生物旗下产品注射用重组胶原蛋白填充剂因属“列入国家重点研发计划的医疗器械”予以优先审批。2024年12月16日公司获得骨修复材料III类医疗器械注册证。

3.3丸美生物:创“芯”美力,“小金针”放量

公司主要以皮肤科学和生物科学研究为基础,从事各类化妆品的研发、设计、生产、销售及服务,旗下主要品牌有“丸美”“恋火”“春纪”,以差异化的品牌定位,满足不同消费需求。近年来,公司积极投入胶原蛋白研究,在研发与技术创新、产业生产布局、平台建设、标准制定、产品推广等多个方面发力,助力公司胶原蛋白新发展。

公司在2020到2022年业绩有所承压,归母净利润呈持续下滑趋势,公司积极线上转型,在2023年后迎来突破,2024年公司实现了营收/归母净利润分别为29.7/3.42亿元,同比增长33.44%/31.69%。

公司积极布局,成为重组胶原蛋白护肤行业的领军企业。公司连续4年举办“重组胶原蛋白科学论坛”,领衔重组胶原蛋白行业标准制定。公司连续4年举办重组胶原蛋白科学论坛,在展示其在重组胶原蛋白技术方面的最新研究成果的同时推动行业技术发展以及探讨未来趋势。2023年11月,受国务院工业和信息化部委托、丸美生物主导制订的行业标准《重组可溶性胶原》通过立项申请,并于2024年4月开展行业标准制定启动会。

胶原蛋白系列产品不断更新。2021年3月,公司推出了双胶原1.0系列,并在此后的三年内不断完善产品矩阵。公司积极推动研发设计,2024年上半年升级推出了小金针次抛精华2.0,并于9月底抖音超品日上新了丸美小金针面霜。公司积极研发不同品类产品,满足消费者不同类别需求。

研发平台建设全国领先,拥有多领域平台。①全国重组功能蛋白技术研究中心。2024年8月8日,由中国生物发酵产业协会批准,丸美生物成立了“全国重组功能蛋白技术研究中心”,共建实验室面积超过1000平方米。平台落成推动公司在功能蛋白的关键技术与产业化应用上的深度进阶,同时促进行业快速发展。②多领域研究平台。丸美生物构建了基因和细胞、菌种、活性蛋白三大矩阵平台,同时设有皮肤科学、细胞生物、功能蛋白等多个关键技术研究平台。

研发团队实力强劲,三大首席科学家经验丰富。丸美研发团队由三大权威学术界学者领衔,包括基因工程药物国家工程研究中心首席研究员熊盛,法兰西科学院院士、原法兰西科学院主席贝尔纳·穆里埃以及广东省发酵与酶工程重点实验室主任、“十三五”国家重点研发“合成生物学”专项项目负责人林影。同时,丸美拥有研发双百团队,即超百位内部高端研发人才,以及超百位产学医研检国内外专家,团队人员专业涵盖化学、生物、医学、药学、食品、材料等多个领域。

4.投资建议

国内美容护理市场更新换代较快,消费者对于新产品、新概念接受度高,对于功效性、产品核心成分的关注和专业度日渐提升。胶原蛋白作为国内新成分,效果佳、消费者认可度持续提升,行业进入快速发展期,规模有望逐步扩大。

建议关注:锦波生物:拥有唯一三类械重组胶原蛋白医美产品的重组胶原龙头厂商;巨子生物:拥有可复美、可丽金两大重组胶原美妆龙头品牌并积极布局医美管线;丸美生物:加速布局胶原蛋白研究,胶原蛋白面霜大单品“胶原小金针”放量。

5.风险提示

(1)技术更新换代风险。行业技术更新迅速,企业需要不断投入研发以保持竞争力,若技术更新不及时,可能导致市场份额下降。

(2)市场竞争加剧。随着越来越多企业进入重组胶原蛋白市场,竞争将更加激烈,可能导致价格战和利润压缩。

(3)政策变动风险。行业相关政策的变化可能影响产品的市场准入和销售,企业需密切关注政策动态以调整策略。

(4)研发不及预期。新产品、新技术的研发过程复杂,可能面临技术瓶颈和市场需求不确定性,导致研发项目失败或进展缓慢。

(5)消费者消费不及预期。宏观经济、消费者消费理念的转变有可能导致消费者产品购买力不及预期。

// 报告信息 //

证券研究报告:《胶原蛋白:成分崛起,美丽新生——美容护理行业深度报告》

对外发布时间:2025年08月05日

报告发布机构:东海证券股份有限公司

// 声明 //

一、评级说明:

1.市场指数评级:

2.行业指数评级:

3.公司股票评级:

二、分析师声明:

本报告署名分析师具有中国证券业协会授予的证券投资咨询执业资格并注册为证券分析师,具备专业胜任能力,保证以专业严谨的研究方法和分析逻辑,采用合法合规的数据信息,审慎提出研究结论,独立、客观地出具本报告。

本报告仅供“东海证券股份有限公司”客户、员工及经本公司许可的机构与个人阅读和参考。在任何情况下,本报告中的信息和意见均不构成对任何机构和个人的投资建议,任何形式的保证证券投资收益或者分担证券投资损失的书面或口头承诺均为无效,本公司亦不对任何人因使用本报告中的任何内容所引致的任何损失负任何责任。本公司客户如有任何疑问应当咨询独立财务顾问并独自进行投资判断。

四、资质声明:

东海证券股份有限公司是经中国证监会核准的合法证券经营机构,已经具备证券投资咨询业务资格。我们欢迎社会监督并提醒广大投资者,参与证券相关活动应当审慎选择具有相当资质的证券经营机构,注意防范非法证券活动。

加载中...