新浪财经

万字长文!华为价值管理的循环为什么牛?

市场资讯 2025.08.07 08:38

(来源:华夏基石e洞察)

  • 根据孙波教授在华夏基石首席人才官CHO高级研修班授课内容整理,文章仅代表作者本人观点

各位学员下午好。非常高兴有这样一个机会,能和大家就人力资源管理中的价值创造、价值评价和价值分配的问题开展交流。尽管针对这一系列的问题,我们已经有了非常多的研究成果,但是上CHO的课程,压力还是蛮大的。为什么呢?第一,在座的学员都是CEO,都有人力资源管理的专业背景;第二,很多学员几乎听过华夏基石e洞察组织的所有的课程,包括复盘华为、走进美的、六君子塾、卓越组织训战工坊(大师塾),以及当前的CHO课程,等等。所以,我们的老师压力会越来越大,必须要有新观点、新内容才行。另外,很关键的一点就是,很多企业家本身就是高校教师出身。尤其是经过了我们这么多管理课程的洗礼之后,如果有机会,结合自身的实践,相信他们讲得比我们还要好。

当然,可能与我在高校工作的背景有关,站在我的角度,面对价值创造、价值评价和价值分配的问题,除了观察企业实践之外,我们的一个重点还在于研究。我们研究的第一个方向,是“人力资源管理链与战略人力资源管理”。

01

华为价值管理的循环为什么这么牛?

不论是观察还是研究,华为的价值管理是一个绕不过去的案例。

当前业界公认,人力资源管理的能力是华为最关键的竞争力来源。其中,华为在二十世纪九十年代所构建的价值创造、价值评价和价值分配的循环,是其整个人力资源管理哲学的基础,包括后来的“以奋斗者为本”,也是以价值管理的循环为基础的,并且影响了千千万万的企业。

华为价值管理的循环为什么这么牛?华为为什么能够做出这样一套模式来?其他企业与华为既不处于同样的时代,可能也不属于同一个行业,那么,我们是不是就永远难以超越了?我觉得,不妨把它放在一个时代的背景之下,放在一个理论的框架之下来拆解、分析,看看它能为我们带来哪些收获。

1.价值链的缘起:指向“成本优先和持续创新”的主价值链模型

从学理的角度看,华为所谓人力资源管理的价值创造、价值评价和价值分配的链条,或者说华为的价值链,并不是凭空产生的,它实际上是在哈佛大学波特教授1985年提出的“价值链管理”理论的基础之上逐渐形成的。

波特所提出的价值链认为,企业竞争中最根本的两点是成本优先和持续创新。如何保证成本优先和持续创新?这就需要把企业的整个生产经营活动按照价值链的概念给予拆解。其中,成本优先和持续创新最关键的优势是由一系列的价值链条所构成的。

所以,他提出了企业的主价值链模型。尽管主价值链模型有着不同的画法,但价值链体系基本上是由底部的主价值链和上面的辅助价值链所共同构成的。然后,通过每个价值环节间的持续的增值等,最终形成了企业的价值创造——这是价值链的最根本的来源。

2.经典的人力资源价值链:内部视角+外部视角

在这个来源的基础之上,1995年两位著名的学者——德尔和瑞维斯,在研究组织绩效的时候认为,应该从四个维度去评价它。换句话说,组织绩效从产生到对结果的衡量,来自四个维度:

第一个维度是市场产出,比如企业的市盈率、企业在资本市场被认可的程度等;

第二个维度是财务产出,即企业的利润率、盈利或者销售额;

第三个维度是组织的产出,包括了组织的社会责任以及组织的氛围感等;

第四个维度是雇员的产出,即雇员所表现出来的工作状态等。

当然,从这四个维度来评价组织绩效的前提是对一系列产出的量化。而且这四个维度之间是存在因果关系的:雇员的产出决定了组织的产出,组织的产出带来了财务的产出,财务的产出最终作用于市场。这是一个因果链。

追根溯源,雇员的产出来自哪里?来自组织内部一系列有效的人力资源管理实践。

在此基础之上,大家迅速发现了一个新的问题,即HR的实践,更多指的是招聘、培训、绩效、薪酬等,是我们现在称之为人力资源的职能活动。在面对所谓的人力资源管理实践的时候,你会发现,这只是一个内部视角,只考虑如何把员工有效地调动起来,却没有考虑所谓外部因素对人的影响。原因何在呢?这是因为,在企业经营和企业对管理的认识的过程中,企业经营背后的假设在不断地发生着变化——经典的理论是环境基础观、资源基础观,今天被称之为商业模式基础观。

环境基础观是指,在一个行业当中,企业都是一样的。这个时候,大家比拼的是质优、价廉,即聚焦于内部,思考如何降本增效,实现质量领先,从而保证市场领先——这是人力资源内部视角的特征。但是,时代在发展。二十世纪九十年代,当核心竞争力等理论被提出之后,大家发现,只有内部视角是不行的。

这个时候,人力资源价值链就得到了进一步延伸。1998年,另外两位学者贝克和胡塞利提出了一个更加全面的人力资源价值链管理理论,即人力资源的价值链管理。它首先来自产业战略,也就是指企业在产业当中所确定的战略。这种战略会作用于雇员的技能、动机、工作等方方面面,所表现出来的则是雇员的行为。这种行为会作用于组织的运营绩效,包括企业的盈利、增长,以及市场提升。

这时你会发现,人力资源开始具备了外部视角。原因是什么呢?我们对企业以及企业经营环境的认知在进一步提升,并提出了所谓的资源基础观。

资源基础观和所谓的环境基础观是企业经营的不同的假设,其根本的区别在哪里?

资源基础观不认同在行业内部参与竞争的企业都是相同的,而会因其自身的资源禀赋等不同存在差异。所以,企业就要通过内部的资源整合,构成一种独特的核心竞争力。也就是短期内竞争对手难以模仿并可以为企业带来价值的一系列能力的集合,即核心竞争力。

基于1998年这一更加全面的人力资源价值链管理理论,人力资源管理的价值链又进一步延伸出了外部视角。并且,人力资源是以响应外部视角的方式出现的。

3.我们传统的人力资源价值链:价值培养-价值评价-价值分配

这时,我们不妨再看一下国内传统的对人力资源价值的认知。

在同一时期,我们传统的经典人力资源价值链是由三个环节构成的:价值培养、价值评价、价值分配。

在这一理论体系当中,价值培养主要是通过找到优秀的,可能产生高绩效的员工,辅以相应的培训,使之形成某些技能,从而可能为企业带来价值。其评价的重点是潜能评价、行为评价、业绩评价三个维度,分配就是传统的薪酬福利、绩效发展和个人发展——这是新旧世纪之交国内对人力资源价值链的认识。

当我们把这个脉络厘清以后,再回头来看华为的人力资源管理价值链,会发现它最大的特点恰恰在于华为看待人力资源的视角。它不是从人力资源本身的职能活动出发的,而是结合了企业的业务,从“以客户为中心”“以奋斗者为本”“以结果为导向”的角度入手的——这是华为价值链最关键的地方。

所以,我们在很多场合提到过,“华为基本法”在中国管理界,在那个时代,均代表了我们对管理认识的最高水平。

02

四宗罪:人力资源部门是如何变成

阻碍创新与变革的官僚机构的

我觉得,我们的HR,或者我们的CHO首先要了解一个问题:人力资源部门是怎样产生的?

这几天,有一位食品企业的企业家一直在跟我探讨。他说,我们现在做“短保面包”(保质期3-7天的面包),发展得很快,大概有10个亿的产值。在这种情况下,我们的人力资源部门还有没有用?我很诧异,他为什么会这么想?他解释说,我从某著名奶企挖了一个HR过来,结果,优秀的人才依然得我亲自招聘,就人才培养而言外部培训比内部培训更有效,我送出去就可以了。在这种情况下,人力资源还有什么存在的意义?

我其实问过很多的企业家和人力资源第一负责人,您认为人力资源部到底是干什么的?仅仅是6大职能、10大模块吗?还是如彭剑锋老师所说,有“50大技术”?作为一名CHO,我们是干什么的,我们的职能是怎么产生的?从渊源上看,人力资源部门过去面临什么样的问题?未来将会面临什么样的问题?我们要如何发挥我们的价值?唯有把这些问题回答清楚了,才能去谈对企业的价值管理和价值创造。

1.人力资源发展的背景

在回答这些问题之前,我先介绍一个背景。人力资源的概念是1954年德鲁克在《管理的实践》一书中提出的。进而,1958年社会学家怀特·巴克在《人力资源职能》一书中,首次将人力资源管理作为管理的普通职能来加以论述。

同时,还有一个背景:福特汽车创立于1903年,通用汽车创立于1908年,可以说,无论是从管理还是从运营体系的角度,上世纪初汽车行业都代表了工业时代的集大成者,在那个时代,还没有人力资源和人力资源管理的概念,如此规模的现代化工厂是如何运作起来的呢?

应该认识到,尽管人力资源的概念要在几十年以后才被提出来,但是人力资源这个职能肯定是存在的。从历史渊源的角度,人力资源的第一个职能就是招工。没有人力资源部门的时候,企业招工这个职能在哪里?答案就是在采购部门。因为采购部门不仅要采购机器、设备、原材料等等,还要“采购”人,保证整个生产能够运转起来。

在这个过程中,可以想象,因为采购部门的工作是有惯性的,从采购机器、设备、原材料等工作开始,到“采购”人,最开始的方式应当是具有相似性的。

2.人力资源部门诞生:从招工转向薪酬制度、劳动保护以及培训等职能

但是,不论什么时代,我们对待人的方式如果仅仅像对待机器一样,人就会觉得不舒服。不舒服怎么办?大家就会“聚众”提出诉求。这时,工会组织就应运而生了。

工会组织成立最初的职能就是代表劳工群体和资方博弈,向资方提出各种条件。这样一来,资方也很烦恼,毕竟总有一个组织在和自己对抗。而且,因为劳工群体的知识程度普遍较低,一些掌握着知识和话语权的制度经济学家也迅速地站了出来,他们被称为“建制派”,帮助工会组织以知识、法律为武器,同资方展开较量。

这种力量非常强大,迫使资方不得不专门成立一个具有前瞻性的机构,提前解决员工的问题,使得他们不必加入工会,避免与企业产生对抗。一批职业经理人承担了这个责任——这就是最早的人力资源部门的形成。

所以,人力资源部门从诞生之初,就迅速地从招工转向了薪酬制度、劳动保护以及培训等职能,并逐渐构建了今天所看到的人力资源管理体系。

3.人力资源部门的第一次专业转型:三个角色的转变

但是,中国企业的发展与西方企业有着比较本质的不同。自1949年始,我们就是以国有的、集体生产为主的,即便到了改革开放的时代,民营企业大量诞生,我们也没有、更不会形成劳资双方的对抗状态。

所以,从专业的角度看,我们的人力资源管理从诞生之初,其发展就是与西方不同的路径,这就为我们带来了一系列新的问题,包括很多时候企业对人力资源部门会抱有怀疑。因为没有像西方企业那样的发展脉络,我们的人力资源部门从成立之初,就不是前瞻性地考虑如何调动员工的积极性,而是被称之为组织人事部门,起初的定位更像一个权力机构,一个审批机构。尤其是在国有企业,这一特征表现得十分明显。

到了所谓的6大职能建立起来之后,大家发现,人力资源部门不再是一个权力部门了,因为它是服务于业务的。于是,人力资源部门开始强调专业性了,它变成了一个专业的职能部门——这就是人力资源部门的第一次转型,完成了专业形象的塑造。

专业形象怎么理解?人力资源部门的第一次专业转型,实际上是完成了三个角色的转变。

第一个角色,我们称其为研发者。他致力于研究企业内部各类人员的特点,开发适合他们的人力资源管理的产品。比如,企业当中有生产人员、销售人员、市场人员、技术人员、服务人员,等等。我们怎么招聘这些人?如何培训以及考核他们?怎样为他们发放薪酬,怎样激励?这其实是我们的专业工作之一,专门研究针对企业各类人员不同特点的人力资源产品。

第二个角色是推销员。什么是推销员?因为我们研究出来的产品的使用者不是人力资源部门本身。管理的主体是班组长或部门经理,是主管和他的下属所构成的一组管理关系。所以,人力资源部门其实不是一个具体的执行者,而是一个管理工具的研究和开发者。我们在研究出一套管理工具之后,要“推销”给这些管理者去使用。所以,人力资源部门的第二个角色就是推销员。

当你推销给我一套管理产品,我并不会使用,你是不是还要附带一个说明书?所以,人力资源部门的第三个角色,就是培训专家、咨询专家。

综上,人力资源部门的第一次角色转变,是从一个行政管理者转变成为一个专业的职能部门,主要扮演了三方面角色:研发、推销和培训。

4.人力资源拥有专业形象后的三个挑战

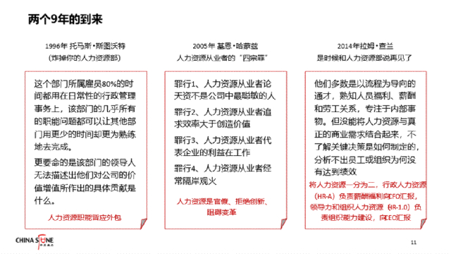
第一次转型完成之后,人力资源部门在企业里面的专业形象就建立起来了。之后,迅速遇到了业界所说的“两个九年”。这一点,CHO们一定要知道,我们人力资源部门不但是被别人诟病过的,而且是在很高的层次上被诟病过的。

比如,1996年,《哈佛商业评论》原来的总编托马斯斯图沃特在《财富》杂志发表过一篇名为《炸掉你的人力资源部》的文章,认为人力资源部门的专业形象建立起来,开始从事所谓的专业工作之后,它就逐渐变成了一个行政管理部门,很难看出它对企业价值增值的贡献。所以他的观点是,这些职能都可以外包。大家看这个论调,是否与刚才我所说的企业家的问题——我们是否还需要人力资源部——不谋而合了?

的确,人力资源部门的大多数工作都可以外包,比如招聘,比如培训,甚至薪酬设计都可以外包给咨询公司。在这种情况下,我们还要它做什么呢?在这种背景下,人力资源部门的地位就非常堪忧了。

9年以后,也就是在2005年,基思·哈蒙兹在著名的《快公司》杂志发表了一篇文章,题为《人力资源从业者的四宗“罪”》。

第一宗“罪”:人力资源从业者从天资角度就不是公司中最聪明的人——这让我们觉得很受伤害。我们当然不是最聪明的人,最聪明的都去做业务、做经营了。

第二宗“罪”:人力资源部门追求效率大于追求价值。这时我们再回过头来看人力资源的价值链,在那个年代被提出来的时候,从对企业价值创造的理解和自身所发挥的价值来看,它一直是内部导向的,所追求的当然是效率。

第三宗“罪”:人力资源从业者代表了企业的利益。我们刚刚讲过了人力资源发展的历史渊源,它从诞生之日起,就是代表企业利益的。

第四宗“罪”:人力资源从业者经常隔岸观火。无论出现了什么问题,他们永远坐在办公室里面。招聘、裁员、调薪……“全由你操纵”。但是,这些举措对于业务来说,有什么作用呢?无法证明。

凡此种种,其核心思想就是,人力资源部门是拒绝创新、阻碍变革的官僚机构

这是第一个9年,哈蒙兹所提出的人力资源从业者的四宗“罪”。这里,我提醒大家注意这个时间节点。

又过了9年,到了2014年。当我们认为人力资源管理已经很成熟了的时候,拉姆·查兰在《哈佛商业评论》又发表了一篇文章:《是时候和人力资源部说再见了!》。他依然认为,人力资源部门基本上是以它所掌握的招聘、培训、绩效、薪酬等一套流程为基础的一个专业人才部门,和企业真正的商业需求根本没有结合起来,更不知道决策是如何形成的。

虽然大家都说,人力资源是战略资源,要进入战略决策委员会。但是你会发现,老板在做战略决策的时候,更愿意听取CFO的意见,并不真正有兴趣听CHO在说什么,更难得和CHO探讨战略

查兰建议,可以把人力资源一分为二。一部分行政工作,包括薪酬福利,直接向CFO汇报;另一部分,所谓的领导力等,可以向CEO汇报。当然,这一“建议”,还要看财务部门愿不愿意。这种观点切实地向人力资源提出了挑战。并且,可以看出,人力资源在不同的年代,曾反复遭遇过挑战。

那么,这些挑战形成的根源问题究竟在哪里呢?

我们会发现,当人力资源完成了第一次转型,建立了自己的专业部门,拥有了自身的专业形象以后,其实有三个问题就已经同时产生了:

第一,难以为战略的制定提供有价值的洞察。当我们从所谓的专业角度从事职能活动的时候,并没有办法为战略的制定提供有价值的洞察。

第二,人力资源与业务体系脱节,不能够做到由外而内地看自身,始终只能在体系之内思考。

第三,人力资源陷于事务性的工作,效能低下。直到今天,这种局面依然没有得到彻底地改观。我们很容易观察到,很多企业的人力资源部门至今所扮演的职能依然处于萌芽阶段,依然深陷招聘不能自拔。

5.人力资源从业者为企业创造价值的三个角度

事实上,早在1995年,著名的人力资源管理学者戴维·尤里奇就已经为应对这三个挑战,提出了“HR的转型”。

他认为,人力资源从业者能够从这三个角度为企业创造价值:

第一,人才。从人才的选育用留,到人才的管理过程;第二,领导力;第三,文化氛围或者文化场。

戴维·尤里奇实际上是为人力资源的转型提供了三点最主要的价值。

怎样才能体现这三点价值呢?他认为,人力资源部门需要重新定义它的理念。其意义在于,能够为企业创造多大价值,能够提供给客户、投资人和员工等利益相关者多大的价值,而不在于我们专业体系构建的完备性、先进性或者科学性——所以,人力资源部要从关心做了什么转向关心取得了什么效果。这样的人力资源管理是由外而内的。它不仅仅是人力资源几大职能体系之间横向匹配性的思考,而应该从纵向匹配度上考虑我们和业务,和企业战略之间的关系。

基于此,戴维·尤里奇提出,要放眼业务-深入业务-产生价值。梳理至此,实际上人力资源已经走到了第四个阶段,进入了所谓由外而内地审视人力资源的阶段。CHO这个概念,恰恰是在人力资源进入第四个阶段的时候诞生的。

在第一个阶段,主要强调人力资源是行政事务性工作,即人事管理。第二个阶段,人力资源逐渐成立了部门,拥有了6大职能体系,强调通过人力资源6大职能之间的运作和有机的组合,把员工的实践和行为调动起来。第三个阶段,强调的是人力资源管理的战略,即强调通过人才服务和领导力为企业的战略服务。所以提出了以战略为驱动的,战略性人力资源管理。

到了第四阶段,得益于戴维·尤里奇的“反击”,人力资源部门要跳出组织,从客户和投资者的外部视角去审视人力资源工作。这时,我们所要考虑的是,当业务或环境发生变化,人力资源如何随需而变,成为一个产品经理,去顺应业务发展的要求?

03

变革的人力资源:四角色模型

回过头来看,今天优秀的人力资源管理实践,基本上没有逃出尤里奇所划定的人力资源的三点价值贡献:人才、领导力、文化场域。比如,阿里所谓的政委制,其主要的作用其实就是在组织当中感受它的温度,并通过改善它的场环境等来激励员工——这无非就是“文化场域”的作用。

尤里奇明确提出,当人力资源进入这样的阶段,应该拥有4个关键的职能或者角色,而不是过去所谓的6大专业职能。也就是说,人力资源的第二次转型,是从强调专业走向了强调问题的解决。

在这一基础之上,我们今天强调,首先,人力资源管理是以解决问题为目标,整合系统的各个要素,针对这一问题迅速地提出解决方案的。然后,在遇到新的问题的时候,要随需而变,并且能够在互联网的建构下不断地调整,不断地迭代——这时,我们对人力资源专业性的要求其实是在下降的。

第二,扮演推动转型和变革管理的角色。迭代的同时,对人力资源的什么能力的要求会提升呢?尤里奇非常明确地提出,除了必须具备战略性的资源管理能力之外,人力资源还必须扮演好推动转型和变革管理的角色。当然,这也意味着我们必须具备这样的能力。也就是说,人力资源从业者要在企业内部找到变革的点,诱发变革的产生,进而推动变革的实现。

第三,基础事务的流程管理。这种流程管理不仅仅是人力资源职能之间的流程运转,还包括了组织内部的流程化建设。华为组织的价值创造来自哪里?非常重要的一点在于,华为持之以恒的流程化建设。华为怎么看待流程和组织之间的关系?我们总觉得,组织结构不能轻易调整,一旦调整,就会涉及职位。干部的调整涉及职位和权力的重新分布等等,所以,组织调整通常会成为一大忌讳。人力资源部门更是不敢碰这块“硬骨头”,动不好,可能会把自己“折”进去。

但华为是怎么做的?每年都在调整,而且年中还会调整几次。为什么?因为华为认为流程和组织的关系,就像一条眼镜蛇,蛇头根据目标动,组织根据蛇头动,要能自动地调整和适应,而且始终不会脱节。

所以,后面是组织,前面是流程——流程牵引着组织,盯准客户目标——二者之间是这样的关系。而所谓的人力资源的四角色当中,基础事务流程管理,就不仅仅是把自己的流程搞好。

第四,是员工的贡献管理。

这四个方面平移过去,就是我们耳熟能详的战略合作伙伴、HR效率专家、员工支持者和变革的推动者。其实,不论是我们所强调的CHO还是所谓的人力资源的四个阶段,这都代表了四种角色:

第一,战略性人力资源管理对应的是战略的执行,是如何保证人力资源策略和业务战略始终保持一致,始终对组织做出诊断。

第二,基础事务流程管理是要建立高效的基础事务流程,包括组织内部的流程再造、共享服务,等等,从而构成一个效率专家。

第三,员工贡献管理,旨在提高员工的承诺等,即文化场域的构建。

第四,转型与变革管理,即变革的推动者。找到、感知到企业变革的机会点,并推动这种变革的产生,是确保组织变革的一种能力。

这四种角色,是戴维·尤里奇在他的人力资源转型“三部曲”当中提出的。虽然他从来没有提出过HR的“三支柱模型”,但是,HR的“三支柱”却是在他所提出的这四个角色的基础之上,经过十几年的摸索,由IBM公司在2007年真正构建起来的。也就是说,我们今天耳熟能详的“人力资源三支柱模型”,其理论根源正是戴维·尤里奇的“四种角色理论”。

这一体系的构建IBM用了十几年的探索,而且路径也从“财务共享中心”的经验转向了HR共享中心的理念,并进一步转向了HR的专家服务中心(COE)和业务伙伴(HRBP)。

要知道,今天被人力资源从业者当成《圣经》一样的“三支柱模型”,几乎是我们人人奉为圭臬的、现代的、代表了趋势和努力方向的,人力资源管理“最先进的组织架构”。但IBM又在2010年对其进行了改造。

IBM在构建起这样一套组织架构之后,随即也发现了COE运行过程中的问题,因此提出,要构建一个整合团队,负责把COE的政策、方案落实于各个事业群(BU)中。

经过持续不断地调整,IBM人力资源的组织架构,在它的“三支柱”提出后不久就迅速发生了转变:

它实际上由5个主要团队(部门)所构成:整合支持团队,即IST;事业部和地区人力资源合作伙伴,即通常所理解的HRBP;全球专业项目管理团队,我们可以把它理解为COEHR事业部和专业的职能管理;企业HR支持

我们今天所看到的中国一些企业的优秀探索,其实也是一种发展的必然。比如,针对HR“三支柱”的应用和调整,海尔现在构建了五大中心(SHARP模型),而当我们重新审视这个“五大中心”的时候,会发现它依然没有脱离戴维·尤里奇所提的四种角色,比如,创客孵化中心解决人才的问题;业务指导中心、资源中心等,都与上述四种角色存在一定的对应关系。可见,“三支柱”其实只是IBM的一种探索,并且恰恰适用于当前很多高速发展的互联网企业。但它并不代表所谓的先进性和科学性,只是为了响应尤里奇的四个角色而摸索出来的,适应企业和行业发展阶段的一种工具。

经过这样的梳理,再来看华为人力资源管理的价值:在那样一个时代,在相应的人力资源发展的脉络当中,我们会发现,它确确实实代表了当年中国管理学界对人力资源管理,对企业经营管理认识的最高层次。

比如,华为提出,价值创造主要来自三个层面:公司的价值贡献,即战略贡献;组织的绩效贡献;个人的绩效贡献。这三者是围绕着同一个理念,即以客户为中心展开的。

价值评价是以结果为导向的,要有四个维度的评价:首先是职位称重;第二是能力评价;第三是个人绩效;第四是个人劳动态度。

从这四个维度评价之后,华为还有不同的激励措施,构成了自身的价值分配体系。比如,职位称重和所谓的能力构成了职能工资制的基础;绩效构成了奖金的基础;而劳动态度对应的是组织的认同,个人的长期发展,个人股权。当然,华为还有非物质奖励等,它们共同构建起了一个完整的体系,形成了一个使更多的奋斗者参与创造的企业价值。

04

华夏基石价值链管理模型解答:

CHO的价值贡献在哪里

以上就是企业人力资源管理的发展脉络,以及CHO产生的“土壤”环境。这些内容有助于我们理解人力资源管理以及CHO的价值贡献在哪里,帮助我们回答,人力资源部到底还有没有必要存在下去这个“天问”。

我带领团队依据这样一个研究脉络,进一步向前延伸,认为,在价值创造、价值评价、价值分配的基础之上,当前很多企业所面临的一个最根本的问题,是要思考什么是价值。不要看大家口口声声地谈价值,事实上,大多数企业对价值的定义是模糊的。要想厘清这个问题,就要回到组织内部去思考。

比如,很多企业都遇到过高管激励的问题、薪酬分配的问题、绩效评价的问题……这些问题都相当专业,要怎样解决才具有合理性呢?

很多企业在请我们去做项目的时候,主要就是希望解决分配的合理性的问题。而我们为他们做的一个很重要的工作,就是回到问题的根本,定义企业的价值究竟是什么,定义这种价值究竟是谁创造的,然后再确定价值的评价与分配。

当我们把这个问题梳理清楚以后,会发现所有的人对于数字本身的关注度其实并没有那么高。因为价值定义、价值创造、价值评价、价值分配的链条,才是当前很多人力资源具体职能问题的根源所在。

所以,在价值分配循环的基础之上,华夏基石又进一步提出了“价值定义”这个概念,并把它细化为由顶层设计来定义价值,即如何衡量企业中长期、中短期的价值。

当然,这几个要素之间也存在一个平衡的过程。比如,在当前的经济形势下,我们感觉到了企业的普遍焦虑。而现实是,我们面对企业需求给出的针对性方案,往往难以落到实处。为什么?我也在反思,这个需求是不是真正的需求?对此,企业自身可能难以回答,因为大家都是从过去高速增长的时代走过来的,完全没有预料到今天面临的问题。所以,企业所有的管理举措、经营设计,包括规划变革等等,都是以增长为前提的。

但是到了今天,当整个经济呈现出一种前所未有的状态的时候,企业应该怎么办?

意识到这种局面,我们再去跟企业沟通,并提出解决方案的时候,就不会再围绕着企业所提出的问题去思考了。我们会与企业反复探讨,从而发现,大多数企业当前所面临的问题是,过去基于中长期价值所确定的经营策略和当前所遇到的经营压力之间的矛盾要如何平衡。这就意味着,在当前阶段,企业的整个管理体系、评价体系等,都要为这个矛盾的平衡而重新定义。

这不是一家企业的困境,而是在当前这种经济形势下,所有企业共同面对的一种局面。这个时候,人力资源从业者如果不能从价值的角度去思考,你再提出要“夯实绩效管理”,要请华夏基石来做绩效顾问,做职能体系、工资体系建设,我们就能把大家的积极性调动起来并解决这个问题吗?

真的不一定!

很多问题的根源,其实恰恰是回到了前面所讲到的:要从人力资源管理的历史演变历程去反观今天的人力资源管理问题。

加载中...