宗庆后遗产纠纷案香港高院裁决全文
来源:YOUNG财经 漾财经
资料图。本文来源:香港商报
宗庆后遗产纠纷案香港高院裁决全文
娃哈哈集团已故创始人宗庆后遗产纠纷案有新进展,宗庆后的3名私生子女去年向香港高等法院入禀,要求现任娃哈哈董事长宗馥莉披露一个汇丰银行账户内资产去向,并申请禁制宗馥莉处理该账户内任何资产。
8月1日,香港高等法院颁发非正审禁制令,裁定宗馥莉在杭州中级人民法院及浙江高级人民法院诉讼有结果前,除非法庭有其他命令,否则不得从建浩创投有限公司(Jian Hao Ventures Limited)的香港汇丰银行账户提款或转账任何资产。另亦需披露该汇丰账户的最新余额、资产去向及收支完整账目。若在去年2月2日或之后,户口内的资产转至第三方的,被告亦需交代相资料。
截至去年5月31日,建浩创投有限公司在香港汇丰银行账户持有17.99亿美元(折合约141亿港元),主要包括债券及其他固定收益资产以及部分现金和定期存款。
以下为高等法院裁决全文:
HCMP 2772/2024 [2025] HKCFI 3355
香港特别行政区高等法院
原讼法庭
杂项诉讼编号 2772/2024
关于根据《高等法院条例》(第4章)第21M条,为协助杭州市中级人民法院的诉讼提供支援
诉讼双方
第一原告:宗继昌(Jacky Zong)
第二原告:宗婕莉(Jessie Jieli Zong)
第三原告:宗继盛(Jerry Jisheng Zong)
与
第一被告:宗馥莉(Kelly Fuli Zong)
第二被告:建浩创投有限公司(Jian Hao Ventures Limited)
法庭信息
主审法官:高等法院暂委法官林展程(Gary CC Lam)
聆讯形式:内庭聆讯(公开聆讯)
聆讯日期:2025年7月11日
裁决日期:2025年8月1日
裁决
一、引言
1、本庭需处理两项申请:
2、由第一至第三原告于2024年12月30日提交的原诉传票,其根据《高等法院条例》(第4章)(“HCO”)第21M条寻求命令,以限制第一及第二被告(统称“被告”)处置或处理香港某银行账户中的某些资产,以协助在中华人民共和国杭州市已展开或将要展开的法律程序;
由原告于2024年12月30日提交的非正审传票(“非正审传票”),寻求在原诉传票实质处理完毕前颁予非正审禁制令。在2025年1月3日由周兆钧副法官(DHCJ Grace Chow)审理非正审传票的聆讯中,被告承诺在非正审传票实质裁决前不会提取或抵押相关资产。在原告接受该承诺后,法庭并未颁予临时禁制令。
3、就目前目的而言,处理原诉传票即同时处理非正审传票。
二、当事人
4、当事人本质上来自同一个父亲已故宗庆后(“ 宗庆后 ”)的两个家庭。宗庆后于2024年2月25日去世。宗庆后是中国饮料生产商杭州娃哈哈集团有限公司(“ 娃哈哈集团 ”)的创始董事长兼首席执行官。
5、第一原告、第二原告和第三原告(分别为“宗继昌”、“ 宗婕莉”和“宗继盛”)是宗庆后与杜建英女士(“ 杜女士 ”)所生的三名子女。
6、第一被告(“宗馥莉”)是宗庆后与施幼珍女士(“ 施女士 ”)所生的女儿。她是娃哈哈集团的董事长。
第二被告(“ 建浩公司 ”)是一家英属维尔京群岛(BVI)公司,其自2024年2月2日起的唯一注册股东为宗馥莉。在宗庆后于2024年2月25日去世前,其唯一董事为宗庆后,之后由宗馥莉接任。
7、建浩公司在香港持有各种资产,其中包括截至2024年5月31日在其汇丰银行账户(“ 汇丰账户 ”)中持有的净资产1799062412.25美元,主要包括债券和其他固定收益资产以及部分现金和定期存款。原告现寻求保全令的目标资产正是汇丰账户中的这些资产(“ 汇丰账户资产 ”)。为方便起见,建浩公司持有的汇丰账户资产以外的其他资产将称为“ 其他资产 ”。
8、宗庆后留下两份于2024年2月2日签署的遗嘱(“ 遗嘱 ”),其中一份涉及他特定的离岸资产,但未涵盖建浩公司及其资产;另一份涉及他在中国大陆的境内资产。
这两份遗嘱均未将任何原告或杜女士列为受益人,而是将宗馥莉、施女士和宗庆后的母亲王树珍女士(“ 王女士 ”)等人列为受益人。
两份遗嘱指定的遗嘱执行人均为陈汉(汉坤律师事务所律师)和郭虹。本席须立即补充,本诉讼在任何方面均不涉及宗庆后遗产的管理。此处仅提供背景信息,以理解下述双方提及的协议(这些协议涉及遗嘱)。
三、原告的证据
9、原告的案件主要依赖以下三份文件:
手写指示:一份未注明日期的手写文件,据原告称由宗庆后于2024年1月底亲笔书写,写给郭虹。
委托书:宗庆后于2024年2月2日签署的文件。
协议:2024年3月14日由宗馥莉、宗继昌、宗婕莉和宗继盛签订的文件。
10、手写指示内容如下:
郭虹
准备去香港办理三个人的信托,在汇丰办,每人七亿美金,需办理下列工作:
(1)我的信托就是拿利息,要求汇丰银行给予较优惠的利息,我们长期不动,仅能收取利息使用。
(2)按香港法律要求,签订信托合同,并请香港公证处公证。
(3)受益人仅是其本人与子孙,与配偶没有关系,系婚前财产。
(4)汇丰账户美金尚不够,请把人民币换成美金。
(5)先办理继昌/婕莉的,若美金募足了,请继盛请假回来办理好。
宗庆后
11、委托书(2024年2月2日)内容如下:
委托书
甲方:宗庆后(“委托人”)
…
乙方:宗馥莉(Zong, Kelly Fuli)(“受托人”)
…
鉴于:
(1)建浩创投有限公司(Jian Hao Ventures Limited)为一家根据BVI法律注册成立的公司…公司经登记的股东为乙方,甲方为唯一董事;
(2)建浩创投有限公司持有两部分资产,包括(1)于香港上海汇丰银行有限公司(HSBC Hong Kong)开设的账号下的资产(下称“标的财产”);(2)在高盛、渣打、瑞银、工银、中银等其他银行开设的账户内的资产(下称“其他银行的财产”);
(3)双方确认乙方为替甲方代持上述资产,包括公司股权及资产;
现甲方和乙方本着自愿、诚信的原则,经充分协商,就甲方委托乙方运用上述标的财产设立境外信托的相关事宜达成如下协议,以资共同遵守。
(一)甲方委托乙方以乙方作为设立人分别设立三个境外信托(三个信托单独简称为‘信托A’‘信托B’‘信托C’,合称为宗氏境外家族信托),信托A以宗继昌及其子女作为信托受益人;信托B以宗婕莉及其子女作为信托受益人;信托C以宗继盛及其子女作为信托受益人。
(二)本协议第一条所约定之宗氏家族信托受益人仅包括宗继昌、宗婕莉、宗继盛及其子女,信托利益为他们的婚前个人财产,受益人不包括该等人士的配偶。
(三)甲方委托乙方设立的宗氏家族信托为不动本信托,即信托资产继续在HSBC Hong Kong进行固定收益投资,只就利息收益进行分配,任何人士不得主张动用信托财产本金向受益人作分配。
(四)在完成上述“三”项之后,对于其他银行存放的财产,甲方确定将所有资产利益归属于乙方,由乙方自行处理。
12、同日(2024年2月2日),宗馥莉签署一份中文确认函,确认同意委托书内容。当天,宗馥莉成为建浩公司唯一股东。
13、2024年2月25日,宗庆后去世。
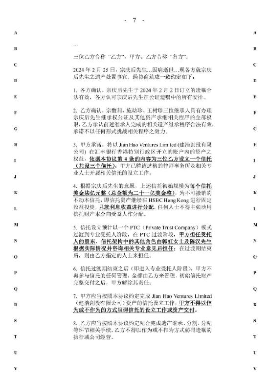
14、协议(2024年3月14日)内容如下:
协议
甲方:宗馥莉
…
乙方一:宗继昌
…
乙方二:宗婕莉
…
乙方三:宗继盛
…
三位乙方合称“乙方”,甲方、乙方合称“各方”。
2024年2月25日,宗庆后先生…因病逝世…现各方就宗庆后先生之遗产处置事宜,经协商达成一致约定如下:
(1)各方确认,宗庆后先生于2024年2月2日订立的遗嘱合法有效,各方认可宗庆后先生在公证遗嘱中的所有安排。
(2)乙方确认,宗馥莉、施幼珍、王树珍三位继承人具有办理宗庆后先生继承权公证及其他资产承继相关程序的全部权限,乙方承认前述继承人完成的相关遗产继承程序合法有效,承诺不以任何形式挑战相关程序之效力。
(3)甲方承诺,将以建浩创投有限公司(Jian Hao Ventures Limited)在汇丰银行香港特别行政区开立的账户内的资产之权益,依据本协议第4条的内容为三位乙方设立一个信托(共设三个信托)。甲方已聘请适格的律师事务所及相关专业人士开展相关信托的设立工作。
(4)根据宗庆后先生的意愿,上述信托初始规模为每个信托美金柒亿元整(总金额为二十一亿美金整),为不可撤销的不动本信托,即信托资产继续在HSBC Hong Kong进行固定收益投资,只就利息收益进行分配,任何人士不得主张动用信托财产本金向受益人作分配。
(5)信托设立预计以一个PTC(私人信托公司)模式过渡到专业受托人阶段,在PTC过渡阶段,甲方担任受托人的股东,信托架构中的其他角色由郭虹女士及陈汉先生根据实际情况并咨询相关专业意见后担任;在过渡期结束后,则由乙方指定的人士来担任。
(6)信托过渡期结束之后(即进入专业受托人阶段),甲方不再参与信托的任何管理,全部由乙方来管理。初始信托财产完整交付之后,甲方解除其责任。
(7)甲方应当按照本协议约定完成建浩创投有限公司资产的信托设立工作,甲方不得以作为或不作为的方式阻碍信托的设立工作或资产交付。
(8)乙方应当按照本协议约定配合完成遗产继承、分割、分配等环节相关手续,乙方不得以作为或不作为方式妨碍遗嘱的执行或公司经营。
(9)......
(10)凡因本协议所发生的或与本协议有关的一切争议,本协议各方可通过友好协商解决。在协商不能解决或一方不愿通过协商解决时,任何一方应向浙江省杭州市有管辖权的人民法院提起诉讼。
15、显然,《协议》中存在对价关系,即:原告方承认遗嘱的有效性且不妨碍根据遗嘱进行的遗产管理,而宗馥莉则为原告设立离岸信托。
16、此外,根据手写指示、《委托书》和《协议》(合称“文件”),可以合理地看出: 汇丰账户资产应用于为原告设立的离岸信托,而其他资产则归属于宗馥莉。
17、在原告的支持性陈述书中,宗继昌提到宗馥莉处理宗庆后先生资产的情况:
未经授权提款
宗馥莉未经原告知情或同意,从汇丰账户进行了未经授权的提款,原告仅收到两份汇丰账户月结单:
一份是截至2024年1月31日结单(“2024年1月结单”),由郭虹在2024年5月提供给杜女士;
另一份是截至2024年5月31日结单(“2024年5月结单”),由娃哈哈集团董事、宗馥莉下属洪婵婵(“洪女士”)于2024年7月提供给杜女士。
通过比较,发现未经授权的提款,例如:
(1)以美元(USD)、加元(CAD)、澳元(AUD)、英镑(GBP)、欧元(EUR)和日元(JPY) 持有的资产价值均下降,而以港元(HKD)和人民币(CNY) 持有的资产价值上升;
(2)2024年1月1日至4月30日,提取5244600.17美元;
(3)自2024年4月30日起,提取1085120美元。
18、未能设立信托
宗馥莉未能或拒绝签署相关文件以根据《委托书》的指示和《协议》的约定设立三个离岸信托(“ 离岸信托 ”)。
19、原告从杜女士处了解到,宗庆后在去世前曾口头表示应委任 Trident Trust Company (HK) Limited(“ Trident Trust ”)作为离岸信托的信托公司。2024年6月18日,陈汉通过电子邮件告知宗馥莉、其内地律师竞天公诚律师事务所(JTGC)的孙仕琪(“ 孙 ”)和杜女士,称其团队已准备好设立离岸信托所需的文件,并建议宗馥莉应:
(1)首先设立信托架构;
(2)在汇丰银行开设账户;
(3)将资产转入信托。
然而,当日孙律师宗馥莉回复,称双方尚未就此达成一致,第一步应是确定信托财产并就汇丰账户资产的价值达成一致。并警告陈汉不要干涉信托工作,应保持中立遗产管理人的身份。
20、2024年6月25日,Trident Trust的严文生(“ 严 ”)将离岸信托的信托契约草案及其他文件通过电子邮件发送给孙,供宗馥莉签署。 此外,在2024年7月22日和23日,严将一份从汇丰转账资产到离岸信托的指示表格发送给孙,供宗馥莉签署。然而,宗馥莉未能或拒绝签署文件。
2024年8月13日,在回复杜女士2024年8月7日询问信托设立进展的邮件时,孙表示宗馥莉已委任TMF Group(“TMF”)设立信托,并在回复邮件中附上了费用建议书,并解释更换TMF取代Trident Trust是因其服务质量不佳。孙在邮件中还表示会尽快联系受益人获取文件并发送文件供签署。
21、随后,孙(代表宗馥莉)与杜女士就选择Trident Trust还是TMF发生争议。最终,在2024年9月,宗继昌、宗婕莉、和宗继盛 决定不再反对宗馥莉坚持使用 TMF,以避免耗费时间和产生争议。 随后,从2024年9月下旬到11月初,双方代表(包括原告律师北京大成(上海)律师事务所(Dacheng)的徐业璐(“ 徐 ”)和陈莉(“ 李 ”)与TMF代表 Cindy Huang(“ Cindy ”)通过微信和2024年11月12日的在线会议进行了多次讨论。各种文件草案 (包括信托契约草案)在传阅签署,但宗馥莉拒绝签署。原告的案情是,从讨论中可以合理看出宗馥莉“ 继续拖延签署相关文件 ”,或表明无意受《协议》约束,或以不作为违反《协议》第7条。
22、由于进展甚微,2024年11月30日,孙转达了宗馥莉的确认,称资产仍然存在,原告无需担忧。
23、进一步的沟通继续进行,修订后的信托契约草案持续传阅。在2024年12月14日发送的邮件中,竞天公诚的另一位律师张聪聪(“ 张 ”) 代表宗馥莉声明 :
(1)宗馥莉不承认手写指示的有效性;
(2)宗馥莉不同意对信托契约草案作任何进一步修改;
(3)宗馥莉将以适当的速度继续设立离岸信托;
(4)宗馥莉无义务回应大成所提出的信息请求 (信托文件内容相关请求除外);
(5)若原告损害宗馥莉利益 (例如提起诉讼),宗馥莉有权立即停止设立离岸信托。
24、原告还强调以下证据:
(1)尽管《协议》第5条规定:
信托设立预计以一个PTC(Private Trust Company)模式过渡到专业受托人阶段,在PTC过渡阶段,宗馥莉担任受托人的股东,信托架构中的其他角色由郭虹女士及陈汉先生根据实际情况并咨询相关专业意见后担任;在过渡期结束后,则由受益人指定的人士来担任。”
宗馥莉坚持在信托契约草案中加入一项条款(草案第5条),委任她为信托保护人(protector of the trust),并有权决定信托期限(trust period)(草案第11条);
(2)尽管《委托书》 第1条和第2条明确规定只有原告及其直系卑亲属(issue) 才能成为离岸信托的受益人,但宗馥莉在信托契约草案中(草案第9条)提议加入条款,使宗馥莉的直系卑亲属(issue)也可能成为受益人。
25、基于以上情况,原告在宗继昌于2024年12月30日提交的誓章第55段提出以下投诉:
“简言之,尽管经过数月的谈判,宗馥莉仍未设立三个离岸信托或私人信托公司;(ii)拒绝承认手写指示的有效性;(iii)拒绝向我们提供任何有关汇丰账户的信息(除2024年1月结单和2024年5月结单外);及(iv)相反,她导致资金(至少1085120美元)从汇丰账户转走,目的不明(且显然并非为了离岸信托的目的)。”
26、在2025年6月16日提交的陈述书(第2份陈述书)中,原告首次提出宗馥莉对原告所属的家庭分支怀有“严重敌意(serious animosity)”,并一直在系统性地争夺家庭资产的控制权以对抗原告所属的分支,包括争夺娃哈哈集团旗下的10家工厂公司,并转移娃哈哈集团的资产以利于自己。虽然本席理解原告资深大律师 William Wong SC(由袁宝珊大律师(Ms Sharon Yuen)和廖学勤大律师(Mr Charlie Liu)协助)的观点,即这些具体证据仍属回应被告在宗馥莉的反对证据 (如下所述)中声称其始终尊重宗庆后意愿的指控的回复证据,但作为公平问题,应给予被告机会回应首次提出的这些细节。这就是为何在聆讯开始时,本席批准被告依赖宗馥莉的第2份陈述书。尽管如此,在整体情况下,这些具体证据在本席的判断中不起任何决定性作用。
四、被告的证据
27、关于原告对未经授权提款的投诉,宗馥莉解释说所有交易均为合法:
◆外币(美元、加元、澳元、英镑、欧元、日元)减少,而港元和人民币增加,是由于汇率波动和投资组合变动所致。
◆约524万美元净变化主要因2024年3月及4月建浩公司偿还汇丰银行贷款及利息:
(a)在2023年12月27日(《委托书》和《协议》之前),建浩公司(当时唯一董事仍为宗庆后)向汇丰银行借入一笔固定贷款,金额为318491601.59 港元(“第1笔贷款”),用于投资“某些金融产品” 融资;
(b)在2024年2月27日(《委托书》之后,《协议》之前),为再融资第1笔贷款及其应计利息,建浩公司提取第二笔贷款321681875.25港元(“第2笔贷款”);
(c)在2024年4月5日(《委托书》和《协议》之后),为再融资第2笔贷款的未偿还本金及利息,建浩公司提取第三笔贷款233778513.60港元(“第3笔贷款”);
(d)在2024年4月12日(《委托书》和《协议》之后),建浩公司提取了第四笔贷款233681657.69港元(“第4笔贷款”),用于清偿截至2024年4月12日的第3笔贷款未偿还金额及其应计利息;
◆提取的1085120美元用于结算由名为New Era Capital Partners,L.P. 和 New Era Capital Partners II,L.P.(合称“基金”)于 2024年1月22日和2024年3月14日分别发出的出资请求(capital calls) 。建浩公司(当时唯一董事为宗庆后)分别于2017年8月和2022年初投资了这些基金。被告在其证据中明确承认这些基金“并非汇丰账户的一部分”(见宗馥莉第1份陈述书第31段)。
28、本席需指出:尽管在第2笔贷款和第二次提取资金结算基金的出资请求时,汇丰账户资产已被指定用于为固定收益投资设立的离岸信托,但仍进行了此类提款。特别是用于结算基金出资请求的资金,“并非汇丰账户的一部分”。换句话说,汇丰账户资产被用于了一项与原告完全无关的投资。宗馥莉的回应,本质上,是这在过去宗庆后仍是建浩公司唯一董事时是惯常做法。
29、宗馥莉也回应了原告关于其在设立离岸信托方面拖延的投诉,称她就文件草案条款与原告进行的讨论或谈判是真诚的。
30、首先,宗馥莉称《委托书》第3条(见上文第11段)意味着只有固定本金的利息才是信托资产,而非本金本身。她强调这一点,因为她认为原告错误地认为本金也应属于信托资产的一部分。
31、其次,与此相关,宗馥莉辩称原告不应将她视为仅仅是受托人(mere entrustee),仿佛她对设立离岸信托的文件条款没有发言权(no say) 。她援引了《协议》第5条和第6条(见上文第14段)。特别是第5条规定在离岸信托过渡到私人信托公司期间,宗馥莉将是“受托人的股东”。
32、第三,关于她坚持要求对资产进行估值,她援引了《协议》第4条(见上文第14段)。简言之,宗馥莉辩称汇丰账户中的资产价值从未达到21亿美元,因此在双方找到弥补短缺的方法之前,原告没有理由主张各自有权获得每个7亿美元的离岸信托。宗馥莉进一步辩称,每人7 亿美元的数字仅仅是期望值(aspirational only),而且无论如何,她不承认手写指示的有效性。因此,原告坚持每个离岸信托必须注入7亿美元现金是不切实际且不可行的。
33.第四,关于宗馥莉提议将其直系卑亲属纳入离岸信托受益人的建议,被告的资深大律师 Benjamin Yu SC(由莫文乐大律师(Mr Bernard Mak)协助) 似乎辩称其直系卑亲属会被信托契约草案中“被排除人士 ”的定义所排除。
恕本席直言,此论点不能成立,因为“被排除人士”被定义为宗馥莉的配偶,或宗馥莉的任何子女或更远卑亲属的配偶;换句话说,宗馥莉的直系卑亲属不会被排除。此外,在其口头陈述中,余资深大律师暗示,将宗馥莉的直系卑亲属纳入受益人范围以及委任宗馥莉为有权终止信托期限的保护人,可能是由于律师的模板所致。本席立即拒绝此建议,因为本席无法在此方面进行司法认知,且被告没有提供证据解释这些条款的加入是因为宗馥莉的律师盲目使用了一个适合所有情况的模板,而未根据其客户需求行使任何专业判断。
34、宗馥莉称双方分歧阻碍文件签署,未表明不遵守委托书或协议,未通过作为或不作为(违反协议第7条)阻止信托设立,原告操之过急。
35、宗馥莉强调始终尊重宗庆后先生意愿,回应原告指责,详见其第二份陈述书。
五、原告的案件
36、原告主张:
(1)《协议》受香港法律管辖(被告目前没有证据对此提出争议,尽管余资深大律师明确保留在任何后续法律程序(无论是在香港还是内地)中的立场);
(2)宗馥莉未能设立离岸信托, 违反了《协议》,且其“不作为” 违反了《协议》第7条;
(3)宗馥莉就汇丰账户资产而言是归于受托人和/或负有受信责任方 。
六、杭州诉讼
37、尽管原告的案情是《协议》受香港法律管辖,但由于《协议》中的司法管辖权条款(即第10条),原告必须在杭州市法院提起诉讼。因此,原告于2024年12月27日向杭州市中级人民法院 (“杭州中院”)提交一份附有民事起诉状的申请(“向杭州法院的申请”),要求立案,以对宗馥莉(“杭州诉讼”)提起诉讼,并将建浩公司列为第三人。在杭州诉讼中,原告将寻求以下(及其他)济助:
(1)判决确认建浩创投公司名下在香港上海汇丰银行有限公司…的银行账户中的资产是三位原告享有受益权的信托财产(下称‘信托财产’);
(2)请求确认被告就信托财产对原告负有受托责任,需就信托财产的去向作出解释;
(3)请求判令被告在28天或法院认为合适的任何其他期限内,根据[Handwritten Instructions]、[Letter of Entrustment]、[Agreement],履行 [Agreement] 第3、4、5、6、7条约定的义务;
(4)请求判令被告支付原告利息收益,以21亿美元为基数;
(5)请求判令被告向原告赔偿擅自转移的信托财产损失(暂计为1085120美元)。
38、原告的资深大律师强调,杭州诉讼要求确认汇丰账户资产本身 (而不仅是其产生的收益)是诉讼中的标的资产 。
39、2025年2月28日,应杭州中院要求,原告向杭州中院提交修订后的民事起诉状 。截至2025年6月16日 (即原告提交宗继昌第2份誓章时),向杭州法院的申请仍在处理中,尚未完成“立案 ”。彼时,双方似乎在证据上对杭州诉讼能否为《高等法院条例》(HCO) 第21M条之目的视为“已存在”存在争议,尽管余资深大律师在口头陈词中公正地指出,《高等法院条例》第21M条亦涵盖“将要展开”的法律程序,因此其不就此点提出异议。无论如何,在聆讯前几日(即2025年7月8日), 浙江省高级人民法院通过《受理案件通知书(Notice of Acceptance) 》告知原告,杭州诉讼已“立案”。余资深大律师提出异议,称所附《受理案件通知书》副本中的案号被涂黑,且鉴于杭州诉讼系向杭州中院而非浙江高院提起,该证据无法清晰证明此通知书与杭州诉讼相关。原告解释称,涂黑是应杭州中院要求为减少公众关注而为。无论涂黑原因如何,细看该通知书内容——其中将原告列为原告 、宗馥莉列为被告 、建浩公司列为第三人——本席认为该通知书显然与杭州诉讼相关。为便利计,无论哪家内地法院现正审理杭州诉讼,本席均将相关内地法院称为“内地法院 ”。
七、《高等法院条例》第21M条申请的双阶审查标准
40、终审法院在Compania Sud Americana de Vapores SA v Hin-Pro International Logistics Ltd (2016) 19 HKCFAR 586 第47-54段(由Phillips勋爵担任非常任法官)已明确《高等法院条例》第21M条的适用方法。本席仅需援引高等法院Lisa Wong 法官在 Jiang Xi An Fa Da Wine Co. Ltd v Zhan King [2019] HKCFI 2411 第48段总结的法律原则:
(1)在第一阶段,法院首先需判断:若在外国法院已展开或将要展开的法律程序最终作出判决,该判决是否属于香港法院可予执行的判决。若外国程序作出的判决可由香港法院执行,则法院需进一步审视:若该临时救济是为协助香港本地诉讼而寻求,法院会如何考量相同问题;唯一区别在于,原告针对被告的实体申索的强度 (如属相关) 应站在外国法院的角度审视,而非依据香港法律审视。
(2)在第二阶段,根据第21M(4)条的要求,法院应考虑以下事实是否使得法院批准该申请不公正或不便利:除第21M条外,法院就该相关法律程序的主题事宜不具有司法管辖权。
八、第一阶段
41、就第一阶段而言,被告律师余若海资深大律师未对杭州诉讼判决可执行性提出异议,但主张禁制令(Mareva、财产或保全令)门槛为“有合理胜诉依据的案件”(good arguable case),引用Hin-Pro及Convoy Collateral Ltd v Broad Idea International Ltd [2023] AC 389。
42、本席无法理解这些案例如何支持余资深大律师关于门槛的主张。这些案件均涉及玛瑞瓦禁制令或冻结令,而其门槛即便在香港本地诉讼中也是良好可争辩理据。正如区庆祥署理副法官(DHCJ Queeny Au-Yeung)(当时身份)在Narian Samtani v Chandersen Tikamdas Samtani [2012] 4 HKLRD 872指出,保全令与玛瑞瓦禁制令存在本质区别,即:
“ Mareva禁制令远超产权强制令或保全令,它使法院能够批予原告一项非正审禁制令,以限制被告处置甚至处理其资产,而这些资产是原告并未主张产权,但在判决后可被扣押以清偿金钱判决的资产......”
43、正是这种区别(Mareva禁制令具有更广泛效力),才要求对Mareva禁制令适用更高的门槛 。
44、第一阶段目的是若香港法院不颁布命令,为外国诉讼颁布无意义,体现司法礼让。提高门槛反而不符礼让。第21M条申请本质为香港法院非实质争议法院,仅提供协助。
45、法定管辖权及外国法院选择不导致更高门槛。案例显示,Mareva禁制令在第一阶段适用国内门槛。法庭认为,保全令门槛为“有重大争议待决”。
......
49、证据显示,原告违约申索存在重大争议待决,余律师同意,且原告确立“有合理胜诉依据的案件”。
50、关于信托及受信关系:
委托书创建明示信托,宗馥莉及建浩公司无汇丰账户资产受益权;
协议产生推定信托,宗馥莉负有受信义务;
建浩公司为宗馥莉控制,可推断信托声明。
51、原告对汇丰账户资产及收益有财产权利。余律师认为仅收益涉及受信义务,信托未设立,投资决定权在建浩公司。手写指示第5条(先办理继昌/婕莉信托)显示设立信托时间为重大争议待决。法庭认为信托及受信问题存在重大争议及合理胜诉依据。
......
57、关于便利平衡(balance of convenience) ,本席须指出:原告现寻求的保全令非Mareva禁制令。因此,存在资产散失的真实风险(real risk of dissipation)并非必要条件 (但仍具相关性)。相反,审查标准在于是否存在保全必要,且若损害赔偿可充分救济,法院可拒绝批予保全令:参见Narian Samtani 案(同上)第78-79段(区庆祥署理副法官)。本席认为基于以下原因确有必要:
财产申索存在重大争议,便利平衡倾向保全;
未分配收益、未设立信托,馥莉解释存争议;
馥莉拒绝提供账户信息,存在散失风险;
资产价值18亿美元,被告难赔偿。
58、若申请在香港法院提出,法庭会颁布保全令,但禁止“处置”或“减少价值”不适当,因账户为投资账户,价值波动。禁止“撤回”及“抵押”更合适,避免干扰内地法院案件管理。
......
61、第一阶段通过。
九、第二阶段
62、Hin-Pro 称不宜列出不公或不便情况清单,但引用Motorola Credit Corporation v Uzan(No 2)[2004] 1 WLR 113五项考量:
颁布命令是否干扰主要法院案件管理;
主要司法管辖区政策是否不颁布全球冻结/披露命令;
命令是否导致不和谐或混乱;
是否存在管辖权冲突;
是否颁布无法执行的命令。
余律师主张资产散失真实风险为第二阶段要求,法庭驳回,测试为是否不公或不便。保全令不干扰杭州诉讼,协助内地法院确保资产可用,体现礼让。
余律师主张应先向内地法院申请,法庭认为非先决条件,引用Chow Steel Industries、JSC VTB Bank、Anan Kasei案例。原告解释未向杭州法院申请因中国法院极少颁布域外保全令(见继昌第二份陈述书及专家意见)。
被告专家提及一保密案例,报告严重涂黑,价值甚微。原告专家意见更可信,内地法院极少颁布域外保全令。法庭认为颁布保全令公正且便利。
......
81、本席须明确:若情势重大变更 (如内地法院就案件实体作出某些裁决),致保全不再公正或便利,当事人应立即通知香港法院,届时由香港法院考虑如何处置保全令。
十、披露命令
82、原告寻求披露汇丰账户余额、2024年2月2日起资产去向及1085120美元去向(已解释无需)等信息。
83、法庭考量:杭州诉讼寻求的救济2(Relief 2)要求被告解释信托财产去向,披露命令可能干扰案件管理;
披露命令通常为保全令辅助工具,确保有效性。
法庭颁布披露命令,明确仅为确保保全令有效,体现对中国法院礼让,非基于案件实质或救济2。
十一、结论
88、法庭颁布命令,修改如下:
禁止“处置或处理或减少价值”改为“撤回或抵押”;
删除披露命令第3(c)段;
命令有效至杭州诉讼最终处置或法院进一步命令;
删除域外送达条款;
允许申请自由;
更新附件1,包含所有陈述书,注明未阅读继昌第二份陈述书第32及37段被删除部分。
89、无需对临时传票作出命令。
90、费用命令:被告支付原告费用,书面简易评定,核证两名律师费用。原告3日内提交费用清单,被告7日内提交反对清单。
91、感谢原告律师(王威廉资深大律师、袁凯琳律师、刘智豪律师)及被告律师(余若海资深大律师、麦梓健律师)的协助。
高等法院暂委法官:林展程Deputy High Court Judge Gary C C Lam
原告律师:王威廉资深大律师,带领袁凯琳律师及刘智豪律师,受Karas So LLP委聘
被告律师:余若海资大律师,带领麦梓健律师,受Anthony Siu & Co.委聘■