新浪财经

上海乐高乐园多项规定引争议

滚动播报 2025.07.30 05:39

(来源:中国消费者报)

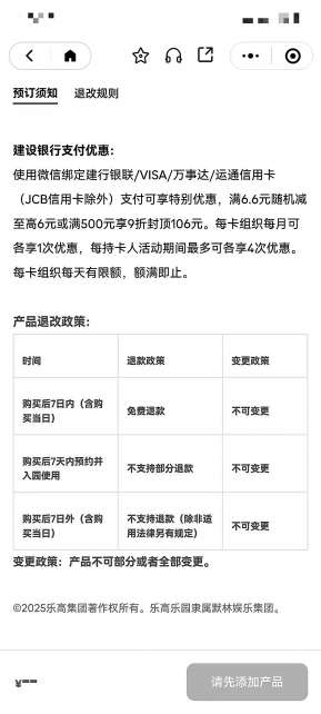
图一:上海乐高乐园年卡退改政策。

图二:乐高乐园酒店相关入住规定。

图三:上海乐高乐园关于不可抗力的相关条款。

■本报记者 孟刚

近日,多名消费者向《中国消费者报》记者反映,购买上海乐高乐园度假区(以下简称上海乐高乐园)的年卡后,在未使用未激活的前提下向园方提出退款请求,被园方以“购买已超过7天”为理由拒绝。

7月5日,上海乐高乐园正式开门迎客。记者发现,其“年卡购买7日后不退”“损坏模型最低赔偿2500元”“遇到不可抗力闭园无须承担相关责任”等规定引发争议。记者对此进行了调查采访。

年卡购买7日后不退

7月14日,上海的朱女士和汪先生告诉记者,在上海乐高乐园推出预售活动时,两人分别购买了4张、2张未激活年卡。随后,两人看到乐园存在诸多网络负面舆论和安全漏洞,想申请退款,园方以购买超过7日拒绝退款。上海乐高乐园于7月5日正式开园后,两人没退掉的年卡自动激活。

朱女士告诉记者,在上海乐高乐园正式开业前,年卡只开放了7月和8月的预约(目前已开放到12月),但实际预约时有部分周末不能正常预约,且她在购买年卡时未被告知这一情况。这也是她选择退卡的原因之一。上海乐高乐园客服人员对此表示,因为暑假周末是出游高峰期,考虑到出游体验,建议选择其他日期出游。

7月16日,记者在上海乐高乐园小程序年卡购买界面看到,上海乐高乐园年卡的退改政策是购买后7日内(含购买日),支持免费退款;购买后7日内已激活并预约入园使用,不支持部分退款。同日,记者在某投诉平台上发现,有50多条关于乐高乐园的投诉,其中多条涉及年卡退款问题。

7月16日,上海乐高乐园回应记者称,消费者在购买年卡后的7天内,可以免费办理退款;对于超过7天无理由退款期限后提出的退款请求,如果消费者因为不可抗力或其他特殊原因无法继续使用年卡,并向乐园提供相应证明材料,秉持人性化原则,上海乐高乐园将灵活处理消费者的退款申请。

北京红飒律师事务所主任律师黄启瑞表示,根据《最高人民法院关于审理预付式消费民事纠纷案件适用法律若干问题的解释》等有关法律法规,收款不退、丢卡不补、限制转卡等属于“霸王条款”,应依法认定无效。商家如果通过格式条款限制消费者依法变更或者解除合同的权利,加重了消费者的责任,侵犯消费者的公平交易权,消费者有权主张格式条款无效,要求退款。

黄启瑞认为,从上述消费者的诉求看,不少人是基于对方开业后,运营中出现问题要求退卡。作为服务业经营者和运营方,园方应充分考虑消费者的诉求,合理回应消费者的退款退卡需求。

损坏模型最低赔2500元

记者发现,上海乐高乐园酒店预订条款中规定:“酒店公共区域和客房内均摆设有乐高积木模型,如有损坏积木模型的行为,需要按价赔偿2500元—15000元。”北京消费者张女士对记者表达了她的疑问:“积木模型肯定会折旧。如果消费者不小心破坏一点模型,不考虑实际损失,最低要赔偿2500元,这合理吗?”

7月24日,上海乐高乐园回应称,酒店展示的每一个乐高积木艺术模型,都是由海外团队专门定制,并由其人工拼搭而成,具有较高的价值。为充分保障消费者知情权以及参考业内做法,酒店采用显著方式告知模型实际制作价值区间,并制定相应损坏赔偿政策,是用于防范较为极端的人为主观破坏行为。有媒体记者现场实地调研发现,酒店所陈列的积木模型,积木颗粒间都进行了胶合加固,在普通成年人力度碰撞测试下,积木未发生损坏及积木粒掉落的情况。在实际处理相关问题时,酒店会结合可修复性和损坏积木的实际情况进行综合考虑,酌情处理。

康德智库专家、北京云亭律师事务所律师王琼表示,从法律角度来看,上海乐高乐园酒店规定的“如有损坏积木模型的行为,需要按价赔偿2500元—15000元”这一条款,合理性存在一定疑问。

王琼表示,这一条款属于格式条款,通常是由酒店单方面制定的。根据《民法典》关于格式条款的规定,提供格式条款的一方应当遵循公平原则确定当事人之间的权利和义务。如果格式条款存在免除或减轻其责任、加重对方责任、限制对方主要权利等情形,且未采取合理方式提示说明的,该条款可能无效。其次,2500元—15000元的赔偿范围是一个宽泛的预设区间,其目的是覆盖酒店可能面临的不同程度的财产损失索赔。然而,这一范围并不等同于任何具体损坏事件的合理赔偿额。根据《民法典》第一千一百八十四条规定,侵害他人财产的,财产损失按照损失发生时的市场价格或者其他合理方式计算。也就是说,赔偿金额应以实际损失为依据,而不是随意设定一个最低赔偿标准。如果消费者不小心破坏了一点模型,却要按照2500元的最低标准赔偿,而酒店不能证明其实际损失达到了这一数额,那么,这样的赔偿要求是不合理的。

不可抗力闭园不担责

在上海乐高乐园的门票及酒店预订须知里,均有“如遇极端天气(如雨雪、冰雹、雷电、沙尘暴等)、空气污染或其他不可抗力因素,或因园区承载能力、健康与安全需求、特殊活动等原因,上海乐高乐园度假区可能部分或全部临时关闭或调整运营,恕不另行通知。除非适用法律另有规定,上海乐高乐园度假区不承担相关责任”的表述。

消费者张女士表示,暑假期间,可能会遭遇暴雨或恶劣天气,如果闭园则会影响行程,消费者的损失该由谁承担?是否可以退票呢?

7月24日,上海乐高乐园回应称,乐园高度重视消费者的游玩体验和安全,不可抗力条款是基于安全管理的行业通行表述,此类情况下免除违约责任是法律规定和全球主题公园较为普遍做法,旨在保障消费者安全和运营可持续性。“在实际执行中,我们也秉持灵活处理的原则,将综合考虑如天气影响程度、消费者实际行程等要素,主动提供更人性化、灵活的解决方案:若因不可抗力闭园,消费者可及时关注乐园官方通告,根据官方指引进行门票退改等事宜。同时,我们通过即时通知、增设室内项目等措施,最大限度减少影响。安全是我们的基石,条款是行业应对不可控风险的共同底线,辅以灵活的补偿政策,力求平衡各方权益。”

针对上述条款,北京理道律师事务所主任律师王久成表示,《民法典》第五百九十条规定,因不可抗力不能履行合同的,应当及时通知对方,以减轻可能给对方造成的损失。上海乐高乐园单方免除自身通知义务,违反了该规定。《民法典》第五百六十三条规定:“有下列情形之一的,当事人可以解除合同:因不可抗力致使不能实现合同目的……”遇到不可抗力等因素无法入园,消费者有权解除合同并要求退还全款。上海乐高乐园称无须承担赔偿责任系通过格式条款免除自身责任,排除消费者权利并加重消费者责任,不合法也不合理。

黄启瑞认为,根据《民法典》第五百六十三条规定,遇有不可抗力致使不能入园,消费者可以要求解除合同全额退款;若上海乐高乐园通过单方“通知”“声明”的方式,剥夺或者限制消费者因不可抗力不能入园而要求退款的权利,该“通知”“声明”应被认定为无效;若此种情况下上海乐高乐园不退款,消费者可以向消费者组织、监管部门投诉,或者向人民法院提起诉讼。

(本文图片均为资料图片)

加载中...