新浪财经

重磅!2025年中国及31省市物流地产行业政策汇总及解读(全)政策聚焦基础设施升级与降本增效两大主线

前瞻网

关注

转自:前瞻产业研究院

行业主要上市公司嘉里建设(00683HK);富力地产(02777.HK);大悦城(000031.SZ);华远地产(600743.SH);金地集团(600383.SH);中储股份(600787.SH);顺丰控股(002352.SZ)等

本文核心数据:中国物流地产行业政策;各省市物流地产行业政策;政策解读

1、政策历程图

政策发展脉络呈现从粗放布网到精细运营、从单一仓储功能到全链赋能、从规模扩张到绿色集约的升级轨迹,政策工具逐步从用地保障扩展至技术标准、资金引导与绿色监管多维协同。

中国“十二五”期间物流地产政策以基础网络构建为核心。重点完善全国物流园区布局,推进多式联运设施建设,首次将物流用地纳入城市规划范畴,鼓励枢纽城市开展现代物流试点,但土地集约化利用指引尚处探索阶段。

“十三五”时期转向提质增效与结构优化。政策强化国家物流枢纽网络顶层设计,明确土地节约集约利用标准,推动高标仓普及和智慧化升级。同时加大冷链、电商仓配等专业设施支持,引导社会资本参与物流基建投资,绿色仓储技术推广成为新重点。

“十四五”阶段突出智能化、绿色化与全链条协同。政策深度整合双碳目标,强制要求新建仓储设施配套光伏与节能系统,并通过县域商业体系建设政策下沉物流节点。土地保障更趋精细化,优先支持国家骨干冷链基地、枢纽城市智慧物流园区建设,同时以设备更新政策驱动自动化仓储改造,系统性降低社会物流成本。

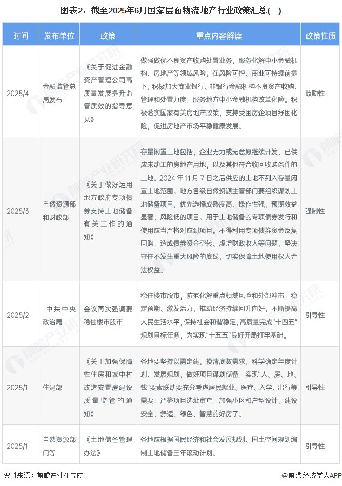
2、国家层面政策汇总及解读

——国家层面物流地产行业政策汇总

中国物流地产领域国家级政策聚焦基础设施升级与降本增效两大主线。政策持续推动物流枢纽网络化布局,强化国家骨干冷链基地、陆港空港枢纽的土地要素保障和资金支持,鼓励高标仓、智能化仓储设施建设。同时着力优化土地供给模式,通过中央预算投资专项引导冷库、多式联运设施等现代化改造。政策明确要求发展绿色物流,支持仓储屋顶光伏应用和节能建筑推广,并鼓励民间资本参与物流园区投资。近年更加强调县域配送中心建设及设备更新,通过智慧化、集约化手段降低全社会物流成本,构建覆盖城乡的高效物流体系。各部委政策在用地保障、技术升级和绿色转型方面协同发力。我国物流地产行业主要发展政策如下:

——《有效降低全社会物流成本行动方案(2024年第34号)》解读

《有效降低全社会物流成本行动方案》总体要求降本增效,和物流地产相关的措施包括加快现代供应链体系建设、加强物流仓储用地保障、推动国际供应链提质增效。

现代供应链体系建设要求物流园区强化多业态协同能力,推动高标仓、智能仓需求激增,有利于物流地产作为基础设施保证供应链体系建设。用地保障细则明确优先供应国家物流枢纽,加速土地资源向核心节点集中。国际供应链提质增效直接刺激保税物流中心、海外仓布局扩张,有利于驱动物流地产企业构建全球化仓储网络。

3、31省市层面的政策汇总及解读

——31省市物流地产行业政策汇总

各地政府都在制定相关政策,帮助物流公司降本增效。主要可以总结为以下四点,一是优先给好地段,比如机场港口附近专门划物流用地;二是发补贴,建冷库、装光伏,涉及上述业务的企业可以获得更多的资金支持;三是涉及国际地产物流相关的,保税仓通关更快,仓储用地能少交税费;四是允许灵活盖楼,仓库可以配建办公室或小工厂。各省市物流地产相关政策和规划汇总如下表所示:

——31省市物流地产行业重点发展方向解读

从省市发展规划来看,各省市侧重对于节能环保、乡镇用地、自动化无人相关的物流用地给予政策资金的支持。中国物流地产行业部分省市物流地产行业发展目标解读如下:

更多本行业研究分析详见前瞻产业研究院《中国物流地产行业发展模式与投资前景分析报告》

同时前瞻产业研究院还提供产业新赛道研究、投资可行性研究、产业规划、园区规划、产业招商、产业图谱、产业大数据、智慧招商系统、行业地位证明、IPO咨询/募投可研、专精特新小巨人申报、十五五规划等解决方案。如需转载引用本篇文章内容,请注明资料来源(前瞻产业研究院)。

更多深度行业分析尽在【前瞻经济学人APP】,还可以与500+经济学家/资深行业研究员交流互动。更多企业数据、企业资讯、企业发展情况尽在【企查猫APP】,性价比最高功能最全的企业查询平台。

加载中...