新浪财经

被格力炮轰失信,消费者投诉平台回应

界面新闻

关注
听新闻

知名家电品牌格力电器最近被一家消费者投诉平台惹火了。

719日晚间,珠海格力电器股份有限公司官方账号格力文传发文称,发现网络上有自称“消费保”的投诉平台发布了关于家电企业售后投诉量及解决率对比排行,相关内容已被中华网财经等媒体引用传播。经核查,该平台是民间机构,并无官方资质,该排名数据来源、统计方法不透明,缺乏客观依据与公信力。

格力强调,该平台自称系“中国电子商会旗下消费服务保障平台”,公开信息显示:其运营主体原为“深圳消费保信息技术有限公司”,经查国家企业信用信息公示系统,该公司已于2021819日被深圳市市场监督管理局南山局列入严重违法失信企业名单,并于202255日被依法吊销营业执照。

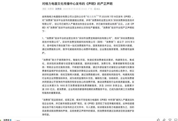
面对格力电器质疑,720日凌晨消费保发文回应,消费保现运营良好,经营正常,根本不存在格力电器的《声明》中所谓被列入严重违法失信企业名单,并已被吊销营业执照情况。

消费保表示,消费保投诉平台的运营主体为深圳市消费宝网络科技有限公司,而非深圳消费保信息技术有限公司。深圳市消费宝网络科技有限公司(简称:消费保)成立于20159月,是中国电子商会旗下的一站式消费服务平台、国家高新技术企业,依托互联网大数据,通过消费服务分析,数字化赋能政府放心消费环境建设、企业售后服务管理、消费者权益保护

消费保说格力的《声明》显然犯了张冠李戴的错误,此种低级错误出自于格力电器公司发布的正式文件中,令人遗憾。

据深圳新闻网,7月20日晚间,消费保创始人、董事长王福山在其微信朋友圈中发文,并配发了《关于要求更正不实声明并停止侵权的律师函》的截图。

天眼查APP显示,深圳市消费宝网络科技有限公司成立于2015年,注册资本1649.9287万元。公司法人为王福山,有62名员工。

财报显示,2024 年,格力电器实现营业总收入 1,900.38 亿元;归母净利润 321.85 亿元,同比增长 10.91%

加载中...