新浪科技

全球半导体格局或将重塑!日本Rapidus成功试产2nm芯片,计划2027实现量产【附全球半导体行业市场分析】

前瞻网

关注

7月18日,日本芯片制造商Rapidus宣布启动2nm晶圆测试生产,并计划于2027年在北海道千岁市的IIM-1厂区实现量产。若成功量产,或将打破台积电、三星、英特尔的垄断格局,重塑全球芯片产业竞争版图。

Rapidus此次试产采用全环绕栅极(GAA)晶体管技术,这是当前半导体行业最前沿的制程工艺之一。GAA架构通过三维堆叠设计提升晶体管密度与能效,较传统的FinFET技术更具优势。目前,早期测试晶圆已达到预期,电气特性,临界电压、驱动电流、漏电流等核心参数均符合设计标准。

Rapidus的IIM-1厂区自2023年9月动工以来进展顺利,无尘室于2024年完工,截至2025年6月已连接超过200套设备,包括先进的DUV和EUV光刻工具。Rapidus的目标是通过优化器件特性、提升性能与良率,最终实现量产。

此次2nm晶圆试产是日本在先进半导体制造领域迈出的关键一步。2021年,日本出台《半导体和数字产业战略》,明确提出重振半导体产业的全球竞争力目标,并通过补贴、税收优惠等方式推动技术攻关。Rapidus作为核心项目,已获得5900亿日元(约合38亿美元)政府资助,其股东阵容更涵盖丰田、索尼、NTT等日本八大巨头企业,形成“政企学研”协同创新的模式。如果Rapidus能够成功量产2nm芯片,这将标志着日本在先进芯片制造领域重新崛起,并有望打破台积电、三星、英特尔的垄断局面。

作为全球第三大经济体,日本曾在20世纪80年代主导全球半导体市场,但因技术迭代滞后、产业转移等因素逐渐衰落。如今,通过押注2nm等先进制程,日本试图在高端芯片领域重获话语权,同时带动材料、设备、设计等产业链上下游协同发展。

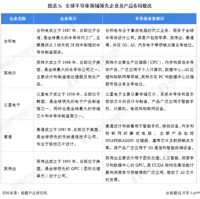
当前,全球半导体行业呈现“三足鼎立”格局:台积电凭借7nm及以下制程占据全球50%以上代工市场份额;三星在存储芯片和系统半导体领域具备全产业链优势;英特尔则主导PC和数据中心处理器市场。Rapidus的入局,被视为日本挑战现有秩序的重要尝试。

然而,挑战巨大。台积电已宣布2025年量产2nm芯片,三星紧随其后,而Rapidus需在两年内完成技术追赶与良率爬坡。此外,半导体行业具有高投入、长周期特点,仅IIM-1厂区的建设成本就超过5万亿日元(约合320亿美元),后续研发与量产仍需持续巨额资金支持。

尽管先进制程竞争激烈,但全球半导体市场对成熟工艺的需求依然庞大。数据显示,2023年全球半导体市场规模达4284亿美元,其中集成电路占比81%,而射频器件、传感器、功率器件等大量应用仍依赖28nm及以上成熟制程。这类工艺因技术成熟、成本可控,无需遵循摩尔定律的极致压缩,成为汽车电子、工业控制、物联网等领域的首选。

日本在材料科学和精密制造领域具有传统优势,若能结合2nm先进制程与成熟工艺的差异化布局,或可开辟新的市场空间。例如,通过优化28nm工艺的能效比,满足新能源汽车对低功耗芯片的需求。

前瞻经济学人APP资讯组

更多本行业研究分析详见前瞻产业研究院《全球IGBT功率半导体行业市场调研与发展前景预测分析报告》

同时前瞻产业研究院还提供产业新赛道研究、投资可行性研究、产业规划、园区规划、产业招商、产业图谱、产业大数据、智慧招商系统、行业地位证明、IPO咨询/募投可研、专精特新小巨人申报、十五五规划等解决方案。如需转载引用本篇文章内容,请注明资料来源(前瞻产业研究院)。

更多深度行业分析尽在【前瞻经济学人APP】,还可以与500+经济学家/资深行业研究员交流互动。更多企业数据、企业资讯、企业发展情况尽在【企查猫APP】,性价比最高功能最全的企业查询平台。

加载中...