新浪财经

比亚迪日本扩张迅猛,年内门店将破百家,日媒感叹:比亚迪特斯拉主导日本电车转型 【附新能源汽车行业市场分析】

前瞻网

关注

根据日经中文网等多家媒体报道,特斯拉比亚迪正在加速布局日本电动汽车市场,有望主导日本的电动汽车转型。

报道指出,特斯拉计划在2026年底前将日本门店数量从目前的23家增至50家,并预留进一步扩展至100家的空间。2025年上半年,特斯拉在日销量同比增长70%至约4600辆,增长势头强劲。而比亚迪的扩张更为激进:截至2025年6月,其在日门店已达63家,年内将突破100家,并计划于2026年下半年推出符合日本“轻型汽车”标准的专属车型。该策略直击日本消费者偏好小型车的痛点,有望通过本土化产品进一步打开市场。

两家企业的强势入侵,与日本本土车企的迟缓形成鲜明对比。日本的电动汽车普及率在发达国家中处于较低水平。2025年上半年,日本电动汽车销量仅27321辆,同比下滑7%,连续两年负增长。日本本土汽车制造商如丰田、本田、日产等巨头的新一代电动车型预计要到2026年才能上市,转型滞后已成不争事实。

日本消费者对新能源汽车的接受度长期集中在混合动力车型,纯电动车普及率在发达国家中垫底。背后是日本独特的能源结构、充电基础设施不足以及消费者对续航焦虑的担忧。然而,随着全球碳中和进程加速,日本政府和企业不得不加快转型步伐。

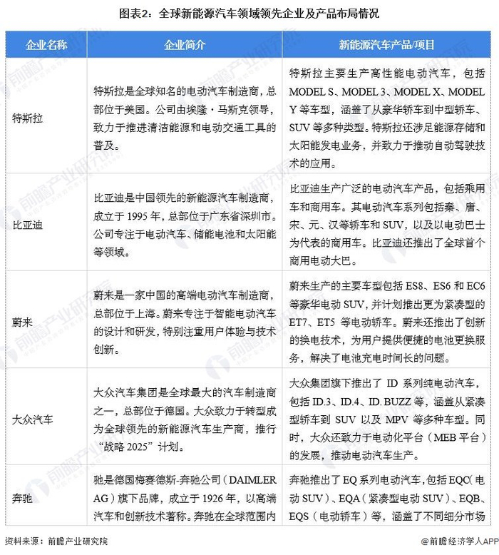
当前全球新能源汽车领域市场呈现明显的寡头垄断,由特斯拉和比亚迪两家领头企业主导,特斯拉以技术创新和全球布局占据市场领先地位,比亚迪则在中国市场及商用车领域强势发展。除此以外,蔚来、小鹏和理想等中国新兴品牌,凭借智能化和高性能产品迅速崛起。传统车企中,大众、奔驰、宝马虽加速电动化,但受制于既有利益格局,转型速度仍落后于新势力。

从全球视角看,新能源汽车市场已呈现“中美双核”驱动格局。2022年全球销量突破1052万辆,中国以24.4%的市占率稳居第一,欧洲(17.3%)紧随其后,而日本、印度等市场渗透率不足5%,增长潜力巨大。

中国汽车技术研究中心首席专家、中国汽车战略与政策研究中心副主任刘斌指出,中国新能源汽车国际化发展面临诸多挑战,包括欧美等国家从关税壁垒、非关税壁垒、绿色壁垒、投资审查等领域出台相关政策和限制措施来保护本国汽车产业发展。他还提到,全球新能源汽车市场的快速发展为中国电动汽车海外建厂提供了机遇。

北京大学光华管理学院金融学系助理教授李波认为,中国新能源汽车参与国际竞争,有着供应链完整度强、产业聚集度高、充分的市场竞争、超大市场规模快速促进技术迭代的优势。

以比亚迪为例,其通过“刀片电池”、DM-i超级混动等技术突破,结合垂直整合模式降低成本,已在全球市场占据一席之地。特斯拉上海超级工厂的成功,则证明了中国在智能制造和效率方面的领先性。未来,随着东南亚、拉美等新兴市场崛起,中国车企有望通过本地化生产进一步扩大优势。

前瞻经济学人APP资讯组

更多本行业研究分析详见前瞻产业研究院《中国新能源汽车行业市场前瞻与投资战略规划分析报告》

同时前瞻产业研究院还提供产业新赛道研究、投资可行性研究、产业规划、园区规划、产业招商、产业图谱、产业大数据、智慧招商系统、行业地位证明、IPO咨询/募投可研、专精特新小巨人申报、十五五规划等解决方案。如需转载引用本篇文章内容,请注明资料来源(前瞻产业研究院)。

更多深度行业分析尽在【前瞻经济学人APP】,还可以与500+经济学家/资深行业研究员交流互动。更多企业数据、企业资讯、企业发展情况尽在【企查猫APP】,性价比最高功能最全的企业查询平台。

加载中...