新浪财经

涉嫌单位行贿!60亿军工股子公司及其原法人被提起刑事诉讼|盘后公告集锦

财联社APP

关注

今日聚焦

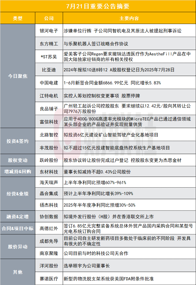
【银河电子:涉嫌单位行贿 子公司同智机电及其原法人被提起刑事诉讼】

银河电子(002519.SZ)公告称,公司全资子公司合肥同智机电控制技术有限公司收到某法院送达的某检察院提起的《起诉书》,对同智机电原法定代表人张红及同智机电涉嫌单位行贿提起刑事诉讼。本案尚未开庭审理,暂时无法准确估计本次诉讼对公司本期利润或后期利润的影响,最终实际影响需以法院判决为准。公司及控股子公司无其他重大诉讼、仲裁事项。

【东方精工:与乐聚机器人签订战略合作协议】

东方精工(002611.SZ)公告称,公司与乐聚(深圳)机器人技术有限公司签订《战略合作协议》,双方聚焦具身智能机器人方向,在生产制造、场景拓展、业务推广等方面开展战略合作。东方精工按照乐聚机器人技术标准及产能要求,按时、保质为乐聚机器人生产制造相应人形机器人产品,并完成后续的相关调试、部署及售后服务;乐聚机器人提供服务解决方案,东方精工发挥智能制造行业优势,双方共同开展人形机器人技能训练与应用探索;东方精工利用社会及行业资源优势,协助乐聚机器人推动机器人产品在工业智造、商业服务、科研教育、家庭服务等领域的业务销售,双方共同开拓市场。

【良品铺子:广州轻工起诉公司控股股东 要求继续以12.42元/股向其转让公司7976万股股份】

良品铺子(603719.SH)公告称,近日,公司获悉,广州市中级人民法院受理了原告广州轻工与被告宁波汉意、第三人良品铺子股份有限公司的股份转让纠纷一案,涉案金额为9.96亿元。原告诉讼请求被告继续履行原告于2025年5月签订的《协议书》、《附生效条件的股份转让协议》,将持有的良品铺子股份有限公司的7976万股股份,按照每股12.42元的价格转让给原告,并按照协议约定的时间或经原告催告后的合理期限内履行股权变更手续。目前案件尚未开庭审理,最终结果尚无法判断,可能导致宁波汉意与武汉长江国际贸易集团有限公司的控制权转让事项存在不确定性风险。

【晶合集成:预计上半年净利同比增长39%-109%】

晶合集成(688249.SH)公告称,预计2025年上半年归属于母公司净利润为2.6亿元到3.9亿元,同比增长39.04%到108.55%。业绩增长主要因行业景气度回升,产品销量增加,产能利用率维持高位,带动收入和毛利提升;CIS产品占比提升。目前公司40nm高压OLED显示驱动芯片已实现批量生产,55nm全流程堆栈式CIS芯片实现批量生产,28nmOLED显示驱动芯片及28nm逻辑芯片研发进展顺利,预计今年年底可进入风险量产阶段。

【富信科技:应用于400G/800G高速率光模块的MicroTEC产品已通过通信领域某头部企业的产品验证并实现批量供货】

富信科技(688662.SH)公告称,公司控股子公司广东富信热电器件科技有限公司研发的应用于400G/800G高速率光模块的MicroTEC产品已通过通信领域某头部企业的产品验证并实现批量供货。应用于400G/800G高速率光模块的MicroTEC产品现已形成批量供货,但在公司整体收入中占比较小,预计今年产生的销售收入不超过2024年度公司整体收入的2%。

【*ST苏吴:爱美客子公司Regen要求撤销达透医疗作为AestheFill产品在中国大陆独家经销商的所有相关授权】

*ST苏吴(600200.SZ)公告称,Regen公司于2025年7月成为爱美客的控股子公司,Regen于2025年7月18日晚间以邮件方式向公司控股孙公司达透医疗送达《解约函》,Regen要求撤销达透医疗作为AestheFill产品在中国大陆独家经销商的所有相关授权;达透医疗不得再以AestheFill产品独家经销商身份进行任何经营活动。解约函中认为达透医疗将独家经销业务实际转让给其控股股东江苏吴中美学生物科技有限公司违反协议约定,且吴中美学唯一股东,即本公司及其董事长、数名高管人员严重违反证券法的行为被处以相应的行政处罚,严重影响AestheFill产品在中国大陆地区的声誉。若《独家代理权协议》最终解除,达透医疗将失去AestheFill在中国境内的独家代理权,无法继续销售AestheFill,预计公司医美板块下半年度营业收入及利润将大幅减少。

【南京聚隆:公司目前与时的科技公司无合作】

南京聚隆(300644.SZ)发布可转换公司债券交易异常波动公告称,公司发现近期公共传媒报道了可能与公司相关且市场关注度较高的信息:2025年7月17日,东方财富股吧出现一篇报道:“据媒体报道,阿联酋企业Autocraft与中国企业时的科技16日在上海签署采购协议,订单金额10亿美元,用于采购350架E20eVTOL(电动垂直起降飞行器)。据财联社主题库显示,相关上市公司中:南京聚隆控股子公司南京聚隆复合材料技术有限公司专注于先进复合材料在航空航天、低空经济、智能制造等领域应用的研发、生产制造和销售。”相关风险提示:公司目前与时的科技公司无合作。请广大投资者理性投资,注意风险。2024年度,公司控股子公司南京聚隆复合材料技术有限公司营业收入约0.3亿元,占公司整体营收比例较小。请广大投资者理性投资,注意风险。

【洋河股份:选举顾宇为公司董事长】

洋河股份(002304.SZ)公告称,公司第八届董事会第十一次会议于2025年7月21日召开,会议选举顾宇为公司第八届董事会董事长,任期与本届董事会任期一致。同时,顾宇被选举为公司第八届董事会战略委员会主任委员和提名委员会委员。

【比亚迪:2024年度利润分配及资本公积金转增股本实施】

比亚迪(002594.SZ)公告称,公司2024年度权益分派方案已获股东会审议通过,以总股本30.39亿股为基数,向全体股东每10股派发现金红利人民币39.74元(含税),现金红利总额约为人民币120.77亿元,每10股送红股8股,以资本公积金每10股转增12股。A股股权登记日为2025年7月28日,除权除息日为2025年7月29日,新增可流通股份上市日也为2025年7月29日。

【海天瑞声:上半年净利同比预增607%-961%】

海天瑞声(688787.SH)公告称,预计2025年半年度归属于母公司净利润为294.40万元至441.60万元,同比增长607.01%至960.52%。全球AI技术的快速发展和商业化落地,推动公司计算机视觉、自然语言和智能语音三大业务板块全面增长。

【东材科技:董事长拟减持不超0.43%公司股份】

东材科技(601208.SH)公告称,董事长唐安斌持有公司股份1531.9万股,占公司当前总股本的1.71%。因个人资金需求,唐安斌计划自8月13日起3个月内,通过集中竞价交易方式减持公司股份不超过383万股,占公司当前总股本的0.43%。

【江特电机:实控人筹划控制权变更事项 股票停牌】

江特电机(002176.SZ)公告称,公司收到实际控制人朱军、卢顺民的通知,其正在筹划公司控制权变更相关事项,可能导致公司实际控制人发生变更。公司股票自2025年7月22日上午开市起停牌,预计停牌时间不超过2个交易日。

投资&签约

【北路智控:拟投资6亿元建设矿山智能驾驶产业化基地项目】

北路智控(301195.SZ)公告称,公司计划在南京江宁滨江经济开发区投资建设“矿山智能驾驶产业化基地项目”,总投资约6亿元,整体投资计划5年内完成。项目主要从事矿山智能驾驶相关产品与技术的研发、试验工作,以加强公司在矿山智能驾驶领域的研发实力,并实现矿山智能驾驶产品的批量化生产。项目建成后,预计2030年全面达产后,在甲方所在地实现新增年产值或销售收入将突破8亿元。

【丰茂股份:拟不超过15亿元投建智能底盘热控系统生产基地项目】

丰茂股份(301459.SZ)公告称,公司拟与余姚工业园区管理委员会签订意向协议书,在余姚市购置土地,建设智能底盘热控系统生产基地项目,总投资额预计不超过人民币15亿元。

股权变动

【跃岭股份:股东协议转让股份完成过户登记 控股股东变更为杰思金材】

跃岭股份(002725.SZ)公告称,公司股东林仙明、林万青、林信福、林申茂、林平、林斌将合计持有的6287.5万股股份转让给北京杰思金材科技有限公司,转让股份数量占公司股份总数的24.5606%。该事项已取得中国证券登记结算有限责任公司出具的《证券过户登记确认书》。转让完成后,杰思金材成为公司第一大股东,公司控股股东和实际控制人变更为杰思金材和王冠然。林仙明、林信福、林斌放弃其合计持有的剩余未转让股份的表决权利。

经营&业绩

扬杰科技:2025年半年度净利同比预增30%-50%】

扬杰科技(300373.SZ)公告称,预计2025年半年度归属于上市公司股东的净利润为5.52亿元-6.37亿元,比上年同期增长30%-50%。报告期内,半导体行业景气度持续攀升,汽车电子、人工智能、消费类电子等领域呈现强劲增长态势,带动公司主营业务增长。公司坚持产品领先的技术引领战略,加大高附加值产品研发投入,推动产品竞争力提升,多品类重点产品持续放量。同时,公司深化精益生产,优化生产流程,强化质量管控,提升运营效率,毛利率实现同比增长,为利润增长提供支撑。报告期内,预计非经常性损益对净利润的影响金额为3500万元-4000万元。

【格科微:预计2025年1-6月营业收入同比增长22.27%-36.51%】

格科微(688728.SH)公告称,经财务部门初步测算,公司预计2025年1-6月实现营业收入34.11亿元-38.09亿元,同比增长22.27%-36.51%。主要原因为首创的单芯片高像素芯片集成技术得到市场认可,公司5000万像素多个规格产品均已成功导入多家品牌客户,在手订单充足,下半年将持续放量。

常熟银行:2025年上半年净利润同比增长13.55%】

常熟银行(601128.SH)发布业绩快报,2025年上半年实现营业收入60.62亿元,同比增长10.10%;归属于本行普通股股东的净利润19.69亿元,同比增长13.55%。截至2025年6月末,本行总资产4,012.51亿元,较年初增长9.46%;总贷款2,514.71亿元,较年初增长4.40%;总存款3,107.77亿元,较年初增长8.46%;不良贷款率0.76%,较年初下降0.01个百分点;拨备覆盖率489.53%,较年初下降10.98个百分点。

【长盈通:预计上半年净利同比增长72.12%-110.33%】

长盈通(688143.SH)公告称发布2025年半年度业绩预告,预计归属于母公司净利润为2612万元-3192万元,同比增长72.12%-110.33%。报告期内,光纤环器件订单需求持续增长,公司快速响应市场,坚持以客户为中心,积极扩大产能规模,加强内部人员培训,光纤环器件交付量较上年同期大幅增长,公司业务盈利情况持续改善。

融资&定增

协创数据:拟境外发行股份(H股)并在香港联交所上市】

协创数据(300857.SZ)公告称,公司于2025年7月21日召开董事会审议通过,拟在境外发行股份(H股)并申请在香港联交所挂牌上市,以拓展国际化战略、优化海外业务布局、增强境外融资能力。公司授权管理层启动相关筹备工作,授权期限为自董事会审议通过之日起12个月。具体细节和方案尚未确定,需提交董事会、股东会审议,并经中国证监会备案和相关监管机构批准或核准。该事项存在较大不确定性,敬请投资者注意投资风险。

合同&项目中标

【高德红外:签订6.85亿元完整装备系统总体外贸产品国内采购合同和某型号光电系统订购合同】

高德红外(002414.SZ)公告称,近日与某J贸公司、某客户签订了完整装备系统总体外贸产品国内采购合同和某型号光电系统订购合同,合同总金额为6.85亿元人民币,占公司2024年度经审计营业收入的25.59%。这是公司继前次完整装备系统总体型号项目在海外实现批量订货后,在海外市场取得的又一大批量订单。合同的签订将对公司未来的经营业绩产生积极影响。

【大金重工:签署约4.3亿元欧洲某海上风电场单桩基础供应合同】

大金重工(002487.SZ)公告称,公司全资子公司蓬莱大金与欧洲某能源企业签署海上风电单桩基础供应合同,蓬莱大金将为欧洲某海上风电项目提供超大型海上风电单桩产品,合同总金额约4.3亿元,占公司2024年度经审计营业收入的比例约11.38%。该项目位于欧洲,蓬莱大金将于2026年交付完毕上述单桩产品。本合同的履行预计会对公司2026年经营业绩产生积极影响。

【中国电建:1-6月新签合同金额6866.99亿元 同比增长5.83%】

中国电建(601669.SH)公告称,2025年1月至6月,公司新签合同金额总计6866.99亿元,同比增长5.83%。其中,能源电力业务新签合同金额4313.88亿元,同比增长12.27%;水资源与环境业务新签合同金额773.21亿元,同比下降14.05%;城市建设与基础设施业务新签合同金额1432.77亿元,同比下降1.65%。此外,公司在境内新签合同金额5450.35亿元,同比增长3.16%;在境外新签合同金额1416.65亿元,同比增长17.50%。

【富维股份:获49亿元座椅项目定点】

富维股份(600742.SH)公告称,公司收到知名自主豪华品牌主机厂的定点通知书,将为其两个车型开发座椅产品,预计2026年3月和9月开始批量供货,项目预计生命周期为6-7年,生命周期总销售金额预计为49亿元。

股价异动

【成都先导:目前公司自主研发新药项目多数处于临床前的不同阶段 开发具有很大的不确定性】

成都先导(688222.SH)公告称,公司股票交易连续三个交易日内(2025年7月17日、2025年7月18日和2025年7月21日)收盘价格涨幅偏离值累计达到30%,属于股票交易异常波动。新药研发具有高科技、高风险、高附加值的特点,产品从研发、临床试验报批到投产的周期长、环节多,容易受到不确定性因素的影响。目前公司自主研发新药项目多数处于临床前的不同阶段,开发具有很大的不确定性,后续是否能够实现对外转让存在重大不确定性。

其他

【赛诺医疗:新型药物洗脱支架系统获美国FDA附条件批准】

赛诺医疗(688108.SH)公告称,公司于2021年12月向美国FDA递交了新型药物洗脱支架系统的注册申报资料,近日收到FDA通知,该产品已获FDA附条件批准。FDA将在公司完成相关针对性完善工作后签发正式批准令。该产品是我国首个在美国FDA申请上市前批准的国产原研产品,拥有全球专利布局,并已在中国、美国、日本、欧洲等多个国家和地区进行临床研究。该产品是基于赛诺医疗国际首创的“动脉血管创伤愈合存在时间窗”理论为基础开发的新型冠脉药物洗脱支架产品,旨在提高患者创伤愈合速度,加速内皮功能性恢复,并减少传统药物涂层支架导致的不良事件发生率。公司尚需按FDA要求完成相关完善工作后方可获得正式批准令并在FDA标准下投入生产以及在美国正式开展该产品的商业化销售工作,具体时间尚无法确定。

【健康元:重组抗人IL-17A/F人源化单克隆抗体注射液Ⅲ期临床试验达到主要研究终点】

健康元(600380.SH)公告称,公司控股子公司丽珠集团的附属公司丽珠单抗与北京鑫康合生物医药科技有限公司联合开发的“重组抗人IL-17A/F人源化单克隆抗体注射液”的Ⅲ期临床试验达到主要研究终点。主要疗效终点已达到,第12周PASI100应答率,LZM012为49.5%,对照组司库奇尤单抗为40.2%,显示出LZM012非劣效于司库奇尤单抗且优效于司库奇尤单抗。丽珠集团已向国家药品监督管理局药品审评中心递交上市许可申请前的沟通交流申请,推进LZM012的上市进程。

【万华化学:子公司匈牙利宝思德化学公司装置停产检修】

万华化学(600309.SH)公告称,根据年度检修计划,公司子公司匈牙利宝思德化学公司MDI(40万吨/年)、TDI(25万吨/年)等一体化装置及相关配套装置将于2025年7月23日开始陆续停产检修,预计检修30天左右。本次停产检修为年度计划例行检修,对公司生产经营不会产生影响。

联环药业:非洛地平片(联环尔定)通过仿制药一致性评价】

联环药业(600513.SH)公告称,公司收到国家药监局核准签发的非洛地平片(联环尔定)《药品补充申请批准通知书》,批准公司该药品通过仿制药质量和疗效一致性评价。

【百奥泰:BAT4406F注射液新增微小病变肾病/局灶节段性肾小球硬化适应症获临床试验批准】

百奥泰(688177.SH)公告称,公司收到国家药品监督管理局核准签发的关于BAT4406F注射液新增微小病变肾病/局灶节段性肾小球硬化适应症的《药物临床试验批准通知书》。BAT4406F为公司开发的全人源抗CD20抗体,已获批临床试验的适应症包括视神经脊髓炎谱系疾病、微小病变肾病/局灶节段性肾小球硬化。

加载中...