新浪财经

新的90后首富来了?

市场资讯 2025.07.21 15:20

来源:刃辛机器人

这些90后科技企业家未来或将改变国运。

科技创新的企业家,从来不是单纯的财富创造者,而是推动社会肌理重塑、撬动国运沉浮的关键力量。

谈及宇树科技,最为大众所熟知的是在春晚上“舞手绢”的宇树H1人形机器人。如今,宇树科技要登陆资本市场了。

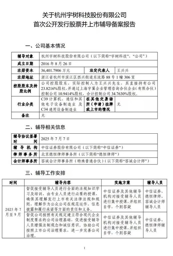
7月18日,证监会官网显示,宇树科技已开启上市辅导,由中信证券担任辅导机构,计划于2025年四季度协助公司按相关规定准备首次公开发行股票并上市申请文件。

宇树科技成立于2016年,是国内人形机器人领域的“独角兽”企业。

辅导备案报告显示,宇树科技控股股东、实际控制人为王兴兴,其直接持有公司23.8216%股权,并通过上海宇翼企业管理咨询合伙企业(有限合伙)控制公司10.9414%股权,合计控制公司34.7630%股权。

一旦上市,宇树科技将成为A股市场炙手可热的人形机器人概念股。王兴兴的身价也因此水涨船高。

“刃辛机器人”综合各机构的分析:宇树科技成功上市后,参照行业热度、市场情绪,譬如智元机器人借壳后股价连涨8板,其市值可能达到300亿-500亿元,甚至更高。  

假设宇树科技未来的市值达500亿元,持股34.76%的王兴兴身价将升至174亿元(34.76%×500亿)。

目前的90后首富为影石创新创始人刘靖康。截至7月18日,影石创新的市值为673.68亿元,刘靖康穿透后持股26.83%,其身价约为180亿元(673.68x26.83%)。

未来,随着宇树科技股价的上涨,王兴兴与刘靖康身价或将不相上下。

王兴兴有机会问鼎90后首富宝座。

01

IPO后,市值或飙升

宇树科技成立以来,获得过多次融资。

来源:IT桔子

2025年6月,宇树科技完成了C+轮融资交割,由中国移动旗下基金、腾讯、锦秋、阿里、蚂蚁、吉利资本共同领投,绝大部分老股东跟投。

据知情人士称,当时宇树科技估值已经远远突破百亿。

为了参与宇树科技的融资,不少投资人“抢破了头”。

据雷帝网,一位知名投资人称,宇树科技不缺钱,所有老股东都要求继续追加投资。宇树科技的融资份额,老股东已经分不过来了,也不需要找投资。

上述人士称,“如果是100亿的估值,我自己就投了,哪里会给别人。”

实际上,据上游新闻,此轮融资后,有投资机构透露,宇树下一轮融资的估值预期将飙升至200亿。

宇视科技与其他人形机器人公司的最大不同是已经连续盈利5年。

宇树科技曾确认,自2020年以来,财务报表每年都保持盈利状态。

曾有接近这家公司老股东的人士向投中网透露,他们2023年和2024年的营收分别在2亿元和4亿元左右,净利润则分别在1000万元到7000万元左右。

另据《南方都市报》报道,从一份宇树科技以自身名义提交的采购证明文件中看到,宇树科技在2024年的时候,公司规模324人,营收约为4.15亿元,资产总额约为15.32亿元。

华尔街见闻得到的信息是:宇树科技2024年净利润接近一个亿。

王兴兴在2025年天津夏季达沃斯论坛上,披露了宇树科技最新的运营情况——公司员工约1000人,年度营收已经达到“十来亿元”。

据晚点LatePost报道,宇树科技2025年预计净利润2亿元。

而且,2024年,宇树科技的毛利率达到60%,净利率超过了10%。

宇树科技成功上市后,其市值大概能到达多少呢?

对此,可以参照行业实际情况,譬如特斯拉Optimus相关产业链公司市销率约15-20倍,智元机器人2024年营收超10亿元,按150亿元估值计算,市销率也约为15倍;

再考虑行业热度、市场情绪,譬如智元机器人借壳后股价连涨8板,并结合宇树科技的超快发展,多机构多预测其上市后的市值预计在300-500亿,甚至更高。

以500亿市值计算,王兴兴持股价值将升至174亿元,与目前90后首富刘靖康180亿元身价不相上下。

因此,王兴兴有可能成为90后首富。

02

王兴兴的务实方法论

与其他创业者不同,相较于狂热的科技理想,王兴兴是十分务实的。

王兴兴早在2009年就开始了人形机器人的试验,但敏锐地看到,按照当时的科技发展水平,做人形机器人太复杂了,无法驾驭。

2016年就成立的宇树科技,直到2023年才开始做人形机器人。因为2023年AI大模型异军突起,人形机器人才能变得更智能,应付复杂的场景,这使人形机器人有了商业化落地、大规模量产的可能。

在2023年之前,宇树科技和王兴兴都在默默地做机器狗,就是长四条腿的机器狗。

2017年10月,宇树科技就发布了第一款机器狗,价格低,还没有对买家做各种限制,允许他们买过去后继续二次开发,因此很快就接到订单,国内外客户都有。

此后,宇树科技的机器狗销售十分旺盛,一发不可收拾。

2023年,按机器狗销量来看,宇树科技的市场份额最大,达66.46%;按机器狗销售额来看,宇树科技的市场份额达42.74%。

2024年,高工机器人产业研究所数据显示,宇树机器狗年销量高达2.37万台,约占全球市场69.75%的份额。

宇树科技的机器狗通过授权经销商、官网以及亚马逊销往北美、欧洲与亚洲等市场,直接销售给一般消费者。

与双足的人形机器人不同,四足的机器狗已经有了批量化的商业化落地。

机器狗虽因四足设计,限制了功能与用途,达不到人形机器人的高度,但在人形机器人行业尚未成熟,价格和功能不符合消费者要求的当下情况下,成为最好的过渡产品。

机器狗产品被广泛应用在农业、工业领域,以及特定的安防巡检、勘测探索、公共救援、排爆侦测、医疗防疫陪护等行业场景中。家用场景也是机器狗发挥最大价值的领域。

甚至有投资人表示,机器狗有可能成为新能源汽车、AI大模型之后的又一个风口行业。

市场调研机构QYResearch预测,2024年到2031年,全球机器狗市场规模年复合增长率为12.3%。高工机器人产业研究所在报告中指出,2024年到2030年国内“机器狗”复合增长率将达到33%。

王兴兴是成本控制狂。他常说:“不要和我们比降成本,我们还可以降很多”。目前,宇树科技的机器狗诸多部件均为公司自研,在价格上极具竞争力。机器狗方面,宇树的售价是国外同类产品的1/40。

正是靠着机器狗的高市占率、极致成本控制,宇树科技闷头发大财。

王兴兴在2025年夏季达沃斯论坛上透露,公司年度超10亿元的营收中,主要来源是四足机器狗产品。若以均价4.5万元计算,仅四足机器狗这一产品营收就超10亿元。

与王兴兴相似的是80后的理想汽车创始人李想。

李想在创业之初,宁可违背投资人的意愿,也没有直接生产纯电汽车,而是生产“增程汽车”这个过渡产品。因为增程汽车即可用电,也可用油,不受当时稀缺的充电桩制约,更有市场需求。

这个务实的做法,使得理想汽车成为了造车新势力中最早实现盈利的车企,目前也更有生命力。

03

未来或改变国运

人形机器人在未来的重要性,不言而喻。

具身智能是物理世界基础设施,人形机器人为“下一代智能终端”。

人形机器人作为人工智能与实体世界的终极接口,正在突破技术临界点,其引发的生产力革命将重塑全球经济格局

为此,高层对此十分重视,北京、苏州等地制定千亿产业目标,各种补贴覆盖技术攻关与场景验证。

蓝驰创投的陈维广认为,我国人形机器人发展的底层逻辑是:人口老龄化背景下,中国制造业对具身智能有长期刚需;中美竞争之下,中国产业必须在 AI 与实体经济融合上构建护城河。

简而言之,中美人形机器人之争,关乎我国的国运,关乎中美竞争大局。

对此,可通俗地理解,如果美方率先造出商业化落地的通用型人形机器人,美方的工厂就无需技术工人,依靠人形机器人就能生产商品。

到那时,“老特”天天高喊的“制造业回归”,就真的能够实现了。我们与美国竞争的制造业优势,也就消失了。

从国运角度看,掌握人形机器人话语权的国家,或将主导第四次工业革命的核心规则制定权——这不仅是技术竞赛,更是人类文明进化主导权的终极角逐。

中美人形机器人之争,中方必须赢,不能输。

我国的人形机器人行业发展,如今需要依靠王兴兴这些90后的创业精英。

这些90后科技创新者持续获取财富,才能促进国家与社会的发展。

科技创新的企业家,从来不是单纯的财富创造者,而是推动社会肌理重塑、撬动国运沉浮的关键力量。他们以市场为土壤,以创新为种子,在颠覆旧有格局的同时,为时代注入改写命运的能量。

目前依然有一些看衰人形机器人行业的专业人士,甚至认为人形机器人就是泡沫,将迅速破灭。

对此,“刃辛机器人”认为:

回望历史,瓦特改良蒸汽机时,或许未曾想到一个企业家群体将借此催生工业革命,让英国从海岛小国跃升为“日不落帝国”;爱迪生在实验室里点亮电灯泡的瞬间,也未必预见通用电气会如何重构人类的时间观念与生产方式,为美国的崛起铺设电气时代的基石。

但这些案例印证着一个规律:当科技创新与企业家精神相遇,便能突破技术与制度的双重天花板,让单个突破发酵为系统性变革。

90后科技企业家,值得拥有更多财富,激励他们继续前进。

加载中...