新浪财经

宇树科技启动IPO,参股公司曝光!杠杆资金盯上这10只绩优股

证券数据宝

关注
听新闻

宇树科技正式启动IPO,参股公司名单曝光。

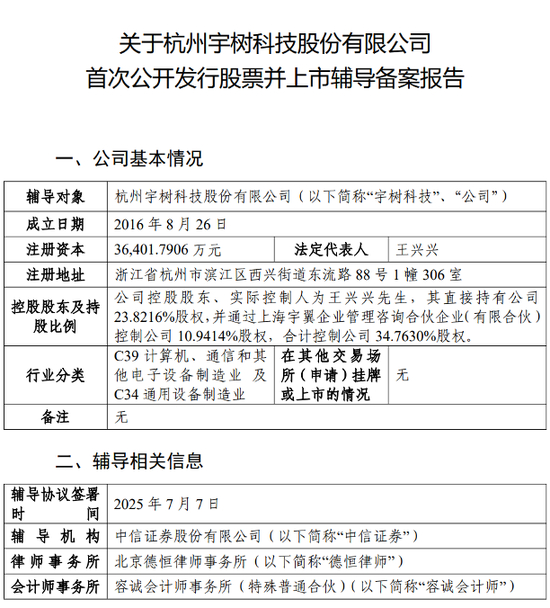
7月18日,中国证监会官网显示,杭州宇树科技股份有限公司(下称“宇树科技”或“公司”)开启上市辅导,辅导机构为中信证券。这表明,公司正式启动IPO。

根据企查查,今年5月,公司名称从“杭州宇树科技有限公司”变更为“杭州宇树科技股份有限公司”,完成股份制改造。6月份,公司2次进行注册资本变更;截至目前,公司注册资本增至3.64亿元,此前不足300万元。

自春晚爆火以来,宇树科技火速出圈。近期,在世界知识产权组织(WIPO)揭晓的2025年全球奖获奖者名单中,宇树科技从来自95个国家和地区的780多名申请者中脱颖而出,成功斩获这一国际殊荣,实现了浙江省在WIPO全球奖上零的突破,也是本届10个全球奖获奖者中唯一的中国代表。宇树科技凭借在机器人运动控制、高性能关节电机及实时系统等核心领域的突破性创新与全球化的知识产权布局,成功问鼎。

作为人形机器人赛道的明星企业,宇树科技获吉利汽车、腾讯、阿里巴巴、锦秋基金、蚂蚁集团等企业的联合领投。7月初,北京机器人产业发展投资基金(有限合伙)对宇树科技进行追加投资。

间接参股宇树科技公司出炉

宇树科技开启上市辅导对参股公司、产业链公司而言无疑属于利好消息。根据企查查的股权穿透图,目前A股上市公司大多以间接方式参股宇树科技。

证券时报·数据宝不完全梳理发现,间接参股宇树科技的有卧龙电驱、金发科技、雪龙集团、首开股份等A股上市公司。

比如,卧龙电驱、金发科技均通过金石成长股权投资(杭州)合伙企业(有限合伙)间接持股宇树科技;首开股份旗下北京首开盈信投资管理有限公司间接投资宇树科技。

从市场表现来看,截至7月18日,这些间接参股宇树科技的公司年内平均股价涨幅超过18%,雪龙集团、卧龙电驱、中际旭创年内股价涨幅均超过45%;雪龙集团是国内商用车冷却风扇总成行业的领导者。

卧龙电驱表示,公司与浙江人形机器人创新中心有关节模组方面的合作,公司在人形机器人方面的业务合作还包括场景应用开发及推广,结合公司工业互联网平台所沉淀的工业场景大数据,可广泛应用于电力、石化、煤矿、应急救援、医疗康养等多个领域。

从杠杆资金来看,截至7月17日,与去年年末相比,获融资客加仓的有中际旭创、金发科技、卧龙电驱等公司。其中,中际旭创获融资客加仓幅度接近36%。中际旭创金发科技2025年上半年净利润均有望同比增长。

此外,A股市场也有部分公司与宇树科技存在业务合作。例如,华锐精密在投资者关系互动平台回复称,公司与宇树科技的合作经历前期的送样测试后,目前已获得小批量的订单。

人形机器人产业大事不断

事实上,近期,人形机器人产业端迎来密集催化。据上海证券研报整理,7月初,智元机器人推出最新作品灵犀X2-N轮足机器人。

7月6日,优必选人形机器人组装测试运维基地项目签约仪式在自贡举行,计划总投资约2.5亿元。

7月7日,星动纪元官宣完成近5亿元A轮融资。7月9日,智元机器人完成全球首次通用具身机器人工业现场常态化作业直播。

另外,据集邦AI机器人消息,2025年7月11日,中国移动采购与招标网发布公告,宣布智元机器人与宇树科技成功中标中移(杭州)信息技术有限公司人形双足机器人代工服务采购项目。该项目总预算高达1.24亿元(含税),成为目前国内人形机器人领域已披露的最大单笔采购订单,标志着中国人形机器人产业迈入规模化量产的新阶段。

据央视新闻,今年上半年,我国创新应用成果加速落地。人形机器人训练场和数据集落地运营,开源550多万条训练数据,加快在多领域下应用,工业机器人、服务机器人产量同比分别增长35.6%和25.5%。

东海证券指出,国内外巨头的技术竞争与生态构建将加速商业化进程,人形机器人产业已进入“黄金窗口期”。国内外巨头的纷纷入局,不仅为人形机器人领域注入了大量资金与资源,加速了行业的技术进步与成熟,还推动了产业链的标准化和批量化发展,促进全球产业链的联动,使得人形机器人产业迎来了重要的转折点和变革机遇。

东海证券还表示,经过多年的技术沉淀与产业深耕,我国在关键零部件的研发制造上取得长足进步。相比国外,国产人形机器人核心零部件极具性价比。比如谐波减速器,国产主要厂商单价为1318元,国际主要厂商单价为2367元。

(图片来源:东海证券)

10只绩优人形机器人

概念股获融资客大手笔加仓

7月15日,在国务院新闻办公室举办的民营企业家代表与中外记者见面会上,宇树科技创始人兼首席执行官王兴兴表示,今年上半年,公司人形机器人出货量实现显著增长。对于整体行业,他表示,今年整个机器人行业的增速都非常快,科技发展的趋势已经非常清晰。

东海证券表示,2025年或为人形机器人量产元年,未来市场潜力巨大。该机构根据公开信息整理显示,2025年全球人形机器人需求量3万台,按照单价30万元计算,2025年市场空间90亿元;预计到2029年,全球人形机器人需求量达到100万台,市场空间达到1500亿元。

上述机构还表示,人形机器人产业链上下游迎来发展机遇。上游的零部件供应商,如高精度减速器、高性能电机、先进控制器以及各类传感器制造商,因人形机器人对零部件精度、可靠性和智能化水平的严苛要求,获得增量订单,推动技术升级与产能扩张。下游应用企业借助人形机器人高效、灵活、稳定的特点,在工业生产、物流配送、医疗康复、商业服务等多领域拓展业务,创新服务模式。

从A股市场来看,人形机器人概念股今年以来备受关注。据数据宝统计,截至7月18日,百余只概念股年内平均涨幅接近35%。这其中,有80余只概念股属于融资客标的,近七成年内获融资客加仓(以今年7月17日数据与去年末对比,下同,含年内新进融资融券标的),晶品特装、胜宏科技、襄阳轴承等6股获加仓均超过100%。

结合业绩来看,年内获融资客加仓幅度超过10%,且2025年半年报业绩预喜(略增、扭亏)的人形机器人概念股有10只,含2只年内新进成为融资融券的标的,分别为福达股份、双林股份

东方锆业、三花智控、新时达年内获融资客加仓幅度均超过30%,前2家公司2025年上半年扭亏为盈。

新时达在投资者关系互动平台回复称,公司2025年拟推出具身智能通用控制器,并拟在具身智能/人形机器人领域推出整机。

声明:数据宝所有资讯内容不构成投资建议,股市有风险,投资需谨慎。

加载中...