新浪财经

【东吴电新】周策略:人形国内外进展提速,固态前景广阔

市场资讯 2025.07.21 00:01

来源:新兴产业汇

电气设备7327上涨0.57%,表现弱于大盘。本周(7月14日-7月18日)新能源汽车涨3.19%,锂电池涨2.07%,核电涨1.08%,发电设备涨0.82%,电气设备涨0.57%,光伏跌2.53%,风电跌0.27%。涨幅前五为温州宏丰、中际旭创、利元亨、应流股份、江淮汽车;跌幅前五为拓日新能、亚玛顿、亿晶光电、广大特材、岱勒新材。

行业层面:人形机器人:宇树科技已在浙江证监局IPO办理辅导备案;特斯拉餐厅即将开业,人形机器人Optimus首次“上岗”;智元机器人将直播全球首例真正数据驱动的具身智能机器人物流作业;黄仁勋:中国的开源AI是推动全球进步的催化剂 下一波浪潮是机器人;优必选Walker S2全球首个实现自主换电;智元机器人于近日获得了正大集团的战略投资。储能:甘肃发布首个容量电价政策,实施对象包括煤电、电网侧新型储能;中核临翔200MW/400MWh储能电站项目正式实现全容量并网;江苏省滨海新区10 万千瓦/20万千瓦时储能电站项目顺利完成并网启动;宁夏启动国家级零碳园区申报;山东印发零碳园区建设方案:2027年建成15个省级园区。电动车:英国重启补贴电动车,比亚迪、MG们或成赢家;特斯拉新车Model Y L,预估售价约40万元;宜春市自然资源局发布通知,境内8宗锂资源矿权审批存在问题,要求责改;藏格锂业接到通知已停产,正在推进锂资源开采手续办理;市场价格及周环比:钴:SMM电解钴24.45万/吨,-1.5%;百川金属钴24.75万/吨,-0.6%;镍:上海金属网12.18万/吨,-0.6%;碳酸锂:SMM工业级6.51万/吨,+4.7%;电解液:SMM磷酸铁锂1.77万/吨,-0.6%;前驱体:SMM四氧化三钴20.87万/吨,+0.8%;三元523型7.65万/吨,-1.3%;正极: SMM磷酸铁锂-动力3.18万/吨,+2.3%;三元811型14.40万/吨,-0.3%;三元622型12.50万/吨,-1.2%;负极:百川石油焦0.26万/吨,+0.7%;DMC碳酸二甲酯:0.39万/吨,+5.4%;六氟磷酸锂:SMM 4.95万/吨,-2.1%。新能源:硅料硅片价格上涨、分布式组件报价上涨;反内卷声浪加强,电池价格开涨;甘肃136号文省级细则下发,机制电量≤80%、执行12年;甘肃电网侧新型储能容量电价出台,电价标准330元/kw*年;大唐新能源:2025年6月光伏发电量同比增加68.64%。本周硅料45.00元/kg,环比18.42%;N型210R硅片1.65元/片,环比43.48%;N型210硅片1.93元/片,环比42.96%;双面Topcon182电池片0.29元/W,环比10.87%;双面Topcon182组件0.68元/W,环比持平;玻璃3.2mm/2.0mm 17.50/10.50元/平,环比-5.41%/-0.47%。风电:7月15日,英国政府正式宣布,将允许尚未获得规划许可的固定式海上风电项目参与即将于今年夏季启动的第七轮(AR7)差价合约(CfD)拍卖,此次拍卖准入门槛降低、规模较高。本周招标 1.09 GW:陆上 1.09 GW/海上暂无;本周开/中标0.7GW。本月招标4.27GW,同比-49.56%:陆上3.67 GW/海上0.6GW,同比-52.73%/-14.29%。25年招标 54.22 GW,同比-9.47%:陆上 47.87 GW/海上 6.35 GW,同比-13.63%/同比+27.51%。本月开标均价:陆风2001元/KW,陆风(含塔筒)2065元/KW。电网:我国最大750千伏输变电环网工程全线贯通。

公司层面:隆基绿能:预计25H1归母净利-24亿到-28亿元;天齐锂业:预计25H1归母净利0到1.55亿元,同比增长100%-103%;三花智控:于7月18日行使超额配售权,按22.53港元发行6215.7万股,本次发行股数由4.14亿股增加至4.77亿股;晶澳科技:预计25H1归母净利润-30亿到-25亿元,扣非净利润-23.6亿元到-18.6亿元;天顺风能:预计25H1归母净利润4080万到5520万元,同比下降74.44%-81.11%;福莱特:预计25H1归母净利润2.3亿到 2.8亿元,同比减少81.32% 到84.66%。中矿资源:预计25H1归母净利0.65到0.9亿元,同比下降81%-86%,扣非净利0.05到0.15亿元,同减97%-99%;震裕科技:预计25H1归母净利1.85-2.12亿,同比增长40%-61%;扣非净利润1.75-2亿,同比增长46%+67%;通威股份:预计25H1归母净利-52亿到-49亿元;钧达股份:预计25H1归母净利-3到-2亿元,扣非归母-5到-4亿元;横店东磁:预计25H1归母净利9.6亿到10.5亿;禾望电气:预计25H1归母净利2.34亿到2.55亿元,同比增长51%-65%。

投资策略:机器人:Tesla方案调整已有初步进展,预计Q4有望定型,短期订单变化不改中长期放量大趋势;国内人形公司产品、订单、资本端等进展提速,25-26年国内外量产元年共振,短期调整不改产业大趋势,我们继续全面看好人形板块,全面看好T链确定性供应商和头部人形核心供应链、看好总成、灵巧手、整机、以及丝杠、谐波、传感器、运控等核心环节。电动车:6月我国电动车销量133万辆,同环比+27%/+2%,增速略有放缓,但出口亮眼,全年出口预期220万辆+,同比+70%,同时本土市场价格战持续,且购置税年底退坡,全年销量仍预计25%+增长;6月欧洲9国电动车合计销量27.6万辆,同环比增长23%/21%,销量持续强劲,全年销量预期上修至25%;美国电动车补贴9月底取消,但中国厂商技术授权产能仍可获得IRA制造补贴;排产端看,储能满产,动力爆款车型上市提前备货,行业7月排产向上,旺季提前,板块仍处于估值底部,首推宁德、比亚迪、科达利、亿纬、裕能、富临、璞泰来、尚太、天奈、天赐等锂电龙头公司,同时固态中试线2H25密集落地,看好硫化物及核心设备优质标的。储能:欧洲、中东等新兴市场大储需求大爆发,美国对等关税下降恢复发货,全年美国装机上修至增长30%+,国内储能因政策调整将催生高质量增长方式,今年预计20-30%增长超预期;欧洲户储去库完成,出货恢复,工商储需求开始爆发,亚非拉等新兴市场光储平价需求持续;我们预计全球储能装机25-28年的CAGR为30-40%,看好储能逆变器/PCS龙头、大储集成和储能电池龙头。工控:工控25年需求总体继续弱复苏,锂电需求恢复、风电、机床等向好,同时布局机器人第二增长曲线,全面看好工控龙头。风电:25年国内海风10GW+,翻倍增长,Q2是拐点,欧洲海风进入持续景气周期,继续全面看好海风,陆风100GW+,同增25%,铸件等零部件涨价,风机毛利率逐步修复,推荐海缆、海桩、整机、铸件、叶片等。光伏:531抢装结束后,国内终端需求支撑偏弱,排产端暂时小幅下降,主链价格基本跌到现金成本,工信部组织会议光伏反内卷力度加大,硅料将成为主要抓手,报价基于成本价上调到40-45元/kg,硅片相应涨价,电池片酝酿,有待观察终端;因1-5月国内装机198GW超预期,修订今明年全球光伏装机增速为15%/5%,欧洲分布式和新兴市场持续需求好,看好受益的逆变器环节、然后看可能受益于供给侧改革的硅料、玻璃、电池和组件等。电网:25年电网投资确定增长,海外AI数据中心旺盛需求持续,国内AI数据中心新一轮基建,继续推荐AI电气、出海、特高压、柔直等方向龙头公司。

投资建议:宁德时代(动力&储能电池全球龙头、盈利和增长确定估值低)、三花智控(热管理全球龙头、特斯拉机器人总成空间大)、阳光电源(逆变器全球龙头、海外大储优势显著、估值极低)、比亚迪(电动车销量持续向好且结构升级、全民智驾超预期)、亿纬锂能(动力&储能锂电上量盈利向好并走出特色之路、消费类电池稳健)、汇川技术(通用自动化弱复苏龙头Alpha明显、联合动力持续超预期)、科达利(结构件全球龙头稳健增长、大力布局机器人优势显著打造第二增长曲线)、厦钨新能(钴酸锂需求盈利向好、卡位硫化锂固态潜力大)、大金重工(海风出口布局厚积薄发、量利双升超预期)、浙江荣泰(云母龙头增长确定、微型丝杠大客户订单上量)、雷赛智能(伺服控制器龙头企业、机器人关节批量优势明显)、北特科技(丝杠批量空间大、汽零平稳)、伟创电气(变频伺服持续增长、大力布局人形机器人)、海博思创(国内大储龙头优势明显、积极开拓海外储能)、富临精工(高压实铁锂领先、机器人布局深厚)、宏发股份(继电器恢复稳增长、高压直流持续稳增长)、璞泰来(负极龙头盈利拐点隔膜涂敷稳增、固态电池设备&材料领先)、震裕科技(结构件盈利逐步修复、丝杠及关节总成空间大)、斯菱股份(车后轴承市场稳定增长、打造谐波第二增长曲线)、华友钴业(锂电资源材料一体化布局、镍钴盈利能力超预期)、尚太科技(负极龙头份额提升超预期、成本优势大盈利能力强)、湖南裕能(铁锂正极龙头强阿尔法、新品放量和价格见底盈利好转)、德业股份(新兴市场开拓先锋、户储爆发工商储蓄势)、锦浪科技(欧洲去库完成逆变器迎来拐点、新兴市场销售提升提供支撑)、祥鑫科技(汽零和结构件稳健、积极布局人形)、禾迈股份(微逆去库尾声重回高增长、储能产品开始导入)、阿特斯(一体化组件头部企业、深耕海外大储进入收获期)、天奈科技(碳纳米管龙头、快充&硅碳&固态持续受益)、欣旺达(消费锂电盈利向好、动储锂电逐步上量)、固德威(组串逆变器持续增长,储能电池和集成逐步恢复)、隆基绿能(单晶硅片和组件全球龙头、BC技术值期待)、爱旭股份(ABC电池组件龙头、25年大幅放量)、通威股份(硅料龙头受益供给侧改革、电池和组件有望改善)、麦格米特(多产品稳健增长、AI电源未来潜力大)、科华数据(全面受益国内AI资本开支新周期、数据和数能双星驱动)、晶澳科技(一体化组件龙头、盈利率先恢复)、晶科能源(一体化组件龙头、Topcon明显领先)、天合光能(210一体化组件龙头、户用分布式和渠道占比高)、聚和材料(银浆龙头、铜浆率先布局)、福斯特(EVA和POE胶膜龙头、感光干膜上量)、思源电气(电力设备国内出海双龙头、订单和盈利超预期)、东方电缆(海缆壁垒高格局好,海风项目开始启动)、三星医疗(海外配网和电表需求强劲、国内增长稳健)、国电南瑞(二次设备龙头、稳健增长可期)、鸣志电器(步进电机全球龙头、机器人空心杯电机潜力大)、天赐材料(电解液&六氟龙头、新型锂盐领先)、帝科股份(银浆龙头、银包铜银浆率先量产在即)、曼恩斯特(磨头龙头持续高增、多品类扩张布局固态和人形)、当升科技(三元正极龙头、布局固态电池技术)、容百科技(高镍正极龙头、海外进展超预期)、金盘科技(干变全球龙头、海外全面布局)、日月股份(大铸件紧缺提价可期,盈利弹性大)、上能电气(逆变器地面地位稳固、大储PCS放量在即)、新宙邦(电解液&氟化工齐头并进)、星源材质(干法和湿法隔膜龙头、LG等海外客户进展顺利)、盛弘股份(受益海外和国内AI资本开支、海外储能新客户拓展)、平高电气(特高压交直流龙头、估值低业绩持续超预期)、许继电气(一二次电力设备龙头、柔直弹性可期)、金风科技(风机毛利率恢复、风电运营稳健)、中伟股份(三元前聚体龙头、镍锂金属布局可观)、明阳智能(海上风机龙头、风机毛利率修复弹性大)、福莱特(光伏玻璃龙头成本优势显著、价格底部有望企稳反弹)、钧达股份(Topcon电池龙头、扩产上量)、中国西电(一次设备综合龙头、受益特高压和管理改善)、三一重能(成本优势明显、双海战略见成效)、艾罗能源、禾望电气、恩捷股份、天顺风能、德方纳米、昱能科技、永兴材料、中矿资源、赣锋锂业、威迈斯、儒竞科技、派能科技、元力股份、大金重工、安科瑞、海兴电力、中熔电气、天齐锂业、日月股份、三一重能、金风科技。建议关注:上海洗霸、峰岹科技、英联股份、凌云股份、宏工科技、科士达、英维克、明阳电气、多氟多、天际股份、东方电气、中信博、东威科技、宇邦新材、海力风电、新强联、通灵股份、快可电子、中科电气、美畅股份、琏升科技、信捷电气、振华新材、大全能源、通合科技、金雷股份、禾川科技、嘉元科技、 TCL中环、弘元绿能、东方日升等。

风险提示:投资增速下滑,政策不及市场预期,价格竞争超市场预期

一、机器人板块:星火燎原,势如破竹,继续强推

看好理由:1)人形机器人工业+商业+家庭,预计远期空间1亿台+,对应市场空间超15万亿,25年量产元年,特斯拉引领市场。2)类比电动车三段行情,当前机器人尚处于0-1阶段,主流零部件厂商按人形100万台,给予合理份额测算机器人业务利润,这部分业务利润仅对应10-15x估值,长期空间大。3)当前阶段,无需过分担心份额与价格,在快速放量阶段,或将经历各环节产能紧缺,厂商量利双升。当达到一定规模,行业洗牌,优质龙头预计将胜出,地位稳固。

板块后续催化剂众多: 1)T新方案定型以及后续新的订单指引(重要),且7月24日中报电话会议、11月6日股东大会预计将释放最新进展;2)国内科技大厂人形机器人进展更新,包括新品发布、产业链整合;3)Q2起国内人形开始密集小批量交付车企,地方链主平台人形机器人产品发布等新进展。

当前板块仍有空间:目前市场演绎到主流零部件厂商按人形100万台,给予合理份额,测算机器人业务利润,这部分业务利润对应10-15x估值。而人形远期市场空间上亿台,对比电动车三段行情,当前仅仅是演绎0-1阶段,而1-10和10-N确定且空间大。

观点重申:当前时点相当于14年的电动车,十年产业大周期即将爆发,首推量产进度最快的特斯拉链,并看好各环节优质标的。1)执行器:推荐三花智控、拓普集团、富临精工等;2)减速器:推荐科达利、绿的谐波、斯菱股份,关注豪能科技、瑞迪智驱等;3)丝杆:推荐浙江荣泰、北特科技,关注震裕科技等;4)灵巧手:雷赛智能、伟创电气、兆威机电、鸣志电器、曼恩斯特、关注峰岹科技、禾川科技等;5)整机:优必选、汇川技术等;6)传感器:关注奥比中光、安培龙、凌云股份等;7)结构件:祥鑫科技等。

二、储能板块:

美国光储

根据EIA数据,25年1-4月美国大储累计装机2.7GW,同比+37%,对应8.9GWh,同比+105%,配储时长3.35h。美国大储4月装机919MW,同环比+34%/-7%,对应3.1GWh,同环比+46%/-6%,平均配储时长3.4h。根据Wood Mackenzie数据,24Q4美国储能装机新增10.3GWh,同环比-16%/+4%,24年储能装机35.2GWh,同比增34%。考虑美国关税大幅提升,中国电芯产能转移至东南亚以规避关税,预计长期可持续稳健增长。

6月德国大储装机116MWh,同比+392%,环比+201%;德国2030年80%可再生能源目标倒逼配储刚性增长,大储项目招标量同比+60%。我们预计25年德国大储有望翻番增长至1.5GWh。

6月户储装机318MWh,同环比-25%/-9%,主因补贴退坡及高基数效应;工商储6月装机20.4MWh。

澳大利亚:24Q4澳大利亚大储新增并网2个储能项目,合计419MW/1277MWh,首次季度并网数据超过1GWh。24全年新增大储并网619MW,同比-15%,对应容量1677MWh,同比+77%,平均配储时长从1.3h提升至2.7h 。

在建规模大增:截至25Q1,新增获得投资承诺或正在建设的大储规模12.4GWh;此外,储备项目容量达32.1GWh 。

国内储能招投标跟踪

本周(2025年7月12日至2025年7月18日,下同)共有0个储能项目招标,EPC项目0个。

据我们不完全统计,2025年5月储能EPC中标规模为6.6GWh,环比上升175%,中标均价为0.87元/Wh,环比持平。截至2025年7月18日,2025年5月储能EPC中标规模为6.6GWh。

二、电动车板块:

6月国内电动车销量增长放缓,出口高增长,下半年叠加降价+购置税退坡抢装,全年维持25%增长预期。6月我国电动车销量133万辆,同环比+27%/+2%,增速略有放缓,但出口亮眼,全年出口预期220万辆+,同比+70%,同时本土市场价格战持续,且购置税年底退坡,全年销量仍预计25%+增长。其中,6月比亚迪销量38.3万辆,同环比+12%/0%;吉利电动车销量12.2万辆,同环比+86%/-11%;上汽集团销量12.1万辆,同环比+30%/-3%;鸿蒙智行销量5.3万辆,同环比+14%/19%;小鹏销量3.5万辆,同环比+224%/3%;理想销量3.6万辆,同环比-24%/-11%;零跑销量4.8万辆,同环比+139%/7%;小米销量2.5万辆+;长城销量3.6万辆,同环比+39%/12%;广汽aion销量2.8万辆,同环比-20%/+4%;蔚来销量2.5万辆,同环比+18%/7%。车企价格战持续,叠加下半年购置税退坡前抢装,全年销量预计30%增长。

6月欧洲销量增长依旧强劲,上修全年销量至25%增长。6月欧洲8国电动车合计销量20.7万辆,同环比增长19%/16%,电动车渗透率26.9%,同环比+6/+1.6pct。分国家来看,德国电动车注册7.3万辆,同环比+24%/+7%,渗透率28.4%,同环比+8.6/-0.1pct;法国电动车注册4.1万辆,同环-7%/+48%,渗透率24.1%,同环比-0.1/+1.8pct;意大利电动车注册1.7万辆,同环-8%/+9%,渗透率13.1%,同环比+1.3/+1.6pct;挪威电动车注册1.8万辆,同环20%/33%,渗透率97.7%,同环比+12.4/+2.8pct;瑞典电动车注册1.8万辆,同环比25%/11%,渗透率65.3%,同环比+8.8/+2.1pct;西班牙电动车注册2.5万辆,同环比131%/13%,渗透率20.8%,同环比+10.4/+1.4pct;瑞士电动车注册0.7万辆,同环比20%/11%,渗透率33.1%,同环比+6.6/+0.6pct;葡萄牙电动车注册0.8万辆,同环比29%/3%,渗透率31.8%,同环比+4.9/+1.5pct。

美国25年5月销量环比微增,25-26年新车型拉动,增速有望恢复。美国24年电动车销162万辆,同增10%,渗透率10.1%。25年5月电动车注册13.5万辆,同比-8%,环增3%,其中特斯拉销量4.2万辆,同比-22%,环增5%。美国25年政策尚未清晰,预计总体增长10%左右,但美国电动化率仅10%,电动化空间广阔,预计25-26年新车型推出后有望提速。

产业链进展超预期、固态进入中试关键期。固态电池在国家大力支持下,近半年产业链发展迅速。从电芯端看,比亚迪、国轩高科、一汽集团60Ah车规级电芯已下线,能量密度可达350-400Wh/kg,充电倍率1C,循环寿命1000次,节奏时间早于预期半年左右。工信部项目预计25年底前进行中期审查,目前电池材料体系已定型,原材料性能已达量产要求,核心难点在于电池制造工艺,我们预计25H2-26H1进入中试线落地关键期,第一波设备陆续到位调试优化,第二波设备预期年底升级改造,固态电池有望进入测试+设备迭代关键期。

投资建议:行业估值盈利底部,龙头技术创新、成本优势突出,盈利率先恢复,供需反转在即,强烈看好。首推格局和盈利稳定龙头电池(宁德时代、比亚迪、亿纬锂能)、结构件(科达利);并看好具备盈利弹性的材料龙头,首推(湖南裕能、尚太科技、天赐材料、富临精工),其次看好(璞泰来、新宙邦、容百科技、华友钴业、中伟股份、恩捷股份、星源材质、德方纳米等),关注(龙蟠科技)等;同时碳酸锂价格进入底部区间,看好具备优质资源龙头,推荐(中矿资源、永兴材料、赣锋锂业)等

三、风光新能源板块:

光伏:

硅料

国内硅料企业响应政府“反内卷”持续发酵,企业与协会持续性沟通研拟方案,多家硅料企业反应产品报价将基于“不能低于全成本”为调整主轴,卖方报价块状致密料价格约每公斤 47-49 元人民币不等,其中部分给予大客户的报价约落在每公斤 46-47 元人民币之间,颗粒料约每公斤 41-45 元人民币不等。本周买方端观察,购买硅料的企业持续小批量买进,并且调整老旧订单搭配为主,尚无大批量成交。

本周价格区间参差不齐,落在每公斤 35-49 元人民币之间,随着企业搭配方案的调整,本周有不少前期订单出货,整体均价小幅提升来到 37-38 元人民币的水平。国产颗粒硅当期主流价格区间约在每公斤 40-45 元人民币,后续也不排除跟随块状料价格涨幅波动。

海外硅料厂家发货仍受波动影响,整体稼动率下降,均价虽暂时落每公斤 19 美元的水平,部分厂家价格有 16-17 美元的水平。但整体受到大而美法案影响,输美厂家近期调整供应链生产结构,不排除八月整体价格有机会小幅回升。

近期需要注意硅料本周出货量开始增加,在近期涨价的趋势下有机会加速库存去化速度。

硅片

本周硅片价格如同上周预期般出现回弹。随着部分企业陆续接单并接受上周三后的新一轮报价,主流尺寸的成交价格已全面上调:183N 已上探至每片 1.00 元人民币,210RN 主流成交价提升至每片 1.15 元人民币,210N 则同步拉升至每片 1.35 元人民币水平。整体市场氛围转趋乐观,价格止跌回升的走势初步形成。

此轮反弹主因为供应端持续调整,硅片厂家于本月持续执行减产计划,平均开工率明显下滑,加上硅料价格近期明确上行,叠加反内卷之政策影响的背景下,整体对硅片价格形成一定支撑。此外,企业间在价格管控方面也开始出现具体动作,已有部分厂家开始限制出货,并传出准备再次调涨报价,目前市场传出头部企业已有新一轮报价:183N 每片 1.45 元人民币、210RN 每片 1.65 元人民币、 210N 每片 1.93 元人民币,尽管尚未落地,但市场已出现预期回暖迹象。

上游硅料价格方面,若后续高价料持续成交,则将进一步对硅片与下游价格形成正向支撑,虽终端需求仍未明朗,价格传导的成效仍待观察,但在去库存与减产的双重作用下,硅片价格长期下行压力已获缓解。后续关键仍将取决于硅料价格能否持稳并延续上行,以及实际成交能否支撑新一轮报价调整。

电池片

N 型电池片部分,183N 本周均价上调至每瓦 0.25 元人民币,210RN 和 210N 电池片本周均价皆上调至每瓦 0.26 元人民币,183N、210RN 和 210N 价格区间则分别为每瓦 0.245-0.25、0.255-0.26 元和 0.255-0.26 元人民币。

上周硅片涨价落地后,电池片本周交付价相应上调,需注意的是,183N 电池片国内需求仍然低迷,因此本周国内成交家数较少,主要由海外订单拉动;   210RN 和 210N 电池片部分,组件大厂对于涨价接受度较高,然而二三线组件厂上半周仍多处于观望态势,部分选择暂停采购,以既有电池片库存进行生产。

短期来看,由于本周三硅片报价再度上涨,预计经过电池片、组件环节间的价格摩擦后,后续电池片价格理应再度上调,以覆盖成本压力。展望长期价格走势,受到政策驱动,电池片行情有望脱离目前贴近现金成本的底部区间,使厂家能重回正常盈利的健康水平。

P 型美金价格部分:182P 中国出口美金均价本周持平于每瓦 0.034 美元,但由于同步受到国内上游涨幅带动,涨价后电池片价格也开始于本周出现交付。高价取值为使用海外硅料的东南亚电池片直接输美价格,该产品近期价格区间为每瓦 0.08-0.09 美元不等,均价则约为每瓦 0.085 美元。

N 型美金价格部分:183N 中国出口美金均价本周上调至每瓦 0.032 美元,如前所述,因国内上游涨价、海外需求旺盛,183N 价格后续仍有上涨空间。而美金高价的东南亚电池片部分,为使用海外硅料的东南亚电池片输美价格,近期价格区间出现扩大,调整为每瓦 0.10-0.12 美元不等,均价则未出现大幅变动,约为每瓦 0.12 美元。另外,美国对等关税实施日期延后至 8 月 1 日,并且各国关税税率仍有变化空间,InfoLink 将持续关注美国政策动向,并进行全面政策解析。

组件

组件价格整体价格僵持,近期国内订单交付以前期补装项目为主,大基地项目尚未开展,虽需求确实减弱、但影响程度尚未立即体现。台面上 TOPCon 组件集中项目价格约 0.60-0.68 元人民币订单发货为主,其中仍有部分带调价价格较低位执行,整体价格稳定。需注意本周变化在于分布项目价格从上周开始,部分一线厂家调涨报价 1-2 分人民币,本周有多家组件企业开始跟随。但供应链波动尚未稳定,组件新订单价格仍有观望趋势,受到近期政策影响,部分企业在观望将价格上抬回 0.7 元的可能性。

产品规格售价:

TOPCon 双玻组件售价区间约每瓦 0.60-0.72 元人民币,大宗交付价格落于每瓦 0.64-0.68 元人民币。集中项目交付价格受订单需求减弱影响,价格稳定落在每瓦 0.64-0.68 元人民币左右的水平。低价主要以前期集中项目交付为主约落在 0.6-0.63 元人民币左右的水平。近期变动主要在于分布现货价格近期小幅回升,从原先洽谈 0.62-0.65 元人民币的水平,小幅上抬至 0.65-0.68 元不等。

PERC 双玻组件价格区间约每瓦 0.6-0.70 元人民币。

HJT 组件价格约在每瓦 0.7-0.83 元人民币之间,其中集中项目执行价格落于每瓦 0.7-0.78 元人民币之间,分布项目价格约 0.7-0.75 元人民币之间。

BC 方面,N-TBC 的部分,本周价格小幅下滑,前期执行价格约 0.73-0.8 元人民币之间的水平,报价 0.73-0.79 元之间。整体报价不含经销商与库存售价。

各区域市场组件价格概况如下:

• 亚太区:

1. 中国出口至亚太地区的 TOPCon 价格多落在每瓦 0.085-0.090 美元。

2. 澳洲市场执行价格约为每瓦 0.09-0.10 美元。

3. 印度市场非 DCR 组件价格落在每瓦 0.14-0.16 美元左右。需要注意近期部分印度厂商转往东南亚采购电池。

• 欧洲市场:

当前项目整体交付价格维持在每瓦 8.3-8.5 美分。近期观察企业逐步将出货比重部分回到海外市场,针对四季度订单,厂家与项目方商谈价格下行,往每瓦 8 美分区间靠拢。BC 部份区分场景价格分化,每瓦单价落差较大,近期受汇率波动以及量体影响,价格些微调整。

• 拉丁美洲市场:

主流价格区间为每瓦 0.08-0.09 美元,巴西市场则观察价格区间并存的情况。

• 中东市场:

大宗价格普遍落在每瓦 0.085-0.09 美元,前期高价锁价订单仍有每瓦 0.10-0.11 美元执行中。

• 美国市场:

受美国对等关税政策及大而美法案对于供应链合规的要求影响,供货商与项目方仍在博弈沟通调整,了解到部分项目暂缓,实际价格更新还没落地,当前成交价格维持每瓦 0.27-0.28 美元。考虑贸易风险,本地制造组件询单亦有上行趋势。

风电:

本周招标 1.09 GW:陆上 1.09 GW/海上暂无;本周开/中标0.7GW。本月招标4.27GW,同比-49.56%:陆上3.67 GW/海上0.6GW,同比-52.73%/-14.29%。25年招标 54.22 GW,同比-9.47%:陆上 47.87 GW/海上 6.35 GW,同比-13.63%/同比+27.51%。本月开标均价:陆风2001元/KW,陆风(含塔筒)2065元/KW。

氢能:

本周新增2个新项目:1)百台燃料电池系统订单;

2)远程醇氢电动重卡订单。

四、工控和电力设备板块观点:

2025年6月制造业数据继续承压,6月制造业PMI 49.7%,前值49.5%,环比+0.2pct:其中大/中/小型企业PMI分别为51.2%/48.6%/47.3%,环比+0.5pct/+1.1pct/-2.0pct;2025年6月工业增加值累计同比+6.4%;2025年6月制造业固定资产投资完成额累计同比+7.5%。2025年1-5月电网累计投资2040亿元,同比增长19.8%。

景气度方面:短期持续跟踪中游制造业的资本开支情况,在经济持续复苏之后,若制造业产能扩张,则将进一步加大对工控设备的需求。

6月制造业PMI 49.7%,前值49.5 %,环比+0.2pct:其中大/中/小型企业PMI分别为51.2%/48.6%/47.3%,环比+0.5pct/+1.1pct/-2.0pct。

2025年1-6月工业增加值累计同比增长:2025年1-6月制造业规模以上工业增加值累计同比+6.4%。

2025年6月制造业固定资产投资累计同比增长:2025年6月制造业固定资产投资完成额累计同比+7.5%。

2025年6月机器人、机床产量数据向好:2025年6月工业机器人产量累计同比+35.6%;6月金属切削机床产量累计同比+13.5%,6月金属成形机床产量累计同比+10.4%。

电网:

根据国网25年初职代会,25年计划开工“6直5交”特高压工程,开工规模超预期,电网建设持续高景气。

特高压直流: 25年6月24日,发改委批复藏东南-粤港澳大湾区±800kV直流工程正式核准,工程额定输电容量10GW,四座换流站,采用柔性直流输电技术。展望25H2,我们预计:蒙西京津冀,疆南川渝,巴丹吉林四川有望实现核准开工,陕西河南、库布齐上海力争实现核准。我们预计蒙西京津冀工程有望在近期核准开工,建议关注近期工程开工动态。特高压交流:截至5月末,烟威、平圩电厂项目已完成物资招标。

电力设备物资招标:

年初电网建设加速推进,全年来看电网扩容+老旧设备更新需求有望拉动主设备实现稳健增长。

一次设备:25年第三批招标正在进行,变压器/组合电器/电抗器/互感器/电容器/断路器/隔离开关/消弧线圈/开关柜需求同比分别为+25%/10%/24%/27%/36%/27%/46%/24%/42%,需求整体来看保持了稳健增长,其中老旧设备更新需求带来的改造项目占比有所提升。

二次设备:25年第三批二次设备招标需求同比增速较快,继电保护/变电监控招标量同比+44%/71%。

关注组合和风险提示:

关注组合:储能:阳光电源、德业股份、禾迈股份、锦浪科技、固德威、昱能科技、派能科技、科士达、盛弘股份、科华数据、科陆电子、金盘科技、南网科技、永福股份、同飞股份;电动车:宁德时代、亿纬锂能、科达利、湖南裕能、比亚迪、天赐材料、璞泰来、中伟股份、中矿资源、永兴材料、赣锋锂业、天齐锂业、新宙邦、天奈科技、德方纳米、容百科技、华友钴业、恩捷股份、星源材质;光伏:隆基绿能、阳光电源、通威股份、锦浪科技、固德威、中信博、晶澳科技、爱旭股份、福莱特、捷佳伟创、林洋能源;工控及工业4.0:汇川技术、宏发股份、麦格米特、正泰电器、信捷电气;电力物联网:国电南瑞、国网信通、炬华科技、新联电子、智光电气;风电:东方电缆、天顺风能、泰胜风能、大金重工、日月股份、新强联、恒润股份、海力风电、三一重能、金风科技、明阳智能;特高压:平高电气、许继电气、思源电气。

风险提示:投资增速下滑,政策不达市场预期,价格竞争超市场预期。

1.   行情回顾

电气设备7327上涨0.57%,表现弱于大盘。沪指3534点,上涨24点,上涨0.69%,成交30958亿元;深成指10914点,上涨218点,上涨2.04%,成交45274亿元;创业板2277点,上涨70点,上涨3.17%,成交21393亿元;电气设备7327上涨0.57%,表现弱于大盘。

本周股票涨跌幅

涨幅前五为温州宏丰、中际旭创、利元亨、应流股份、江淮汽车;跌幅前五为拓日新能、亚玛顿、亿晶光电、广大特材、岱勒新材。

2.   分行业跟踪

2.1.   国内电池市场需求和价格观察

碳酸锂:本周国内碳酸锂价格涨幅在0.3万元/吨,此波上涨主要受宏观和情绪面的拉动。7月7日,宜春市自然资源局发布通知,要求8家涉锂矿山企业于9月30日前完成矿种变更储量核实报告编制,但与现在生产没有实际关系,但核心问题在于7-9月期货仓单不够交货的问题。近期锂矿价格上涨明显,从600美元/吨上涨到700美元/吨,从港口库存来看,环比下降了10万吨。澳州的发货量到7月底也减了20%,矿价支撑在加强。

三元材料:本周国内三元材料价格小幅走弱,近期镍价震荡走低,硫酸钴小涨1000-2000元/吨,但传导到材料厂这块没有明显表现,总体还是小幅下行。7月份三元材料整体生产放缓,供应这块变化不大。

磷酸铁锂:近期磷酸铁锂出口情况较好,头部企业都在开发海外客户,还有一些企业计划在欧洲选址建厂。海外方面:近日SK On与L&F就向北美市场供应磷酸铁锂签署了谅解备忘录,以积极应对美国对LFP电池不断增长的需求,加强公司进入快速增长的ESS领域。磷酸铁方面:近期磷化工企业二期扩产进入加速阶段,大部分都10万吨起步,后市竞争将更为激烈。

负极材料:市场反馈,近期为了抢夺市场份额,一些头部负极企业在砸价,今年上半年部分负极材料企业的业绩预告已公布,成绩较为“亮眼”,其中杉杉上半年业绩“强势反弹”,净利暴涨1265.61%,中、小企业压力较大,原料端虽然有些下跌,但反弹趋势还未停,而需求端较弱,一些落后产能有出清的可能。针状焦方面:虽然熟焦出货尚可,但总量量不大,市场上对三季度预期不太看好。

隔膜:本周隔膜市场总体平稳。近期国内隔膜厂呈现“淡季不淡”的情况,产能利用率维持较高水平,不过这种反常态的情况,让不少材料厂有些担忧,觉得需求会不会前置,导致后期订单会出现断崖式的减少。企业方面:7月7日星源材质在港交所递交招股书,拟香港主板IPO上市。

电解液: 本周国内电解液市场价格继续下行。目前材料厂家对下半年出货预期相对乐观,头部企业订单较好,二梯队呈现微增,不过价格竞争非常激烈,尤其是二梯队企业目前维持毛利率已困难,都是以价换量的策略;本周国内6F开工率已恢复,大厂维持较高水平,二梯队企业则在50-60%,小厂还处于停产状态,虽然近期6F有涨价趋势,但预计涨幅空间有限。

电池:近期某头部企业有比较大的采购动作,三季度生产计划都在60GWh/月以上,主要是关税抢出口的操作,因此给到材料厂以及锂盐的需求就维持较高的状态,其他企业总体波动不大。价格方面:目前电池成本都处于较低水平,但想要获得下游大的订单的话,电池厂都要以价换量。

新能源车:7月传统淡季上周乘用车销量36.2万,同比-1.56%,环比-11.06%;新能源销量20.4万,同比-13.18%,环比-3.32%;周度新能源渗透率56.35%,比去年同期+5.84个百分点。新势力TOP5销量为:问界8610台;零跑8560台;理想7330台;小米6680台;小鹏5820台。近期多台6座纯电SUV即将上市乐道L90、理想I8、特斯拉YL、问届M8。

上半年国内新能源重卡销售7.9万台,同比增加186%,渗透率为22.3%;上半年新能源轻卡销量为7.3万台,同比增长100%;上半年国内新能源汽车报废13.2万台。 

近日英国交通部宣布总额6.5亿英镑的电车补贴计划,售价在3.7万英镑以下的电车可享受最高3750英镑的折扣,补贴范围覆盖符合制造业可持续发展标准的英国及其他国家的电车制造商。

储能:本周国内储能市场平稳运行。近期内蒙古开工项目较多,海外主要以东欧、南欧数量级较大。根据相关机构统计,2025年上半年中国储能市场共有1040个项目实现并网,总规模达21.79GW/51.20GWh,同比增长46%。今年1月宁德时代已官宣将在韩国成立子公司,并加快其动力电池和储能电池业务的扩张,6月开始招聘经理级人员。使得韩国本土三家电池企业密切关注中国企业的动向,担心在“本土”韩国市场也可能会因低价攻势而让位。

(文字部分引用自鑫椤资讯)

2.2.   新能源行业跟踪

2.2.1.   国内需求跟踪

国家能源局发布月度光伏并网数据。5月新增93GW,同比 +388%,环比+105%;1-5月累计198GW,同比+150%;

根据中电联统计,风电2025年4月新增装机5.3GW,同比+299%,环比持平;1-4月累计20GW。

25年4月风电招标15.5GW:陆上13 GW/海上2.5GW;25年1-4月招标37.4 GW:陆上32.2 GW/海上5.2GW。

2.2.2.   国内价格跟踪

多晶硅:

当前国内硅料收储、限价等政策有了进一步动作,本周三进行了行业高质量发展会议,明确了硅料价格将以不低于企业全成本价格(含税)销售,硅料现货、期货价格得到进一步推涨,硅料企业的硅料主流报价来至45元/公斤以上,甚至传言更高,报价相比上月所签订单已经跳涨10元/公斤以上,但仍需跟踪实际订单落地情况。部分前期低价34-35元/公斤的所签订单有重新议价或搭配高价料采购而进行发货,大幅涨价趋势下硅料出货速度加快。目前行业政策影响下整体涨价势头较猛,最终涨至何时,涨至何价,也还需整体价格向下传导情况以及终端需求而看。

硅片:

上周上游硅料的收储限价带来的涨价传导至硅片环节,带动了硅片厂商对各尺寸硅片价格的第一次上调,且来至本周各尺寸硅片价格已陆续有成交。上周龙头硅片企业将M10L/G12R/G12硅片价格分别上调至1、1.15、1.35元/片,其他硅片企业陆续跟进,上周上涨后的G12硅片价格陆续被部分下游企业接受,有所成交;来至本周涨价后的M10L/G12R硅片价格陆续也有成交,此外上游硅料价格仍在继续上调,硅片企业在前期的经营成本压力下也有较强的修复意愿,因此硅片企业在借助此轮收储、限价等政策下,市场传出将在现有价格水平上将继续上调硅片价格;来至本周三上游硅料硅片会议结束后,硅片限价公布,各尺寸硅片在覆盖含税全成本前提下大幅调涨价格至1.45、 1.65、 1.93元/片,本周四开始执行,相比之前价格此轮价格上涨超过40%,下游电池端尚在观望,暂未有实际接单,与下游采购企业博弈加剧。HJT硅片方面,本周HJT半片价格随主流210尺寸硅片价格波动而调整,本周初HJT半片价格回升至0.64-0.65元/片区间,高位价格也开始有成交;而周中的第二次主流210尺寸硅片涨价,也将HJT半片上调至0.85元/片左右。

电池片:

在上游各环节涨价推动下,电池环节各尺寸价格也上调了价格,同时本周涨价后的各尺寸电池片也陆续有成交。上周硅片价格涨价后,各尺寸电池价格传出上调0.02-0.03元/W的声音,来至本周各尺寸电池成交价格也陆续兑现,本周M10L、G12R、G12电池成交的高位价格区间来至0.25-0.26元/W,0.26-0.265元/W,0.26-0.265元/W。此外本周三上游各尺寸硅片价格又进一步大幅调涨,传导至电池端也仍有上涨可能,同时本周电池环节也在进行限价的会议,政策引导下对电池价格也将起到了一定的支撑向上,但同时也仍需关注直接下游组件端价格向下传导顺利与否。HJT电池方面,当前国内HJT电池产线排产率不高,且继续下调,而在面对下游现有的HJT电池需求以及HJT电池成本下,HJT电池在产企业坚挺价格意愿明显,低位价格微降,当前HJT电池国内价格为0.35-0.37元/片区间,海外订单电池价格有一定溢价。

组件:

当前上游各环节价格纷纷上涨,来至组件端市场也有报涨的意愿与动作,市场部分高位报价出现0.68-0.7元/W的价格,但相比上游环节涨价的火爆以及成交落地,组件端实际执行上涨价后的组件成交不多,组件下游观望博弈较多;同时当前国内外市场需求偏淡,主流组件企业仍在执行前期所签订单,组件价格价差仍较为明显。本周也将针对下游组件价格进行会议,市场上也在拭目以待,报涨概率较大,具体看上涨幅度。

2.3.   工控和电力设备行业跟踪

工控自动化市场2025年Q1整体增速+2.4%。1)分市场看,2025Q1 OEM&项目型市场持续复苏,锂电/纺织/包装/机床/印刷/注塑/食饮复苏较快。2)分行业看,OEM市场、项目型市场整体增速为+3.3%/+1.8%(2024Q4增速分别为-1.4% / +0.6%)。

6月制造业PMI 49.7%,前值49.5%,环比+0.2pct:其中大/中/小型企业PMI分别为51.2%/48.6%/47.3%,环比+0.5pct/+1.1pct/-2.0pct。后续持续关注PMI指数情况。2025年6月工业增加值累计同比+6.4%;2025年6月制造业固定资产投资完成额累计同比+7.5%。

6月制造业PMI 49.7%,前值49.5%,环比+0.2pct:其中大/中/小型企业PMI分别为51.2%/48.6%/47.3%,环比+0.5pct/+1.1pct/-2.0pct。

2025年1-6月工业增加值累计同比增长:2025年1-6月制造业规模以上工业增加值累计同比+6.4%。

2025年6月制造业固定资产投资累计同比增长:2025年6月制造业固定资产投资完成额累计同比+7.5%。

2025年6月机器人、机床产量数据向好:2025年6月工业机器人产量累计同比+35.6%;6月金属切削机床产量累计同比+13.5%,6月金属成形机床产量累计同比+10.4%。

2.3.1.   电力设备价格跟踪

截至7月18日,本周银价格环比小幅下降。Comex白银本周收于38.46美元/盎司,环比下降1.26%;本周铜,铝价格环比小幅上升。LME三个月期铜收于9794.5美元/吨,环比上升1.36%;LME三个月期铝收于2638美元/吨,环比上升1.38%。

3.   动态跟踪

3.1.   本周行业动态

3.1.1.   储能

我国牵头制定硅基负极材料国际标准。近日,由我国牵头制定的硅基负极材料国际标准《纳米制造 — 产品规格 —5—3 部分:纳米储能 — 空白详细规范:锂离子电池纳米硅基负极材料》正式发布,标志着锂离子电池硅基负极材料领域迎来了首项国际标准。该国际标准首次构建了锂离子电池纳米硅基负极材料的关键控制特性体系,并明确了比容量、首次库伦效率、体积膨胀率等核心特性指标的测量方法,填补了该领域的国际标准空白。这一标准的制定将为纳米硅基负极材料的生产提供明确的指引,推动产业链上下游的协同创新。

https://mp.weixin.qq.com/s/ceUt0jaaOy12JkdcpZ1q0w

宁夏:启动国家级零碳园区申报。7月10日,宁夏回族自治区发展和改革委员会组织开展国家级零碳园区建设申报工作。根据宁夏《自治区发展改革委 工业和信息化厅关于组织开展国家级零碳园区建设申报工作的通知》,综合考虑能源禀赋、产业基础、电力安全、可靠供应、减碳潜力等因素基础上,推荐有条件、有意愿的园区建设国家级零碳园区。宁夏表示,自治区发展改革委会同工业和信息化厅,组织有关方面择优选出2个园区,推荐报送国家发展改革委审核确定建设名单。

https://mp.weixin.qq.com/s/97zeqwvpLRjjCyRBB_pS4Q

山东印发零碳园区建设方案:2027年建成15个省级园区。零碳园区是指通过规划、设计、技术、管理等方式,使园区内生产生活活动所产生的二氧化碳排放降至“近零”水平,并具备进一步达到“净零”条件的园区。建设范围可为园区整体,也可为“园中园”。以“园中园”形式申报的,需有明确的四至边界,建设和管理由所在园区负责。

https://mp.weixin.qq.com/s/0g4T8oH6gdEhpz3oBDYGlg

3.1.2.   新能源汽车及锂电池

奔驰旗下铁锂电池订单,花落江苏大厂。自2021产销量和装机量反超三元锂电池后,磷酸铁锂电池再次迎来属于自己的“高光时刻”。据相关媒体报道,奔驰与吉利的合资品牌——smart电池项目定点花落蜂巢能源,蜂巢能源将在全球范围内向smart供货磷酸铁锂短刀电池。

https://news.bjx.com.cn/html/20250711/1450716.shtml

华为系首款家用纯电亮相。在2025岚图用户之夜上,全新岚图知音亮相,也是华为系首款家用纯电SUV。全新岚图知音由岚图与华为双方技术团队联调联试13个月共同打造而成,搭载华为最新一代乾崑智驾ADS 4与鸿蒙座舱HarmonySpace 5,将与特斯拉ModelY、小米YU7同台竞技。

https://auto.sina.com.cn/7x24/?tagid=3

宝马与Momenta官宣合作,合力打造基于飞轮大模型的中国专属智能驾驶辅助解决方案。7月15日,宝马集团中国宣布与Momenta达成合作。双方将聚焦智能驾驶辅助前沿领域,合力打造基于飞轮大模型的中国专属智能驾驶辅助解决方案。该方案将应用在包含国产新世代在内的多款车型,为中国市场用户提供全场景、点到点的领航驾驶辅助功能,覆盖高速及城区道路。

https://www.d1ev.com/news/qiye/271165

奔驰纯电CLA车型将于今秋国内上市。7月15日,梅赛德斯-奔驰宣布,梅赛德斯-奔驰纯电CLA车型将于今秋上市,城区及高速领航辅助驾驶发布在即,该系统采用本土技术解决方案,基于中国实际驾驶场景和驾驶风格定制开发。

https://auto.sina.com.cn/7x24/?tagid=3

特斯拉Model Y印度售价约7万美元,为主要市场中最高。美国马斯克旗下电动汽车制造商特斯拉周二公布,其Model Y车型在印度的售价约为7万美元,是主要市场中最高的,该公司准备于周二在孟买开设第一家展厅。特斯拉预计将从第三季度开始在印度交付,届时特斯拉将在当地繁忙的道路上行驶,瞄准高端电动汽车细分市场,该市场仅占全球第三大汽车市场总销量的4%。

https://auto.sina.com.cn/7x24/?tagid=3

吉利与极氪完成合并,成本估算172亿。7月15日第一电动消息,吉利控股宣布旗下吉利汽车与极氪科技正式签署合并协议,将以现金或换股方式收购除已持股外的全部极氪股份,实现极氪私有化并于纽交所退市。交易完成后,极氪将成为吉利汽车全资附属公司,持股由62.8%升至100%。私有化现金代价约171.99亿元人民币,为今年中国新能源领域最大并购案。

https://www.d1ev.com/news/shichang/271224 

特斯拉计划将日本门店数量翻倍至50家。据外媒报道,特斯拉计划在明年年底前将其在日本的电动汽车门店数量翻倍至50家,而其中国竞争对手比亚迪则计划在日本建立一个包含100家门店的销售网络。特斯拉的目标是,今年将日本门店数量从目前的23家增加到30家,然后在2026年扩展到50家。该公司正考虑在之后将目标设定为100家。

https://mp.weixin.qq.com/s/Tc4n-QD12awViRsqVsvzfQ

广汽&安利捷进军英国市场。2025年7月15日,广汽在英国伦敦举行签约仪式,并宣布与安利捷签署合资协议,标志着广汽正式进入英国市场,进一步完善其在欧洲的战略布局。安利捷将作为广汽的合作伙伴,在英国销售广汽的新能源乘用车。根据计划,广汽两款全球战略车型AION V和AION UT将率先导入英国市场,并于2026年第一季度正式上市开启交付。

https://news.bjx.com.cn/html/20250717/1451594.shtml

3.1.3.   光伏

中核临翔200MW/400MWh储能电站项目正式实现全容量并网。这座扎根云南临沧的巨型能量枢纽,成功跻身全球最大的电网侧分布式模块化储能电站行列,更以其令人惊叹的“奇点速度”,为我国储能行业树立了全新标杆。

https://news.bjx.com.cn/html/20250711/1450718.shtml

江苏省海安市滨海新区10 万千瓦/20万千瓦时储能电站项目顺利完成并网启动。项目位于海安市滨海新区金港大道与建业路交界处南侧,占地面积约31.73亩。项目总投资约1.95亿元,项目建设磷酸铁锂储能容量115.345兆瓦/230.69兆瓦时、110千伏升压站1座,接入110千伏电压等级电网。项目投运后,年均发电量约8270万度,可为南通地区提供200兆瓦时的调峰能力。

https://news.bjx.com.cn/html/20250711/1450755.shtml

大唐新能源:2025年6月光伏发电量同比增加68.64%。公告显示,2025年6月大唐新能源及其附属公司按合并报表口径完成发电量2,486,526兆瓦时,较2024年同比增加9.61%。其中,完成风电发电量1,944,184兆瓦时,较2024年同比减少0.14%;光伏发电量542,342兆瓦时,较2024年同比增加68.64%。

https://guangfu.bjx.com.cn/news/20250711/1450644.shtml

国晟新能源科技中标80万千瓦光伏治沙项目光伏组件采购项目。7月14日,中国电建中南院中广核和田策勒80万千瓦光伏治沙项目光伏组件采购项目入围公布,中标企业安徽国晟新能源科技有限公司。

https://guangfu.bjx.com.cn/news/20250714/1450989.shtml

乐山电力成都100MW/200MWh储能电站并网投运。7月14日,乐山电力披露,其两项储能电站项目取得重大进展,其一,7月14日公司申报的成都市青白江区乐山电力100MW/200MWh 电化学储能电站纳入该项目清单。其二,7月14日,乐山电力成都龙泉驿区100MW/200MWh 电化学储能电站成功并网投运,投运后将进行涉网试验,试验数据经审核合格后正式转入商业运行,预计转入商业运行还需3个月左右。

https://news.bjx.com.cn/html/20250715/1451082.shtml

新疆三师图木舒克市首个源网荷储项目全容量并网发电。近日,新疆第三师图木舒克市首个源网荷储一体化项目一期200兆瓦光伏电站(含储能区)实现全容量并网发电。项目位于五十一团唐驿镇四连,由中国能源建设集团有限公司负责投资、建设与运营,预计年均发电量3.5亿度,项目所发绿色电力将全部在师市电网内消纳,有效提高能源利用效率。

https://news.bjx.com.cn/html/20250715/1451101.shtml

PNM公司申请新墨西哥州三个光储项目。据外媒报道,公用事业厂商新墨西哥州公共服务公司(PNM)正向新墨西哥州公共监管委员会(NMPRC)申请批准与三个电池储能系统(BESS)项目相关的六份电力采购协议。PNM公司在今年5月向新墨西哥州公共监管委员会(NMPRC)提交了这六份协议的申请。这些协议旨在支持Meta公司位于新墨西哥州巴伦西亚县的Los Lunas大型数据中心园区中扩建。

https://news.bjx.com.cn/html/20250715/1451169.shtml

3.1.4.   风电

中国水利水电第四工程局中标中广核200MW风电项目钢塔采购项目。北极星风力发电网获悉,近日,中广核华建天恒(新疆)传动有限公司20万千瓦新能源项目陆上钢塔筒采购项目中标公示。公示显示,该项目中标人为中国水利水电第四工程局有限公司,投标报价:70,925,127.00元。

https://news.bjx.com.cn/html/20250718/1451776.shtml

进军澳洲,远景能源携手FERA 打造1GW风电+1.5GWh储能标杆项目。北极星风力发电网获悉:7月17日,在澳大利亚风能大会期间,全球领先的绿色科技企业远景能源与澳大利亚可再生能源开发商FERA Australia签署合作协议,宣布双方将在澳大利亚国家电力市场(NEM)联合开发大型混合可再生能源项目。这一合作标志着澳大利亚首个此类合作框架的达成,项目目标总装机容量达1GW风电及1.5GWh储能。

https://news.bjx.com.cn/html/20250717/1451636.shtml

3.1.5.   氢能

山西吕梁经开区绿电离网制氢项目成功试车。北极星氢能网获悉,7月8日,山西吕梁经开区3MW绿电离网制绿氢加氢一体化示范项目成功试车,标志着吕梁经开区在绿氢制取方面实现新突破。该项目位于吕梁经开区新材料园区,为吕梁经开区国有公司组织实施。其核心为国内企业研发的全国首台单体2MW纯国产化AEM电解槽,该电解槽可有效解决再生能源波动电力与电解水制氢的适配性问题,减少弃电率,降低电解水制氢成本,为吕梁可再生能源就近就地消纳和氢气运输储存成本高提供了解决方案。下一步,该制绿氢技术将在吕梁市域内率先推广应用,为区域绿色低碳发展注入新动能。

https://news.bjx.com.cn/html/20250714/1450873.shtml

1500Nm³/h!国华投资氢储能项目EPC招标!北极星氢能网获悉,7月16日,国华投资国华(如东)新能源有限公司国华如东光氢储一体化制氢项目EPC总承包公开招标:本项目位于江苏省南通市如东洋口港经济开发区豫东垦区老海堤东侧、内部农路南侧。制氢规模为1500Nm³/h,制氢站与集中式光伏就近布置,采用集中式光伏所发绿色电力进行制氢,提升绿氢制取和供应能力。制氢站新建1000Nm³/h和500Nm³/h水电解制氢装置(含氢气纯化)各一套,配套建设氢气充装装置及其公配设施,年运行时间3600h。本项目是EPC交钥匙工程,在满足初步设计报告项目最低使用要求的同时,投标人有权提出合理化建议,由招标人决定是否采纳。

https://news.bjx.com.cn/html/20250717/1451693.shtml

明阳氢能与巴西GWE签署80MW制氢装备供货协议。当地时间7月14日,北京明阳氢能科技有限公司(以下简称 “明阳氢能”)与巴西 Green World Energy Hydrogen(GWE)在巴西Mato Grosso Do Sul 的Campo Grande 举行隆重的签约仪式,正式签署了供货协议。

https://news.bjx.com.cn/html/20250716/1451429.shtml

3.1.6.   电网

我国最大750千伏输变电环网工程全线贯通。7月13日,在距离新疆民丰县城约70公里的萨勒吾则克乡,随着最后一相导线顺利跨越和若铁路、国道315线并抵达188号铁塔,和田—民丰—且末—若羌750千伏输变电工程全线贯通,标志着我国最大的750千伏超高压环网工程——新疆环塔里木盆地750千伏输变电工程历时15年建设实现全线贯通。

http://www.chinasmartgrid.com.cn/news/20250714/661119.shtml

3.1.7.   人形机器人

宇树科技已在浙江证监局IPO办理辅导备案。证监会官网显示,杭州宇树科技股份有限公司已在浙江证监局办理辅导备案,并披露了首次公开发行股票并上市辅导备案报告。辅导机构为中信证券股份有限公司,律师事务所为北京德恒律师事务所,会计师事务所为容诚会计师事务所。

https://mp.weixin.qq.com/s/44TDzaBrscOUM58FGDeqOQ

特斯拉餐厅即将开业,人形机器人Optimus首次“上岗”。特斯拉官方宣布,旗下首款人形机器人Optimus正式在洛杉矶圣莫尼卡大道主题餐厅承担传菜、车窗送餐等核心服务。该餐厅计划于7月21日正式营业,成为全球首个人形机器人大规模商业应用的餐饮场所。

https://mp.weixin.qq.com/s/w2UFH5PC2kfnH0o1xbMeIg

智元机器人将直播全球首例真正数据驱动的具身智能机器人物流作业。作为智能物流装备领域的创新先锋,德马科技将携手人形机器人合作伙伴——智元机器人,在WAIC全球舞台联合重磅发布革命性智能物流创新应用——真正数据驱动的具身智能机器人物流作业场景,全力开启智慧物流与人形机器人融合创新发展新篇章。

https://mp.weixin.qq.com/s/ZZAgKHc9OIy8u1i197lQOA

黄仁勋:中国的开源AI是推动全球进步的催化剂 下一波浪潮是机器人。在黄仁勋看来,AI的下一波浪潮将是机器人系统,它具备推理与执行能力,并且能够理解物理世界,在未来十年中,工厂将由软件和AI驱动,协调人机协作的机器人团队,生产由AI所主导的智能产品。

https://news.qq.com/rain/a/20250716A062GT00

优必选Walker S2全球首个实现自主换电。7月17日,总部位于深圳的优必选科技公开全球首创人形机器人热插拔自主换电系统,其Walker S2机器人实现无需人工干预或关机的3分钟极速换电,可7×24小时不间断工作。这一突破性技术解决了人形机器人因充电停机导致的任务中断问题,为工厂连续生产、高危环境作业等场景提供高效解决方案,标志着人形机器人向实用化迈出关键一步。

https://news.qq.com/rain/a/20250718A0BBVF00

智元机器人于近日获得了正大集团的战略投资。智元机器人成功获得正大集团旗下正大机器人的战略投资,投后估值约达人民币 160 亿元。这一举措不仅为智元机器人的发展注入了强大动力,更预示着机器人产业在垂直领域应用拓展方面将迎来新的变革。

https://news.qq.com/rain/a/20250716A08Q2V00

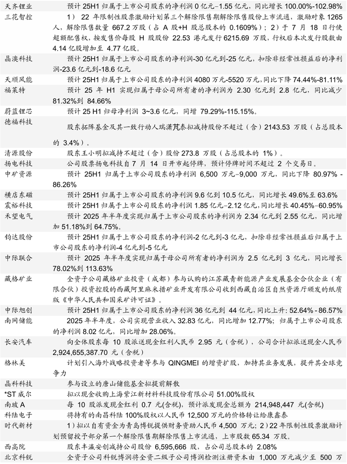
3.2.   公司动态

4.   风险提示

1)投资增速下滑。电力设备板块受国网投资及招标项目影响大,若投资增速下滑、招标进程不达市场预期,将影响电力设备板块业绩;

2)政策不及市场预期。光伏、新能源汽车板块受政策补贴影响较大,若政策不及市场预期将影响板块业绩与市场情绪;

3)价格竞争超市场预期。企业纷纷扩产后产能过剩、价格竞争超市场预期。

加载中...