新浪财经

年营收超10亿,宇树科技用上市给机器人赛道定个调?

市场投研资讯

关注

(来源:华博商业评论)

若宇树科技成功上市,将成为人形机器人领域的重要上市公司之一。

DSSD///

责编丨李佳艺

出品丨读商时代

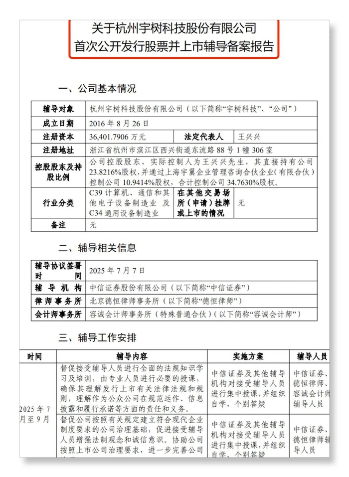
7月18日,证监会官网披露了杭州宇树科技股份有限公司(以下简称“宇树科技”)首次公开发行股票并上市辅导备案报告,这标志着宇树科技正式踏上上市征程,辅导机构为中信证券,辅导协议签署于2025年7月7日。这一消息在机器人行业及资本市场引起广泛关注,不仅因为宇树科技在机器人领域的突出地位,也预示着人形机器人赛道的竞争正进入新的阶段。

宇树科技成立于2016年8月26日,注册资本3.64亿元,法定代表人为王兴兴。公司专注于消费级、行业级高性能通用足式/人形机器人及灵巧机械臂的自主研发、生产和销售,行业分类涵盖C39计算机、通信和其他电子设备制造业及C34通用设备制造业 。其控股股东、实际控制人为王兴兴,王兴兴直接持有公司23.8216%股权,并通过上海宇翼企业管理咨询合伙企业(有限合伙)控制公司10.9414%股权,合计控制公司34.7630%股权。

从发展历程来看,宇树科技成绩斐然。自成立之初,便不断推出创新产品,如XDog、Laikago、AlienGo、A1、Go1、B1、Go2、B2等系列的四足机器人产品。2023年起,宇树科技进军人形机器人领域,先后推出H1、H1 - 2、G1等人形机器人产品。这些产品不仅在技术上处于行业前沿,也在市场上获得了高度认可。据高工机器人产业研究所数据,2023年宇树科技占据全球四足机器狗69.75%的销量份额。今年2月,宇树科技董事王其鑫透露,宇树的人形机器人出货量已位列全球第一 。

在融资方面,宇树科技也备受资本青睐。天眼查显示,公司已完成10轮融资,投资方阵容强大,包括美团、红杉中国、中信金石、经纬创投、深创投、北京机器人产业投资基金等。近期,宇树科技完成了去年底开启的C轮融资,由中国移动旗下基金、腾讯投资、锦秋基金、阿里巴巴、蚂蚁集团和吉利资本共同领投,大部分老股东参与跟投,投前估值超过100亿元。这些资金的注入,为宇树科技的技术研发、产品迭代和市场拓展提供了有力支持。

此次上市辅导的开启,是宇树科技发展的重要里程碑。根据辅导工作安排,2025年7月至9月,辅导机构将对接受辅导人员进行集中授课,确保其理解发行上市有关法律法规和规则等。最早在今年10月,辅导机构将对宇树科技是否达到发行上市条件进行综合评估,并协助公司准备首次公开发行股票并上市申请文件。若进展顺利,宇树科技有望在今年年内登陆A股。此前有消息称宇树科技将选择科创板作为上市地点,虽未得到公司内部人士回复确认,但科创板注重科技创新和研发实力的特点,与宇树科技的定位颇为契合。

宇树科技开启上市辅导,也引发了市场对人形机器人赛道的更多关注。近年来,随着人工智能技术的快速发展,人形机器人市场呈现出巨大的潜力,吸引了众多企业的布局和资本的涌入。除宇树科技外,还有多家企业在人形机器人领域积极发力。如智元机器人,近期通过“协议转让 + 要约收购”的方式,以约21亿元的价格收购科创板企业上纬新材66.99%的股份,被业内视作“具身智能 + 资本”路径下的标志性案例,也引发了市场对其是否“借壳上市”的猜测 。

与智元机器人不同,宇树科技走的是相对更为纯粹的创业 - 上市路径。在业内看来,启动上市标志着宇树科技在商业化和资本化路径上迈出关键一步,显示其在技术能力、产品成熟度与市场拓展方面已具备进一步规模化发展的基础。而且,与大部分同行仍处于亏损状态相比,宇树科技在商业化方面进度更快。自2020年以来,宇树科技每年都保持盈利状态,年度营收已超10亿元人民币 。这一成绩得益于其多元化的市场应用和有效的商业运营策略。宇树科技的机器人产品广泛应用于智能巡检、勘探搜救、陪伴看护、科研教育、物流配送和娱乐酷玩等多个领域,满足了不同行业的需求。在商业运营上,公司采用直销与代理并行的销售模式,线上依托亚马逊、天猫及自建站,线下与1000 + 全球客户和合作伙伴建立联系 ,国内与海外出货量比例为1:1,累计出货数千台,覆盖全球20多个国家和地区,市场占有率超70%。

不过,宇树科技上市之路也并非毫无挑战。虽然在技术和市场方面取得了显著成绩,但人形机器人行业整体仍面临诸多问题,如技术瓶颈、成本高昂、应用场景有待进一步拓展等。在技术上,尽管宇树科技在运动控制、环境感知等方面处于行业领先,但人形机器人在复杂环境下的自主决策和交互能力仍有待提升。成本方面,虽然宇树科技通过全栈自主研发降低了部分成本,但高性能的机器人产品价格仍然较高,限制了市场的进一步扩大。在应用场景上,虽然目前已涉足多个领域,但大部分应用仍处于试点和探索阶段,尚未形成大规模的商业化应用。

从行业竞争格局来看,随着越来越多的企业进入人形机器人赛道,市场竞争日益激烈。除了国内的竞争对手,宇树科技还面临来自国际巨头的竞争压力。波士顿动力等国际知名企业在技术研发和市场拓展方面也具有很强的实力。在这样的竞争环境下,宇树科技需要不断提升自身的核心竞争力,加快技术创新和产品迭代,拓展应用场景,提高市场份额。

对于资本市场而言,宇树科技的上市辅导也具有重要意义。若宇树科技成功上市,将成为人形机器人领域的重要上市公司之一,为投资者提供新的投资标的,也将进一步推动人形机器人行业的资本化进程。不过,投资者也需要保持理性和谨慎。虽然人形机器人行业前景广阔,但目前仍处于发展初期,市场不确定性较大。宇树科技的未来发展,不仅取决于其技术实力和市场拓展能力,还受到行业政策、市场需求变化等多种因素的影响。

加载中...