新浪财经

连续多年财务造假,退市锦港将终止上市!股价仅剩0.63元

每日经济新闻

关注
听新闻

原标题《连续多年财务造假,这家公司将终止上市!股价仅剩0.63元》

每经编辑|杜宇    

连续多年财务造假,退市锦港将终止上市。

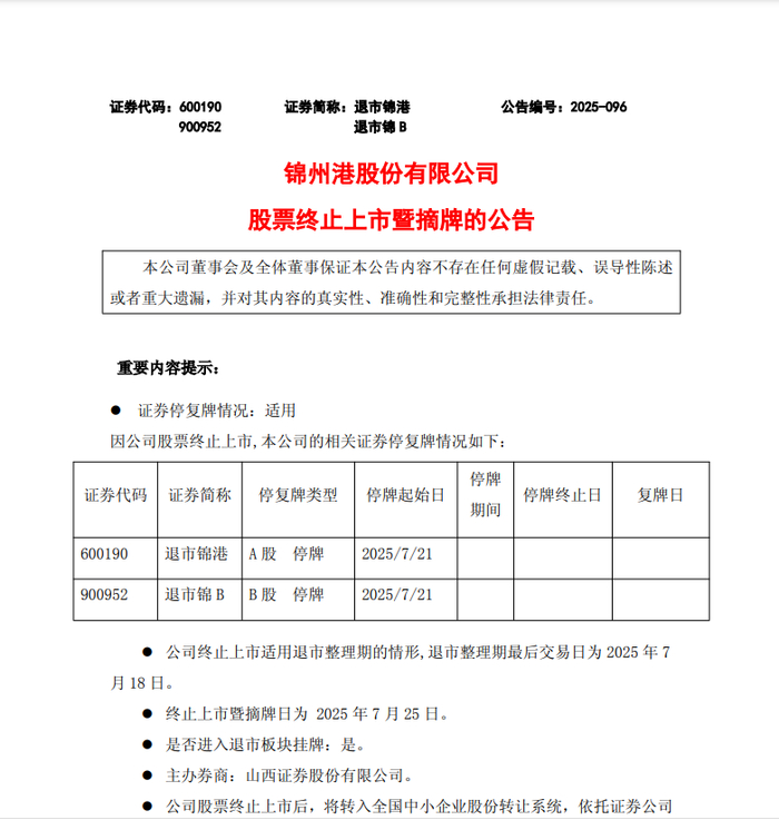
退市锦港(SH600190,股价0.63元,市值12.61亿元)7月18日晚间公告,公司股票于7月21日停牌,退市整理期最后交易日为7月18日。公司股票终止上市暨摘牌日为7月25日,将转入全国中小企业股份转让系统挂牌转让。

值得注意的是,截至今年一季度末,退市锦港的股东总户数为7.88万户。截至7月18日收盘,退市锦港报收0.63元/股,总市值12.61亿元。

据公开资料,退市锦港主要业务为油品及化工品、粮食、煤炭、金属矿、钢材等大宗货物的装卸、运输和仓储等物流业务。1998年5月,公司B股上市;1999年6月,公司A股上市。

近年来,退市锦港因财务造假问题受到市场关注。

5月29日,该公司发布公告称,公司收到辽宁证监局出具的《行政处罚决定书》。

辽宁证监局对锦州港及11个相关责任人合计开出3860万元的罚单。辽宁证监局表示,经复核,对相关人员的申辩意见不予采纳。

此外,5月29日,锦州港收到了上交所《关于对公司实施重大违法强制退市相关事项的监管工作函》。

锦州港因多年年报虚假记载,触及《上海证券交易所股票上市规则(2025年4月修订)》重大违法强制退市情形。

上交所要求,退市相关工作对投资者影响重大,上市公司全体董事、监事和高级管理人员以及控股股东、实际控制人应当本着对投资者负责的态度,勤勉尽责,认真落实本工作函各项要求,并按要求履行信息披露义务。

退市锦港最新披露的公告显示,根据《上海证券交易所股票上市规则》的相关规定,公司股票于2025年6月30日进入退市整理期交易,退市整理期为15个交易日,截至2025年7月18日, 公司股票已交易满15个交易日,退市整理期已结束。

根据《上海证券交易所股票上市规则》的相关规定及安排,上海证券交易所将在2025年7月25日对退市锦港股票予以摘牌,公司股票终止上市。

退市锦港股票终止上市并摘牌后,根据《关于完善上市公司退市后监管工作的指导意见》等相关规定,公司股票将转入全国中小企业股份转让系统依托证券公司代办股份转让系统设立并代为管理的两网公司及退市公司板块挂牌转让。主办券商原则上应在摘牌后45个交易日内完成挂牌手续。

退市锦港在公告中提醒投资者,关注主办券商在全国中小企业股份转让系统发布的股份确权公告,尽快完成股份确权手续,并办理加挂资金账户等交易结算手续。

加载中...