新浪财经

重磅!宇树科技迈出上市关键步 中信证券为辅导机构 创始人王兴兴控股近35%

市场资讯 2025.07.19 08:42

来源:华夏时报

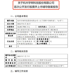
7月18日,中国证监会官网显示,宇树科技已开启上市辅导,由中信证券担任辅导机构。

辅导备案报告显示,宇树科技控股股东、实际控制人为王兴兴,王兴兴直接持有公司23.8216%股权,并通过上海宇翼企业管理咨询合伙企业(有限合伙)控制公司10.9414%股权,合计控制公司34.7630%股权。

据悉,上市辅导属于IPO整个流程的早期阶段。通常情况下,上市辅导是保荐机构按照各地证监局的要求对企业进行的辅导程序。辅导期结束后,企业才能正式进入IPO申报程序。在开始辅导之前,保荐机构通常已对企业进行了数月的前期尽职调查。

根据辅导工作安排,2025年8月至9月,中信证券将督促公司形成明确的业务发展目标和未来发展计划,并制定可行的募集资金投向及其他投资项目的规划;2025年10月至12月,对公司是否达到发行上市条件进行综合评估,协助公司按相关规定准备首次公开发行股票并上市申请文件。

早前有媒体报道,宇树科技前段时间完成始于去年年底C轮融资的交割,由中国移动旗下基金、腾讯、锦秋、阿里、蚂蚁、吉利资本共同领投,绝大部分老股东都跟投。据中国新闻网消息,6月19日,宇树科技相关负责人对记者表示,确实完成了C轮融资。宇树科技投前估值目前超过100亿元。

国家企业信用信息公示系统网站显示,6月12日,宇树科技注册资本发生变更,由259.4223万元变更为288.9031万元,营业期限也变更为长期。6月18日,注册资本再次变更为36401.7906万元。

企业经营方面,宇树科技创始人王兴兴在第十六届夏季达沃斯论坛上透露:“2016年公司成立时,只有我一个人,目前已有约1000名员工,年营收超10亿元。”

自2016年成立以来,宇树科技从四足机器人切入,凭借全自研电机减速器、控制器等关键核心零部件及高性能感知与运动控制算法,宇树在四足机器人领域达到全球技术领先水平。2020年,宇树科技四足机器人已获英伟达、谷歌等头部客户订单。

目前,宇树科技实现四足机器人与人形机器人的量产出货量全球第一,其明星产品Unitree Go1四足机器人累计出货量超5万台,占据全球消费级足式机器人市场60%以上份额。

宇树科技是否会上市,一直是外界关注的热点话题。今年4月,王兴兴在被问及是否有赴港上市的计划时表示,“后续有可能,不确定。”

“公司近年来的快速发展得益于市场对具身智能行业的关注度提升。”王兴兴表示,机器人领域已成为全球除人工智能以外最受瞩目的行业,这构成了推动企业发展的根本动力。

在7月15日举行的国新办新闻发布会上,王兴兴表示,“我们公司一直非常相信,跟通用AI一起的通用机器人必将成为未来科技的主流路线。我个人认为未来3到5年,人形机器人应用会越来越快,当下已经有一些应用场景,国内外不少公司包括我们公司的人形机器人出货量都有明显增长,服务业、家用、工业场景、危险场景、救援救灾场景都有推进。”

加载中...