新浪财经

东方财富董事长之父“清仓式”退出?拟协议转让所持1.59亿股,因何转让?

市场资讯 2025.07.18 22:11

来源:财联社

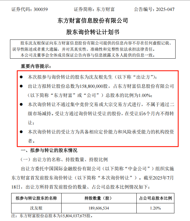
财联社7月18日讯(记者高艳云)有着“券茅”之称的东方财富迎来股东股权转让事宜。7月18日,东方财富发布公告,公司股东沈友根拟询价转让1.59亿股公司股份,占公司总股本的比例为1%。公开资料显示,沈友根为东方财富第七大股东,持有公司股份占比1.2%,此次近乎清仓式退出。

公告中特别提到,本次询价转让不通过集中竞价交易或大宗交易方式进行,不属于通过二级市场减持。本次询价转让的受让方为具备相应定价能力和风险承受能力的机构投资者。受让方通过询价转让受让的股份,且受让后6个月内不得转让。

记者从相关渠道获悉,沈友根本次转让股份所获资金,主要用于投资科技创业类企业。此次通过引入优质境内外长期机构投资者,形成一二级股东有序接力的格局,进而优化上市公司股权结构,助力资本市场实现良性循环。

1.59亿股市场价37.4亿元

东方财富在公告中表示,沈友根此次转让股份的原因为个人资金需求。本次询价转让不通过集中竞价交易或大宗交易方式进行,不属于通过二级市场减持。本次询价转让的受让方为具备相应定价能力和风险承受能力的机构投资者。受让方通过询价转让受让的股份,在受让后6个月内不得转让。

截至7月18日收盘,东方财富股价报23.52元,以此计算,上述1.59亿股股份对应的市场价值为37.4亿元。

值得注意的是,沈友根与公司控股股东、实际控制人其实系父子关系,二者为一致行动人。截至7月18日,沈友根、其实及其他一致行动人合计持有公司22.9%的股份。而据今年一季度末数据,其实和沈友根分别持有东方财富19.4%和1.2%的股份,为公司第一大股东和第七大股东。

近年来,东方财富加快“AI+金融”战略布局,公司自主研发的“妙想”金融大模型持续迭代升级,通过人工智能深度赋能金融生态。2025年3月,妙想大模型上线至东方财富APP,正式向所有用户开放,提供股基诊股、自选分析、条件选股、机构观点等服务。

市场分析人士指出,此次询价转让将有效引入更多境内外优质长期机构投资者群体,不仅意味着更多力量参与企业价值共建,更有望为东方财富带来业务合作、资源整合等多方面的新机遇,东方财富互联网财富管理生态圈的外延拓展空间也将随之进一步打开,为其未来发展注入新的可能性。

券商股权流转年内持续升温

今年以来,券商股份转让案例频现,股权流转活跃度显著提升。

近日,京东司法拍卖平台披露一则拍卖预告,联合创业集团持有的501.08万股中泰证券股票将于7月28日10时开始拍卖。以中泰证券7月18日收盘价6.71元估算,上述拍卖股票市值约为3362.25万元。

6月下旬,阿里资产拍卖平台信息显示,广西远辰投资持有的2396.15万股华龙证券股权以7452.04万元起拍,于7月17日正式开拍。

同月,新洲集团持有的1162.32万股华龙证券股权进行二次拍卖,起拍价1302万元,经过66轮竞价后,由华龙证券第一大股东甘肃金控以2004万元竞得。

6月同期,粤开证券149万股股权转让项目在深圳联合产权交易所进行意向征集;大通证券5.09亿股股权也在北京产权交易所挂牌转让。

6月12日,证监会核准辽宁交通投资成为中天证券的主要股东,对其依法受让中天证券3亿股股份无异议。辽宁交通投资实控人为辽宁省国资委。

股权受让方面,6月10日,财达证券公告称,股东国控运营计划在7月3日至10月2日期间,通过集中竞价和大宗交易方式减持不超过9735万股公司A股股份,即不超过公司总股本的3%。6月5日,证监会核准长江产业投资集团有限公司成为长江证券的主要股东,对其依法受让长江证券8.63亿股股份无异议。

回溯更早时间,4月6日,方正证券公告称,公司股东中国信达因经营需要,计划自公告发布之日起十五个交易日后的三个月内,以集中竞价方式减持公司股份不超过8232.1万股,约占公司总股本的1%。减持期间为4月29日至7月28日。减持股份来源为协议转让取得。同月,国新证券2000万股股权转让项目在深圳联合产权交易所开启意向征集。

3月23日,阿里司法拍卖网站显示,国都证券3000万股无限售流通股拍卖结束,经过激烈竞价,浙商证券以5704.2万元总价竞得,成交单价为每股1.9元。此次竞拍后,浙商证券持有国都证券的股权比例达34.76%,累计耗资达51.85亿元。

3月12日,瑞银、方正证券双双公告称,其将瑞信证券部分股权出售给北京市国有资产经营有限责任公司的申请,获得证监会批复。至此,北京国资合计持有瑞信证券85.01%股权,正式接替瑞银成为瑞信证券新任实控人,方正证券不再持有瑞信证券股权。

1月27日,中原证券公告称,2024年12月,股东安钢集团证券普通账户通过集中竞价方式减持公司4642.88万股。

1月9日,首创证券公告称,股东城市动力通过竞价交易方式累计减持27,33万股公司A股股份。本次减持完成后,城市动力持有公司股份数量为2724.5万股,占公司总股本的1%。

对于年内券商股权流转活跃的现象,市场人士分析认为,当前证券行业“马太效应”凸显,在150家券商的激烈竞争中,部分中小券商经营承压,股东因资金回笼等需求选择减持退出。同时,政策支持行业并购重组,推动券商通过股权流转引入战略投资者、优化股权结构、增强资本实力。

从市场表现来看,业绩不佳或前景不明的券商股权拍卖多遇冷,而具备控制权、可支撑重组的标的仍具吸引力,单纯的牌照价值正逐渐减弱。

加载中...