新浪财经

年内首例三度停牌核查个股,*ST亚振将于7月21日开市起复牌

市场投研资讯

关注

(来源:银柿财经)

*ST亚振曾于6月12日、6月27日两度进行停牌核查。

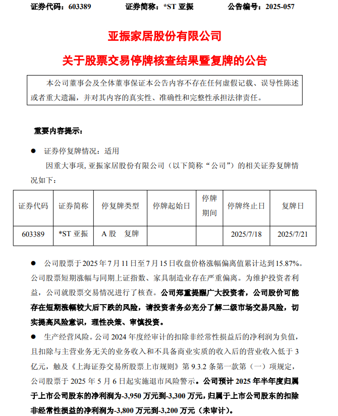
7月18日,*ST亚振(603389.SH)公告称,相关核查工作已完成,公司股票将于7月21日开市起复牌。停牌核查系因公司股票于2025年7月11日至7月15日收盘价格涨幅偏离值累计达到15.87%,短期涨幅与同期上证指数、家具制造业存在严重偏离。为维护投资者利益,公司就股票交易情况进行了核查。公司郑重提醒投资者,股价可能存在短期涨幅较大后下跌的风险,需充分了解二级市场交易风险,理性决策、审慎投资。

公司2024年度营业总收入为20,240.20万元,扣除与主营业务无关的业务收入和不具备商业实质的收入后的营业收入为19,063.10万元,归属于上市公司股东的净利润为-11,695.76万元,归属于上市公司股东的扣除非经常性损益的净利润为-11,617.01万元。公司2024年度经审计的扣除非经常性损益后的净利润为负值,且扣除与主营业务无关的业务收入和不具备商业实质的收入后的营业收入低于3亿元,触及《上海证券交易所股票上市规则》第9.3.2条第一款第(一)项规定,公司股票于2025年5月6日起实施退市风险警示,股票简称由“亚振家居”变更为“*ST 亚振”。公司预计2025年半年度归属于上市公司股东的净利润为-3,950万元到-3,300万元,归属于上市公司股东的扣除非经常性损益的净利润为-3,800万元到-3,200万元(未审计)。

经自查,公司未发现需要澄清或回应的媒体报道或市场传闻;公司未发现其他可能或已经对公司股价产生较大影响的重大事件;公司前期披露的信息不存在需要补充、更正之处。

值得关注的是,2025年年内,*ST亚振曾于6月12日、6月27日两度进行停牌核查,此次已是公司年内第三次停牌核查,公司也是A股市场年内首例三度停牌核查个股。

加载中...