新浪财经

钾肥流通企业倡议保供稳价 业内人士称涨价症结在流通环节

证券时报e公司

关注

7月15日,国内骨干钾肥流通企业在有关部门召开的钾肥保供稳价会议上一致认为,当前非农业需求旺季,国内钾肥市场供应相对充足,加之后期进口钾肥量将明显增加,农业用肥需求可得到有效保障。近期钾肥价格上涨为投机炒作下的异常现象,已严重偏离供需基本面,这一“空中楼阁”将难以持续。

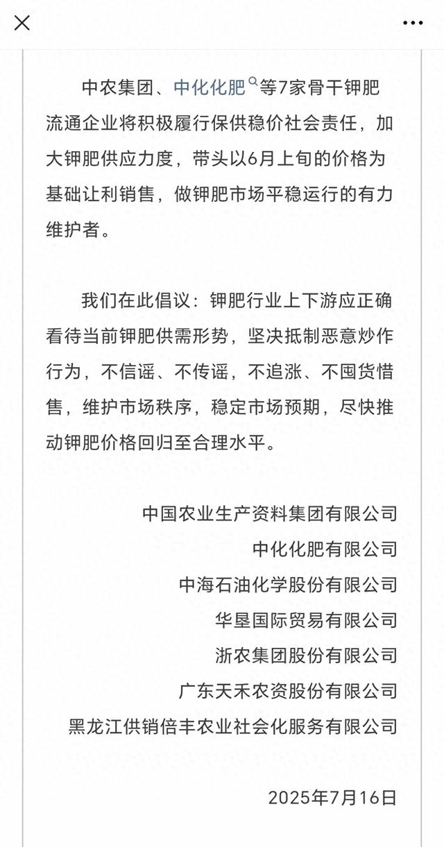
7家骨干钾肥流通企业将积极履行保供稳价社会责任,加大钾肥供应力度,带头以6月上旬的价格为基础让利销售,做钾肥市场平稳运行的有力维护者。

会议倡议,钾肥行业上下游应正确看待当前钾肥供需形势,坚决抵制恶意炒作行为,不信谣、不传谣,不追涨、不囤货惜售,维护市场秩序,稳定市场预期,尽快推动钾肥价格回归至合理水平。

此次联合倡议的7家公司为中国农业生产资料集团有限公司、中化化肥有限公司、中国化工建设有限公司、华垦国际贸易有限公司、浙农集团股份有限公司、广东天禾农资股份有限公司、黑龙江供销倍丰农业社会化服务有限公司,七大公司联合倡议。

值得注意的是,上述7家企业都为流通企业,而无生产企业。

中国化工企业管理协会土壤健康分会秘书长亓昭英认为,当前钾肥涨价的主要问题在流通环节,而不是生产制造环节。她认为在大合同签订之前流通环节就在囤积钾肥以求涨价,近期更是如此,所以才会出现非农业需求旺季,但钾肥价格大涨的情况。

今年上半年,钾肥价格同比就有不小涨幅,钾肥公司近期纷纷预报净利润大幅增长。近期钾肥价格再次上涨。

隆众资讯分析师张杰表示,此次价格的上调基点在6月上旬中国新年度大合同签订后,印度与中国相继签订2025年的钾肥大合同,国内氯化钾的市场价格开始下调,且下行的幅度相对较快,甚至部分60%含量氯化钾的市场价格基本接近了新年度大合同的成本价格。然而6月中旬开始,其他国际供应商并未跟进签订大合同,且国际市场价格持续拉涨,加之印尼等地区的标准氯化钾招标的价格处于高位的情况下,国内氯化钾市场的可销售货源有限,惜售的情绪随之而起。

据其统计,相比6月上旬,目前有450元至580元/吨不等的上涨。

亓昭英认为,目前中国企业在老挝开采钾肥量上涨很快,但是这些企业没有进口资质,进口到国内面临不少困难。实际上东南亚钾肥价格要比国内高,但是这些钾肥企业还是愿意到国内销售。

加载中...