新浪财经

太子奶的赌徒太子最终出局

市场资讯 2025.07.16 14:41

  来源:论辩思潮

辉煌:白手起家到市场顶尖

1996年,李途纯在湖南株洲创立了太子奶公司,专注于乳酸菌饮料的生产与销售。凭借独特的发酵工艺和健康理念,太子奶迅速在湖南市场崭露头角。1997年,太子奶在央视投放广告,广告词“饭前饭后太子奶,天天补充乳酸菌”迅速传遍大江南北,产品销量大幅攀升,成为当时的爆款产品。

随着企业的快速发展,李途纯开始实施多元化战略,将业务拓展到童装、化妆品、食品、超市、传媒等多个领域。1998年,太子奶在湖南株洲、北京密云、湖北黄冈、江苏昆山、四川成都等地投资建设了五大生产基地,总投资超过30亿元,进一步巩固了其在乳酸菌饮料市场的领导地位。

危机:对赌协议与资金链断裂

2006年,太子奶接受了英联、摩根士丹利、高盛等三大国际投行的7,300万美元投资,占股31.3%。为了吸纳这笔投资并准备境外上市,李途纯在开曼群岛组建了太子奶开曼控股公司,间接全资持股境内所有经营实体。此时,太子奶的估值约为2.33亿美元,折合人民币19亿元。

然而,李途纯与三大投行签订的对赌协议为太子奶埋下了巨大的隐患。2008年金融危机爆发,全球金融市场动荡,太子奶的投资人资产大幅缩水,纷纷要求提前收回投资或增加抵押物。与此同时,中国奶制品行业的三聚氰胺事件爆发,太子奶的销售也受到严重冲击,资金链进一步紧张。

2008年10月,三大投行要求李途纯在一个月内找到战略投资人接手其股权,否则执行对赌协议,李途纯将失去对太子奶的控制权。李途纯四处寻找接盘侠,但均未能成功。

2008年11月21日,在株洲市政府的主持下,在历时一整天的谈判后,太子奶的股东、管理层、相关债权人共同达成协议:李途纯所持有的近70%股权(估值4.5亿元)全部让渡给三大投行,三大投行承接股权的同时也承接了太子奶的所有对外债务。另外三大投行承诺再向太子奶注入3000万美元资金,以恢复太子奶的生产。

原本,在政府的协调之下,太子奶的问题得到妥善解决,但是,直到2008年12月底,三大投行承诺追加的3000万美元未能到位,身处金融危机之中的三大投行最终决定不再续投太子奶。

托管:政府介入与高科奶业

事情就此陷入僵局之中,资金链断裂的太子奶面临无米下锅的状况。株洲市政府、李途纯、三大投行不得不再次坐下来商谈解决的方案。市政府的意见是,不能看着太子奶就此倒下(政府考虑的是税收、就业等问题);而李途纯非常希望能救太子奶,但是自己已经弹尽粮绝;三大投行则权当自己先前的7300万美元打了水漂,而不敢再续加投资陷得更深。

三方协商出来的方案是:第一,太子奶的股权结构恢复到对赌前的状态,李途纯依然是大股东;第二,由株洲市政府组建国有投资公司高科奶业,以租赁经营的方式全面托管太子奶,为期一年;第三,政府投入1亿元左右流动资金作为垫款,使得太子奶的生产能够恢复;第四,李途纯及三大投行的股权,在托管期间完全质押给政府的投资公司;第五,政府托管期间所产生的利润,全部用于偿还太子奶的对外债务。

2009年1月20日,株洲市政府背景的高科奶业成立,由株洲经济开发区管委会副主任文迪波出任高科奶业董事长,并正式接管太子奶,李途纯交出经营大权,专事处理太子奶的对外债务。

站在李途纯的角度,形成这个方案对他来说无疑是个利好。不但可以使太子奶重新运转起来,而且自己的股权还重新拿了回来,虽然经营大权不再掌握在自己手上,但李途纯相信这只是短暂的。

随着太子奶重新恢复运转,李途纯开始考虑说服政府将经营权归还给他。2009年6月份,李途纯向市政府提交了一份报告,陈述“目前稳定的太子奶,仍有数十家投资者进入谈判阶段”,希望政府同意太子奶进行自救。

株洲政府方面也考虑给李途纯一次回归的机会,于是高科奶业、李途纯、三大投行又达成一份协议:从6月至9月的三个月时间内,李途纯负责引入3亿元战略资金,如果引资成功,高科奶业则结束对太子奶的独家托管,李途纯全面回归太子奶,而三大投行也将在战略投资者的接盘中逐步退出。

但是3个月时间过去,李途纯未能如期引进战略投资,太子奶的经营权依然在高科奶业的文迪波手上。

2009年10月初,李途纯获悉2009年1~9月高科奶业完成的销售额约为5亿元,还不及危机之中的2008年12.3亿元销售额的一半,他觉得高科奶业托管期间的销售状况“太差”,“要谈重回接管”。

“自然重组”与

“破产重组”之争

2009年10月10日,株洲市委、市政府召开常务会议,专题听取了李途纯的“自然重组”报告与文迪波的“破产重组”报告,市政府最终倾向于李途纯的自然重组方案。

据说在私下里,文迪波并不认同政府力主自主重组的思路,依然力主对太子奶进行破产重组。文迪波主张破产重组的理由是,根据2009年6月高科奶业出具的财务报告,太子奶总资产只有25亿元,负债则高达26亿元,太子奶已经“资不抵债”。

但是李途纯并不同意文迪波所说的太子奶“资不抵债”的说法,他表示太子奶的土地、厂房等固定资产至少值30亿,品牌无形资产也至少值20亿,而负债最多不超过21亿,完全不是资不抵债。

在株洲市政府自主重组的会议精神下,由李途纯与文迪波分头为太子奶引入战略投资者。李途纯引进了方正集团,文迪波则洽谈了新希望集团、澳优乳业、软银中国等几家。经综合评估,方正集团成为株洲方面首选(据称方正集团另行在株洲投资200亿元),备选依次为澳优乳业、新希望集团、软银中国。

政府首选了李途纯引进的方正集团,使得李途纯强化了对太子奶的掌控力。但就在准备与方正集团签署协议的前夕,方正集团表示太子奶必须先行破产清算,才有可能进行收购;因为方正集团不可能接下一本糊涂账,面对国内外银行、供应商、经销商等复杂的债权人。

对于方正集团提出的条件,李途纯拒绝签字,因为太子奶的破产清算是他绝对不愿意看到的。李途纯深深陷入了无助的境地:“我现在算是知道了,无论是我本人还是政府引进的战略投资者,均会要求太子奶破产清算。”

为了不让文迪波主导太子奶走向破产清算的道路,2009年11月26日,李途纯向株洲市政府提交了《给王市长的报告》。

2009年12月14日,株洲市政府再次就太子奶事项召开专题会议。当时的状况是,高科奶业账上仅剩200万元现金,原材料价值还不到100万元,而成品库存几乎为零,甚至还欠着一大笔的水电费。太子奶再次陷入几乎停摆的状态,这就是文迪波主持托管期间的业绩。

在专题会议上,李途纯立下军令状,“保证12月22日前带回3000万元的原材料,恢复生产”,但是条件是李途纯重回太子奶。最终株洲市副市长肖文伟拍板,“给李途纯45天”。

但是,在验收原材料之时,文迪波与李途纯发生了分歧,文迪波以李途纯只筹集到了1200万元原材料为由拒绝交还经营权。而李途纯公布的由株洲市公证处出具的四份公证书显示,太子奶管理团队按约准备了价值近4200万元的原材料,包括白砂糖、脱脂奶粉、聚乙烯等主要原材料。

李途纯试图通过向政府部门报告和指出高科奶业违约的方式,逼迫高科奶业交出经营管理权,改变文迪波将太子奶破产的思路。但李途纯并未成功,太子奶的经营权始终捏在高科奶业文迪波手中。

外资银行倒逼实施破产

就在李途纯与文迪波对太子奶的控制权争夺处于焦灼之时,太子奶的最大债权人花旗银行也采取了一系列行动。

早在2008年10月太子奶发生资金链危机之时,花旗银行便在北京高院提起诉讼,要求太子奶提前还贷。太子奶意识到花旗银行的行为可能导致其他银行跟进催贷,并引发银行债权人的挤兑潮,随即以花旗银行恶意收贷为由,向北京高院提起反诉讼,双方陷入了漫长的诉讼调解期。2009年,荷兰银行也因太子奶的贷款逾期,在上海高院向太子奶提起诉讼。

鉴于在中国境内的诉讼不能取得有效进展,花旗银行转而在境外发起诉讼。2010年2月22日,花旗银行方面向开曼群岛大法院提交了清算申请,要求对太子奶的境外母公司太子奶控股(开曼)进行清算。开曼法院于4月14日开庭并裁定,由香港保华顾问作为太子奶的清算管理人。

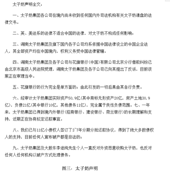
李途纯获悉这个消息之后,第一时间以太子奶的名义发表声明:

此外,太子奶还专门指出,大股东李途纯个人一直反对外资恶意收购太子奶,也反对任何人任何机构以破产方式处理债务。李途纯随后以个人名义宣布,即日起其本人及太子奶集团对公司21亿债务终身负责。

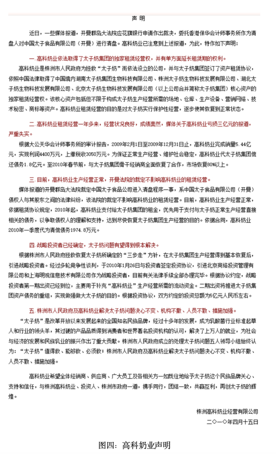
针对开曼法院对太子奶的清算判决,高科奶业也于4月15日紧随李途纯之后发布一则声明:

虽然香港保华顾问委托律所对株洲太子奶的破产重整申请,并没有被株洲法院立案,但外资银行的倒逼破产,无疑使得三方博弈局势更加复杂化。花旗银行与文迪波皆主张太子奶破产清算,但文迪波不想让清算的主导权落入花旗银行手中,而李途纯则完全反对太子奶破产清算。花旗银行除了拿回自己的债权对太子奶并无任何谋求,而李途纯与文迪波皆对太子奶的控制权志在必得。

特别是高科奶业的一纸声明,足以将李途纯惊出一身冷汗:高科奶业原本是协助太子奶引进战略投资者,怎么突然间变成了战略投资者入股高科奶业了?高科奶业只是托管太子奶的一个空壳公司,投资方为什么要注资到这个空壳公司之中?外界对此最大的质疑是,文迪波意图将太子奶破产清算,然后高科奶业以战略投资者的身份接盘太子奶并从中获利。其实,早在2009年6月文迪波接受媒体采访时就表示过,不排除由高科奶业及一致行动人联手并购太子奶使之成为国有控股公司的可能性。

据悉,注资给高科奶业的两家公司“北京商络投资管理”及“上海明观信息技术”,其幕后控制人是知名风险投资商软银中国。因为“上海明观信息技术”的工商注册信息中登记的注册地址及联系电话,与软银中国上海办公室的地址、电话是一样的。有消息称软银中国不方便以公开身份投资到高科奶业,因为这并不是一个光彩的行为。

李途纯意识到文迪波的目的越来越清晰,高科奶业在力图让太子奶破产并伺机吞并太子奶,便在2010年5月31日发布了《太子奶集团收回核心资产和经营管理权的重要声明》。该声明表示收回经营管理权的理由有:高科奶业2010年4月15日《声明》中已公布变更为民营控股公司并已办好手续,租赁公司性质发生根本转变;高科奶业租赁太子奶核心资产一年合同早已到期,经确认支付的租赁费仅2000万元,且租赁期间五大核心条款已全部违约。

纵然有李途纯强烈的反对声音,但文迪波并未停下其主导太子奶破产清算的步伐。2010年6月1日,高科奶业向太子奶的部分债权人发出《重整申请书》,催促债权人向法院提请太子奶破产。对于高科奶业的行为,李途纯愤怒地表示:“外资收购尚可抵御,但国内租赁者联合外资推动破产,这无异于往太子奶伤口上撒盐。”

李、文先后身陷囹圄,

太子奶终被清算

在李途纯对文迪波进行最激烈的公开抗争之时,2010年6月12日,有消息传出,李途纯被株洲市检察机关批捕,罪名是“涉嫌非法集资”。据检察机关初步查明,截至2009年12月,湖南太子奶集团在全国范围内面向社会公众非法吸收或变相吸收公众存款1.3亿余元,其中绝大部分没有兑付。该1.3亿元包括以“货款准备金”名义向经销商集资约5600万元,还包括向以“高利贷”方式借款5000万元至6000万元,其余还有向员工集资的数百万元。

此案情一经披露便令舆论一片哗然。所谓李途纯的“非法集资”并非刚刚冒出来的问题,而是2008年底时就已经明了,如果他真是有罪的话,为何早不抓迟不抓,偏偏在这个时候来拘捕?对此,文迪波给了媒体一个意味深长的回答:“中国存在融资难的问题,民营企业很少不集资的,这个事可大可小,还了事小,没钱还把事情搞大了就是问题。”

那么,太子奶所欠下的债务究竟是否构成非法集资?李途纯的辩护律师王清辉表示,太子奶的集资对象仅限于太子奶集团已有经销商及集团内部管理人员和业务员等负有市场销售任务的员工,这属于特定对象,而不属于面向社会公众的不特定对象,因而不构成非法吸收公众存款罪。此外,中国法学界的两位重量级人物,中国法学会刑法学研究会会长赵秉志和副会长陈兴良,就李途纯案所出具的《法律咨询意见书》,也表达了相同的看法。

2010年7月23日,株洲市中级人民法院做出裁定:太子奶进入破产重整程序,并选定北京市德恒律师事务所为破产重整管理人。据悉,高科奶业对破产管理人申报了1.88亿元的债权,是太子奶主要债权人之一。

对于株洲方面对李途纯的拘捕动作,外界的解读是,李途纯并非真的有罪,而是为了便于顺利推进太子奶的破产清算。文迪波随后对外表示,接下来的步骤首先是正式引进战略投资者,然后在彻底明确债权债务的基础上制定清算方案,并提交债权人大会通过。“如果高科奶业能够成为战略投资者,当然是我们最为乐意看到的,现在也在积极争取,但是在公平、公开和公正的前提下,有更好的企业前来投资,我们也可以平稳淡出。”

但是身处看守所的李途纯并未就此罢休,他提出八点意见,主题依然是坚决反对对太子奶破产清算。李途纯的意见依然没有得到文迪波的回应,石沉大海。被逼到绝路的李途纯向文迪波打出了最重磅的一张“牌”:2010年9月下旬,身在看守所的李途纯通过家属向媒体公开爆料,文迪波在执掌高科奶业期间,与其同学开设的广告公司签下千万广告款,涉嫌利益输送、侵吞国资。

李途纯方面披露的细节是,高科奶业的第一份广告合同签署于2009年3月25日,签字人是文迪波。根据这份合同,高科奶业将与“北京灵动”进行总金额为1150万元的形象代言和广告推广合作。据太子奶方面表示,文迪波与北京灵动的股东陈传焕系同学关系,并且这份广告合约根本不值这么多钱,市场价值仅值约200万元。

而且,合同约定中的部分事项甚至压根没有执行。文迪波涉嫌利益输送的情况李途纯早就已经掌握,并且在2009年底写给株洲市市长的报告中也有提及,这次李途纯选择向媒体曝光,显然是摆出了鱼死网破的架势。在媒体的追问下,文迪波被迫承认了他与陈传焕的同学关系。

然而,这次公开举报似乎并未构成对文迪波的毁灭性打击,他依然在实质上主持着太子奶的破产清算事务。2010年11月,太子奶方面以境外母公司太子奶控股(开曼)公司的名义,向湖南省高院及北京市高院对高科奶业提起诉讼,要求对方赔偿金额合计3.5亿元。

理由是:高科奶业欠太子奶租金7000余万元、原材料款3000万元;因高科斩断太子奶的渠道体系,导致太子奶近8000万的债权无法收回;高科奶业变卖北京太子奶的设备造成近2000万的损失;高科奶业托管经营期间以太子奶的名义欠的税款600余万、水电费近千万,等等。

但是李途纯一切的抗争都无济于事,彻底绝望的他在写给清华EMBA同学会的《狱中遗书》中,留下了这样一句话:“我请求让我们这一代长期背负骂名、长期受到不公平待遇的企业家,死后都能得到安抚。”

2010年12月4日,旨在破产清算的“太子奶第一次债权人大会”在株洲市召开,确认的债权人为1279家,总金额12亿余元。2011年1月太子奶举办第一轮招商竞标会,该次招标会以流标结束,2011年6月又举行了第二轮招商竞标会。2011年8月31日,太子奶重整方案最终正式出炉,新华联控股及北京三元食品联合提供7.15亿元资金偿还太子奶的全部债务,并获得太子奶100%股权以及全部剩余资产。

就在太子奶破产重组接近尾声之时,2011年7月31日晚,文迪波被湖南省纪委“双规”,原因不详,株洲市政府派出市委副秘书长何朝晖自8月1日起赴高科奶业临时主政。9月14日,太子奶第二次债权人会议在株洲市天元区人民法院召开,担保债权组、税务债权组、出资人表决组表决全部通过破产重整方案。

几天之后,李途纯获准保外就医离开看守所,从失去自由算起,他在看守所度过了一年零三个月。无论如何,李途纯失去了自己一手创立的太子奶,而且还付出了15个月失去自由的代价。

“假如,当初不要英联他们的投资,我自己做下去;假如,当初英联摩根卖给雀巢,太子奶也不会出现今天的局面。所以,我认为自己在重大问题的处理上,在风口浪尖时,没有把握好,还是过于自信。”这是李途纯的反思。

破产导火索:对赌协议

李途纯与三大投行签订了一纸“对赌协议”。关于这个协议,当时太子奶总裁谭孝敖向媒体表示:“对赌协议的具体内容虽不便公开,但关键的几个点可以讲。”其透露的大体内容如下:

第一,太子奶未来三年设置了一个预期净利润增长率(注:可能是50%)。如果达不到该增长率,大股东就要根据不同的增长率差距,给予投行不同数量的股份补偿;而如果超过这个增长率,投行就要根据超过幅度的不同,反过来给予李途纯股份补偿。

第二,股份补偿的上限为“大股东不丧失控股权”,但若太子奶产生亏损,大股东将丧失控股权。

第三,如果大股东不愿意出让股权,可以以支付现金的方式代替出让股权。

正是这纸对赌协议,成了日后李途纯彻底失去太子奶的导火索。

太子奶崩盘的教训

(一)   聚焦核心业务

企业应保持对市场变化的敏感度,及时调整市场策略和产品结构。太子奶在金融危机和三聚氰胺事件中反应迟钝,未能及时调整策略,导致市场机会流失。企业应建立市场监测机制,定期进行市场调研,及时了解消费者需求和市场动态。

持续进行产品创新,满足消费者不断变化的需求。通过研发投入和技术创新,推出符合市场需求的新产品,提升产品的竞争力。太子奶在产品创新方面进展缓慢,企业应重视研发,建立创新文化,鼓励员工提出创新建议。

(二) 谨慎对待资本运作

企业在进行大规模扩张或融资时,应根据自身的财务状况和市场环境,合理评估融资需求和偿债能力。太子奶在扩张过程中过度依赖外部融资,导致资金链紧张,最终陷入财务危机。企业应避免过度借贷,保持合理的资产负债率。

企业应拓展多元化的融资渠道,除了银行贷款和股权融资外,还可以考虑债券发行、融资租赁、供应链金融等。这可以降低融资成本,提高融资的灵活性和稳定性。

对赌协议虽然可以为企业带来资金支持,但也带来了巨大的业绩压力和控制权风险。企业在签订对赌协议前,应充分评估自身的业绩增长潜力和市场不确定性,避免因无法达到业绩目标而失去控制权或面临巨额补偿。

在签订对赌协议时,企业应与投资方充分协商,争取更有利的条款,如设置合理的业绩目标、延长业绩考核期、增加补偿方式的灵活性等,以降低风险。

(三) 优化公司治理结构

企业应避免决策权过度集中,建立科学的决策机制,充分发挥董事会和管理层的作用。决策过程中应充分听取各方意见,避免一人独断专行。太子奶的家族式管理导致决策失误频发,企业应引入独立董事和外部专家,提高决策的科学性和民主性。

建立透明的决策流程和监督机制,确保决策过程公开、公正、透明。通过内部审计和外部监督,及时发现和纠正决策中的问题,提高决策的执行效率和效果。

企业应明确各部门的职责和权限,避免职责不清和协调不畅。通过优化组织结构,减少管理层级,提高管理效率和响应速度。太子奶在扩张过程中,组织结构复杂,管理效率低下,企业应定期进行组织结构评估和优化,确保各部门高效协同。

建立科学的人才管理体系,吸引和留住优秀人才。提供公平的竞争机制和晋升通道,激发员工的工作积极性和创造力。太子奶的家族式管理导致人才流失严重,企业应重视人才的培养和发展,建立完善的人才激励机制。

(四) 加强质量监管与品牌建设

企业应建立严格的质量监管体系,确保产品质量符合国家标准和行业标准。从原材料采购到生产过程,再到产品出厂,每一个环节都应进行严格的质量检测和控制。太子奶的质量问题严重影响了品牌形象,企业应加强质量意识,确保产品质量零缺陷。

明确质量监管责任,建立质量责任制,对质量不合格的产品要坚决销毁,对责任人进行严肃处理。通过质量培训和考核,提高员工的质量意识和专业能力。

企业应明确品牌定位,通过有效的品牌传播策略,提升品牌知名度和美誉度。太子奶在品牌建设方面曾取得显著成效,但后续因质量问题和管理不善,品牌信誉受损。企业应持续投入品牌建设,通过优质的产品和服务,增强品牌忠诚度。

建立品牌危机管理机制,及时应对和处理品牌危机。当出现质量问题或负面事件时,企业应迅速响应,采取有效的措施,减少对品牌的影响。通过透明沟通和积极整改,恢复消费者的信任。

(五) 适应市场环境变化

企业应保持对市场变化的敏感度,及时调整市场策略和产品结构。太子奶在金融危机和三聚氰胺事件中反应迟钝,未能及时调整策略,导致市场机会流失。企业应建立市场监测机制,定期进行市场调研,及时了解消费者需求和市场动态。

持续进行产品创新,满足消费者不断变化的需求。通过研发投入和技术创新,推出符合市场需求的新产品,提升产品的竞争力。太子奶在产品创新方面进展缓慢,企业应重视研发,建立创新文化,鼓励员工提出创新建议。

在激烈的市场竞争中,企业应通过差异化竞争策略,突出自身的优势和特色。太子奶在面对伊利、蒙牛等巨头的竞争时,未能形成有效的差异化竞争优势,导致市场份额被蚕食。企业应通过品牌差异化、产品差异化、服务差异化等策略,提升市场竞争力。

积极寻求合作与联盟,通过与上下游企业、同行企业或科研机构的合作,实现资源共享和优势互补。太子奶在竞争中过于孤立,企业应通过合作拓展市场,提升自身的抗风险能力。

太子奶的兴衰启示: 太子奶事件是一个典型的现代企业危机案例,涉及多个方面的复杂因素。通过这一事件,我们可以看到企业在资本运作、内部管理、政商关系、法律合规、品牌建设等方面需要全面考虑和谨慎操作。企业家应保持谦逊和谨慎,具备强烈的危机意识,确保企业在复杂多变的市场环境中稳健发展。

加载中...