新浪财经

研究观点 | 中国软件行业 AI系列(5):国企AI需求强劲

市场投研资讯

关注

(来源:汇丰前海证券)

汇丰前海证券研究部A股IT软件行业研究主管刘逸然认为,国企正将重心从AI算力转向AI应用,未来订阅业务转型进展有望更顺畅。

刘逸然

张恒

国企市场:正将重心从AI算力转向AI应用

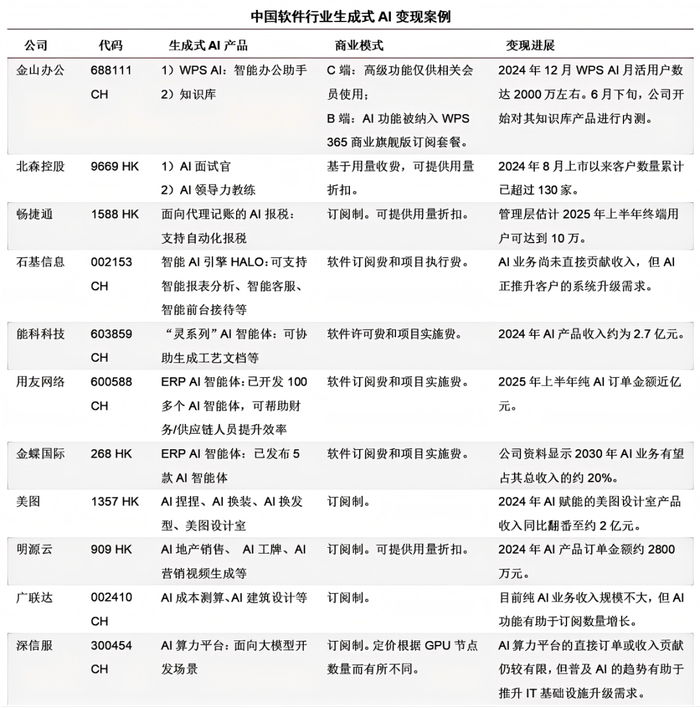
继大力建设AI算力基础设施后,国企(特别是国防装备和制造企业)对AI应用展现出强劲的需求,尤其是针对成本控制和效率提升的AI应用。相关软件供应商的AI订单增长强劲,2025年上半年纯AI产品/模块已实现可观收入(资料来源:公司资料)。典型案例如:

  • 用友网络:已开发100多个AI智能体,可帮助财务/供应链人员提升效率。

  • 能科科技:已发布“灵系列”AI智能体,可协助设计工程师标注设计图纸、生成工艺文档等。据公司资料,2024年AI产品收入约为2.7亿元。

中小企业市场:定价较低的垂类AI智能体增势较好;IT预算紧张有利于软件供应商的订阅业务转型 

对成本敏感的中小企业正迅速采用可负担的AI应用,主要源于其IT预算有限,但对提升运营效率存在需求。此类定价一般在每年1-5万元的标准化AI应用规模正迅速增长,但亦面临日益激烈的竞争。典型案例如:

  • 北森控股:AI面试官产品自2024年8月发布以来,客户数量累计已超过130家。

  • 畅捷通:已发布面向代理记账的AI报税产品,管理层估计2025年上半年终端用户可达到10万。

此外,AI应用趋势也为软件供应商的订阅业务转型带来机遇。在宏观经济疲弱的背景下,中型企业倾向于在有限的IT预算下采用AI技术,因此对软件订阅的接受度不断提升。 

C端市场:AI编码助手和文生视频模型在海外AI应用变现方面处于领跑地位;国内进展相对缓慢

2025年6月,Cursor的年度经常性收入已超过5亿美元,高于4月中旬时的3亿美元(资料来源:彭博,2025年6月6日)。4月和5月,可灵的月度收入已突破1亿元,其中订阅业务收入占比约为70%(资料来源:《证券时报》,2025年6月6日)。这表明专业AI生产力工具具有议价收费能力。由于消费环境疲软及互联网巨头之间竞争激烈,国内C端AI变现的进展相对缓慢。 

披露附录

以下主要负责撰写本文的分析师声明,本文中表达的观点及预测均准确地反映了他们的个人观点,他们过去、现在或将来的薪酬均与本文中的具体建议或观点没有直接或间接关系:刘逸然(登记编码:S1700520040001)、张恒(登记编码:S1700524050001) 

本文由汇丰前海证券有限责任公司(“汇丰前海”)的研究部发布。

汇丰集团及其关联机构将不时以当事人或代理人的身份,向客户卖出或从客户手中买入汇丰集团研究覆盖的证券,如股票和债券(包括衍生品)。

分析师、宏观经济分析师和策略分析师所得报酬,部分参照了包括投资银行、销售交易、自营交易收入在内的汇丰集团盈利能力情况。

我们不会事先决定是否或在某个时间段内发布一份更新报告。

本文提及的有关任何公司的披露信息,请登录 https://www.hsbcnet.com/research 参阅该公司的最新报告。

其他披露信息

1.本文节选自汇丰前海已于2025年7月11日发布的研究报告,具体分析内容(包括相关风险提示)请详见相关研究报告。

2.本文中的所有市场数据截至2025年7月10日,除非在本文中已注明了其他特定日期及/或某天的特定时间点。

3.汇丰集团设有识别及管理与研究业务相关的潜在利益冲突的制度。汇丰集团分析师及其他从事研究报告准备和发布工作的人员有独立于投资银行业务的管理汇报路线。研究业务与投资银行及自营业务之间有信息隔离墙,以确保保密信息和(或)价格敏感性信息可以得到妥善处理。

4.您不可出于以下目的使用/引用本文中的任何数据作为参考:(i) 决定贷款协议、其他融资合同或金融工具项下的应付利息,或其他应付款项,(ii) 决定购买、出售、交易或赎回金融工具的价格,或金融工具的价值,和/或 (iii) 测度金融工具或投资基金的表现。

免责声明

本文由汇丰前海证券有限责任公司(“汇丰前海”)发布。本文基于汇丰前海认为来源可靠的资料编制,但所用资料未经独立核实。汇丰前海受中国证券监督管理委员会(“中国证监会”)监管,具有中国证监会核准的证券投资咨询业务资格,业务许可证编号:【91440300MA5EPLHG1B】。所有与本文相关的查询须联系您在汇丰前海的联系人。汇丰前海或任何其集团公司成员(“汇丰”)对有关资料的准确性或完整性概不作任何担保、陈述或保证,也不会对此承担任何责任或义务,亦不就传递的事实或分析资料的错误负责,亦不会就任何人因依赖该等资料而引致的损害负责。本文所载资料及意见乃以刊发时的公开资料为准,乃汇丰现时之判断,如有更改,恕不另行通知。

本文仅用作信息参考之目的,不应视作卖方要约,也不能被视为买方要约或诱使买入证券或文中提到的其他投资产品的要约,和(或)参与任何的交易策略。本文不构成招股说明书或其他发行材料。由于本文的撰写并不考虑任何特定投资者的目标、财务状况或需要,因此本文中的建议是一般性的,并不代表个性化建议。相应地,投资者在依建议进行操作之前,要根据自身的目标、财务状况和需要,考虑所给出建议的恰当性。如需要,可获取专业的投资和税收建议。

本文仅供参考,不得出于任何目的直接或间接地全部或部分重新分发或传递给任何其他人。本文在其他司法管辖区的分发可能受到法律的限制,拥有本文的人应了解并遵守任何此类限制。接受本文,即表示您同意受上述说明的约束。若本文发送至汇丰前海关联机构的任一客户,则向该接收人的提供须受接收人与该关联机构之间达成的商业条款约束。本文旨在全文分发。除非适用法律另有许可,否则如欲使用汇丰集团服务进行本文所述任何投资的交易,请联系所在司法管辖区的汇丰集团成员。

本文提到的某些投资产品可能不具备在某些国家和地区进行销售的资格,因此它们并不适用于所有类型的投资者。有关本文中提到的投资产品的适当性问题,投资者应咨询其汇丰集团代表。

本公众号供中国大陆地区使用。本公众号内提供的产品及信息供位于中国大陆地区的客户访问。如果您身在中国大陆地区以外的其他国家或地区,汇丰前海不能保证能根据您所身处或居住的国家或地区的相关法律法规而向您提供本公众号下的相关产品和服务。本公众号上提供的资料无意被任何人传递至或使用于相关法律法规限制或禁止传播或使用该等资料的任何国家或地区,也无意供该等国家或地区的人们使用。

请注意,本文下方标注“相关阅读”的部分是腾讯微信的系统自动推荐内容,而非汇丰前海推荐的内容。由于“相关阅读”是微信对于公众号默认设置的自动随机推荐其他内容的功能,且该功能无法关闭,汇丰前海在此声明,“相关阅读”的内容非汇丰前海转发,且汇丰前海不对其内容作任何推荐、保证或背书,请阅读者自行判断是否要打开阅读其中内容,并请谨慎鉴别其内容的真实性和可靠性。

加载中...