新浪财经

有多少海洋公园被鱼吃垮了?

市场资讯 2025.07.15 20:31

来源:有数DataVision

今年6月,祥源控股以23亿港元的对价,成为海昌海洋公园的新任控股股东。

双方都是老牌商业地产公司,但侧重有所不同。海昌主要跟动物打交道,祥源控股主营名山大川,旗下有张家界黄龙洞、凤凰古城、齐云山等旅游资源。

可能是因为山川生意不太好做,祥源控股转型下海,刚好撞上了财务状况不佳的海昌海洋公园。但问题是,海洋公园恐怕也不是什么好生意。

表面上看,海洋公园的客流量绝对不算少,仅上海海昌海洋公园一家,去年单日最高入园人数就有5.2万,这个客流强度在八达岭长城属于“橙色预警”的级别。

但过去5年,海昌几乎年年亏钱,资产负债率居高不下。2024年,海昌营收同比仅增长0.08%,亏损却进一步扩大。

问题还是出在了鱼身上。

被鱼吃垮

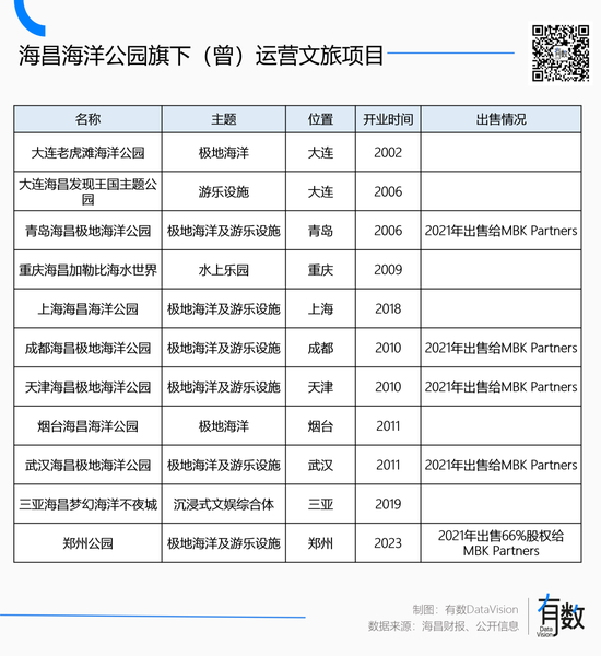
2021年疫情期间,海昌迫于财务压力,一口气将4.66家乐园打包甩卖。其中,4家是位于青岛、天津、成都和武汉的四个海洋公园,0.66指的是郑州项目66%的股权。

但断尾求生只拯救了一年的财务报表,短暂回光返照后,海昌不可避免地易主。2020-2024年间,海昌有四年出现亏损,累计亏损37.85亿元。

不是海昌不努力,实在是鱼太能吃。

经常养海鱼的朋友都知道,大型海洋公园实际上就是个放大版的水族箱,前期的建设成本极高。

郑州海昌海洋公园占地40万平方米,投资成本近42亿,其中仅土地成本就有20.5亿。上海海昌海洋公园仅一期投资额,就高达50亿元。

另一项成本是设施基建。以白鲸为例,人工饲养白鲸需要500吨恒温15摄氏度的水体,24小时循环水处理。长沙海底世界海洋馆的海水循环系统,每年会循环掉390万元;海昌的武汉极地海洋世界,光水电费一年就要交4000万元左右。

等到海洋生物正式拎包入住,养育成本更是货真价实的无底洞。

鱼以食为天。海洋公园常见物种中,成年白鲸日均食物摄入量约为自身体重的2.5%-3%,大约25公斤左右。成年海豹每天需要摄入7-8公斤鱼类,海狮的进食量通常在约7-16公斤之间。

位于海洋食物链顶端的虎鲸更是重量级。上海海昌海洋公园有四只成年虎鲸,每只虎鲸单日进食300斤[1],相当于一天十只烤全羊。

按照动物保护组织SEA LIFE TRUST的描述,在白鲸保护区Beluga Whale Sanctuary,算上食物、日常护理和兽医检查等费用,一只白鲸每天的养护成本在12000元左右。

对海洋公园来说,让鱼好好活着,就是一笔沉重的负担。

海昌不是第一个被鱼吃垮的海洋公园。2024年6月,由于客流量下滑加之房租上涨,昆明花都海洋世界宣布停业。无独有偶,香港海洋公园2005年来只有4年盈利,一直靠港府财政补贴艰难度日。

按其23/24财年的报表口径,香港海洋公园年度支出14.8亿港元,近1/3都投向了动物保育。

鱼不会在社会主义国家吃得少,在资本主义国家吃得多。海洋公园日趋的生存状况,是一个全球性问题。

创办自1970年的Marineland Antibes是欧洲历史最悠久的海洋馆,凭借出色的动物表演,辉煌时期,园区每年接待游客超过120万。

Marineland Antibes曾引以为傲的虎鲸表演  Marineland Antibes曾引以为傲的虎鲸表演

2021年底,法国通过了一项动物福利法,禁止在宠物店展示并出售猫狗,同时逐步取缔娱乐性动物表演。其中虎鲸、海豚等动物表演将从2026年12月起正式禁止。

为了相应政策号召,Marineland Antibes率先叫停动物表演,在今年1月成功破产清算。由于两只虎鲸员工和12头海豚员工尚无其他工作单位接收,已经永久闭园的Marineland Antibes还得继续管饭。

无论合乎道德与否,大部分海洋公园客观上高度依赖动物表演创收。但伴随动物表演在近年来被舆论日益抵触,海洋公园的经营也每况愈下。

另一方面,类似连锁酒店,海洋公园的房租、设施维护与动物养护都属于刚性支出,有没有游客鱼都要吃饭。但客流量随旅游淡旺季等因素波动,一旦遭遇疫情这类黑天鹅事件,脆弱的财务状况会迅速塌方。

2020年,老牌海洋公园大连圣亚的总裁肖峰在直播中说:“我们这样的企业在2003年遇到非典时、现在遇到新冠疫情时,冲击不是非常大,是致命。”

同一年,经营困难的大连圣亚忍痛割爱44只企鹅,创收1876万元,把营收做到了1.12亿元,避开了退市风险。

人可以裁员,鱼不能饿死,恐怕是海洋公园最大的烦恼。

你算P几

去年7月,第三对中央赠港大熊猫“安安”、“可可”正式落户香港海洋公园,算上此前赠送的盈盈、乐乐和他们的龙凤胎(加加、得得),香港海洋公园已经有六只大熊猫(1999年赠送的佳佳、安安已去世)。

23/24财年的业绩通告中,海洋公园的董事局主席庞建贻表示[3]:我们将善用有六只大熊猫居于公园的契机,全力带动全港的大熊猫热潮,借此提高公园的入场人次及收入。

听起来离谱,但实在有效。今年2月,港产大熊猫加加、得得首度面向游客公开,入园人次当即同比增加19%[4]。

香港海洋公园的官方网站上,目之所及尽是大熊猫,充斥着蒙古组建海军的美感。

如果把海洋馆和动物园当作动物组成的商业机构,每种动物都是不同的业务部门,海洋馆的先天劣势就会暴露无遗:成本部门太多,利润部门太少。

大部分动物园的动物可以分为三类:

一是引流部门。比如西宁野生动物园的雪豹、藏狐和兔狲。对猫科动物爱好者来说,西宁野生动物园是全国唯一拥有兔狲的动物园,过了这个村就没这个店,非常适合引流。

二是利润部门。类似花钱摸小熊猫、喂斑马这类互动型项目,都是动物园的创收手段,大多由性格温顺的食草/杂食动物承担,食物链上的地位越低,财务报表上的地位越高。

上海野生动物园的100元12次互动票,可以把羊驼、袋鼠、卡皮巴拉摸个遍,园内甚至有专门的付费喂鸽子园区,主打孩子开心,家长放心。

三是成本部门。以扬子鳄、棕熊、美洲狮等大型食肉动物为代表,大多危险性高、食量惊人、养育成本不菲,导致创收难度极大,只能等动物园给自己赋能。

基于这个框架,大熊猫可谓集引流变现为一体的六边形战士。2017年,大熊猫“香香”在东京上野公园出生,直接为动物园及周边店铺带去267亿日元的收入。

无论是海洋馆还是动物园,都需要尽可能压缩成本部门,做大利润部门和引流部门,进而提高门票之外的消费占比。

今年年初,上海动物园中被母虎弃养的孟加拉虎“红糖”意外走红,成为人类社交媒体顶流,直接带动相关文创产品销量,从成本部门成功转型为利润部门,升任动物园高P。

无独有偶,网红雪豹“凌小蛰”被西宁野生动物园救助后,同款冰箱贴和抱枕迅速上架,小小年纪就开始赋能单位。

和动物园相比,海洋公园处于系统性劣势。从生物学角度看,大部分哺乳动物与人类五官结构相近,可以做出类似人的表情,容易产生共情。所以有些人天天说自己喜欢动物,一谈到蛛形纲和蜚蠊目昆虫就顾左右而言他。

海洋生物要么生活在水里,要么攻击性较强,要么两者兼有,互动难度比较大,自然难以做大利润部门。况且对鱼类来说,大部分人类并不想跟它们互动,只会想着怎么做好吃。

动物表演是海洋公园几乎唯一的增值互动项目,2018年上海海昌海洋公园开业,曾因虎鲸表演一票难求,并在次年创下28.02亿元营收。但动物保护理念逐渐深入,让本就单一的盈利模式雪上加霜。

这种情况下,请不来大熊猫的海洋公园只能拼命引入餐饮、游乐设施等商业化项目,尽可能平抑财务上的波动。

海洋馆里每一个略显突兀的摩天轮和海盗船,都有它存在的苦衷。

价不如人

2024年,国内18家景区类上市公司中有四家成功盈利,没有一个跟动物沾边。日子最滋润的,是主打唱歌跳舞的宋城演艺

相比靠山吃山、靠海吃海的景区,宋城演艺搭个室内舞台就能收门票。演出设备等固定成本会随演出场次摊薄,演员规模和人力成本更是可控,净利率一度可高达52%[5]。

成功的文旅项目往往都有两个特点:一是大幅压缩刚性成本和固定支出,二是做大门票之外的“二次消费”。

疫情期间,迪士尼乐园业务全面瘫痪。于是在2020年4月,迪士尼宣布暂停发放10万名员工的薪水,如此一来,每月就能省下近5亿美元成本[6]。

2023年,迪士尼CEO鲍勃·艾格宣布将裁员约7000人,一举为公司节省55亿美元的成本[7]。想到海洋公园还要负责失业虎鲸的再就业问题,鱼和人恐怕都沉默了。

同时,由于高价值IP的存在,迪士尼可以通过IP衍生品和园内的餐饮等消费,尽可能做大二次消费比例。迪士尼和环球影城的二次消费占收入比可以做到50%以上,熊出没背后的华强方特,各乐园也有25%-35%的二次消费占比。

作为对比,开海洋公园的大连圣亚二次消费占比长期只有10%-15%,也难怪要卖企鹅了。上海海昌海洋公园中,除了人均消费700元的鲸鲨餐厅+人鱼表演,一直也没太多花钱的地方。

2021年7月,海昌海洋公园引入奥特曼IP,搭了个奥特曼主题馆。家长带孩子看动物,孩子吵着要买奥特曼,海昌市值在此后一年涨了十倍,实现会计学意义上的相信光。

此后几年,海昌又相继引入了小马宝莉、小猪佩奇、小羊肖恩等IP,但再未复制当年的风光。

2019年,上海长风海洋世界将馆内的两只白鲸送归自然保护区,自此全面告别海洋动物表演。

目前,该馆的新卖点已经变成了“美人鱼见面会”:由真人扮演美人鱼在人造海底世界游弋,每天六场,游人如织。

看来进化的太快,有时候真不是什么好事。

加载中...