新浪财经

华泰证券:反内卷和供给侧改革有何不同?

市场资讯 2025.07.16 07:25

来源:华泰证券研究所

核心观点

览:中央财经委会议再度提及“反内卷”,光伏、汽车等行业去产能预期升温,本文比较 2015-17年供给侧改革经验,分析本轮“反内卷”的特有的机遇和挑战。同时,本文自上而下地分析“反内卷”政策的潜在宏观及行业影响。

1.10年前的供给侧改革取得了良好成效

2015-17年间的供给侧改革涉及煤炭、钢铁、电解铝等传统制造业,在削减过剩产能方面取得了良好效果,此后PPI反弹、企业盈利能力回升。供给侧改革涉及行业的加权平均PPI同比从2015年的均值-10.5%大幅上行至20173月的高点21.5%,同期螺纹钢/动力煤均价累计上涨112%/85%利润率2015年低点2.4%回升至2017年初的6.6%,且去杠杆成效明显。同期,全国PPI2015年低点的-5.9%回升至20172月的7.8%;名义GDP增长从20154季度的6.6%回升至20171季度的11.8%

2.本次反内卷需求环境、涉及行业及其相应产业格局有所不同

本次“反内卷”主要提及光伏、汽车、水泥及钢铁等,而供给侧改革聚焦煤炭、钢铁等上游传统行业。反内卷相关行业产值占比和供给侧改革时期同为3成,就业人数比重为19%,略低于供给侧改革涉及行业的24%

对于去产能效果而言,反内卷行业的有利因素在于相关行业的集中度更高,但不利因素包括国企比例更低、中下游行业偏多,产能更“新”,行业盈利能力各异,而最重要的是,供给侧改革成功很大程度上由需求回升推动——彼时需求侧政策全面扩张、地产周期筑底。据IMF测算,供给侧改革的产能削减可能解释同期PPI上涨的40%,其余悉需求回升推动。彼时棚改货币化、货币政策宽松、减税降费、PSL拉动基建投资等需求端政策刺激带动总需求回升,令上游价格传导更为顺畅。此外,去内卷行业中私营企业占比6-9成,高于供给侧改革对应的5-7成。然而,本次钢铁企业的盈利能力明显强于10年前,且产能较新,去产能难度更大。有利因素在于,光伏、汽车头部企业集中度(67%),高于2015年的煤炭和钢铁(36%34%)。目前为止,反内卷强调行业自律以自下而上为主,强调法治化与市场化措施,10年前以行政手段为主,去产能任务纳入地方政绩考核有所不同。

3.哪些行业反内卷有望取得较好成效? 宏观影响几何

高集中度、盈利能力较差、甚至现金流亏损的行业去产能动力和执行力均会更强,如光伏的上游行业硅料环节或有动力鼓励头部企业兼并重组、协调产量及库存等,但盈利相对较强的行业或将面临阻力。同时,产能先进、迭代较快的汽车行业,市场竞争加剧和需求增长放缓可能加速行业自发性产能整合。此外,已经经过较长时间的产业整合的行业有望借助反内卷的势能加速产能出清和利润率回升(如养殖、农药、有机硅等化工品)。

反内卷对PPI的推升可能较供给侧改革更温和,主要由于需求侧政策和宏观环境不尽相同。当前需求侧政策以托底为主,而地产周期仍在磨底、外贸易壁垒上升。反内卷涉及中下游行业偏多,对PPI拉动或将不及供给侧改革。与供给侧改革时期类似,反内卷可能压低相关行业的总产出。

4. 行业长期发展前景和需求侧政策决定“反内卷”成效

10年前的经验表明,若配合提振需求政策,反内卷政策有望取得更好成效。一方面,价格向下游传导更加顺畅,PPI回升弹性更大;同时,良好的总需求环境下,利润率回升更明显,支持政策退出更为顺畅。中长期,进一步规范地方政府激励和产业政策或将更有利于竞争性行业产能周期的自我调整。

风险提示:去产能进度不及预期,内需回升力度不及预期。

目录

一、回顾历史,10年前的供给侧改革取得了良好成效

二、本次反内卷的总需求环境、涉及行业及其相应的产业格局有所不同 

1.总需求环境异同

2.影响行业的产值及PPI占比与供给侧改革时期整体相当,而行业分布、产业格局有所不同

3.本轮反内卷强调行业自律,以自下而上为主

三、反内卷的独特难点和机遇

四、哪些行业反内卷有望取得较好成效

五、本轮反内卷政策的潜在宏观影响

六、行业长期发展前景和需求侧政策决定反内卷赢家

正文

一、回顾历史,10年前的供给侧改革取得了良好成效

2015-17年间的供给侧改革涉及煤炭、钢铁、电解铝等行业,在削减过剩产能方面取得了良好的效果,此后PPI反弹、企业盈利能力回升——受政策影响行业的工业增加值同比增速自2015年的高点7.3%转负至-0.9%,而相关行业的PPI同比从2015年的均值-10.5%大幅上行至20173月的高点21.5%。同期,全国PPI同比从2015年低点的-5.9%回升至20172月的7.8%;名义GDP增长从20154季度的6.6%回升至20171季度的11.8%

  • 通胀方面,供给侧结构性改革期间相关大宗商品价格企稳回升,叠加2015~17年需求侧通过PSL支持棚改货币化提振,对地产链相关销售、投资均形成一定支撑,内需回升明显带动PPI持续走高。20159月至20173月,受到供给侧结构性改革影响行业的PPI同比增速显著上升,从2015年的均值-10.5%大幅上行至20173月的高点21.5%。(图表1

  • 工业生产方面,供改期间,受影响行业的工业增加值和制造业投资增速受放缓,但产能利用率提升叠加投资结构优化支撑供改后生产和投资韧性。供改期间,受政策影响行业工增同比自高点7.3%转负至-0.9%,传统高耗能行业的固投增长亦受去产能抑制,从2015年年初高点的5.6%快速回落至供改期间的低点-9.8%,同期全行业制造业投资从20153月的高点放缓至-1%(图表2-3)。

增长方面,名义GDP增速受PPI快速上行提振,而实际GDP增速受去产能影响拖累略有放缓。名义GDP同比增速从2015年最低点的6.6%快速回升至供改期间的高点11.8%,传统行业产出收缩拖累实际增长,实际GDP同比增速从2015年的7%略放缓至2017年的6.9%,年化拖累GDP增速约0.1-0.2个百分点(图表4),但中长期看,部分学者(李平和娄峰,2016;陈素梅和李鹏,2020)算供给侧改革将提振实际GDP增长0.3~2.6个百分点左右。

从企业利润和资产价格走势来看,供给侧改革扭转钢铁、煤炭、水泥等行业偏弱盈利预期,相关行业利润率改善,从2015年低点2.4%回升至2017年初的6.6%,超过同期工企平均水平。受政策影响行业部门去杠杆成效明显,相关板块资产价格亦受到提振。具体看,

  • 受上游大宗商品价格企稳回升提振,供改期间受政策影响行业工企利润占比企稳回升,同期工企增长和利润率也均有改善。一方面,受供给侧改革影响行业的工企利润占比从供改前的低点18%显著提升至34.4%(图表5);工企利润增长亦从20151-2月的低点-42.6%大幅上行214个百分点,远超同期工企利润同比增幅(图表6)。另一方面,供需错配格局改善,传统高耗能行业利润率不断上行,从2015年低点2.4%回升至2017年初的6.6%,超过同期工企平均水平(图表7)。

  • 供改期间,受政策影响行业部门去杠杆成效明显,但杠杆率仍高于全行业平均水平。趋势而言,受供给侧改革影响行业季调后的杠杆率自2011年后逐渐上升,供改期间自20161月见顶回落至2022年(图表8),叠加20169月国务院发布意见积极推进企业杠杆率降低,鼓励对同质化竞争突出行业进行兼并重组和资源整合,受供给侧改革相关行业去杠杆效果显著,逐步走出高资产负债率的困境。

供改相关板块资产价格受到提振:钢铁、水泥和煤炭等行业指数止跌回升,部分较沪深300指数形成超额收益。2016-2017年,煤炭和水泥板块明显受益于供给侧改革的影响,分别上涨22.4%/48.7%,高于同期沪深300指数的回报率17%20176月~9月,环保政策升级叠加钢铁行业去产能进一步收紧,钢铁指数形成明显超额收益,在20175月国常会强调彻底取缔“地条钢”产能后,钢铁行业指数快速上升33.9%,明显超过同期沪深300指数的回报率10.6%(图表9

二、本次“反内卷”的总需求环境、涉及行业及其相应的产业格局有所不同

1. 总需求环境异同

所处经济周期对比,2015-2017年供给侧改革前与当前中国宏观经济均呈现名义增长放缓和物价低位运行的特征,地产周期处于“磨底”阶段,但本轮持续时间可能更长。同时,供给侧改革时期中国整体制造业生产成本偏高,在国际市场上面临较大的竞争压力,而此轮“反内卷”中国出口占全球的比例较2015年的14%进一步提升至16%,尤其是汽车、光伏等高端制造业的竞争力提升。

  • 2015-2017年供给侧改革前与当前中国宏观经济均呈现名义增长放缓和物价低位运行的特征。回顾供给侧改革前,名义GDP同比增速从20142季度的9.1%回落至20154季度的6.6%GDP平减指数也从20113季度的9.1%放缓20154季度的-0.3%。本轮名义GDP2022年开始放缓,从20221季度的8.7%下滑至20242季度的4%(图表10);与此同时,GDP平减指数亦从20232季度起转负,内外需求放缓导致当前物价承压(图表11)。

  • 2015-2017年供给侧改革前与当前中国PPI降幅均有所走阔。上一轮供给侧改革前,PPI20147月的-0.9%快速下行至20159月的-6%,但CPI0.8%~2.3%区间内窄幅震荡、整体保持温和。当前PPI202210月转负以来低位运行,CPI20234月降至0.1%以来在0附近震荡、运行中枢相较上一轮供给侧改革前偏低,内外需偏弱导致通胀持续承压(图表12)。

  • 上一轮供给侧改革前与当前的中国地产周期均处于“磨底”阶段,地产成交偏弱,地产投资同比增速亦有所放缓。20144月以来,全国各地陆续优化调整地产需求侧政策,但新房销售面积同比持续低位运行、同比降幅自20141-2月的0.1%走阔至2015年同期的16.3%,同期地产投资亦从19.3%的高位放缓近10个百分点。供改期间 PSL支持棚改货币化对地产销售及投资形成支撑,直至20173~4季度再度走弱。2023年以来,我国地产周期总体承压,新房销售和投资同比维持负增。随着去年9月底推出的稳地产政策的提振作用逐渐减弱,去年12月以来,全国新房销售面积同比再度回落(图表13)。

从成因来看,本轮“反内卷”的背景为中国产业升级及出口竞争力提升带动的私营部门产能扩张,叠加地产周期回落而供给侧改革背景主要为全球金融危机后的4万亿元刺激计划中推动的基建投资增长,带动钢铁和煤炭等行业产能和产量迅速扩张。此外,政府补贴也通过土地、信贷、税收减免、电价等各种形式的优惠政策,形成部分“竞争性行业”产能扩张的推手。今年中央财经委会议亦表示地方政府的招商引资助推了地方政府“内卷式”竞争。去年81日施行的《公平竞争审查条例》就已通过对政府政策进行严格评估和审查,从而减少政府补贴和变相补贴、维持公平的市场竞争环境。

  • 2024年统一大市场政策推进后,部分省份对政府补贴依赖程度明显下降。对比2019-2023年、2024年全年和20251季度政府补贴占利润总额比重,福建和天津在2019-2023年政府补贴金额年化复合增速较高,且2024年全年和20251季度占利润总额比重较2019-2023年均值有明显下降;此外,黑龙江、广西、吉林和甘肃等2420251季度政府补贴占利润总额比重均低于2024年全年水平。而江西、广东和新疆等地20251季度政府补贴占利润总额比重较2024年仍在上升,且比重高于全国均值(图表18-19)。

  • 分行业来看,在政府补贴退坡的背景下,对政府补贴依赖度高的行业或受到较大影响,比如汽车、计算机和光伏设备等行业。根据2024年年报数据,汽车、计算机、光伏设备等行业的利润总额对政府补助依赖程度较高,且今年1季度汽车、光伏设备政府补贴力度退坡较快。此外,从申万一级行业指数来看,建材和光伏设备等行业政府补贴额同比增速近年来持续放缓,而计算机行业政府补贴在今年1季度跳升,可能反映在发展新质生产力、“人工智能+”投资背景下地方政府倾向补贴高技术行业。

2. 影响行业的产值及PPI占比与供给侧改革时期整体相当,而行业分布、产业格局有所不同

本次“反内卷”主要提及光伏、汽车、水泥及钢铁等,而供改聚焦煤炭、钢铁等行业,涉及行业产值及PPI占比总体基本相当——“反内卷”相关行业产值占比和供给侧改革时期同为3成左右,就业人数及PPI比重分别为19%/26%,略低于供给侧改革涉及行业的24%/31%。具体看,

  • 我们基于规模以上工业企业营业收入计算行业占比,结果发现,供给侧改革相关行业在2016年规上企业收入中的比例约为3成,与本次“反内卷”涉及行业占比体量总体相当截至2024年,光伏设备、汽车行业均占全年规模以上工业企业收入总额的约8%,钢铁和水泥制品制造业的占比分别为6%/4%,合计近3成,对比2016年工业企业收入的占比重,化工和钢铁分别占6%,而水泥制品、电解铝、石油加工等分别占比达到4%-5%,整体规模亦占3成左右。

  • 行业结构而言,本次“反内卷”涉及行业总权重约26%,小幅低于2015-17年供给侧改革相关行业的权重31%上一轮供给侧改革时期由上游(4%)和中游原材料加工(27%)行业主导,主要包括煤炭、钢铁、水泥、平板玻璃、电解铝和化工;而本次“反内卷”提及的行业主要包括:1)传统高耗能行业(10%):钢铁、水泥等与地产和基建相关的上游原材料行业,与2015~17供给侧改革重合;2)部分新质生产力行业(16%):光伏设备以及汽车(尤其是新能源汽车)行业。

  • 就业人数和企业数量来看,供给侧改革相关行业在2016年规上企业工业企业数量/就业人数中的比例略高于本次反内卷涉及行业的对应占比。具体而言,2016年规上工业企业总就业人数/企业数量中,供给侧改革相关行业企业就业人数占比约为24%/25%,对应本次反内卷行业在2024年规上工业企业总就业人数/企业数量中占比19%/22%

  • 从企业性质而言,本次“反内卷”主要涉及的行业私营企业占比比供给侧改革时期更高。截至2023年,光伏、汽车等新兴制造业的规模以上工业企业中,私营企业数量占比分别录得66%77%,钢铁和水泥的比例则超过80%,对比2016年,煤炭开采、水泥和钢铁行业的私营企业数量占比分别录得55%60%65%,均低于本轮“反内卷”行业的水平。

从行业竞争格局来看,本次“反内卷”涉及行业相对行业头部集中度更高,尤其是光伏、汽车这类新兴制造业。2015年钢铁、水泥熟料CR10分别为34.2%53.3%,煤炭CR835.5%。而截至2024年,光伏行业中硅料的主要企业(前6大)占比约为67%,汽车和钢铁的前10大企业产能占比分别约为67% 51%,产能集中度较高,而水泥行业产能相对分散,前十大企业的产能占比录得约26%

3. 本轮反内卷强调行业自律,以自下而上为主

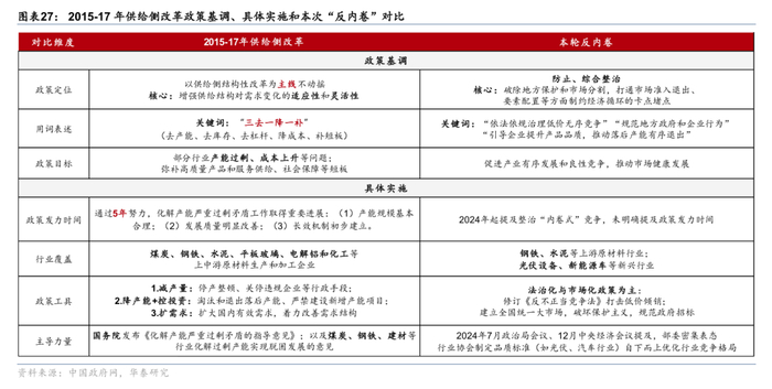
目前为止,本轮“反内卷”强调行业自律、以自下而上为主,强调法治化与市场化措施,与10年前以行政手段为主,并将去产能任务纳入地方政绩考核有所不同。截至715日,本轮“反内卷”政策措施尚未有国务院、发改委层面的文件具体进行部署(图表27-28对比来看,

  • 政策基调:2015-17年供给侧改革自201510月中央财经领导小组第十一次会议首次提出,中央经济工作会议亦明确将其作为核心任务。本轮“反内卷”政策自20247月政治局会议提出,中央经济工作会议亦提及,今年7月中央财经委会议再度表态,政策定调均较为明确。

  • 政策定位:2015-17年供给侧改革有“攻坚战”的定位,突出强调“三去一降一补”、“淘汰僵尸企业”等,旨在通过行政手段快速解决上游传统产业产能过剩;本次反内卷政策则定位为“高质量发展关键举措”,强调使用“综合治理”、“依法依规治理低价无序竞争”等,并通过统一大市场构建等制度建设和市场化手段长期发力,推动落后产能有序退出。根据79日求是网的发文评论,内卷式竞争是指经济主体为了维持市场地位或争夺有限市场,不断投入大量精力和资源,却没有带来整体收益增长的恶性竞争现象。企业层面主要是体现为低价竞争、同质化竞争、宣传营销“逐底竞争”。

  • 时间与行业指向:2015-17年供给侧改革要在短期内化解钢铁、煤炭、水泥等传统行业的产能过剩问题,设立钢铁5年压减1-1.5亿吨、煤炭3-5年退出5亿吨产能等去产能目标;而本次政策从2025年起进行长期制度建设,主要针对光伏、锂电池、新能源车等新兴行业,亦提及水泥、钢铁等传统行业。

  • 政策工具:2015-17年供给侧改革以行政手段为主,如关停违规企业、严禁新增投资等;本次“反内卷”还有法治化与市场化措施,如修订《反不正当竞争法》打击倾销,引导建立全国统一大市场等。

  • 主导力量:2015-17年供给侧改革由中央政府主导,自上而下化解过剩产能,部委牵头后钢铁、煤炭、建材等行业的去产能纾困方案逐渐出台,并将去产能任务分解到地方政府、纳入政绩考核。本次“反内卷”由中央定调,但针对相关行业的具体举措层面,主要为行业协会和工信部的倡议,以行业规范、行业自律倡议的形式为主,以自下而上优化行业竞争格局。

分行业举措而言,本轮“反内卷”目前主要是工信部和行业协会的倡议,约束力较为有限,但不排除后续有进一步政策加码(图表29),具体看:

  • 对于光伏行业,工信部政策发力密集。202411月工信部修订《光伏制造行业规范条件》和《光伏制造行业规范公告管理暂行办法》,规定部分产品最低性能指标;20252月,工信部等八部门出台《新型储能制造业高质量发展行动方案》,提出加强锂电池等产能监测;20257月,工信部召开座谈会,14家光伏行业企业及光伏行业协会参与,鼓励提升产品品质,推动落后产能有序退出。行业协会也在2024-2025的多次会议上屡次反对低于成交价的内卷式竞争,但尚未形成具有约束力的协议

  • 对于汽车行业,行业协会和工商联发文较多。中汽协在20253月发文反对车企发布销售周报扰乱市场秩序,在5月发文反对低于成本价倾销。工商联汽车商会则在6月密集发文强调缩短供应商和承销商的账期,车企回应积极。工信部虽并未直接发文,但6月发布的《关于组织开展2025年度道路机动车辆生产企业及产品生产一致性监督检查工作的通知》,相较24年加强对新能源争议车型质量安全检查,或有助于缓解汽车企业无序竞争。

  • 对于水泥行业,行业协会多次会议均强调按需生产、错峰生产,倡议推动水泥熟料实际产能与备案产能相符,但部委尚未出台针对性政策。

三、“反内卷”的独特难点和机遇

对于去产能效果而言,反内卷行业的有利因素在于相关行业的集中度更高,但不利因素包括国企比例更低、中下游行业偏多,产能更“新”,行业盈利能力各异本轮“反内卷”产能较2015-2017年供给侧改革时相比更为“先进”,涉及行业在2022年以来进行大幅产能扩张,距今约3-4年,对比此前供给侧改革约6-8年——从20082010年间,工业企业总负债的同比增速维持在20%左右的较高增速,亦高于同期的信贷增速,或显示整体制造业企业产能扩张,此后逐步放缓至低个位数水平。2012年以来的 PPI持续下行,导致许多传统行业的杠杆率、资本开支等明显回落,2016年供给侧改革相关行业举措正式推进,距离此轮产能大幅扩张时间约为6-8年。对比而言, 2021年以来制造业负债增速再度回升,或显示产能周期扩张(图表30),而今年以来推进的“内卷式”竞争,距离本轮产能扩张约为3-4年,一定程度上体现出本轮“反内卷”行业产能相对更新。

本轮“反内卷”相关行业整体产能扩张增速较供给侧改革前的扩产周期相比有所放缓。结合工业企业负债及上市公司的资本开支数据,我们发现,2022年以来PPI低位运行下,光伏、钢铁、水泥等行业产能扩张已明显降速,但光伏装机量仍保持31%较高增速、而硅料及光伏电池价格持续地位,显示存量产能及需求仍形成较大错配压力。2016-2017年期间,钢铁、煤炭和水泥等行业基本暂停了新项目的批复备案,在落后产能淘汰之外亦对新增有所控制、加速结构调整。我们用统计局发布的工业企业负债数据作为总产能变化走势的一个替代指标,发现今年一季度制造业产能扩张仍趋缓,尤其是水泥、钢铁产能或持续收缩,电力设备产能增速回落。值得注意的是,由于企业有较为可观的利息支出及折旧成本等,总负债扩张速度往往快于产能。此外,我们亦根据上市公司披露财务数据中,资本性开支的增速观察企业产能扩张行为。

  • 从企业负债增速的视角看产能边际变化1水泥、钢铁冶炼行业过去一年企业负债增速进一步回落、或显示行业产能收缩;水泥负债增速在2024Q42025Q1中由1.3%降至-0.9%,而钢铁从4.5降至1.3% 2汽车、电气机械(含光伏、锂电池等)、计算机等下游行业去年负债增速回升,或表明产能边际扩张。汽车负债增速在2024Q42025Q1中由5.9%升至8.8%,电气机械由6.4%升至9.2%,计算机由8.1%升至8.8%(图表31-33)。

  • 从上市公司资本开支的角度观察:今年一季度A股制造业公司资本开支同比回落1.6%,其中电力设备资本开支增速延续回落态势,而汽车、电子行业资本支出增速较高、较去年同比增速边际提升。电力设备资本开支增速为-15.1%,相比2019-2025年化资本支出增速23.4%大幅回落;电子行业增速为46.2%,远超2019-2025年化资本支出增速12.6%;汽车行业资本开支增速为14.6%,基本和2019-2025年化资本支出增速15.9%持平(图表34-36)。

、哪些行业“反内卷”有望取得较好成效

高集中度、盈利能力较差、甚至现金流亏损的行业去产能动力和执行力均会更强,如光伏的上游行业硅料环节或有动力鼓励头部企业兼并重组、协调产量及库存等,但盈利相对较强的行业或将面临阻力。同时,产能先进、迭代较快的汽车行业,市场竞争加剧和需求增长放缓可能加速行业自发性产能整合。此外,已经经过较长时间的产业整合的行业有望借助反内卷的势能加速产能出清和利润率回升(如养殖、农药、有机硅等化工品)。

  • 光伏行业亏损企业占比较高,或可通过兼并重组等方式提升行业集中度,有助于优化市场竞争格局、打破“内卷式”竞争的有效举措。比如光伏的硅料环节,头部企业(前6大)集中度达到约67%(图表43亏损企业占比较高,或可考虑由硅料龙头企业联合成立平台型公司,收购产业链中其他企业产能。收购完成后统一安排生产、销售,协调开工率、产量、库存等,以推动行业供需实现相对平衡。

  • 钢铁行业今年以来亏损降幅明显收窄,利润率水平高于2015年相关行业,推进速度及对企业盈利的改善程度仍待观察,推进供需再平衡过程可能面临较大阻力截止今年5月,整体工业企业利润增速录得-1.1%,较去年的利润同比-3.3%边际改善。

  • 汽车行业产能较为先进,市场竞争加剧和需求增长放缓可能加速行业自发性产能整合,尤其是主机厂环节的头部企业市场集中度较高。

  • 水泥:行业集中度较为分散,但行业整体亏损额占比亦较高,在行业自发产能出清的调整下,今年以来亏损额同比亦小幅回落,叠加政策推动供给优化,或有望对企业盈利温和改善形成支撑。

  • 化工:已经经过较长时间的产业整合的行业有望借助去内卷的势能加速产能出清和利润率回升,如农药/有机硅等化工品,供给约束有望带来价格弹性。

同时,龙头企业因技术壁垒和集中度提升,企业盈利改善或更为受益。回顾2015-2017年企业盈利变化,随着上游价格呈现快速回升,带动行业利润率及ROE水平改善、龙头企业受益更为明显。2016年规模以上工业企业利润总额增速从2015年的-2.3%回升至2016年的8.5%——2016年钢价上涨50%-70%,比如螺纹钢从1800/吨涨至3000/吨,钢铁行业净利润率从2015年的-3.4%回升至2016年的0.2%,龙头企业(宝钢)ROE水平亦从0.5%修复至7%;煤炭价格上涨约78%,动力煤从370/吨涨至580/吨,龙头企业(神华)净利润率从13.1%升至16.1%ROE6.5%升至7.8%。水泥价格上涨30%-40%,龙头企业(海螺水泥)净利润率从15%升至16%ROE10%升至11%

此外依托全国统一大市场建设,规范招商引资,破除地方保护和市场分割,对部分行业的违规的补贴、税收优惠等退坡,亦可能促进汽车、光伏等行业产能调整。根据79日求是网的发文评论《“内卷式”竞争的突出表现和主要危害有哪些?》[8],内卷式竞争不仅体现在企业层面,也体现在地方政府行为层面,地方政府行为包括1)招引企业、培育产业,人为制造政策洼地,违规实施税费、补贴、用地等不公平非普惠的优惠政策,导致无序竞争;2)不顾地方产业基础和资源禀赋情况,盲目上马新兴产业、重点产业,造成行业内大量重复建设和生产过剩;3)为保护本地市场、扶持本地企业,设置或明或暗的市场壁垒,区别对待各类企业,破坏公平竞争秩序。因此,破除地方政府之间不公平竞争带来的部分违规税费、补贴等优惠待遇亦可能作为一种顺应市场化、法制化的政策调控手段。

  • 202481日开始实施的《公平竞争审查条例》中明确表示,不得含有下列影响生产经营成本的内容:(一)给予特定经营者税收优惠;(二)给予特定经营者选择性、差异化的财政奖励或者补贴;(三)给予特定经营者要素获取、行政事业性收费、政府性基金、社会保险费等方面的优惠;(四)其他影响生产经营成本的内容。

  • 今年以来,补贴退坡的效应已逐步显现,截止今年1季度,A股制造业上市公司的政府补贴收入同比录得-9.8%,其中汽车、电子、电力设备、机械设备行业的补贴占比较多,汽车及电力设备的政府补贴收入同比降幅最为明显;另一方面,截至2024年,中国外贸企业出口退税大约1.9万亿元,且光伏、电池等行业出口退税税率去年开始有所下调,推动今年1-5月整体出口退税的增速小幅放缓。其中根据出口额进行估算,光伏和汽车行业的出口退税额分别占总出口退税的20%5%左右,不排除通过出口退税税率下调来应对企业层面“内卷式”竞争。

五、本轮“反内卷”政策的潜在宏观影响

反内卷对PPI的推升可能较供给侧改革更温和,最主要是由于需求侧政策和宏观环境不尽相同——当前需求侧政策“托底”为主,地产周期缺乏全面反弹的动力,且面临对外贸易壁垒上升等压力。同时,考虑到“反内卷”更多涉及中下游行业,产能削减可能影响上游商品需求,对整体通胀水平的拉动或不及给供给侧改革的效果。据IMF测算,供给侧改革的产能削减可能解释同期PPI上涨的40%,其余悉需求回升推动。彼时棚改货币化、货币政策宽松、减税降费、PSL拉动基建投资等需求端政策刺激带动总需求回升,令上游价格传导更为顺畅。

  • 供给侧改革通过行政限产、关闭落后产能(如地条钢)等方式推动钢铁、水泥、铝等行业的产能削减,同期2016年全年PPI2015年的-5.2%上涨至1.4%2017年进一步上涨6.3%国际货币基金组织2018年[9]的实证分析发现,产能削减在支撑煤炭和钢铁价格方面发挥了一定作用,可能解释PPI上涨的40%,而地产政策、减税降费、基础设施投资等需求端政策刺激带动的总需求回升是2016年中期以来PPI上行更为重要的驱动因素。例如,棚改货币化推动了房价和销售的回升,尤其是在中国三四线城市。2016年公共部门基础设施投资也大幅增加。同时,减税措施(例如汽车购置税减免和营业税下调)可能也刺激了下游行业的需求,从而支撑了上游价格。

  • 2012-2015PPI为负时期,煤炭和钢铁行业尽管长期亏损,但产量却稳步增长,显示一些市场扭曲因素可能阻止企业降低产量或退出。从数据层面,从工业增加值增速来看,今年以来,光伏、汽车等“反内卷”相关行业的工业增加值同比增速明显回升,较整体工业增加值实现更快增长,而相应的PPI指标仍维持低位,截至今年5月录得-4.6%,较整体PPI水平(-3.3%)更弱,显示量增价跌加剧(图表51)。

此外,考虑到“反内卷”更多中下游行业,若产量削减、可能对上游需求带来负面冲击、仅为压低部分上游商品价格,对整体通胀水平的拉动或不及给供给侧的效果,但中游利润率可能上升。本次“反内卷”涉及行业总权重约26%,小幅低于2015-17年供给侧改革相关行业的权重31%,且中下游产业占比超过一半,传导效应或不及供给侧改革时期。从价格传导机制来看,上游原材料行业的市场集中度高,价格上涨的传导速度更快、传导程度相对更高,而中下游制造业由于竞争和需求弹性相对较高,对整体价格指标的拉动效果或不及上游涨价[10]。截至今年5月,上游PPI同比相对偏弱,部分受黑色系及油气产业链价格下跌的拖累,同比录得-5.5%,而中间品PPI同比录得-3.2%,自2022年以来维持低位,下游PPI同比录得-1.3%,高于整体PPI水平(图表50

对增长的影响而言,与供给侧改革时期类似,反内卷可能压低相关行业的总产出及工业增加值。Zhang2018)测算,供给侧改革在2016-17年年化拖累实际GDP增速0.1-0.2个百分点,但长期促进结构优化。长期看而言,反内卷或有助于打破部分激励扭曲,将资源配置到效率更高的行业,从而有利于经济增长。

六、行业长期发展前景和需求侧政策决定“反内卷”赢家

2015-17年的经验表明,“反内卷”结合提振需求侧的政策,有望取得更好效果。一方面,价格向下游传导更加顺畅,PPI回升弹性更大;另一方面,良好的总需求环境下,利润率回升更为明显,支持政策在市场化的背景下退出更为顺畅。2015-17年供给侧改革通过去产能、去库存显著改善企业盈利,叠加同期开展的棚改货币化拉动地产需求、PSL等支持推动基建投资加码等需求侧政策,以及货币政策保持宽松,减税降费减轻企业负担,共同催生2017A小阳春行情——2017年工业利润增长从2015年的-2.3%回升至2016年的8.5%2017年进一步回升至21%2017年沪指上涨6.56%,上证5024.0%

  • 2015年推动供给侧改革以来,为对冲去产能带来的短期经济压力,中央亦通过棚改货币化和基建投资拉动需求:2015617日:《国务院关于进一步做好城镇棚户区和城乡危房改造及配套基础设施建设有关工作的意见》提出2015-2017年改造棚户区1800万套,中央财政加大支持,鼓励政策性银行提供低息贷款。中国人民银行通过抵押补充贷款(PSL)向国开行提供低息资金,2015-2017PSL新增约2.9万亿元。货币化安置比例从2015年的30%升至2017年的60%,刺激三四线城市地产需求(图表53-55)。

  • 同时,减税降费、基建投资等政策亦对需求侧形成拉动。201651日《财政部国家税务总局关于全面推开营业税改征增值税试点的通知》全面实施营改增2016-2017年减税超1万亿元,降低企业成本。201725日《中共中央国务院关于深入推进农业供给侧结构性改革的若干意见》推动农村基建投资(如水利、道路),2017年水利投资超8000亿元。2016年增长固定资产投资中基建分项增长15.8%2017年维持在14.9%的高增速区间,高铁、高速公路等项目显著拉动投资需求。

长期结构性需求有较大增长空间的行业“幸存者”有望享受较长时期的盈利能力上升。中长期而言,进一步规范地方政府激励和产业政策有利于竞争性行业产能周期的自我调整。分行业而言,中长期需求增长或决定水泥及钢铁等行业盈利改善持续性,而汽车及光伏等新兴制造业或得以与技术迭代,龙头企业有望凭借技术壁垒及规模优势提升盈利水平。

  • 中长期需求增长或决定水泥及钢铁等行业盈利改善持续性,而考虑到节能降碳等政策约束,水泥和钢铁需求增速或放缓,但产品结构及附加值水平有望提升去年5月国务院关于印发《2024-2025年节能降碳行动方案》的通知,明确了“十四五”后两年节能降碳目标及举措。总量目标层面,并对钢铁、石化化工、有色、建材等传统高耗能制造行业的产能产量调控和节能降碳目标进行细化。

  • 汽车及光伏等新兴制造业或受益于技术迭代,以及能源转型过程新能源占比逐步提升,龙头企业有望凭借技术壁垒及规模优势提升盈利水平。随着政策和气候目标支撑下的电力市场需求扩张,以及电网灵活性、电力储能技术等逐步完善,根据IEA预测,光伏行业装机量未来五年年均仍有将望维持两位数增长。此外,电池成本下降和充电基础设施加速建设亦可能驱动新能源汽车需求持续提升。

1)去产能进度不及预期:如果企业配合意愿偏弱,则相关行业去产能意愿可能不及预期;

2)内需回升力度不及预期:如果关税政策扰动超预期、稳增长政策力度不及预期,内需修复的斜率可能会受到影响。

文章来源

本文摘自2025年7月15日发布的《反内卷和供给侧改革有何不同?》

易峘 研究员 SAC S0570520100005 | SFC AMH263

吴宛忆 研究员 PhD SAC S0570524090005 | SFC BVN199

王洺硕 研究员 CFA PhD SAC S0570525070003 | BUP051

加载中...