新浪财经

AI营销加持下业绩扭亏为盈,深股通与游资激战龙虎榜

董秘第一圈

关注

在“中报预增+AI营销+液冷泵”热点加持下,7月15日,利欧股份(002131)股价强势涨停,当日成交额为33.62亿元,换手率为15.52%,登上龙虎榜。业内人士认为,公司股价异动主要因中报业绩反转及AI营销升级,市场关注度陡增。

中报业绩预喜引爆市场

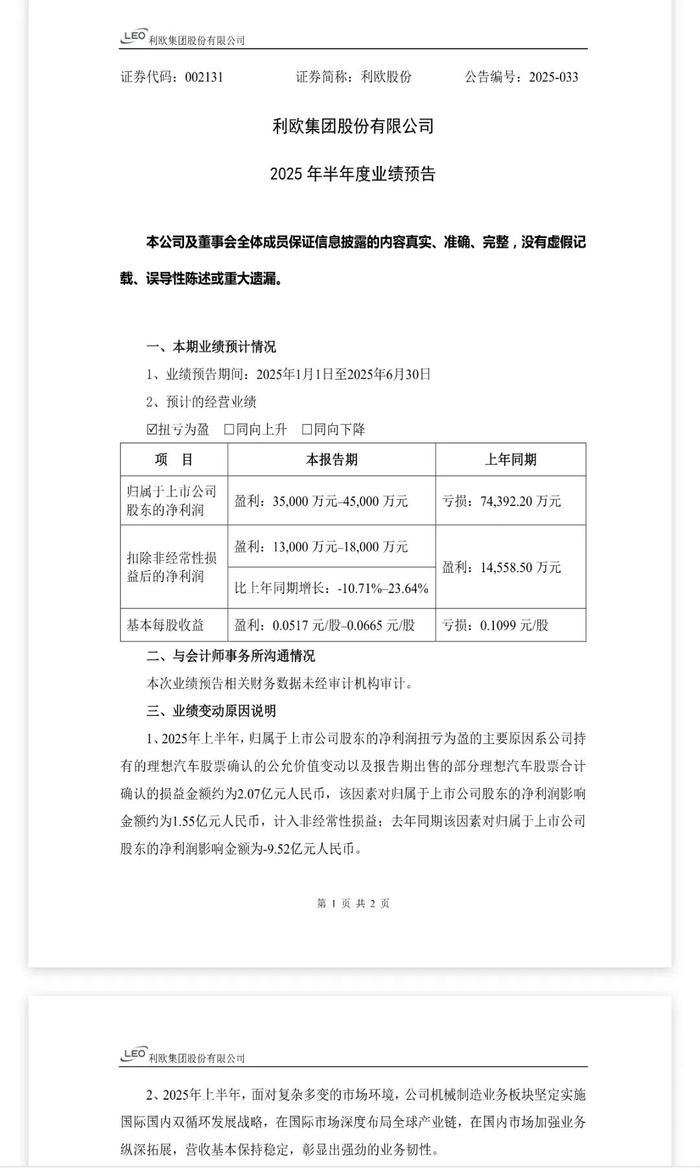
7月14日晚间,利欧股份发布2025年中报业绩预告,预计上半年机械制造与数字营销业务板块稳健发展,公司归母净利润预计盈利3.5亿元至4.5亿元,同比扭亏为盈。这一业绩拐点成为股价爆发的直接催化剂。

对此,利欧股份解释称:“2025年上半年净利润扭亏是公司持有的理想汽车股票确认的公允价值变动以及报告期出售的部分理想汽车股票合计确认的损益金额约为2.07亿元,该因素对净利润影响金额约为1.55亿元,计入非经常性损益;去年同期该因素对净利润影响金额为-9.52亿元。”  

Wind数据显示,7月15日,利欧股份主力资金净流入13.48亿元,净流入额创2025年3月7日以来新高。日内净流入额在沪深两市中排名第一,占当日成交金额的40.1%,占流通市值的比例为6.11%。近5个交易日,公司主力资金累计净流入13.93亿元,近30个交易日累计净流入7.84亿元。

游资与深股通激烈博弈

龙虎榜数据显示,利欧股份昨日上榜营业部席位全天成交7.44亿元,占当日总成交金额比例为22.13%。其中,买入金额为5.46亿元,卖出金额为1.99亿元,合计净买入3.47亿元。

具体来看,深股通专用席位、游资“佛山系”所在的国泰海通证券三亚迎宾路证券营业部分别买入1.33亿元、1.02亿元;深股通专用席位、东方财富证券拉萨团结路第一证券营业部分别卖出6764.48万元、3831.70万元。

龙虎榜数据还显示,近一个月,东方财富证券拉萨团结路第一证券营业部、华泰证券上海武定路证券营业部、国泰海通证券三亚迎宾路证券营业部交投最为活跃。

投资策略上,华泰证券一资深投顾昨日向《大众证券报》记者表示:“从周二龙虎榜数据可以看到,多方资金围绕利欧股份展开博弈,呈现‘主力抢筹、游资接力、散户撤离’的特征。从中报预告可以看到,理想汽车投资公允价值变动贡献显著,投资者中长期仍需关注公司AI营销升级与液冷业务突破的实际进展。”

值得关注的是,利欧股份于6月中旬收到公司股东张旭波(董事、副总经理、董秘)、陈林富(董事)、颜土富(副总经理)、郑晓东(副总经理)、杨浩(副总经理、财务总监)分别出具的《股份减持计划告知函》,拟合计减持公司股份数量不超过676.88万股,占公司总股本比例不超过0.1%。

来源:大众证券报 记者:张曌

编辑:董觅

加载中...