2025年中国智能家居行业市场前景预测研究报告
中商情报网
随着消费需求转变,消费者对于智能化产品青睐度逐渐提升,中国家庭对家居品质的需求正从“有”向“优”升级,智能家居、定制家具、绿色环保家具成为核心增长引擎。
智能家居定义
智能家居系统通过十大功能模块的有机协同,覆盖安全防护、便捷操控、舒适环境、高效能源四大核心需求,实现设备互联互通与场景化智能响应;其发展逻辑已从单点设备智能化转向“感知-决策-执行”闭环的生态构建,重点在于打通跨品类协作能力与提升人机交互的自然性。
资料来源:中商产业研究院整理
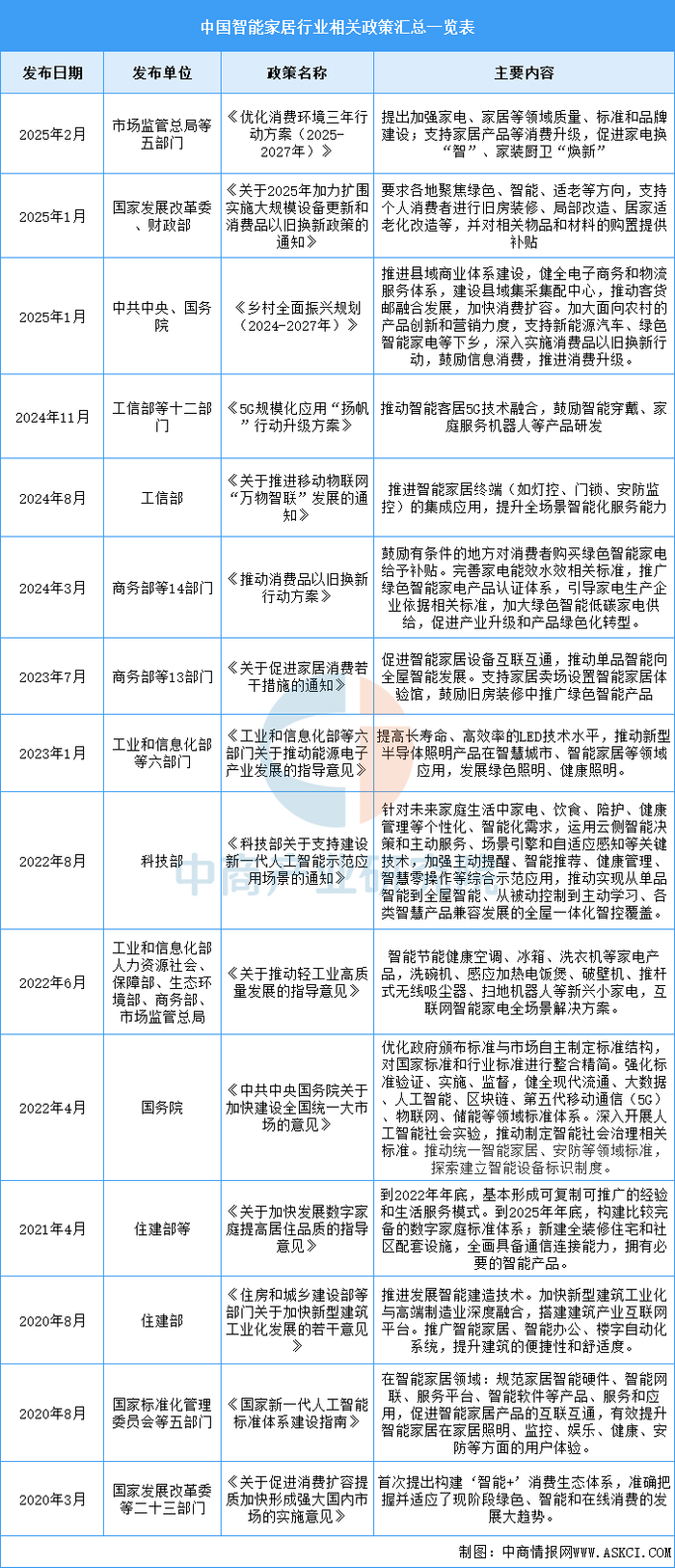
智能家居行业发展政策
近年来,中国智能家居行业受到各级政府的高度重视和国家产业政策的重点支持。国家陆续出台了多项政策,鼓励智能家居行业发展与创新,《优化消费环境三年行动方案(2025-2027年)》《5G规模化应用“扬帆”行动升级方案》《关于推进移动物联网“万物智联”发展的通知》等产业政策为智能家居行业的发展提供了明确、广阔的市场前景,为企业提供了良好的生产经营环境。具体情况列示如下:
资料来源:中商产业研究院整理
智能家居行业发展现状
1.智能家居配套情况
近年来,新建房屋和老房屋的改造升级的需求增多,以及物联网、云计算、人工智能等技术的更新迭代,智能家居市场将快速发展。中商产业研究院发布的《2025-2030年中国智能家居产业前景预测与战略投资机会洞察报告》显示,2024年中国精装修市场配套智能家居系统项目393个,同比增长13.3%。
数据来源:奥维云网、中商产业研究院整理
2.投融资情况
随着5G技术和物联网技术的发展,智能家居企业备受资本市场青睐。IT桔子数据显示,2025年上半年智能家居已披露投资事件共17起,已披露融资金额达11.06亿元。
数据来源:IT桔子、中商产业研究院整理
3.智能家电
智能家电作为智能家居的组成部分,能够与住宅内其它家电和家居、设施互联组成系统,实现智能家居功能。随着中国消费者收入水平的提升,消费能力逐步提高,消费者的品牌意识越来越强,对于产品质量和品质的要求也在逐步提升,智能家电市场不断扩大。中商产业研究院发布的《2025-2030年中国智能家电产业前景预测与战略投资机会洞察报告》显示,2024年中国智能家电市场规模约为7560亿元,同比增长3%。中商产业研究院分析师预测,2025年中国智能家电市场规模将达到7938亿元。
数据来源:中商产业研究院整理
4.智能安防
人工智能、物联网、大数据等技术的快速发展为安防智能化提供了有力支撑,中国智能安防市场正经历快速增长。中商产业研究院发布的《2025-2030年中国智能安防行业市场调研及投资前景预测报告》显示,2024年中国智能安防软硬件的市场规模达到823亿元,较上年增长13.05%。中商产业研究院分析师预测,2025年中国智能安防软硬件市场规模将达到913亿元。
数据来源:中商产业研究院整理
5.企业核心竞争力排名
当前中国智能家居行业呈现技术路线分化与生态整合并重的特征,头部企业通过全场景硬件覆盖(如智能门锁、扫地机器人)、系统级解决方案(如PLC电力线通信、鸿蒙OS)、绿色技术创新(光伏储能、节水系统)及全球化布局(东南亚ODM、欧洲工程市场)构建竞争壁垒。政策驱动下,适老化改造与低碳转型成为增长引擎,未来竞争将聚焦于主动式服务能力(如AI预测、健康管理)、跨生态兼容性(Matter协议普及)及数据安全治理(隐私保护与标准制定),同时需应对技术碎片化与用户教育成本高企的挑战。
资料来源:中商产业研究院整理
智能家居行业重点企业
1.美的集团
美的集团股份有限公司的主营业务是家用空调、中央空调、供暖及通风系统、厨房家电、冰箱、洗衣机、各类小家电、电梯、高低压变频器、医学影像产品、机器人及自动化系统业务;其他业务包括智能供应链、家电原材料销售、批发及加工业务,以及吸收存款、同业拆借、消费信贷、买方信贷及融资租赁等金融业务。
2025年第一季度实现营业收入1284.28亿元,同比增长20.61%;实现归母净利润124.22亿元,同比增长38.02%。2024年主营业务包括智能家居业务、商业及工业解决方案,营收分别占整体的65.89%、25.54%。
数据来源:中商产业研究院整理
数据来源:中商产业研究院整理
2.海尔智家
海尔智家股份有限公司的主营业务是家电的研发、生产及销售工作,涉及冰箱/冷柜、厨电、空调、洗衣设备、水家电及其他智能家庭业务,以及提供智能家庭全套化解决方案。海尔智家的主要产品是空调、电冰箱、厨电、水家电、洗衣机、装备部品及渠道综合服务。
2025年第一季度实现营业收入791.18亿元,同比增长10.06%;实现归母净利润54.87亿元,同比增长14.96%。
数据来源:中商产业研究院整理
3.格力电器
珠海格力电器股份有限公司的主营业务是生产销售空调器、自营空调器出口业务及其相关零配件的进出口业务。格力电器的主要产品是消费电器、工业制品及绿色能源、智能装备。
2025年第一季度实现营业收入416.39亿元,同比增长1.78%;实现归母净利润59.04亿元,同比增长26.29%。
数据来源:中商产业研究院整理
4.海信家电
海信家电集团股份有限公司的主营业务是冰箱、家用空调、中央空调、冷柜、洗衣机、厨房电器等电器产品以及汽车空调压缩机及综合热管理系统的研发、制造和营销。海信家电的主要产品是暖通空调、冰洗。
2025年第一季度实现营业收入248.38亿元,同比增长5.76%;实现归母净利润11.27亿元,同比增长14.88%。
数据来源:中商产业研究院整理
5.小米集团
小米在智能家居领域的布局以生态链整合为核心,通过“投资+孵化”模式构建覆盖全场景的开放生态,联合生态链企业(如云米、石头科技等)推出涵盖智能照明、安防、家电、健康等多元品类的高性价比产品。依托统一技术平台(如米家APP、小爱同学语音交互)实现跨品类设备互联互通,并持续深化人工智能与物联网技术,优化自动化场景联动与用户体验。
2025年第一季度,小米集团营收为1112.93亿元,较上年同期增长47.4%,股东应占溢利109.24亿元。分产品来看,2024年小米集团手机 x AloT收入3332亿元,占比91%。
数据来源:中商产业研究院整理
智能家居行业发展前景
1.互联互通生态重构用户价值
行业级协议统一与“万能网关”技术突破彻底打通跨品牌设备壁垒。全链路生态系统融合20余种通信协议,实现欧美家电品牌与中国控制终端的毫秒级协同响应;国家标准《信息技术设备互连 智能家居互联互通》为设备身份认证提供制度保障。生态整合使家庭场景从“单点控制”升级为“无感联动”,用户操作成本降低60%。
2.AI大模型重塑功能边界
多模态学习与边缘计算融合催生主动服务范式。视觉系统识别用户行为后自动调节环境参数,健康干预准确率提升90%;本地化语义理解模型支持复杂指令离线执行,响应延迟压缩至0.2秒。AI赋能让设备从“响应工具”蜕变为“决策中枢”,解决功能碎片化痛点。
3.场景创新激发消费潜能
适老健康与个性化方案成为增长新引擎。毫米波雷达跌倒监测系统实现10秒报警联动;3D打印膳食模块根据代谢数据定制营养配比;智能厨房动态优化2000种菜谱烹饪参数。垂直场景渗透推动产品溢价提升40%,撬动千亿级蓝海市场。
以上信息仅供参考,如有遗漏与不足,欢迎指正!
中商产业研究院