新浪财经

中金:哪些行业有望受益“反内卷”?

中金点睛

关注

2023年年中以来我国GDP平减指数转负,物价水平相对偏弱,背后反映了有效需求不足环境下,部分行业难以消化此前快速扩张产能导致的供需失衡以及企业的同质化、低价竞争现象。在此背景下,政策层面对于“反内卷”关注度抬升,2024年7月政治局会议首次提出“强化行业自律,防止内卷式恶性竞争,强化市场优胜劣汰机制,畅通落后低效产能退出渠道”[1],此后多项重要会议反复提及“反内卷”,2024年年底中央经济工作会议将综合整治“内卷式”竞争列入2025年第二重点任务[2],年初两会政府工作报告亦提出近似表述。5月以来“反内卷”政策加速推出,中央财经委会议提出“依法依规治理企业低价无序竞争…推动落后产能有序退出”[3],行业层面水泥、钢铁、光伏等多个行业发布倡议书,自律减产挺价,我们认为新一轮“反内卷”相关政策或将逐步落地。

图表1:2024年以来“反内卷”政策梳理

资料来源:国家政府网,行业协会官网,中金公司研究部

本轮“反内卷”与此前供给侧改革有哪些异同?

钢铁、水泥、煤炭等中上游传统行业为2015年供给侧改革重点。2010年以来我国经济增速换挡,传统上依靠投资及出口驱动的增长模式难以为继,此前供需均出现明显增长的中上游传统行业(钢铁、水泥、煤炭、电解铝等)供需失衡现象逐步凸显。自2011年年中以来,我国GDP平减指数及PPI持续下滑,工业企业产能利用率同步回落,部分有色金属价格跌破平均成本线,对应行业阶段性出现较大面积亏损。2013年以来去产能政策陆续出台,2015年中央经济工作会议基于供需失衡局面,明确提出“三去一降一补”政策方针,将“积极稳妥化解产能过剩”列为首要任务[4],后续钢铁、煤炭等行业顶层设计相继发布,引导落后产能退出。在政策落地以及需求修复背景下,供需失衡得到了较大程度缓解。

供给侧改革带动企业形成价格-盈利-市场表现正向循环。政策引导下,重点行业供给侧持续收缩,产品价格企稳回升,PPI及工业品价格指数于2015年年底进入上行周期,1Q16工业产能利用率触底回升,相关行业工业企业利润及上市公司盈利得到修复。市场表现层面,2016年年初供给侧改革预期带动估值修复,钢铁、煤炭、水泥等行业跑赢市场,但行情持续周期较短,后续转为震荡行情,待2016年下半年经济复苏逐步确认,需求侧回暖后开启持续性行情。

图表2:2011年年中以来PPI及GDP平减指数逐步下滑,2015年下半年触底反弹

资料来源:Wind,中金公司研究部

图表3:中上游传统行业为2016年供给侧改革重点领域,1Q16行业ROE逐步修复

资料来源:Wind,中金公司研究部

本轮“反内卷”政策与历史供给侧改革有哪些异同?

► 部分新兴领域或为本轮“反内卷”政策重点关注领域。受此前供给侧改革以及2021年国内“双碳”目标影响,上游钢铁、工业金属、煤炭等传统行业资本开支并未出现大幅扩张。相比之下,在逆全球化趋势和疫情影响下,我国科技创新和产业链安全重要性上升,以新能源车、新能源为代表的我国制造业全球竞争力进一步提升,2020年以来高端制造领域普遍经历资本开支强劲上行周期,新能源汽车产业链、光伏产业链等资本开支出现翻倍增长,并出现一定供需失衡现象,企业产能利用率及盈利表现均出现下滑。除制造业外,电商等新消费领域此前将低价作为重点策略,开展内卷式竞争。从相关政策表述来看,以上新兴产业同样被提及较多,其中《人民日报》刊文《在破除“内卷式”竞争中实现高质量发展》[5]以及《求是》刊文《深刻认识和综合整治“内卷式”竞争》[6]点名光伏组件、新能源汽车、储能系统以及电商平台的无序竞争现象。

► 推动产能出清、抑制无序竞争双主线并行,技术服务升级及行业格局优化为中长期要素。2015年供给侧改革侧重缓解中上游传统行业供需失衡导致的价格回落和盈利下滑,通过行政干预以及市场化引导进行减产控产,推动供给侧出清为主要逻辑。相比之下,本轮内卷式竞争一方面存在此前行业扩产能导致的供需失衡,另一方面存在部分新兴行业由于技术、服务的高度雷同,依赖低价竞争获取市场份额的现象,因此本轮“反内卷”政策聚焦落后产能退出的同时,改善行业无序竞争为另一重点,技术服务升级、改善行业格局为中长期核心要素,考虑到部分新兴行业民营企业占比相对较高,政策引导结合行业自律或为主要方式。

► 如何看待本轮“反内卷”政策对企业盈利及市场表现的影响?当前政策层面对于“反内卷”关注度持续抬升,行业层面陆续发布倡议书,我们认为此前存在供需失衡以及低价竞争的行业有望夯实盈利底部,中长期维度,在行业自律以及个别地方政府行为改善带动下,行业竞争格局有望优化,实现高质量发展。市场表现层面,自7月1日“反内卷”政策信号集中释放开始,玻璃玻纤、光伏设备、钢铁等板块普遍录得较好表现。短期来看,参考2015年供给侧改革经验,政策预期进一步加强以及相关措施的逐步落地有望继续带动相关行业估值修复,后续行情持续性以及扩散范围有赖于盈利修复以及需求回暖幅度,若后续政策供需两侧协同发力,出现需求侧共振,行情持续性及辐射范围有望加强。

图表4:供给侧改革带来的估值修复行情持续性较弱,需求侧共振往往可带动持续性行情

资料来源:Wind,中金公司研究部

哪些领域有望受益于本轮“反内卷”政策?

结合行业产能周期位置,供给侧待充分出清、经营指标待改善行业或具有更大改善空间。“反内卷”政策有望引导行业供给侧改善,逐步实现供需平衡。我们结合资本开支增速、资本开支/折旧摊销等指标对细分行业的产能周期位置进行梳理,分析行业供需状态。整体来看,A股上市公司去产能已取得初步进展,1Q25非金融企业资本开支同比下降4.9%,连续四个季度负增长,在建工程增速近年来首次转负,同比下滑2.5%,资本开支下滑已传导至产能建设与扩张。

我们预计未来有望受益的大类板块及细分行业:

► 能源原材料:能源原材料领域供给侧整体收缩,其中偏中上游的钢铁、水泥供给侧整体出清较为充分,仍待需求侧改善;化工产业链(化学原料、化学制品、玻璃玻纤)、焦炭等供给侧待进一步出清,基本面相对偏弱;金属新材料及化学纤维供给侧初步收缩,资本开支/折旧摊销仍达2左右,基本面指标全面弱化,未来有望受益于“反内卷”政策。

► 高端制造:高端制造领域2023年以来先后压缩资本开支,供需失衡较此前有所缓解,其中汽车零部件、乘用车、专用设备等出清较为充分;此前产能明显扩张的光伏设备、生物制品、医疗器械等行业供给侧延续出清进程,资本开支和产能建设延续负增长,但资本开支/折旧摊销仍高于1.5;能源金属、电子化学品、航空装备供需再平衡进展相对偏慢,行业基本面偏弱,若政策推动部分落后产能加快退出将加速基本面预期改善。

► 传统制造:传统制造领域出清持续时间较长,产能周期多数处于低位,其中部分食品饮料行业(白酒、休闲食品等)、厨卫电器、纺织制造、电网设备、通用设备等行业供给侧持续去产能,资本开支及产能扩建同比回落,但资本开支/折旧摊销多数仍高于1.6,基本面相对偏弱。

► 非制造业:适用产能周期分析体系的行业中,航空机场、物流、养殖业、游戏供给侧长期出清,资本开支/折旧摊销低于1倍,仍待需求侧改善;软件开发、包装印刷、航运港口等行业在建工程初步转负,供给侧待进一步出清。

综合来看,“反内卷”政策有望加速行业去产能进程,带动盈利及市场表现改善,处于供给出清前期的行业或具有更大的改善空间。目前“反内卷”政策重点领域钢铁、水泥、新能源汽车、锂电池等供给侧出清已较为充分,需求侧提振及改善行业无序竞争或为未来主要影响因素;光伏设备、风电设备、基础化工等仍待供给侧进一步改善。

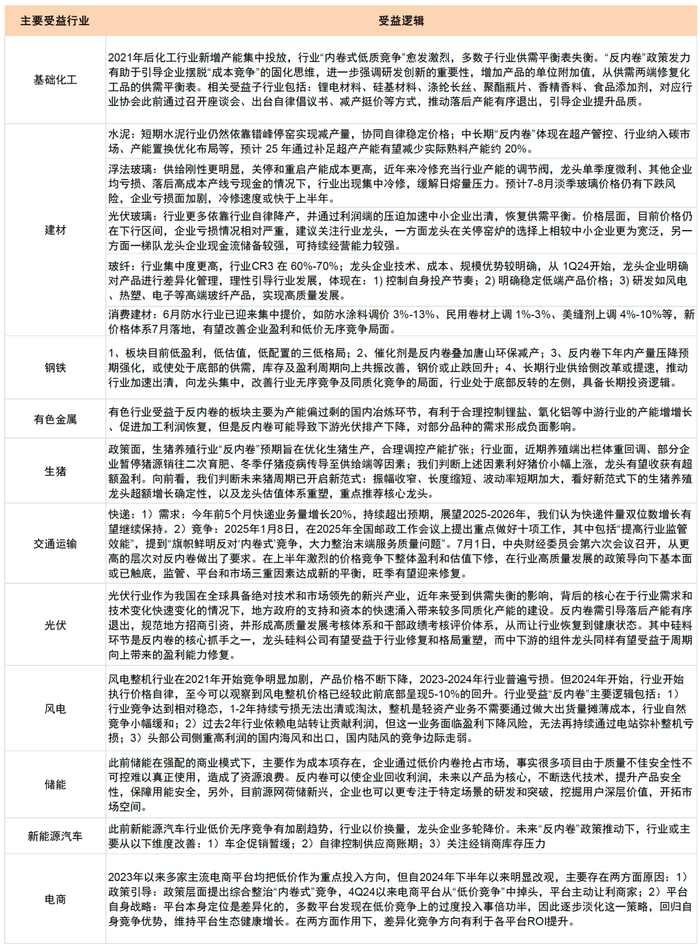
此外,结合中金行业分析师的自下而上梳理,我们整理了本轮“反内卷”政策中有望受益的行业及个股,涉及传统行业(钢铁、水泥、生猪养殖)以及新兴行业(光伏、储能、新能源汽车、电商)等多个领域,供投资者参考,完整内容请详见报告原文。

图表5:各细分领域的供给侧扩张与出清情况

注:红框内为本次“反内卷”重点关注领域 资料来源:Wind,中金公司研究部

图表6:“反内卷”政策有望受益领域及受益逻辑

资料来源:中金公司研究部

[1]https://www.gov.cn/yaowen/liebiao/202407/content_6965236.htm

[2]https://www.mca.gov.cn/n152/n162/c1662004999980002785/content.html

[3]https://www.gov.cn/yaowen/liebiao/202507/content_7030285.htm

[4]https://www.gov.cn/guowuyuan/2015-12/21/content_5026332.htm

[5]http://www.qstheory.cn/20250629/e5ba1201fc544bf8949146beacfd188f/c.html

[6]http://www.csteelnews.com/xwzx/jrrd/202507/t20250709_101865.html

本文摘自:2025年7月13日已经发布的《哪些行业有望受益“反内卷”?》

李求索 分析员 SAC 执证编号:S0080513070004 SFC CE Ref:BDO991

刘欣懿 分析员 SAC 执证编号:S0080525060006

黄凯松 分析员 SAC 执证编号:S0080521070010 SFC CE Ref:BRQ876

李瑾 分析员 SAC 执证编号:S0080520120005 SFC CE Ref:BTM851

魏冬 分析员 SAC 执证编号:S0080523070023 SFC CE Ref:BSV154

张歆瑜 联系人 SAC 执证编号:S0080124070034

加载中...