新浪财经

中信建投:“反内卷”的行情节奏与受益方向

中信建投证券

关注

|夏凡捷 李家俊

“反内卷”正成为政策和市场的新焦点,和上一轮“供给侧改革”不同,本轮“反内卷”在过剩起因、过剩环节、出清手段、需求侧配合等方面有着诸多新特征。关注7月底政治局会议定调、9月前后各部委政策出台落地,明年则是各地方和行业政策执行的关键时间。未来“反内卷”可能演绎成为市场下一阶段的行情主线,预计会分为政策预期、“涨价潮”拉动、需求扩张三个阶段进行演绎。重点看好“困境反转”组合,其次看好“产能扩张”组合。

“反内卷”为何引发市场关注。

“反内卷”自提出后迅速引发市场关注,投资者多将其类比为新一轮“供给侧改革”。“反内卷”议题已逐步成为中央政策层面的关注重点。背后原因在于,结构性产能过剩已经成为当前宏观经济的核心问题。长期以来的产能过剩叠加无序竞争,导致工业价格表现低迷,工业企业利润承压,这一问题亟待政策应对。

“反内卷”的新特征。

1)产能过剩的起因不同:上一次结构性产能过剩的主要原因之一,在于“四万亿”计划的“后遗症”;本轮则在于地方招商引资的“内卷化”,部分市场干预行为已经成为“内卷竞争的制度根源”。2)产能过剩的环节不同:上一次供给侧改革的对象主要以上游环节为主,当前产能过剩问题主要集中在中下游环节。3)产能出清的手段不同:上游环节国企占比高,行政去产能效果好,传统重工业“去产能”侧重物理关停;而中下游环节主体分散、国企占比低,信息不对称情况可能也更加突出,需要更多市场化手段,更多依赖行业自律和产能整合。4)需求侧配合情况不同:上一次“供给侧改革”有“棚改货币化”作为配合,居民部门加杠杆和外需拉动也同时帮助了上游产能的去化;本轮“反内卷”内生需求偏弱,考验更多政策智慧。

从“供给侧改革”行情演绎看“反内卷”行情机遇。

2015‑16 年供给侧改革的“快起步‑快立规”模式为当前反内卷行动提供参照。关注7月底政治局会议定调、9月前后各部委政策出台落地,明年则是各地方和行业政策执行的关键时间。预计“反内卷”可能成为整个“十五五”期间的政策主线,在落地形式上预计将采取多管齐下的组合拳,借鉴以往供给侧改革经验,又有创新调整,可能的政策工具包括: 1)价格红线与行业自律;2)产能指标管控;3)地方招商引资治理;4)兼并重组和结构升级;5)信贷约束与财税政策;6)行政执法与环保监管。“反内卷”可能演绎成为市场下一阶段的行情主线,预计会分为政策预期、“涨价潮”拉动、需求扩张三个阶段进行演绎,目前市场正处于第一阶段向第二阶段的转换期。

哪些板块最受益于“反内卷”。

政策视角:哪些行业政策力度最强?从当前各监管部门政策标题,行业龙头动向来看,光伏、锂电、汽车、钢铁、水泥、电商行业政策力度或将较为强力。

数据视角:哪些行业即将进入产能周期底部?从工业大类来看,中游设备和下游消费行业产能过剩问题较为严重,尤其是电气机械及器材、计算机、通信和其他电子设备、汽车制造和医药制造产能利用率和毛利率走低、亏损率处于历史高位,或成为“反内卷”政策主要方向。从123个细分行业财报数据来看,重点看好“困境反转”组合(玻璃玻纤、光伏设备、非金属材料Ⅱ、动物保健Ⅱ、家居用品、电池、饲料、物流、医疗服务),其次看好“产能扩张”组合(养殖业、元件、轨交设备Ⅱ、其他电子Ⅱ、航海装备Ⅱ、其他电源设备Ⅱ、摩托车及其他)。

“反内卷”为何引发市场关注

“反内卷”的提出:供给侧改革2.0?

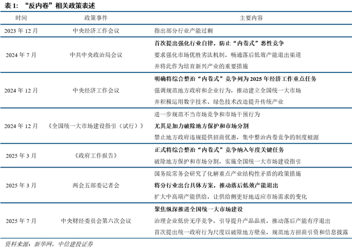
“反内卷”自提出后迅速引发市场关注,投资者多将其类比为新一轮“供给侧改革”。2023年下半年以来,光伏、新能源车、钢铁、电商平台等被认为“最卷”的行业广受关注。2024年7月政治局会议首次提出后一度引发市场关注,2025年随着政策预期升温再次成为市场焦点。7月1日召开的中央财经委员会第六次会议释放治理内卷信号后,次日光伏、钢铁板块掀起涨停潮,光伏板块的通威股份、双良节能等龙头股涨停,钢铁ETF指数单日涨3.5%。这种跨行业的同步反弹体现出投资者对“反内卷=供给侧改革2.0”预期的类比和共振:一是预期“反内卷”有望带来横跨多个行业板块的大级别行情;二是市场“学习效应”下上轮“供给侧改革”中受益的钢铁、水泥、煤炭行业在新的去产能预期下迅速迎来上涨。

“反内卷”逐步成为中央政策的关注重点

自2024年7月中央政治局会议首次提出“防止内卷式恶性竞争”以来,“反内卷”议题在许多中央重要会议和政策文件中频频亮相,逐步成为中央政策层面的关注重点。2025年3月,“综合整治内卷式竞争”被写入政府工作报告,正式纳入年度关键任务。7月的中央财经委员会第六次会议,继续强调要聚焦纵深推进全国统一大市场建设,依法依规治理企业低价无序竞争,引导企业提升产品品质,推动落后产能有序退出,并首次提出统一政府行为尺度以破除地方壁垒,规范地方招商引资和信息披露。

结构性产能过剩成为当前宏观经济的核心问题

“反内卷”议题升温的背后原因在于,结构性产能过剩已经成为当前宏观经济的核心问题。从生产端的经济指标来看,2025年1-5月,规模以上工业增加值累计同比增速达到6.3%,规模以上制造业增加值累计同比增速达到6.9%,属于疫后时期较高的增长水平。但在此背景下,2025年一季度的工业产能利用率却降至74.1%,几乎是2020年二季度以来的最低水平,基本与2016年底时的水平相当,说明当前结构性产能过剩的问题已经比较严峻。

产能过剩叠加无序竞争,导致工业价格表现低迷,工业企业利润承压。2025年6月PPI同比录得-3.6%,是2023年8月以来的最低值,自2022Q4以来持续为负,并且近期同比增速读数连续4个月下滑。在此背景下,企业利润承压,2025年1-5月,规模以上工业企业利润总额累计同比增长-1.1%。

“反内卷”的新特征

产能过剩的起因不同

上一次结构性产能过剩的主要原因之一,在于“四万亿”计划的“后遗症”。

本轮结构性产能过剩的主要原因之一,在于地方招商引资的“内卷化”,部分市场干预行为已经成为“内卷竞争的制度根源”。近期密集的政策表述中强调,要规范地方政府和企业行为,加力破除地方保护和市场分割,禁止地方政府违规提供招商优惠,规范地方招商引资和信息披露,推动建立全国统一大市场。

产能过剩的环节不同

上一次供给侧改革的对象主要以上游环节为主,代表性行业是钢铁、水泥和煤炭。

当前结构性产能过剩问题主要集中在中下游环节。主要包括:有色、化工、建材、机械、电气设备、汽车等。

产能出清的手段不同

上游环节国企占比高,行政去产能效果好。上一轮“供给侧改革”通过淘汰落后产能、严控新增产能、先进产能置换等行政手段,短期内实现价格回升与行业扭亏,中长期通过产能置换与集中度提升重塑产业竞争力,并配合财政激励、人员安置等政策,平稳地迈出了经济转型结构调整产业升级的第一步。

中下游环节主体分散、国企占比低,信息不对称情况可能也更加突出,需要更多市场化手段。中下游产业环节较为分散,国企占比相对较低,私营或外资控股企业更多,行政命令难以精准覆盖分散的市场主体。除此之外,从工业产品的异质性来看,中下游的产品比上游的产品更加复杂,信息不对称的问题可能更加严重,政府可能无法比企业更了解产品质量、生产技术、成本、订单等情况,难以精准地判断哪些企业应该退出、哪些产能需要淘汰,若强行去产能可能误伤创新企业。当时的传统重工业“去产能”侧重物理关停,而目前新能源及制造业“反内卷”核心是缓解过度低价竞争、兼并重组、提升附加值,更多依赖行业自律和产能整合,而非简单拉闸限产

需求侧配合情况不同

“供给侧改革”需要配合需求侧政策,单纯去产能可能导致经济总产出进一步下降。

2016-2017年间经济总需求旺盛,中下游环节利润丰厚,上游去产能涨价对中下游环节利润没有造成显著冲击。上一次“供给侧改革”有“棚改货币化”作为配合,从2014年底到2019年初的时间里,PSL余额增长至35000亿元,掀起了新一轮的地产大周期,为宏观经济总需求提供了有力支撑。在棚改货币化的作用下,居民部门加杠杆一定程度上对冲了企业部门去杠杆,叠加当时外需拉动,经济总需求旺盛。

当前上中下游环节利润已经不同程度下滑,若中下游简单地去产能涨价,可能对最终需求带来更多的负面影响。而我国房地产市场的供求关系已经发生重大变化,目前仍未从负增长的区间中走出,未来可能也难以像此前一样为宏观经济提供可观的有效增量需求。

本轮“反内卷”考验更多政策智慧

“反内卷”提出之初市场普遍将其视为新一轮供给侧改革。然而,与2016年行政限产、去产能形成鲜明对比的是,此轮“反内卷”更多依赖企业自律与行业倡导,缺乏强制执行机制,令市场对其成效与落地路径普遍存疑。

市场对于“反内卷”相关政策能否真正落地存在明显分歧。乐观派认为政府决心已定,后续将出台强力供给端政策,各行业困境反转在望;另一派则持质疑态度,质疑声音集中于两方面:一是政策以倡议为主,难以约束市场主体实际行为;二是多数过剩行业集中度低、主体分散,行业协同难度远高于2016年供改背景,执行面临结构性掣肘。

整体来看,本轮“反内卷”考验更多政策智慧。一方面,当前“反内卷”更多依赖企业自律与行业倡导,缺乏强制执行机制,未来还需要更多兼具执行效力与市场机制灵活性的调控手段;另一方面,当前宏观经济内生需求偏弱,居民部门杠杆率继续提升的空间不大,地方政府首要解决债务问题,而单纯依靠中央政府加杠杆的效果可能较为有限,叠加去全球化背景下外需可能面临冲击,需求侧管理的任务较重。

因此尽管概念驱动能够带来阶段性交易机会,但市场最终将回归政策实质推进与产能周期逻辑。我们认为,“反内卷”当前更多是作为“供给侧改革”的映射主题引发市场短期行情,政策力度尚不足以改变行业长期趋势。多数板块行情预计在概念热度消退后重新回归基本面,而在更有实质约束力的政策举措落地后,“反内卷”这一横跨多个政策约束力和执行路径成为投资者关注的焦点。

从“供给侧改革”行情演绎看“反内卷”行情机遇

“供给侧改革”行情复盘

概念提出与市场初期认知偏差(2015年底-2016年初)

市场对“供给侧结构性改革”的初期理解存在明显偏差,受西方理论路径依赖影响较大。201511月,中央首次提出“供给侧结构性改革”,强调“去产能、去库存、去杠杆、降成本、补短板”五大任务。初期市场对这一概念的理解存在明显“路径依赖”,因“供给侧”一词与西方“供给学派”政策表面相似,部分投资者误认为改革核心是“减税+放松管制”,对“去产能”的行政化力度和决心预期不足。随着2016年中央经济工作会议、“两会”等重要场合对“三去一降一补”的反复强调,以及《关于钢铁行业化解过剩产能实现脱困发展的意见》《关于煤炭行业化解过剩产能实现脱困发展的意见》等专项政策出台,市场才逐步认识到中国“供给侧改革”的核心是以行政化手段为主、市场化手段为辅的结构性产能出清,与西方供给学派的“小政府”逻辑有本质区别。

对改革效果的初期质疑(2016年上半年)

供给侧改革初期,市场对其实际效果、执行力度及风险可控性存在多重疑虑。政策推出后,市场的争议点主要集中在三个方面:一是去产能是否会加剧经济下行压力?2015GDP增速已降至6.9%,市场担忧强制去产能导致工业增加值进一步下滑,拖累整体经济;二是执行力度能否落地?2016年上半年,地方政府对钢铁、煤炭等就业密集型行业存在“保就业、保税收”的隐性抵触,市场担忧政策执行力度;三是系统性风险是否可控?去产能可能引发相关企业债务违约、银行不良率上升等连锁反应,市场对金融系统稳定性存在担忧。这些疑虑导致初期市场对改革效果持观望态度。

政策不断发力与执行深化(2016年中-2017年)

政策从“顶层设计”转向“强力执行”,通过多维组合拳打消市场疑虑,推动改革落地。为扭转市场预期,加速推动改革进程,政策层面在行政、环保和金融三方面形成了协调联动、持续推进的改革格局:行政命令方面,以发改委、工信部为代表的主管部门密集出台执行性文件。20165月,发改委发布《关于进一步规范和改善煤炭生产经营秩序的通知》,首次明确煤炭行业“276工作日制度;7月,工信部与28省区签署钢铁去产能目标责任书,明确压减粗钢产能4500万吨的年度任务,并纳入地方政绩考核;20172月进一步提出全年压减粗钢约5000万吨并全面取缔地条钢;同年12月发布《钢铁行业产能置换实施办法》,严格限制新增产能。环保督察方面,自20167月中央环保督察组启动首轮督察起,环保部持续加强对两高行业限产执法。20175月启动“2+26”城市强化督查,8月发布《京津冀及周边地区大气污染治理攻坚方案》,推动采暖季钢铁、电解铝等重点行业限产30–50%金融政策方面201610月国务院发布《关于积极稳妥降低企业杠杆率的意见》,为去产能企业提供市场化债转股支持;同年12月,央行、银监会等联合发布《关于支持钢铁煤炭行业化解过剩产能的意见》,严控对僵尸企业融资输血,明确区分有扶有控。政策的连续落地和强力执行,在2016年下半年至2017年期间逐步扭转市场悲观预期,确认了去产能的坚定性与广覆盖,为上游行业的景气回升和板块行情提供了制度基础。

上游价格提振与板块行情表现(2016年中-2018年初)

供需错配与政策强力执行驱动上游周期品价格率先启动(2016年中-2016年底)在政策密集落地后,供给端收缩预期率先兑现,黑色系商品价格快速反弹。其中,螺纹钢现货价格从20166月约2000/吨快速拉升至同年年底约3200/吨,涨幅接近60%;同期动力煤价格也自350/吨上涨至600/吨附近。上游周期性行业率先感受到改革的效果,市场情绪迅速改善,为板块后续上涨奠定基础。

上游行业利润大幅改善,PPI显著回升并在2017年初达到阶段性高点(2017年初-2017年三季度)。随着供给侧改革持续推进,上游周期性行业供需格局明显改善,PPI原材料工业同比增速迅速由负转正,从2015年底的-5.2%升至20172月的7.8%的阶段高点。钢铁行业利润总额已从2015年仅约526亿元迅速跃升到2016年的1659亿元,2017年进一步增至3419亿元,同比增长178%,行业整体由亏转盈且盈利水平翻番,上市钢企利润同步大幅扩张。同期,煤炭行业利润总额从2015年的441亿元增至2016年的1091亿元,2017年再冲高至2959亿元,同比增速291%;煤炭企业整体毛利率也由改革初期的约20%抬升至30%左右,盈利弹性充分释放。这一阶段是上游行业价格和利润同时显著回升的“双击”阶段,也是市场对供给侧改革效果预期逐步兑现的阶段。

PPI见顶后需求端支撑边际减弱,上游价格趋于震荡但相关板块超额收益延续(2017年四季度-2018年初)。尽管20173月之后PPI同比增速回落,但钢铁、煤炭行业由于供给持续受限、产能集中度提高,利润保持高位。二级市场方面,申万钢铁行业指数2016年下跌8.1%2017年反弹19.7%,两年累计收益10%,略高于同期沪深3008.04%,显著优于持续为负的中证500、国证2000和创业板指数。申万煤炭行业指数2016年基本持平,2017年上涨12.9%,两年累计收益13.0%,同样跑赢沪深300并远胜中小盘指数。

整体回顾:供给侧改革形成价格上涨盈利预期股价上涨正反馈链条。2016年中至2018年初,供给侧改革通过行政强力执行、环保限产和金融去杠杆,多维度收缩供给,带动上游价格上涨、盈利预期修复,并推动周期板块形成一轮持续性的超额收益行情。但随着PPI触顶回落,需求端的边际变化逐步取代供给端成为市场关注焦点,上游周期板块的行情逐渐步入后期分化阶段。

对下游板块的冲击与市场分化

上游行情演绎下的下游板块行情切换:从成本冲击到龙头突围。上游资源品价格的持续上涨,初期确实对下游制造业形成显著成本冲击,市场一度担忧利润向上游集中会压制下游行业的盈利空间。钢铁、煤炭等原材料价格涨幅远超下游产品提价幅度,家电、机械、汽车等行业的毛利率普遍承压,部分中小企业因成本传导能力弱出现业绩波动,股价也经历短暂调整。但下游需求端的政策托底形成了重要对冲, “棚改货币化政策进入高峰,全国棚改年度开工量连续突破600万套,释放大量刚性住房需求,带动地产产业链从建材、家电到家具的全链条复苏。同时,消费升级趋势下,家电、汽车等可选消费需求保持韧性,为下游企业提供了成本转移的空间。市场由此呈现出下游行业内部分化,龙头企业凸显优势的行情特征:具备品牌溢价、规模效应和渠道控制力的龙头企业,通过产品提价(如格力、美的对空调产品的阶段性调价)、供应链优化(集中采购降低单位成本)、高端产品结构升级(推出高毛利智能家电)等方式,成功将大部分成本压力转移给终端消费者或上下游合作伙伴。申万家用电器指数2017年上涨43.0%,格力电器、美的集团净利润分别增长44.87%17.70%,全年股价涨幅均超过100%,显著跑赢大盘,印证了成本可转移+需求有支撑的龙头逻辑。

“反内卷”政策与行情前瞻

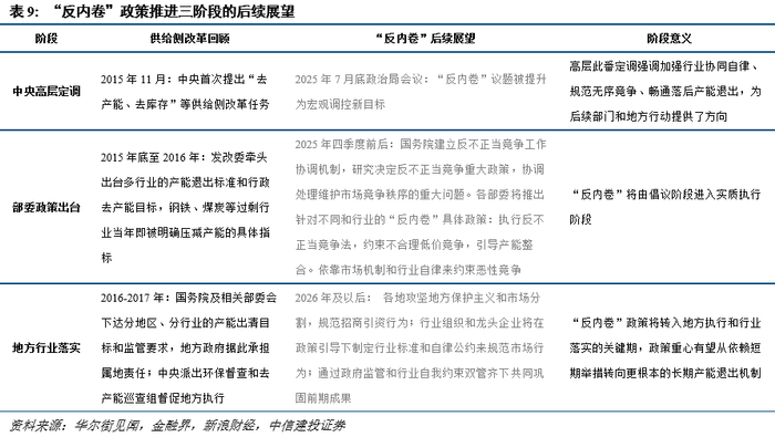
政策落地窗口:三季度末是关键节点,或为“十五五”政策主线

2015‑16 年供给侧改革的“快起步快立规”模式为当前反内卷行动提供参照。供给侧改革在4个月内完成前三环节,“快启动快立规”;之后 3 个月再开专项会议巩固执行。反内卷政策前期酝酿更久(概念提出到中央定调141 天),但立法通过后仅 4 天即召开财经委会议,进入“冲刺落地”模式。我们认为,尽管反内卷在前期观点酝酿上更为谨慎,但修法通过后执行环节显著提速后续各部委具体政策有望在今年9月前后集中出台。

参考2015年以来供给侧结构性改革的政策推进节奏,20257月以后至2026年全年中国“反内卷”政策的演进路线或将按照以下三个步骤逐步演进:

1)中央高层定调,反内卷上升为战略任务:这一阶段,“反内卷”从政策倡议上升为顶层设计的一部分,由最高决策层明确为战略任务,关注7月底政治局会议相关表述;与2015年的供给侧改革侧重化解过剩产能不同,本轮“反内卷”更加强调治理以民企为主的先进制造业低价无序竞争等问题。

2)部委政策出台,供需出清措施逐步落地:在中央定调之后,预计2025年下半年各部委将加快推出首批“反内卷”具体政策。政策出台的节奏可能类似于2015年底至2016年初各部委密集发布去产能措施,但聚焦领域和手段将明显不同本轮政策将祭出一套“组合拳”,不再是简单的“一刀切”去产能,而是针对不同行业的问题采用差异化政策组合。

3)地方与行业落实,政策执行纵深推进:进入2026年,“反内卷”政策将转入地方执行和行业落实的关键期,相当于上一轮供给侧改革进入2016年以后的落地阶段;这一阶段的显著特点是政策工具与市场自律的有机结合一方面行业组织和龙头企业将在政策引导下发挥更大作用,另一方面各地将被督促纠正过去那种盲目招商、重复建设的倾向,在考核体系上树立正确的政绩观,以防止因抢项目而引发新一轮产能内卷。

往后看,“反内卷”可能成为整个“十五五”期间的政策主线。回顾此前“十三五”和“十四五”政策,供给侧改革曾一度作为“十三五”期间政策主线,而“十四五”聚焦高质量发展,强化创新驱动与绿色转型,当前随着光伏、锂电、汽车产能过剩问题愈发突出,“十五五”期间政策可能重新回到供给侧,着重治理部分产业过度内卷、供需失衡的问题。

“反内卷”政策组合拳:行政与市场手段双管齐下

本轮“反内卷”政策讲求政策调控、市场机制与企业自律协同发力,通过多管齐下维护合理竞争秩序。2015年以“三去一降一补”为代表的供给侧结构性改革相比,本轮“反内卷”政策呈现出更广的覆盖面和更新的治理工具。首先,治理范围从传统钢铁、煤炭等过剩行业扩展到新能源、新兴制造业及消费品等领域,诸如光伏、新能源汽车、锂电、化工、消费电子、家电、水泥、造纸等行业均被纳入整治范畴。其次,在政策手段上除延续产能压减、环保达标、金融约束等行政措施外,更强调市场机制作用和行业自律参与。

因此,“反内卷”政策在落地形式上预计将采取多管齐下的组合拳,借鉴以往供给侧改革经验,又有创新调整可能的政策工具包括: 1)价格红线与行业自律;2)产能指标管控;3)地方招商引资治理;4)兼并重组和结构升级;5)信贷约束与财税政策;6)行政执法与环保监管。

1)价格红线与行业自律:通过行业协会制定价格底线或参考价机制,遏制低于成本的恶性价格战,并鼓励龙头企业带头规范市场行为,以自律公约等软性措施稳住价格预期。这一市场化手段在光伏、汽车等行业率先尝试,旨在防止企业以不正当低价抢占市场份额:国内头部光伏玻璃企业于6月下旬召开会议,决定自7月起集体减产30%2025610-11日,17家主流乘用车厂商集体承诺将对供应商支付账期统一压缩至60天内。

需要指出的是,行业协会的指导价和企业自律公约虽能阶段性遏制恶性降价,但价格要持续回升仍取决于供需格局的改善。仅靠企业自律容易陷入“谁遵守谁吃亏”的囚徒困境,如果没有更强约束力,仅靠自发限价难以持久。因此,政府也在探索建立统一的行业标准和产能协调机制,通过设定统一生产准入和淘汰标准、推动兼并重组等手段,实现更具约束力的协同行为。

2)产能指标管控:借鉴供给侧改革经验,对传统产能过剩行业设定产能退出目标和新增产能限制等硬性指标。一方面制定淘汰落后产能的KPI,按年度、分地区明确去产能任务,督促地方有序关停落后产能;另一方面严格新增产能审批,通过提高项目环保、能耗、技术准入标准,实行项目备案和产能置换制度,确保新建产能以等量或减量方式替代落后产能。对于新能源、新材料等新兴产业,则更多运用软性引导,通过地方行业协会倡议自愿减产、规范竞争,在先进制造领域防范盲目扩张和价格战。

2025年以来,国家发展改革委等部门多次强调要遏制落后产能无序扩张和推动过剩产能出清。在钢铁行业,工信部于202528日发布了《钢铁行业规范条件(2025年版)》(工信部2025年第1号公告),取代原2015年修订版本;在水泥行业市场监管总局于20256月发布《水泥生产许可证实施细则(征求意见稿)》,明确要求企业必须在2025年底前完成产能整改申报;在汽车行业工信部继续推进《机动车生产准入管理条例》的立法,以法律形式提高整车企业准入门槛。

3)地方招商引资治理:针对部分地方政府为争夺项目和税源而竞相出台违规优惠政策的现象,中央着力规范地方招商引资行为,破除地方保护和市场分割。2025年年初,国家发改委公布了《全国统一大市场建设指引(试行)》,把统一市场建设概括为“五统一、一破除”,其中明确要求各地不得突破红线搞违规招商优惠,“红线”具体包括:禁止对高耗能、高污染行业给予电价等优惠,禁止出台针对特定企业的财政奖励等。71日中央财委会议进一步提出“统一政府行为尺度”,要求规范政府采购和招标投标、规范地方招商引资,并将此作为建设全国统一大市场的重点举措。

此外,中央倡导通过统一行业标准和市场准入门槛来消除地区壁垒,促使产业在全国范围内合理布局。例如在光伏、汽车等全国性产业中,推动各地执行统一的产品技术标准和认证体系,避免地方各自为政、低标准扰乱市场。

总之,在全国统一大市场建设和公平竞争审查制度框架下“统一政府行为尺度”有助于为各类经营主体创造公平竞争环境,破解不同地区之间过度内卷,促进要素资源流动,这将从根本上遏制因地方不当干预导致的产业重复建设和价格战,为“反内卷”提供坚实保障。

4)兼并重组和结构升级:鼓励行业内实施并购整合,提升产业集中度,从根本上减少恶性竞争主体数量。通过市场出清与行政引导相结合,支持优势企业兼并落后企业或推动同区域、同行业企业合并,形成具有规模效应的龙头企业和产业链主导企业,改变“小散乱”的竞争格局。同时,以“内卷”治理为契机,倒逼企业加快技术升级和产品结构优化,用差异化竞争替代同质化价格战。这种以提升质量效益而非单纯压缩产能的策略,正是本轮“反内卷”政策的重要特点。

兼并重组和升级转型是扭转“内卷”困局的治本之策。一方面通过减少参赛者、抬高竞争门槛,整个行业的供求关系和利润水平才有望恢复平衡;另一方面,本轮“反内卷”政策把提升产业集中度与高质量发展紧密结合:一手抓企业横向整合(做大做强龙头),一手抓纵向升级(技术创新和绿色转型),两手发力实现“减量提质”。

5)信贷约束与财税政策:利用金融和财税杠杆,抬高低效过剩产能的生存成本,促使其自动出清。一方面,银行加强对产能严重过剩行业的信贷约束,严格控制对新增产能项目的贷款投放,提高融资门槛,倒逼不具竞争力的企业拿不到资金而退出市场;另一方面,调整财政税收政策,对过剩行业取消不当优惠,增加运营成本。具体举措或包括:降低或取消过剩产品的出口退税、取消对高耗能产业的电价补贴、实行差别电价和阶梯电价、提高资源税等,从成本端压缩落后产能利润空间。

金融和财税组合手段提高了落后产能的融资和运营成本,让“内卷”竞争变得不可持续。根据《国务院关于加强监管防范风险推动资本市场高质量发展的若干意见》,2025年钢铁行业并购重组的税收优惠比例由15%提高至20%。在财税政策方面,“谁污染谁付费、谁过剩谁出血”的导向更加明确,例如国务院在《20242025年节能降碳行动方案》中要求严禁对高耗能行业实施电价优惠。此外,财政资金的奖补方向正发生调整:减少对低端产能扩张的支持,将更多资金用于支持产业链升级和困难企业转型退出。

6)行政执法与环保监管:发挥法律监管的震慑作用,用环保、安全、质量标准等执法手段,加大对违法违规竞争行为和不达标产能的处罚力度,倒逼低端产能退出市场。同时完善相关法律法规,为治理“内卷式”竞争提供法治依据在环保监管上,继续开展环保督察和专项执法,提高排放标准,对环保、安全不达标的企业实施限期整改、关停处罚,倒逼落后产能加速出清。

法律法规方面,一个标志性事件是《中华人民共和国反不正当竞争法》完成修订。2025627日,十四届全国人大常委会第十六次会议表决通过了新修订的反不正当竞争法,将于20251015日起正式施行。此次修法全面贯彻落实党中央关于综合整治“内卷式”竞争、解决拖欠中小企业账款问题的精神。在行政执法方面,各行业主管部门和监管机构已同步行动例如工信部联合市场监管等部门于2025年启动了网络不正当竞争执法专项行动,重点打击互联网领域的恶性竞争行为,包括仿冒流量、诋毁对手、低价倾销等。环保监管层面,力度也在持续加码例如据数字水泥网统计,截至2025年中,全国已有上亿吨水泥熟料产能因环保、安全问题被列入关停名单或整改清单。

综上,本轮“反内卷”不是要走回过去那种行政管制为主的老路,而是通过市场化和法治化的方式来重塑市场秩序。在价格机制方面,政府更多发挥组织引导作用,让企业自行协商设立“价格红线”,减少恶性压价;在产能出清方面,也强调利用市场竞争和并购让落后者退场,而非单纯依赖指令关停;在治理地方和企业行为上,则依托全国统一大市场建设和新修法,建立长效机制防范“内卷”卷土重来。

“反内卷”行情演绎的几个阶段

综合考虑上一轮“供给侧改革”行情演绎过程和本轮“反内卷”政策思路与落地节奏,我们判断“反内卷”可能演绎成为市场下一阶段的行情主线,预计会分为以下三个阶段进行演绎,目前市场正处于第一阶段向第二阶段的转换期。

1)“供给侧改革”行情映射——政策预期阶段

行情时间政策概念提出至高层定调期间。

行情特征以政策层提及“综合整治‘内卷式’竞争”等政策关键词为核心催化,以政策预期的核心驱动力,板块表现逻辑为对上一轮“供给侧改革”行情的映射,前期主要围绕钢铁、水泥等上一轮行情受益方向展开几个交易日的短暂演绎。今年7月政策预期进一步强化,行情持续时间更长,上涨板块从钢铁、水泥向玻纤、光伏、能源金属方向扩散。

行情结束“反内卷”政策预期兑现后,市场对政策后续成效仍有质疑,或导致相关板块出现回调。

2)政策落地与成效验证——“涨价潮”拉动阶段

行情时间各部委和地方政策密集出台至相关行业产能过剩危机缓解并出现“涨价潮”。

行情特征前期以各部委和各地方相关政策密集出台为核心催化,随着市场对政策效果的疑虑消除,相关行业关键产品出现的“涨价潮”将成为本轮“反内卷”行情的核心驱动力。该阶段是“反内卷”行情的主升浪,其市场和空间取决于政策效果(即“涨价潮”的情况)。与上一轮供给侧改革不同的是,本轮“反内卷”行情受益板块更多来自中下游高端制造业(具体受益板块下文分析)。

行情结束价格同比见顶后,涨价速度开始放缓,A股相关板块股价表现相对走弱,甚至转为震荡。

3)“反内卷”收官基本面改善——需求扩张阶段

行情时间产能过剩行业业绩大幅改善至经济整体需求扩张阶段。

行情特征“反内卷”对产能过剩行业和整个经济的提振效果显现,经济基本面改善,并在相关需求侧政策支持下开始新一轮需求扩张。类似2017年在棚改货币化和居民加杠杆推动下食品饮料、家电等行业开启的“消费升级”行情。“反内卷”顺利收官带来的基本面改善有望将行情扩散至上游的资源品和下游的消费行业。

行情结束政策收紧或全球经济周期下行可能导致该阶段行情的结束。

哪些板块最受益于“反内卷”

政策视角:哪些行业政策力度最强?

光伏行业

多晶硅价格快速反弹,头部企业限产挺价,政策引导供给出清。政策端持续释放治理信号。工信部近期多次表态支持有序出清落后产能,强调防止光伏行业“卷价格、卷扩张”,鼓励向高效产能、技术升级方向集中。产业端则迅速响应,头部硅料厂商在价格见底前后宣布减产,并明确提及“政策导向”背景。iFinD数据显示,20256月以来,多晶硅期货价格止跌回升,从625日的约3.06万元/吨反弹至79日的3.93万元/吨,短期涨幅超过28%。本轮上涨并非需求改善驱动,而是头部厂商主动限产挺价所致,意在缓解行业“过度竞争、低效扩张”问题。行业有望进入“供给重构”阶段,具备一体化能力、成本与现金流优势的龙头企业预计将率先实现盈利修复,成为“反内卷”逻辑下的受益方向。

锂电行业

供给端结构性优化加速,技术升级成破局核心。锂电行业此前因扩产潮导致产能过剩问题凸显,叠加下游新能源汽车需求增速阶段性放缓,行业陷入“非理性价格战”,电池级碳酸锂等核心原材料价格从高位大幅回落,部分企业面临亏损。根据BNEF报告,截至2023年,中国电池产能利用率从2022年的约51%已跌至43%2025年预计进一步降至35%左右。同期,中国电池产能预计将达到3000 GWh,而国内外需求合计仅约950 GWh—产能过剩达两倍以上。政策层面,监管部门已释放治理信号,强调遏制盲目扩张、引导产能合理布局,通过开展产能核查清理环保不达标、技术落后产能,同时鼓励向高能量密度、长循环寿命等高端技术路线升级,推动行业从“规模竞争”转向“质量竞争”。

汽车行业

价格战整治政策发力,国有车企率先受益。20252月起,监管部门多次召开座谈会,要求遏制新能源车无序价格战。20256月,工信部更是明确提出综合整治新能源汽车行业内卷问题。在多轮补贴、价格监管和消费刺激政策推动下,预计行业将迎来从内卷竞争良性修复的拐点。短期内国有车企(如北汽、上汽、广汽等)因承受政府支持、率先止损,可能最先受益于行业修复,而此前激进扩张的自主龙头(如比亚迪、吉利)短期相对承压。如果“反内卷”措施持续执行、2026年延续温和刺激消费政策,那么2026年汽车产能周期有望全面回暖,实现从以价换量转向质优价稳的良性发展。

钢铁、水泥行业

行政限产机制回归,周期板块有望再度体现供给收缩红利2024年四季度以来,在中钢协、中建材协等协会引导下,已有多地政府发布“行业产能自律倡议书”,再次开启减产控价机制。河北、山西、江苏等省份对部分高耗能产线实施限产核查,环保核查同步加强,释放出新一轮去低效产能信号。与2016年类似,这类行业多为国企主导,执行力强、行业协调性高,政策落地效率相对较快。钢铁水泥板块预计将率先出现“吨盈利修复+龙头份额提升”的结构性行情。建议关注具备低成本产能、资源自给与区域龙头优势的企业。

电商行业

监管法案明确实施,平台进入规范化经营阶段,头部企业具备转型优势202510月将正式实施的新《反不正当竞争法》,“不得滥用平台优势强制压价,不得低于成本价恶性竞争”写入条文,为平台价格战划定红线。然而,在法规正式生效前,以外卖赛道为核心的补贴战再度升级:今年7月初,淘宝闪购宣布一年5000亿元补贴计划,单日订单量突破8000万;美团与饿了么随即推出“2524”“0元奶茶”等大额优惠,导致周末订单暴涨并一度引发系统拥堵。同时,京东与抖音持续加码自营骑手及商家流量倾斜,加剧用户与骑手争夺,形成“五强混战”局面。监管预期与补贴高成本的双重压力意味着价格战可持续性有限,行业未来应从“补贴换规模”转向“服务与效率”竞争:头部平台借助履约网络、金融科技与全链路数据能力,开始深挖高客单、高复购品类;商家端则加速向品牌化、品质化集中,盈利模型有望在2026年前后显著修复。

数据视角:哪些行业即将进入产能周期底部?

各工业大类产能周期情况

当前哪些行业即将进入产能周期底部?哪些行业最受益于“反内卷”?基于国家统计局的季度数据,我们统计了各工业大类和细分行业最新的产能利用率情况。数据表明,当前中游设备和下游消费制造相关行业产能利用率大多处于极低水平,其中中游设备制造中专用设备和电气器械及器材、下游消费制造中的医药制造三个行业产能利用率为2017年底以来3.4%分位水平(也即除2020Q1外最低水平),和每年Q1对比也已经连续多年下行。中游设备制造的计算机、通信和其他电子设备和通用设备,下游消费制造中的医药制造和汽车制造产能利用也都处于历史低位。与往年Q1对比仅汽车制造产能利用率有所回升。

从行业毛利率视角来看,上游行业中,毛利率处于历史低位(2017年以来25分位以下,下同)且继续恶化的行业有煤炭采选、燃料加工、金属制品、有色冶炼,毛利率处于历史低位但有所改善的行业有化学原料及化学制品和非金属矿物制品。中下游行业中,毛利率处于历史低位且继续恶化的行业有电气机械及器材、汽车制造、造纸、木材加工、文体用品、医药制造,毛利率处于历史低位但有所改善的行业废弃资源综合利用、农副食品。

从行业亏损率视角来看,当前上中下游各行业亏损率均处于历史高位,这凸显出当前产能过剩和持续通缩问题的严重性。从亏损率绝对水平来看:上游煤炭采选、黑色采选约半数亏损,亏损率基本处于历史最高水平,燃料加工、黑色冶炼、有色采选亏损率也同样高企;中游的废弃资源综合利用、仪器仪表、计算机、通信和其他电子设备、专用设备等行业亏损率均超过35%;下游行业亏损率稍低,但医药制造、家具制造、纺织服装和造纸等行业亏损率也都超过了31%。各行业中木材加工和油气开采亏损率最低,而中游行业中的电气机械与器材、通用设备、仪器仪表等和下游行业中汽车制造5月改善最大。与之前5年同期对比,可以发现大部分行业近三年亏损率都居高不下;与过去六个月对比,可以发现今年3-4月各行业亏损率都普遍较高,5月份则出现了一定改善。

总的来说,从工业大类来看,中游设备和下游消费行业产能过剩问题较为严重,尤其是电气机械及器材、计算机、通信和其他电子设备、汽车制造和医药制造产能利用率和毛利率走低、亏损率处于历史高位,或成为“反内卷”政策主要方向。

从上市公司财报看123个细分行业产能周期位置和受益方向

为了进一步分析细分行业产能周期位置,我们对123个申万二级行业(剔除了金融、地产、综合等板块)近10年来(2014Q4至今)上市公司财报进行分析,关注以下四大指标:

1)产能利用率:通过财务数据计算得到固定资产周转率(整体法,TTM),作为反映行业产能利用率的关键指标,并分析当前所处的近10年分位水平和最近一个季度的变化情况。

2)毛利率:通过财务数据计算单季度营业收入和营业成本,进而计算得到各行业毛利率(TTM),以反映各行业盈利能力,并分析当前所处的近10年分位水平和最近一个季度的变化情况。

3)产能扩张水平:通过财务数据计算各行业资本开支/折旧摊销,即企业总的资本性支出与维护性资本支出的比值,以反映行业产能扩张的激进程度,并分析当前所处的近10年分位水平和最近半年(截至2024Q4)的变化情况。

4)营收增速:通过财务数据计算各行业增速,以反映各行业需求扩张情况,并分析当前所处的近10年分位水平和最近一个季度的变化情况。

从产能利用率来看当前123个细分行业中,固定资产周转率偏低(近10年分位数低于30%)的行业共有54个,其中固定资产周转率处于历史最低水平的行业有16个,近一个季度进一步恶化的行业包括:医药商业、环保设备Ⅱ、旅游零售Ⅱ、装修装饰Ⅱ、医疗器械、一般零售等。产能利用率处于历史低位,且有所改善的细分行业包括:饲料、教育、通信设备、电池、乘用车、化学制药、家居用品、医疗服务、养殖业、个护用品、计算机设备、化学纤维、光学光电子、风电设备、元件、玻璃玻纤、旅游及景区等。这些产能周期底部改善的行业有望在后续“反内卷”大行情中率先受益。

从毛利率来看当前123个细分行业中,毛利率偏低(近10年分位数低于25%)的行业共有59个,其中毛利率处于历史最低水平的有15个,近一个季度进一步恶化的行业包括:休闲食品、专业服务、军工电子Ⅱ、光伏设备、造纸、地面兵装Ⅱ、风电设备、服务Ⅱ、自动化设备、玻璃玻纤等。毛利率处于历史低位,且有所改善的细分行业包括:通用设备、焦炭Ⅱ、渔业、非金属材料Ⅱ、航空装备Ⅱ、塑料、能源金属等。

从产能扩张水平来看当前123个细分行业中,资本开支/折旧摊销偏低(近10年分位数低于30%)的行业共有54个,资本开支/折旧摊销处于历史最低水平的行业有13个,近半年(截至2024年底)产能进一步收缩的包括:旅游零售Ⅱ、医药商业、黑色家电、家居用品、物流等,资本开支/折旧摊销处于历史低位但已经开始扩张的行业包括:电视广播Ⅱ、养殖业、消费电子、基础建设、食品加工、化学制药、光学光电子、元件等。

从营收增速来看当前123个细分行业中,多数行业营收增速处于偏低水平,显示当前需求的整体性低迷。从营收增速同比最近一个季度的变化来看,恶化最大的行业包括:林业Ⅱ、军工电子Ⅱ、航天装备Ⅱ、饰品、航空机场、煤炭开采、冶钢原料等。近一个季度改善最大的行业包括:能源金属、电池、玻璃玻纤、医疗服务、光伏设备、饮料乳品、物流等。

综合考虑产能周期的四个核心指标后,我们总结了“困境反转”、“产能扩张”、“周期底部”、“产能过剩”四个行业组合。看好后续“困境反转”、“产能扩张”两个组合的投资机遇,关注“周期底部”行业产能周期见底回升的进程,谨慎看待“产能过剩”行业,因其需要等待更多政策支撑和产能去化后才具备投资价值。

首先,最为看好的是“困境反转”组合,这些行业具有位于产能周期低点、需求开始扩张、产能仍在收缩的特征。行业筛选条件为:1)营收增速近一个季度出现改善;2)产能扩张近10年分位<30%,且近半年出现收缩;3)产能利用率和毛利率近10年分位数均低于50%。由此可以选出9个具有“困境反转”特征的行业,分别是:玻璃玻纤、光伏设备、非金属材料Ⅱ、动物保健Ⅱ、家居用品、电池、饲料、物流、医疗服务(按照毛利率分位数从低到高排序,毛利率分位越低困境反转后向上空间越大),由于其产能周期即将见底回升,有望在“反内卷”中最为受益。

其次看好的是“产能扩张”组合,这些行业具有需求改善、产能扩张、盈利能力改善的特征,已经走出产能周期低点行业筛选条件为:产能利用率、毛利率、产能扩张水平和营收增速均出现向上趋势。由此可以选出9个具有“产能扩张”特征的行业,分别是:养殖业、元件、轨交设备Ⅱ、水泥、其他电子Ⅱ、影视院线、航海装备Ⅱ、其他电源设备Ⅱ、摩托车及其他(按照产能利用率分位数从低到高排序,越低说明刚刚走出产能周期低点,后续扩张空间大)。这些行业已经从产能周期底部走出,基本面上行趋势较为明确,同样看好后续行情,但这些行业基本都不处于周期低点,股价向上空间相对有限,是次优品种。(其中影视院线营收增速可能有《哪吒2》的特殊情况影响,水泥营收增速也偏低,是相对较差的两个行业)

建议关注的是“周期底部”组合,这些行业正在进入产能周期底部,盈利下滑产能收缩,未出现明显改善行业筛选条件为:产能利用率、毛利率、产能扩张水平和营收增速均处于向下趋势,且产能利用率分位数<30%。由此可以选出4个具有“周期底部”特征的行业,分别是:医药商业、医疗器械、装修建材、医疗美容(按照毛利率分位数从低到高排序,毛利率分位越低后续反转空间越大)。这些行业正在进入产能周期底部,仍需等待其产能去化和需求改善进程,待产能周期反转后有望迎来较好的投资机会。

(1) “反内卷”相关政策出台落地力度不及预期。这可能影响“反内卷”相关板块行情节奏和持续性,可能导致相关行业跑输市场;

(2)历史经验失效风险。基于历史复盘的A股行情预测面临历史经验失效的风险。“供给侧改革”相关市场经验可能并不适用于当下。

(3)数据不完备和指标失效风险。宏观经济指标和财务报表数据存在因为数据不完备而导致的计算结果与实际情况存在误差的问题,一些指标也存在失效的风险。

证券研究报告名称:《“反内卷”的行情节奏与受益方向——基于“供改”复盘和财报数据的启示

对外发布时间:2025年7月12日

报告发布机构:中信建投证券股份有限公司 

本报告分析师: 

夏凡捷 SAC 编号:S1440521120005

李家俊 SAC 编号:S1440522070004